Shang Hai Zheng Quan Bao
Search documents
中办印发《通知》 在全党开展树立和践行正确政绩观学习教育
Shang Hai Zheng Quan Bao· 2026-02-23 18:37
《通知》指出,经党中央同意,在全党开展树立和践行正确政绩观学习教育(以下简称学习教育)。学 习教育以县处级以上领导班子和领导干部特别是"一把手"为重点,于2026年春节假期后启动、7月底基 本结束。 《通知》明确,要坚持以习近平新时代中国特色社会主义思想为指导,深入贯彻党的二十大和二十届历 次全会精神,认真落实四中全会部署,全面贯彻习近平总书记关于树立和践行正确政绩观的重要论述, 持之以恒推进全面从严治党,以立党为公、为民造福、科学决策、真抓实干为总要求,以一体推进学查 改为抓手,教育引导各级党组织和党员、干部坚持实事求是、求真务实,为人民出政绩、以实干出政 绩,有效防范和纠治政绩观偏差,坚决有力贯彻落实党中央重大决策部署,完整准确全面贯彻新发展理 念,加快构建新发展格局,着力推动高质量发展,创造经得起实践、人民、历史检验的实绩,推动"十 五五"开好局、起好步,为以中国式现代化全面推进强国建设、民族复兴伟业提供有力保障。 ◎新华社北京2月23日电 近日,中共中央办公厅印发《关于在全党开展树立和践行正确政绩观学习教育的通知》(以下简称《通 知》)。 《通知》要求,各级党委(党组)要把开展学习教育作为重要政治任务 ...
成渝 联动发力 文旅出圈
Shang Hai Zheng Quan Bao· 2026-02-23 18:37
◎林玉莲 记者 曾庆怡 2026年春节假期,成渝地区文旅市场表现强劲。2月23日,美团发布的《2026春节消费洞察报告》显 示,重庆、成都两大核心城市均跻身全国热门旅游目的地前十。双城联动发力,热度持续领跑西部,成 为国内文旅消费的核心增长极。 返乡游成为拉动成渝两地春节文旅消费的重要力量。同程旅行发布的《2026春节假期旅游消费盘点报 告》显示,成都、重庆携手位列2026春节假期返乡游城市热度榜单前二,景区及酒店来自本地的预订热 度同比增幅超100%。 返乡游的持续升温,也带动了周边游、短途游市场的火爆,形成"探亲+旅游"的消费新模式。 成渝文旅市场热度居高不下的背后,有着多家上市公司的身影。据了解,西岭雪山春节期间推出"潮玩 新春月"主题活动,作为成都文旅产业的核心上市主体,天府文旅承接西岭雪山的核心文旅业务。融创 中国旗下重庆融创文旅城推出融合非遗元素与无人机表演的主题光影秀,成都融创文旅城筹备新春舞 狮、手工非遗体验等系列活动。 此外,为全方位激活春节文旅消费市场,重庆推出四大惠民措施,包括开展消费让利活动、发放惠民消 费券等。成都则推出省、市、区三级消费券与3亿元有奖发票等政策,撬动春节消费热潮。 ...
广州 新春消费盛宴“不打烊”
Shang Hai Zheng Quan Bao· 2026-02-23 18:37
日前,广州市民李先生在苏宁易购获得了一份"国补+发票抽奖"的双重惊喜——他在线下店选购了一台 手机后,先是享受到了国补政策优惠,节省了500元,又在完成消费开具发票后通过云闪付参与有奖发 票抽奖,抽中了800元的红包。 这份"惊喜"的背后是政策的助力。其中,广州家电数码国补实行立减15%政策,数码产品单件最高补贴 500元、家电产品单价最高补贴1500元;广东优品购分品类精准让利,数码、特色优品和体育用品立减 10%,单件最高补贴500元,家电类产品立减15%,单件最高补贴1000元。此外,广州的有奖发票抽奖 活动也将持续到7月31日,市民在完成消费并开具消费发票后,即可参与抽奖,最高能抽中800元的红 包。 广州市商务局相关负责人对上海证券报记者表示,广州在春节假期重点举办好"乐购新春""广货行天 下"等促消费活动,各重点商贸企业"春节不打烊,服务不缺位"。 ◎记者 周亮 2026年春节假期,广州推出了一系列福利满满、场景多元的新春促消费活动,旨在打造全域联动、全民 乐享的岭南新春消费盛宴。 记者获悉,春节前后,广州将分多轮发放5000万元的政府餐饮消费券,并推动金融机构、平台企业推出 配套商业优惠券,覆盖 ...
武汉“文旅+”融合效应凸显 “微度假”激发消费新活力
Shang Hai Zheng Quan Bao· 2026-02-23 18:37
"上午带娃先冲滑雪场,滑累了下午再去泡个汤,还能到奥莱'血拼',晚上还有花灯和表演,年味和氛 围感都拉满。"武汉市民陈女士表示,相比传统景区,这里能兼顾便利和舒适,更能让全家人放慢节 奏,享受假期。 通过沉浸式、多元化文旅消费场景的打造,当地"文旅+"融合效应凸显,不仅满足了市民游客的多样化 需求,更有效释放了消费潜力。银联商务大数据显示,2月15日至21日,湖北零售和餐饮业累计实现交 易额305.5亿元,同比2025年春节假期前7天增长11.57%。 1月24日起,湖北面向在鄂消费者发放近6亿元消费补贴,共计带动吃喝玩乐购消费31.55亿元。湖北省 商务厅有关负责人表示,将不断扩大优质商品和服务供给,培育打造更多沉浸式、体验式消费新场景, 营造红红火火、热热闹闹的节日消费氛围,充分激发人民群众的消费活力。 ◎记者 荆淮侨 今年春节假期,黄鹤楼、湖北省博物馆等武汉传统打卡点人气居高不下,让不少市民、游客选择另辟蹊 径,到城市周边来一场说走就走的"微度假",感受不一样的节日氛围。恰逢米兰-科尔蒂纳冬奥会举 办,在一场冰雪运动中过大年,成为不少市民和游客的新选择。 春节期间,从每天早上九点开始,在武汉市黄陂区的甘 ...
“抢镜”春节档 人形机器人马年能否“见真章”?
Shang Hai Zheng Quan Bao· 2026-02-23 18:37
丙午马年伊始,上海证券报推出《上证聚焦》栏目,意在将目光投向财经风云变幻的交汇点,透视产经 变革的最前沿。 聚焦全球重大财经事件,我们不满足于呈现"发生了什么",更致力于挖掘"为什么会发生"以及"它将把 我们带向何方";我们关注商业逻辑的流变,追踪技术趋势的跃迁,剖析市场投资的风向,聚焦时代潮 变的力量,看它们如何潜移默化地改写人们的生活图景。 开栏语 这里有投资的罗盘,也有风险的哨声;有新闻的锐度,亦不乏人文的温度。 《上证聚焦》愿做您在复杂的财经世界中的一座灯塔,为您照亮那些值得被看见的真相与逻辑。让我们 一同,在深入调研中洞察关键,看见未来。 ◎记者 孙小程 马年春节档,人形机器人登台"唱大戏"。 大小荧屏上,宇树科技、松延动力、魔法原子、银河通用轮番上场,各显神通。 古镇庙会中,机器人提笔挥毫,"福"字跃然纸上;推掌亮拳,成为熙攘人潮中的新风景。 人形机器人正褪去概念外衣,逐渐变为可感可触的新物种,进一步踏入公众视野。 但聚光灯以外,围绕人形机器人的疑虑并未平息:除了表演,它能真正"干活"吗?技术瓶颈如何突破? 资本是否持续买单?社会又是否准备好接纳它? 产业总是在质疑与期待的交织中前进。马年新春之际 ...
年味浓新意显 春节长假消费“马力十足”
Shang Hai Zheng Quan Bao· 2026-02-23 18:37
◎记者 陈芳 曾庆怡 从年味儿十足的文旅市场,到新意涌动的商品消费;从冰雪游的热"雪"沸腾,到避寒游的温暖如春;从 各大博物馆的一票难求,到重点商圈的人流如织……长达9天的"加长版"2026年春节假期,消费市场"马 力十足",暖意融融。 文旅市场年味浓 "这是我第一次看自贡灯会。没想到灯组造型这么丰富绚丽,让人感受到浓浓年味儿。我和家人全程游 玩了两个多小时,目不暇接。其中令我印象最深刻的是介绍花木兰故事的灯组,展现了花木兰的飒爽英 姿,第一眼看到时便被惊艳到了!"在四川探亲的中学生小袁在流光溢彩、热闹非凡的自贡灯会现场对 上海证券报记者表示。 今年春节假期,各地围绕年俗、演艺、国潮开展了各具特色的文旅活动,冰雪游、避寒游、探亲游、亲 子游、长途游、非遗游等多种业态尽现活力,庙会、灯会、创意潮玩市集等充满年味,吸引了大批游 客。 美团旅行数据显示,亲子票预订量同比增长76%;长途游受到青睐,选择300公里以上长途目的地的比 例提升70%,云南、新疆、海南的异地客源大幅增长;"夜游""非遗"搜索量同比分别增长21%、34%。 另据去哪儿旅行大数据,江苏无锡拈花湾、山东枣庄台儿庄古城通过对非遗技艺的实景还原,吸引 ...
上海 春节消费超600亿元 “开门红”提振全年信心
Shang Hai Zheng Quan Bao· 2026-02-23 18:37
上海南京东路商圈开展"南京路和你一起迎新年"系列活动,潮玩品牌持续发力,宏伊广场等商业体销售 额同比增长30%;豫园商圈突破传统地理边界打造新春灯会,销售额同比增长22.1%;陆家嘴商圈推 出"寻马摩登之旅"活动,销售额同比增长27.8%;青浦奥莱打造"幸福+马"大拜年系列活动,假期销售额 同比增长20%…… 春节假期期间,上海各大商圈深度整合资源,营造"百马迎新"浓厚氛围,文商旅体展活动轮番上演,吸 引来的强劲人气有效转化为高涨的消费热情。数据显示,春节假期期间,上海市商务委监测的19个市级 商圈消费金额47.8亿元,同比增长12.0%;日均客流319万人次,同比增长15.8%。 在文旅商体展深度融合下,上海消费场景不断上新,吸引了全国乃至全球游客扎堆到上海过年。美团旅 行数据显示,春节期间,该平台上海市文旅预订增速达26%,来自江苏、浙江、广东、山东、北京的游 客偏爱在上海过春节。入境游也持续增长。数据显示,春节假期期间,上海全市离境退税销售额8000余 万元,同比增长1.5倍。 "这个春节假期,境外游客最爱用'支付宝们'到'入境消费第一城'上海消费,同比增长近100%。"支付宝 相关人士对上海证券报记者 ...
15天12板!000711,或申请停牌核查

Shang Hai Zheng Quan Bao· 2026-02-23 15:07
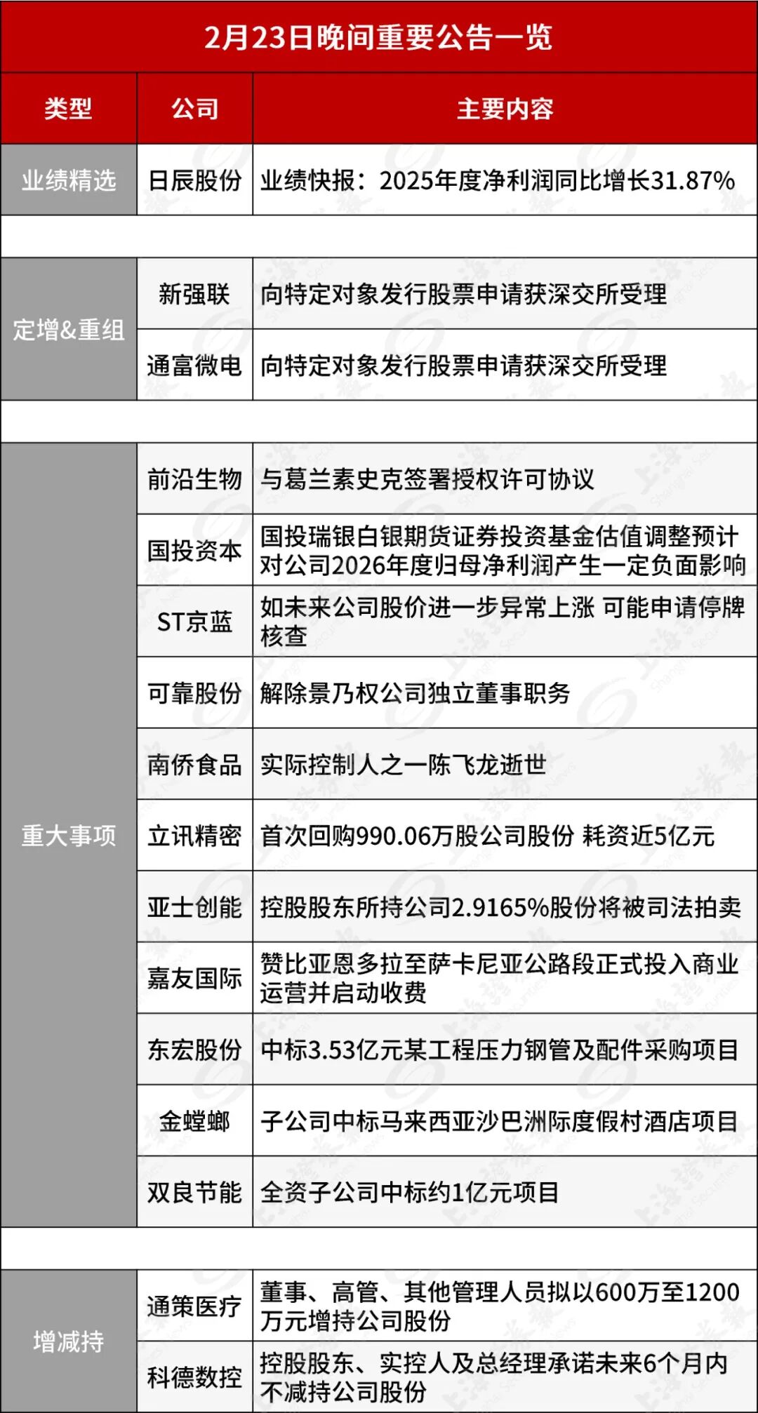
Group 1: Company Performance - Dayun Co., Ltd. reported a net profit of 84.21 million yuan for the year 2025, representing a year-on-year increase of 31.87% [8] - The total operating revenue for Dayun Co., Ltd. in 2025 was 468 million yuan, reflecting a growth of 15.7% compared to the previous year [8] Group 2: Major Events - Lixun Precision announced its first share buyback of 9.9006 million shares, costing nearly 500 million yuan [14] - ST Jinglan indicated that it may apply for a trading suspension if its stock price continues to rise abnormally, having increased by 86.90% from January 23 to February 13, 2026 [3][4] - Guotou Capital expects a negative impact on its 2026 net profit due to valuation adjustments of its silver futures investment fund, estimated to be less than 5% of its audited net profit for 2024 [5] Group 3: Corporate Actions - New Qianglian and Tongfu Microelectronics have had their applications for issuing shares to specific investors accepted by the Shenzhen Stock Exchange [10] - Reliable Co., Ltd. announced the removal of its independent director, Jing Naiquan, due to loss of independence and failure to fulfill duties [6] - Frontline Bio signed an exclusive licensing agreement with GlaxoSmithKline for two small RNA products, receiving an upfront payment of 40 million USD [12] Group 4: Project Wins - The company Jiayou International has officially commenced commercial operations on the Zambia Ndola to Sakanya highway, marking a significant milestone in its PPP project [15] - Donghong Co., Ltd. won a procurement project for pressure steel pipes and accessories worth 353 million yuan [14] - Shuangliang Energy's subsidiary won a project in the Middle East with an estimated value of 100.26 million yuan [16]
2月票房,突破60亿元!
Shang Hai Zheng Quan Bao· 2026-02-23 14:02
| 2026-02-17上映 | | | | | | --- | --- | --- | --- | --- | | 熊猫计划之部落 | | | | | | 奇遇记 | 18580.14 | 3.0% | 3.0% | 13.8% | | 2026-02-17上映 | | | | | | 疯狂动物城2 | 13555.46 | 2.2% | 9.7% | 2.6% | | 2025-11-26上映 | | | | | | 匿杀 | 7985.71 | 1.3% | 5.9% | 2.9% | | 2025-12-31上映 | | | | | | 星河入梦 | 7982.78 | 1.3% | 1.6% | 10.8% | | 2026-02-17上映 | | | | | | 爆水管 | 7238.22 | 1.2% | 6.9% | 2.3% | | 2026-01-23上映 | | | | | | 夜王 | 6270.52 | 1.0% | 0.8% | 13.1% | | 2026-02-20上映 | | | | | (文章来源:上海证券报) 据猫眼专业版数据,截至2月23日14时11分,2026年2月电 ...
超10亿美元!688221,牵手国际巨头
Shang Hai Zheng Quan Bao· 2026-02-23 14:00
小核酸药物赛道再添重磅国际合作。 2月23日晚间,前沿生物(688221)公告,公司已于2月16日与跨国药巨头葛兰素史克(GSK)签署独家授权协议,将旗下两款小核酸(siRNA)在研产品 的全球权益授予GSK。 分工明确 权益清晰 根据公告,此次授权的两款产品中,一款候选药物已进入新药临床试验申请(IND)阶段,另一款处于临床前阶段。 根据协议,前沿生物将负责其中一款产品在中国的I期临床试验推进,以及另一款产品的IND支持性研究;GSK则将主导两款产品后续的全球临床开发、 注册申报及商业化工作。 根据协议,前沿生物将获得4000万美元首付款及1300万美元近期里程碑付款,并有望在后续开发、监管和商业化过程中获得最高9.5亿美元的里程碑付 款,交易总金额累计超过10亿美元。此外,前沿生物还将享有两款产品全球净销售额的分级特许权使用费。 前沿生物在公告中表示,此次合作不仅将为公司带来可观的现金流支持,助力核心研发投入与技术平台升级,也标志着其在小核酸药物领域的技术实力获 得国际认可。公司在此次合作中将借助GSK在全球临床开发与商业化方面的资源与经验,加速公司管线的国际化价值转化,并为后续推进产品商业化、拓 展全球 ...