SUZHOU AND SCIENCE AND TECHNOLOGY DEVLOPMENT CORP(920180)
Search documents
爱得科技募2.3亿首日涨177% 上会被问经销收入真实性
Zhong Guo Jing Ji Wang· 2026-02-10 07:30
| 序号 | 项目名称 | 投资总额 | 募集资金投入金额 | | --- | --- | --- | --- | | | 一期骨科耗材扩产项目 | 12,828.59 | 10.248.24 | | 2 | 研发中心建设项目 | 5,265.75 | 5,265.75 | | 3 | 营销网络建设项目 | 4,187.90 | 4.187.90 | | | 合计 | 22,282.24 | 19,701.89 | 中国经济网北京2月10日讯 苏州爱得科技发展股份有限公司(以下简称"爱得科技",920180.BJ)今 日在北交所上市。截至今日收盘,爱得科技报21.23元,涨幅176.79%,成交额5.53亿元,振幅62.19%, 换手率89.61%,总市值25.08亿元。 爱得科技主要从事以骨科耗材为主的医疗器械的研发、生产与销售,主要产品包括脊柱类、创伤 类、运动医学等骨科医用耗材以及用于伤口疗愈的创面修复产品。公司坚持以骨科临床需求为导向,致 力于成为国内领先的、覆盖骨科全领域产品矩阵的骨科手术综合解决方案提供商。 截至招股说明书签署日,陆强直接持有爱得科技34.99%的股份,黄美玉直接持有爱得科技38. ...
开新局 起宏图|港城新年上市第一股 爱得科技登陆北交所
Sou Hu Cai Jing· 2026-02-10 03:22
编者按 新一年,新起点。锚定"一争四持续五先锋"年度重点工作,园镇以起步即冲刺之姿,全速抢跑经济主战场。即日起,"情牵沙洲"将聚焦一季度招商引智、 项目建设、产业升级,开设"开新局 起宏图"专栏,记录园镇拼经济、抓发展、争一流的攻坚足迹! 今天推出第二篇: 港城新年上市第一股 ● ● ● 2月10日上午,北京证券交易所内钟声嘹亮回荡,张家港同步联动,苏州爱得科技发展股份有限公司正式在北交所首发上市,成为港城新年上市第一股。 市委书记韩卫,市委副书记、代市长沈晶,苏州爱得科技发展股份有限公司董事长陆强等参加活动。 韩卫致辞时说,立足"十五五"开局之年的崭新起点,张家港正加快构建"5+5+N"传统、新兴、未来产业体系,推动生物医药及高端医疗器械等产业规模化 发展。衷心希望爱得科技以上市为新起点,乘资本东风、攀发展高峰,加速扩产项目落地、研发中心升级、全球市场开拓,让"张家港造"骨科医疗器械惠 及千家万户、享誉全世界。张家港市委、市政府将深入开展"三服务"专项行动,持续擦亮"港城上市通"服务品牌,一如既往当好企业发展的坚强后盾,全 力支持企业上市、服务上市企业。恳请各位嘉宾继续为张家港产业升级"搭台助力"、为企业发 ...
今日上市:林平发展、电科蓝天、爱得科技
Zhong Guo Jing Ji Wang· 2026-02-10 01:01
上交所:电科蓝天(688818) 中国经济网北京2月10日讯 今日,林平发展(603284)、电科蓝天(688818)在上交所上市,爱得 科技(920180)在北交所上市。 上交所:林平发展(603284) 林平发展主要从事包装用瓦楞纸、箱板纸产品的研发、生产和销售,是一家具有自主研发及创新能 力的高新技术企业。 公司控股股东、实际控制人为李建设。本次发行前,李建设直接持有公司84.86%股份,为公司控 股股东。李建设还担任浩腾投资执行事务合伙人,通过浩腾投资间接控制公司3.54%表决15权,因此, 李建设通过直接和间接方式合计控制公司88.40%表决权,为公司实际控制人。 林平发展发行募集资金总额71,417.82万元,扣除发行费用(不含增值税)后募集资金净额为 62,409.33万元,用于年产90万吨绿色环保智能制造新材料项目(二期)、年产60万吨生物基纤维绿色智 能制造新材料项目。 爱得科技主要从事以骨科耗材为主的医疗器械的研发、生产与销售,主要产品包括脊柱类、创伤 类、运动医学等骨科医用耗材以及用于伤口疗愈的创面修复产品。 公司控股股东及实际控制人为陆强、黄美玉,本次发行前,陆强直接持有爱得科技34. ...
【2月10日IPO雷达】电科蓝天、林平发展、爱得科技上市
Xuan Gu Bao· 2026-02-10 00:06
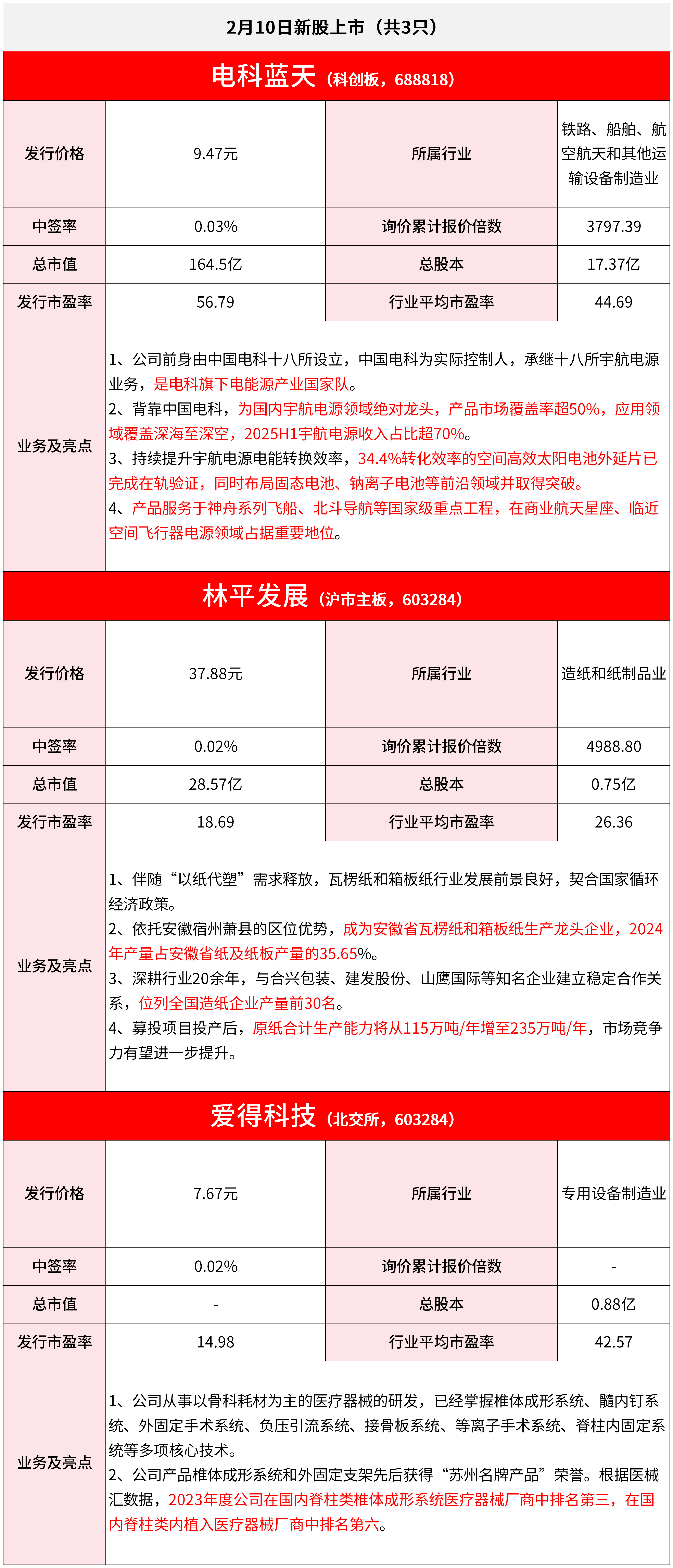
M 发行价格 37.8٤ 留签率 0.02 总市值 28.57 发行市盈率 18.6 1、伴随"以纸代 经济政策。 2、依托安徽宿州 年产量占安徽省线 业务及亮点 发行价格 9.47 中签率 0.03 总市值 164.5 发行市盈率 56.7 业务及亮点 1、公司前身由中 业务,是电科旗T 2、背靠中国电科 域覆盖深海至深空 3、持续提升宇航 完成在轨验证,同 4、产品服务于神 空间飞行器电源领 7.67 0.02 郎签率 *免责声明:文章内容仅供参考,不构成投资建议 *风险提示:股市有风险,入市需谨慎 深耕行业20余 3、 系,位列全国造纤 4、募投项目投产 力有望进一步提升 发行价格 ...
【数读IPO】今日3只新股上市,涉及商业航天概念等
Xin Lang Cai Jing· 2026-02-09 23:20
爱得科技主要从事以骨科耗材为主的医疗器械的研发、生产和销售,主要产品包括脊柱类、创伤类、运动医学等骨科医用耗材以及用于伤口疗愈的创面修复 产品。 公司2023-2025年营业收入分别为2.621亿元、2.749亿元、3.017亿元;净利润分别为6357万元、6713万元、7775万元。 智通财经2月10日讯,今日无新股申购;有3只新股上市,分别为沪市主板的林平发展,科创板的电科蓝天,北交所的爱得科技。 今日上市新股 林平发展是安徽省领先造纸企业,公司主要从事包装用瓦楞纸、箱板纸产品的研发、生产和销售。 公司2022-2024年分别实现营业收入28.79亿元/28.00亿元/24.85亿元;实现归母净利润1.54亿元/2.12亿元/1.53亿元。根据公司初步预测,公司2025年营业收入 较2024年增长6.23%至11.87%,归母净利润较2024年增长17.76%至30.84%。 电科蓝天是我国宇航电源领军者,公司主要产品包括空间太阳电池阵、空间锂离子电池组及电源控制系统等,服务于国家航天工程与商业航天领域,25H1 宇航电源业务收入占比74%。公司已成为国网星座、千帆星座等巨型星座的主力供应商。公司累计配套 ...
A股IPO动态:今日爱得科技、电科蓝天及林平发展上市


Jin Rong Jie· 2026-02-09 23:20
今日爱得科技(920180.BJ)、 电科蓝天(688818.SH)、 林平发展(603284.SH)上市,无新股申购。 ...
造纸龙头、医疗器械细分领域领军者、宇航电源核心供应商今日上市丨打新早知道
2 1 Shi Ji Jing Ji Bao Dao· 2026-02-09 23:04
2月10日,有三只新股上市,分别为上交所的林平发展(603284.SH)、科创板的电科蓝天 (688818.SH)和北交所的爱得科技(920180.BJ)。 林平发展主要从事包装用瓦楞纸、箱板纸产品的研发、生产和销售,是一家具有自主研发及创新能力的 高新技术企业。 打新早知道 ce UT 1 25 TH | 今日上市 | | | | | --- | --- | --- | --- | | 603284.SH 林平发展 | | | | | 发行价(元/股) | 机构报价(元/股) | 市值(亿元) | 所属行业 | | 37.88 | 38.21 | 28.57 | 造纸和纸制品业 | | 发行市盈率 | 行业市盈率 | 可以公司 | 可比公司动态市盈率 | | 18.69 | | 山鹰国际 | 亏损 | | 曾兴就不 | 26.36 | | 129.45 | | 荣晟环保 | | | 18.45 | | 业绩情况 | | | | | 35.0 | | | 50% | | 30.0 | | | 40% | | 25.0 | | | 30% | | | | | 20% | | 20.0 | | | 10% | | ...