CFLD(600340)
Search documents
资本联姻到法律对决,平安64亿元追偿施压,华夏幸福再添堵,业内呼吁给管理层时间
Hua Xia Shi Bao· 2026-01-09 15:53
本报记者 董红艳 北京报道 金融债务重组签约完成约87.9%后,市场对华夏幸福的关注焦点逐渐转向预重整进展、平安方面股东博 弈等方面的内容。近期,平安系与华夏幸福实控人王文学及其控制的华夏控股持续交锋,双方纠纷再度 升级。 1月8日晚,华夏幸福(600340.SH)发布的两则公告分别聚焦平安系对控股股东及实控人涉及64亿元仲 裁与2025年度业绩预亏。总体看来,业绩的持续亏损并未超出预期,但"可能导致期末净资产为负"等内 容仍加重了市场*ST方面的担忧。而更为引人关注的是平安64亿元业绩补偿仲裁,这为华夏幸福正在推 进的预重整进程再添不确定性。 对本次业绩和仲裁的内容,华夏幸福方面仅向《华夏时报》记者强调,目前公司经营正常有序。而业内 专家向记者分析指出,债务重组需要更强协调机制。行业下行背景下,险资与管理层诉求冲突凸显,难 以双赢。解决问题关键在于稳定经营,应更多尊重管理层判断,避免操之过急。市场企稳预期下,可适 当给企业管理层时间以改善经营。 纠纷再度升级 根据华夏幸福2025年12月27日公告,截至2025年10月31日,金融债务重组签约完成约87.9%。而债务重 组的推进,并未能让华夏幸福"重新出发" ...
1月9日重要公告一览
Xi Niu Cai Jing· 2026-01-09 02:44
万华化学:烟台产业园乙烯一期装置技改复产 1月9日,万华化学(600309)发布公告称,根据公司于2025年5月23日发布的"万华化学集团股份有限公司 烟台产业园乙烯一期装置停产技改公告"(临2025-31号),烟台产业园100万吨/年乙烯一期装置于2025 年6月3日开始停产,进行原料多元化改造。截至目前,此次乙烯一期装置原料改造全部完成,由乙烷裂 解生产乙烯,已经产出合格产品。烟台产业园乙烯一期装置改造完成后,实现了乙烷、丙烷两种原料可 以切换的柔性进料方式,通过优化生产资料配置,培育新质生产力,有效提升万华石化产业链竞争力。 联合水务:联合体中标约3.78亿元沙特阿拉伯市政污水处理长期运维项目 1月9日,联合水务(603291)发布公告称,近日,公司收到沙特国家水务公司发出的中标通知,确认公司 作为牵头人与Prosus Energy LLC、ArmadaHolding Company组成的联合体中标沙特国家水务公司市政污 水长期运营合同第10包(北部区域)项目。项目总投资估算:2.03亿沙特里亚尔(按当前汇率换算,约 折合为人民币3.78亿元);项目合作期15 年(运营期15年,其中含前3年不停产修复期 ...
陆家嘴财经早餐2026年1月9日星期五





Sou Hu Cai Jing· 2026-01-08 23:41
2. 财政部副部长廖岷会见伦敦证券交易所集团首席执行官施维默。廖岷表示,2025年中国经济稳中向 好,有信心有能力保持经济持续健康发展。欢迎伦敦证券交易所集团深化对华合作,共享中国发展红 利。 3. 美国总统特朗普已同意推动一项旨在加强对俄制裁的法案,该法案为特朗普提供了阻止中国、印度、 巴西等国购买廉价俄罗斯石油的砝码。外交部发言人毛宁对此表示,中俄之间的正常经贸能源合作不针 对第三方,也不应当受到干扰和影响。 4. 公安部1月7日派出工作组,成功将重大跨境赌诈犯罪集团头目陈志从柬埔寨金边押解回国。经查,陈 志犯罪集团涉嫌开设赌场、诈骗、非法经营、掩饰隐瞒犯罪所得等多项犯罪。公安机关将于近期公开通 缉首批陈志犯罪集团骨干成员。 5. 广州出台建设先进制造业强市规划,提出加速培育人工智能、半导体与集成电路、新能源与新型储 能、低空经济与航空航天、生物制造等5个战略先导产业,前瞻布局具身智能等6个未来产业,大力发展 智能网联新能源汽车等6个新兴支柱产业。 1. A股窄幅整理,上证指数收跌0.07%报4082.98点,但仍录得连续15根阳线;深证成指跌0.51%,创业 板指跌0.82%,万得全A涨0.08%。市场 ...
华夏幸福资不抵债,平安申请64亿元仲裁
Shen Zhen Shang Bao· 2026-01-08 16:12
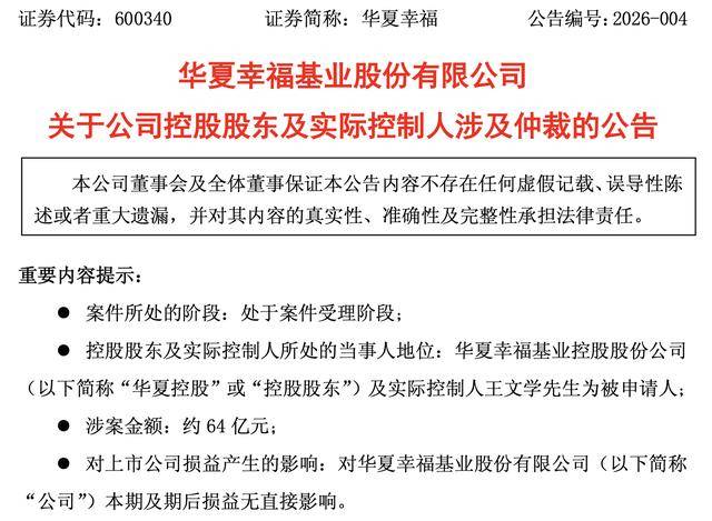
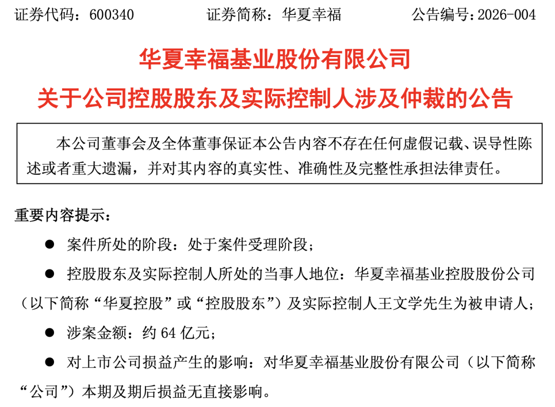
从资本联姻到裂痕升级:华夏幸福(600340)控股股东及实控人,遭"平安系"64亿元仲裁申请。 1月8日,华夏幸福公告,近日,公司知悉平安资产管理有限责任公司(简称"平安资管")及中国平安人寿保险股份有限公司(简称"平安人寿")向上海国际经 济贸易仲裁委员会(上海国际仲裁中心)提起了以控股股东华夏控股、实际控制人王文学为被申请人的相关协议项下争议的仲裁申请。 公告显示,涉案金额约64亿元。 华夏幸福称,公司与控股股东在业务、人员、资产、机构、财务等方面各自保持独立,本次案件不会对公司生产经营产生直接影响,对本期及期后损益无 直接影响。 根据《2018转让协议》及《2019转让协议》及相关补充协议的约定,华夏控股应向平安资管、平安人寿支付相应业绩补偿款,王文学应对华夏控股在 《2018转让协议》《2019转让协议》及相关补充协议项下的付款义务承担连带保证责任。 2025年12月17日,平安人寿及平安资产诉华夏幸福基业控股股份公司及王文学"申请确认仲裁协议效力"一案听证会上,被申请人华夏幸福以"涉及商业秘 密及敏感信息"为由提出了不公开审理的申请,并对该案管辖权问题提出异议。 申请人平安方面庭上未对案件审理方式发 ...
从资本联姻到裂痕升级:华夏幸福控股股东及实控人,遭“平安系”64亿元仲裁申请
Sou Hu Cai Jing· 2026-01-08 14:56
深圳商报·读创客户端记者 宁可坚 回顾案件事由,平安资管及平安人寿与华夏控股及王文学于2018年7月10日签订《关于华夏幸福基业股 份有限公司之股份转让协议》、2018年8月10日签订《关于华夏幸福基业股份有限公司之股份转让协议 之补充协议》、2019年1月31日签订《关于华夏幸福基业股份有限公司之股份转让协议》、2019年2月11 日签订《关于华夏幸福基业股份有限公司之股份转让协议之补充协议》、2019年6月21日签订《关于华 夏幸福基业股份有限公司之股份转让协议之补充协议二》。 1月8日,华夏幸福(600340)公告,近日,公司知悉平安资产管理有限责任公司(简称"平安资管")及中 国平安人寿保险股份有限公司(简称"平安人寿")向上海国际经济贸易仲裁委员会(上海国际仲裁中 心)提起了以控股股东华夏控股、实际控制人王文学为被申请人的相关协议项下争议的仲裁申请。 公告显示,涉案金额约64亿元。 华夏幸福称,公司与控股股东在业务、人员、资产、机构、财务等方面各自保持独立,本次案件不会对 公司生产经营产生直接影响,对本期及期后损益无直接影响。 2025年11月16日,华夏幸福发布公告称,债权人龙成建设以其未按期清偿 ...
64亿元!平安起诉华夏控股及王文学,华夏幸福预重整再添变数
Feng Huang Wang· 2026-01-08 14:54
华夏幸福(600340.SH)与大股东中国平安的矛盾,再度升级。 华夏幸福2018年以及2019年均完成对赌协议,但2020年以来,受房地产行业深度调整、融资环境收紧及 自身债务压力加剧等多重因素影响,华夏幸福陷入严重流动性危机,2020年净利润仅为36.65亿元,未 能达成当初协议中设定的盈利目标。 平安方面在仲裁请求中明确,要求华夏控股支付业绩补偿款及逾期付款违约金约 64 亿元,并承担律师 费、保全费等相关费用,同时要求王文学承担连带保证责任。 尽管华夏幸福在公告中强调,公司与控股股东在业务、人员、资产、财务等方面保持独立,"本次案件 不会对公司生产经营产生直接影响,对本期及期后损益无直接影响",但市场分析人士指出,该诉讼仍 可能间接影响其正在进行的预重整进程。 当前,华夏幸福正处于预重整关键阶段。2025年11月,华夏幸福债权人龙成建设以华夏幸福未按期清偿 债务为由,向河北省廊坊市中级人民法院申请对华夏幸福进行预重整,法院已受理并指定临时管理人。 然而,平安方面对预重整程序的合规性、必要性始终持有异议,双方矛盾已多次公开化。 2025年12 月,平安曾提议新增五项临时提案,涵盖预重整相关事项认定、债务 ...
净资产可能为负,华夏幸福去年业绩预亏!平安系提起约64亿元“业绩补偿”仲裁申请
Mei Ri Jing Ji Xin Wen· 2026-01-08 13:32
1月8日晚,华夏幸福(SH600340,股价2.29元,市值89.62亿元)发布业绩预亏公告,经公司财务部门初步测算,预计2025年度归属于上市公司股东 的净利润为负值,公司2025年年度经营业绩将出现亏损,且亏损金额预计将会超过上一年度经审计的净资产,公司2025年度期末净资产可能为负值。 《2018转让协议》约定华夏控股通过协议转让方式,向平安资管转让19.70%的公司股份;《2019转让协议》约定华夏控股通过协议转让方式,向平安 资管转让5.69%的公司股份。 鉴于平安资管作为平安人寿相关保险资产的投资管理人,平安资管基于其与平安人寿的委托管理关系,指定平安人寿作为标的股份的实际受让方,同 时受让标的股份的资金来源于平安资管受托管理的平安人寿的保险资金,故签署补充协议。两次股权转让完成后,平安人寿及其一致行动人平安资管 的持股比例提升至25.25%,成为公司第二大股东。 | 名称 | 本次股份转让前 | | 本次股份转让后 | | | --- | --- | --- | --- | --- | | | 持股数量(股) | 持股比例 | 持股数量(股) | 持股比例 | | 华夏控股 | 1,240,24 ...
华夏幸福(600340.SH):预计2025年度归母净利润为负值
Ge Long Hui A P P· 2026-01-08 13:10
格隆汇1月8日丨华夏幸福(600340.SH)公布,财务部门初步测算,预计2025年度归属于上市公司股东的 净利润为负值,公司2025年年度经营业绩将出现亏损,且亏损金额预计将会超过上一年度经审计的净资 产,公司2025年度期末净资产可能为负值。 ...
平安又把幸福告了,涉案64亿
凤凰网财经· 2026-01-08 12:09
2018-2020年期间,平安方面通过股权、债权等形式,斥重金投资华夏幸福。2021年2月,华夏幸福债务危机爆发;同年9月,因原控股股东华夏控股所 持股份被强制处置,平安方面被动成为华夏幸福第一大股东。 受华夏幸福拖累,2021年上半年,中国平安计提了359亿元减值准备。 凤凰网财经讯 华夏幸福1月8日发布公告称,公司控股股东华夏幸福基业控股股份公司及实际控制人王文学被平安资产管理有限责任公司及中国平安人寿 保险股份有限公司提起仲裁申请,涉案金额约64亿元。 公告称,根据平安资管和平安人寿与华夏控股及王文学在2018年-2019年签订的多项转让协议及相关补充协议的约定,华夏控股应向平安资管、平安人寿 支付相应业绩补偿款,王文学应对协议项下的付款义务承担连带保证责任。 2025年12月10日,天眼查信息显示:平安人寿及平安资管起诉华夏幸福基业控股股份公司及王文学。 根据当时开庭公告详情,本案案由为"申请确认仲裁协议效力",上诉法院为上海金融法院,开庭日期为12月17日。 | 案号 | (2025) 沪74民特127号 | 案由 | 申请确认仲裁协议效力 | | --- | --- | --- | --- | | ...
华夏幸福:平安资管及平安人寿请求裁决华夏控股支付业绩补偿款及逾期付款违约金约64亿元
Zhi Tong Cai Jing· 2026-01-08 12:04
智通财经APP讯,华夏幸福(600340.SH)发布公告,公司控股股东华夏幸福基业控股股份公司及实际控 制人王文学被平安资产管理有限责任公司及中国平安人寿保险股份有限公司提起仲裁申请。平安资管及 平安人寿请求裁决华夏控股支付业绩补偿款及逾期付款违约金约64亿元,请求裁决王文学就上述裁决项 下华夏控股所负的债务承担连带保证责任。 ...