金奥国际(00009):宗一多及陈小密获委任为独立非执行董事
智通财经网· 2025-11-05 13:29
智通财经APP讯,金奥国际(00009)发布公告,自2025年11月5日起,宗一多先生获委任为本公司独立非 执行董事、薪酬委员会成员、提名委员会主席及审核委员会成员。陈小密女士获委任为本公司独立非执 行董事、薪酬委员会成员、提名委员会成员及审核委员会主席。 ...
金奥国际(00009.HK):委任宗一多为独立非执行董事
Ge Long Hui· 2025-11-05 13:29
格隆汇11月5日丨金奥国际(00009.HK)宣布,自2025年11月5日起:(a)宗一多获委任为公司独立非执行董 事、薪酬委员会成员、提名委员会主席及审核委员会成员。(b)陈小密获委任为公司独立非执行董事、 薪酬委员会成员、提名委员会成员及审核委员会主席。 ...
华检医疗(01931.HK)11月5日耗资2642万港元回购439.6万股
Ge Long Hui· 2025-11-05 13:25
相关事件 华检医疗(01931.HK)11月5日耗资2642万港元回购439.6万股 华检医疗(01931.HK)11月4日耗资1031.3万港 元回购182.3万股 格隆汇11月5日丨华检医疗(01931.HK)公告,11月5日耗资2642万港元回购439.6万股。 ...
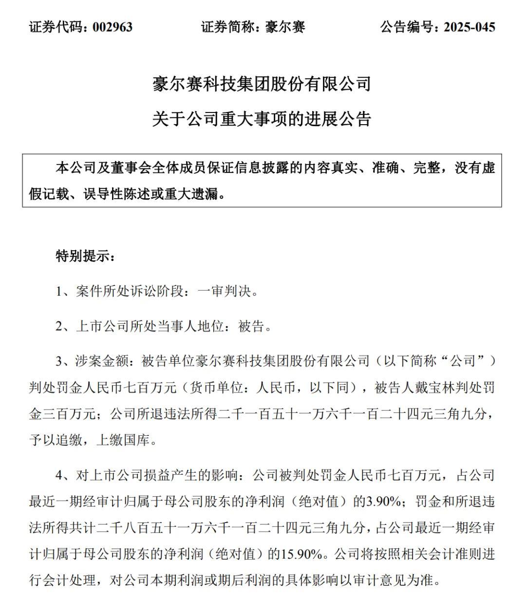
犯单位行贿罪,002963,被判处罚金700万元

Di Yi Cai Jing· 2025-11-05 13:19
11月5日晚间,豪尔赛公告称,公司收到湖北省武汉市新洲区人民法院刑事判决书,公司犯单位行贿罪,被判处罚金700万元,公司前董事长暨总经理戴宝 林犯单位行贿罪,判处有期徒刑三年,缓刑四年,并处罚金300万元;公司所退违法所得二千一百五十一万六千一百二十四元三角九分,予以追缴,上缴 国库。 公司被判处罚金人民币七百万元,占公司最近一期经审计归属于母公司股东的净利润(绝对值)的3.90%;公司已缴纳的罚金和被扣押的所退违法所得共 计二千八百五十一万六千一百二十四元三角九分,占公司最近一期经审计归属于母公司股东的净利润(绝对值)的15.90%。 盘面上,截至11月5日收盘,该股涨1.2%,报16.87元/股。 ...
南网数字(301638.SZ)IPO定价5.69元/股 11月7日开启申购
智通财经网· 2025-11-05 13:18
智通财经APP讯,南网数字(301638.SZ)发布公告,公司确定本次发行价格为5.69元/股,网下发行不再进 行累计投标询价。投资者请按此价格在2025年11月7日(T日)进行网上和网下申购,申购时无需缴付申购 资金。本次网下发行申购日与网上申购日同为2025年11月7日(T日),其中,网下申购时间为9:30- 15:00,网上申购时间为9:15-11:30,13:00-15:00。 ...
2025“李宁杯”中国匹克球巡回赛总决赛将在桂林启幕
Zhong Guo Xin Wen Wang· 2025-11-05 13:13
Group 1 - The 2025 "Li Ning Cup" China Pickleball Tour Finals and the China Pickleball City Challenge Finals will be held from November 27 to November 30 in Guilin, marking the conclusion of this year's pickleball series events [2] - The event is co-hosted by multiple organizations, indicating its high status and broad participation within the national pickleball scene [2] - The event is expected to attract over 1,000 participants from both domestic and international backgrounds, highlighting its significance in promoting competitive exchange and sustainable development of the sport [3] Group 2 - The event's location in Guilin is seen as a recognition and promotion of the rapid development of pickleball in Guangxi, aligning with the region's goals of integrating sports and tourism [3] - The design of the medals incorporates local cultural elements, showcasing Guilin's heritage and uniqueness, including the first-ever桂花香味龙符奖牌 [3] - The partnership with the Bank of Communications Guangxi Branch aims to explore a "finance + events + tourism" integration model, supporting the broader goals of national sports development and public health initiatives [3]
炒菜机最快1分钟出餐 锅圈能否圈住社区餐饮生意
Bei Jing Shang Bao· 2025-11-05 13:12
Core Insights - Guoquan Food plans to explore community growth through a new model called "Guoquan Stir-fry," with the first store set to open in early 2026 [1][2][4] Group 1: New Store Concept - The "Guoquan Stir-fry" stores will utilize smart cooking machines, focusing on community settings without dine-in options, with a cooking time of 2-3 minutes per dish and as fast as 1 minute for some items [1][4] - The menu for Guoquan Stir-fry has undergone six rounds of selection based on extensive consumer data analysis, featuring over a hundred dishes that are popular and suitable for smart cooking machines [4][8] - The company aims to address the challenges of home cooking by offering dishes that are commonly desired but difficult to prepare, thereby increasing order rates and operational efficiency [4][8] Group 2: Strategic Partnerships and Supply Chain - Guoquan has partnered with smart kitchen service provider Xiong Miao Master to enhance its supply chain and operational efficiency, leveraging a comprehensive integration of technology and market coverage [5][7] - The company has a strong reliance on franchisees, with 99.9% of its revenue coming from franchise sales, indicating a deep integration with its partners [7][9] Group 3: Market Potential and Challenges - The Chinese fast food market, particularly in community settings, shows significant growth potential, and the smart cooking machine model aligns with the trend of digitalization in the restaurant industry [8][10] - Despite the promising outlook, Guoquan faces challenges related to food safety, as recent incidents have raised concerns among consumers, which could impact the new store's long-term viability [9][10] - The company must also work on reshaping consumer perceptions, as its brand is primarily associated with hot pot, and it needs to ensure quality and safety in its new offerings [9][10]
康臣药业(01681.HK)11月5日耗资298万港元回购20万股
Ge Long Hui· 2025-11-05 13:09
Core Viewpoint - 康臣药业 announced a share buyback plan, indicating confidence in its stock value and future prospects [1] Group 1 - The company repurchased 200,000 shares at a total cost of HKD 2.98 million [1] - The buyback price ranged from HKD 14.81 to HKD 15 per share [1]
康臣药业(01681)11月5日耗资约298.23万港元回购20万股
智通财经网· 2025-11-05 13:05
智通财经APP讯,康臣药业(01681)公布,2025年11月5日耗资约298.23万港元回购20万股股份。 ...
美亨实业(01897)发盈警 预计中期股东应占利润将同比减少约80%至95%
智通财经网· 2025-11-05 13:05
智通财经APP讯,美亨实业(01897)发布公告,预计集团截至2025年9月30日止6个月归属于公司拥有人的 净利润将较2024年同期减少约80%至95%。预期净利润减少主要归因于本期间集团若干项目的总体计划 延误或暂停,以及物业及建筑市场下行导致收入大幅下降所致。 ...