国盾量子董事长吕品去世,合肥警方:已排除案件
Sou Hu Cai Jing· 2025-12-18 15:01
每日经济新闻消息,12月18日晚间,《每日经济新闻》记者从多个渠道获悉,国盾量子董事长吕品已于当 日离世。 安徽合肥高新警方发布警方通报称,2025年12月18日13时许,我局接报警称,吕某(男,46岁)在望江西 路与孔雀台路交叉口某公司一办公室内失去意识。接警后,民警立即到场处置。经120现场确认,吕某已 无生命体征。经公安机关勘查调查,已排除案件。 吕品生于1979年7月,历任中国电信集团有限公司市场部副总经理,中国电信股份有限公司市场部副总经 理,中国电信股份有限公司安徽分公司副总经理、党委委员,中国电信集团有限公司安徽分公司副总经 理;现任中电信量子信息科技集团有限公司董事长、党委书记,中电信量子科技有限公司董事长。 吕品 图片来源:中国电信 当日晚,《每日经济新闻》记者来到中电信量子信息科技集团有限公司楼下,看到公司门口停着两辆警 车,期间有身着警服的人员进入。大楼2楼至5楼办公室均亮着灯,记者试图进入大楼了解事件详情,一楼 一位自称园区物业的工作人员拦住记者,称"楼上没有人,都下班了"。 中电信量子信息科技集团有限公司办公楼现场 图片来源:每经记者 张宝莲 (声明:文章内容和数据仅供参考,不构成投 ...
国盾量子董事长吕品离世,年仅46岁
Sou Hu Cai Jing· 2025-12-18 15:01
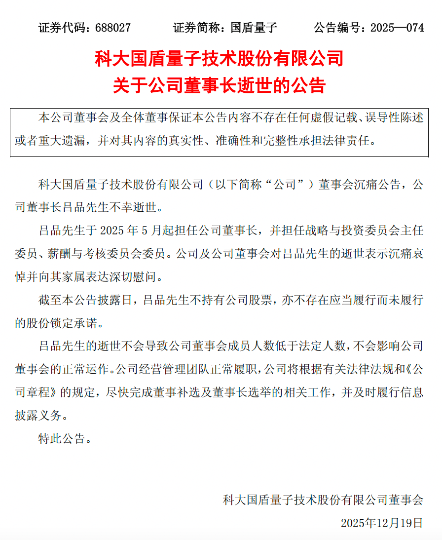
【大河财立方消息】12月18日晚间,科大国盾量子技术股份有限公司(证券简称:国盾量子)发布公告称,公司董事会沉痛公告,董事长吕品不幸逝世。 2025年5月30日,国盾量子董事会选举吕品为公司董事长,并担任战略与投资委员会主任委员、薪酬与考核委员会委员。公司及公司董事会对吕品的逝世表 示沉痛哀悼并向其家属表达深切慰问。 责编:李文玉 | 审核:李震 | 监审:古筝 公开信息显示,吕品出生于1979年7月,历任中国电信集团有限公司市场部副总经理,中国电信股份有限公司市场部副总经理,中国电信股份有限公司安徽 分公司副总经理、党委委员,中国电信集团有限公司安徽分公司副总经理;现任中电信量子信息科技集团有限公司董事长、党委书记,中电信量子科技有 限公司董事长。 当晚,合肥市高新公安分局发布的警情通报显示,2025年12月18日13时许,该局接报警称,吕某(男,46岁)在望江西路与孔雀台路交口某公司一办公室 内失去意识。接警后,民警立即到场处置。经120现场确认,吕某已无生命体征。经公安机关勘查调查,已排除案件。 ...
国盾量子董事长吕品在办公室内身亡,警方通报
Bei Jing Ri Bao Ke Hu Duan· 2025-12-18 14:59
据了解,吕某系科大国盾量子技术股份有限公司、中电信量子信息科技集团有限公司董事长吕品。2024 年3月,中国电信通过旗下中电信量子集团斥资入主国盾量子。 来源:新华社 合肥警方通报一男子死亡事件 记者12月18日从安徽省合肥市公安局高新分局获悉,18日13时许,该局接报警称,吕某(男,46岁)在 望江西路与孔雀台路交口某公司一办公室内失去意识。接警后,民警立即到场处置。经120现场确认, 吕某已无生命体征。经公安机关勘查调查,已排除案件。 转自:北京日报客户端 ...
国盾量子董事长吕品不幸逝世,终年46岁
2 1 Shi Ji Jing Ji Bao Dao· 2025-12-18 14:59
12月18日晚间,国盾量子发布公告称,公司董事长吕品不幸逝世。公司及公司董事会对吕品先生的逝世表示沉痛哀悼并向其家属表达深切慰问。 公告称,截至本公告披露日,吕品不持有公司股票,亦不存在应当履行而未履行的股份锁定承诺。吕品的逝世不会导致公司董事会成员人数低于法定人 数,不会影响公司董事会的正常运作。公司会尽快完成董事补选及董事长选举的相关工作,并及时履行信息披露义务。 2024年3月,中国电信(601728)通过旗下中电信量子集团斥资17.75亿元入主国盾量子。 据悉,吕品生于1979年7月,历任中国电信集团有限公司市场部副总经理,中国电信股份有限公司市场部副总经理,中国电信股份有限公司安徽分公司副 总经理、党委委员,中国电信集团有限公司安徽分公司副总经理;现任中电信量子信息科技集团有限公司董事长、党委书记,中电信量子科技有限公司董 事长。 SFC 合肥市高新公安分局发布的警情通报显示,2025年12月18日13时许,我局接报警称,吕某(男,46岁)在望江西路与孔雀台路交口某公司一办公室内失去意 识。接警后,民警立即到场处置。经120现场确认,吕某已无生命体征。经公安机关勘查调查,已排除案件。 ...
国盾量子董事长意外逝世,警方通报:经勘查调查,已排除案件
Sou Hu Cai Jing· 2025-12-18 14:57
红星新闻网12月18日讯12月18日晚间,科大国盾量子技术股份有限公司(688027)公告,公司董事长吕 品不幸逝世。 12月18日晚间,合肥高新公安分局发布警情通报。通报称:2025年12月18日13时许,我局接报警称,吕 某(男,46岁)在望江西路与孔雀台路交口某公司一办公室内失去意识。接警后,民警立即到场处置。经 120现场确认,吕某已无生命体征。经公安机关勘查调查,已排除案件。 据公开资料显示,吕品1979年生,2025年5月任国盾量子董事长;历任中国电信集团有限公司市场部副 总经理,中国电信股份有限公司市场部副总经理,中国电信股份有限公司安徽分公司副总经理、党委委 员,中国电信集团有限公司安徽分公司副总经理;现任中电信量子信息科技集团有限公司董事长、党委 书记,中电信量子科技有限公司董事长。 另据公司官网介绍,国盾量子(688027.SH)公司主要从事量子通信、量子计算、量子精密测量产品的 研发、生产、销售并提供相关技术服务,是中国量子信息产业化的开拓者、实践者和引领者。公司由中 国电信全资子公司中电信量子集团控股,于2020年登陆科创板。 (来源:合肥高新公安、新黄河) 截至目前,国盾量子方面尚未 ...
古鳌科技前实控人被判刑6年,前一天20CM涨停
2 1 Shi Ji Jing Ji Bao Dao· 2025-12-18 14:55
记者丨曾静娇 编辑丨刘雪莹 12月18日晚间,古鳌科技(维权)公告,公司前控股股东、实际控制人陈崇军因操纵证券市场罪被判处 有期徒刑6年,并处罚金人民币400万。 公告显示,陈崇军因涉嫌操纵证券市场罪于2024年4月18日被刑事拘留,同年5月24日被逮捕。 公开资料显示,古鳌科技于2016年上市,主营金融软硬件和信息化产品服务,如POS机,银行发卡鉴卡 机等。 本次判决为一审判决,尚未生效,如陈崇军在法定期限内提起上诉,最终判决及后续执行结果尚存在不 确定性。 对于公司的影响,古鳌科技表示,陈崇军为公司前任控股股东、前任实际控制人,上述判决为股东个人 行为,不会对公司生产经营产生重大不利影响。目前,公司经营情况正常。 公开履历显示,陈崇军生于1968年,为古鳌科技创始人,此前曾在相当长的一段时间内身兼公司董事 长、总经理两大要职。2021年10月,陈崇军因个人原因辞去公司总经理职务;2023年5月,古鳌科技董 事会换届,陈崇军不再担任董事,亦不再任董事长职务。此后未在公司担任具体职务。12月14日,古鳌 科技闪电将公司实控人变更为徐迎辉。负债超4.5亿,实控人被逮捕!操作手法曝光 公告截图 截至12月18日收 ...
南华期货(02691)港股上市在即,锚定全球化赋能中国企业“走出去”
智通财经网· 2025-12-18 14:55
南华期货构建了覆盖期货及衍生品价值链的综合服务体系,业务涵盖中国境内期货经纪、中国境内风险管理服务、中国境内财富管理及境外金融服务四大板 块,产品组合覆盖农产品、工业品、能源、金属、股票、固定收益证券等多种资产类别,可满足实业客户、金融机构及个人投资者的多元化需求。 技术创新是南华期货的核心竞争力之一。公司拥有以客户为中心的南华期货App、第五代NHTD交易系统、睿华风险管理业务风控系统等系统,可实现高频 监控和稳健风险管理。全球数据中心网络包含150多个服务器机柜,采用"两地三中心"弹性架构,确保交易安全高效。 在全球金融市场格局深度调整、中国企业"走出去"步伐加快的背景下,港股市场以国际化资本平台及对金融创新的包容态度,成为金融机构拓展全球布局的 重要阵地。深耕期货行业近三十年、稳居行业第一梯队的南华期货(02691),预计将于12月22日在港交所挂牌上市,开启"A+H"双资本平台协同赋能的发 展新阶段。依托香港资本市场的资源优势与国际影响力,公司将进一步拓展全球服务网络,以全球化视野书写金融服务实体经济的新篇章。 期货市场先行者,领先地位稳固 南华期货成立于1996年,是中国期货行业首批成立的公司之一。 ...
今日晚间重要公告抢先看——中金公司2025年半年度共计派发现金红利4.34亿元;海天味业特别分红预案,拟10派3元;西部矿业全资子公司取得采矿许可证,矿区拥有金金属量2.86吨
Jin Rong Jie· 2025-12-18 14:55
今日晚间重要公告抢先看——中金公司2025年半年度共计派发现金红利4.34亿元;海天味业特别分红预 案,拟10派3元;西部矿业全资子公司取得采矿许可证,矿区拥有金金属量2.86吨。 【重大事项】 铂力特:公司和凌空天行有合作 铂力特12月18日在互动平台表示,公司和凌空天行有合作。公司在商业航天方面的客户数量已经超过30 家,合作范围涵盖优化设计到技术咨询,从零件研制到设备、原材料配套等的全方位支持。公司将持续 研判商业航天客户需求,不断强化市场竞争力,深化与商业航天用户的合作。 江南新材:拟3亿元投建高端铜基核心材料研发及产业化项目 西部矿业:全资子公司格尔木西矿资源取得采矿许可证 该矿区拥有金金属量2.86吨 西部矿业(601168.SH)公告称,公司全资子公司格尔木西矿资源开发有限公司(下称"格尔木西矿资 源")于近日取得青海省自然资源厅颁发的采矿许可证。格尔木西矿资源作为省内铁资源整合平台,主 要承担铁资源的拓展及开发,本次取得它温查汉西C5异常区铁多金属矿采矿许可证是公司锚定铁资源 板块可持续发展的基础,为后续整合、打造铁资源板块提供资源储备。该矿区拥有铁多金属矿资源量 2007万吨,平均品位mFe ...
“量子科技第一股”董事长突然去世,年仅46岁!警方通报:在办公室内失去意识,排除案件!公司市值508亿元,大股东是中国电信
Mei Ri Jing Ji Xin Wen· 2025-12-18 14:53
12月18日晚间,《每日经济新闻》记者从多个渠道获悉,国盾量子董事长吕品已于当日离世。 安徽合肥高新警方发布警方通报称,2025年12月18日13时许,我局接报警称,吕某(男,46岁)在望江西路与孔雀台路交叉口某公司一办公室内失去意 识。接警后,民警立即到场处置。经120现场确认,吕某已无生命体征。经公安机关勘查调查,已排除案件。 当日晚,《每日经济新闻》记者来到中电信量子信息科技集团有限公司楼下,看到公司门口停着两辆警车,期间有身着警服的人员进入。大楼2楼至5楼办 公室均亮着灯,记者试图进入大楼了解事件详情,一楼一位自称园区物业的工作人员拦住记者,称"楼上没有人,都下班了"。 图片来源:每经记者张宝莲 据悉,吕品生于1979年7月,历任中国电信集团有限公司市场部副总经理,中国电信股份有限公司市场部副总经理,中国电信股份有限公司安徽分公司副 总经理、党委委员,中国电信集团有限公司安徽分公司副总经理;现任中电信量子信息科技集团有限公司董事长、党委书记,中电信量子科技有限公司董 事长。 吕品图片来源:中国电信 吕品于2025年5月30日就任国盾量子董事长。当日召开的国盾量子第四届董事会第十三次会议,审议通过了《关 ...
五芳斋:公司在福建设有办事处
Zheng Quan Ri Bao· 2025-12-18 14:53
(文章来源:证券日报) 证券日报网讯 12月18日,五芳斋在互动平台回答投资者提问时表示,公司在福建设有办事处,同时涵 盖了经销商、卖场超市以及电商到家平台等业务。 ...