Workflow
icon
Search documents
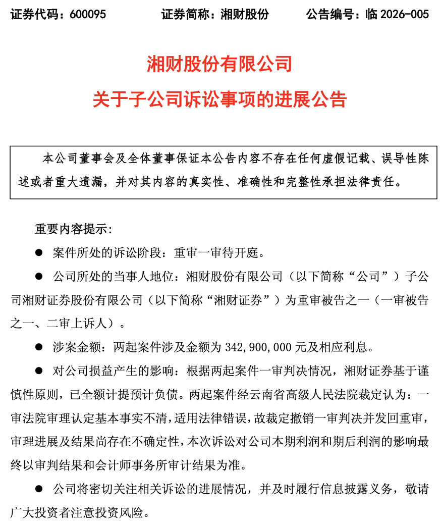
涉3.43亿元连带赔偿!湘财证券案发回重审
Shen Zhen Shang Bao· 2026-02-24 15:34
2月24日,湘财股份(600095)发布公告,近日,公司子公司湘财证券收到云南省昆明市中级人民法院送达的两起案件重审 一审的应诉通知书、举证通知书等相关材料。 原告主张的诉讼请求:云南信托以侵权责任纠纷为案由,要求判令被告一中诚公司赔偿原告损失342900000元及相应利息; 被告二湘财证券对被告一中诚公司的上述债务承担连带责任;两被告承担两起案件诉讼费用、保全担保费及其他实现债权的 相关费用。 截至本公告披露日,上述案件尚未开庭审理。 湘财股份表示,目前公司各项业务经营情况正常,财务状况稳健。根据两起案件一审判决情况,湘财证券基于谨慎性原则, 已全额计提预计负债。两起案件经二审裁定撤销一审判决并发回重审,审理进展及结果尚存在不确定性,本次诉讼对公司本 期利润和期后利润的影响最终以审判结果和会计师事务所审计结果为准。 本次诉讼对公司的正常经营无重大不利影响,公司尊重司法公正,并将积极做好应诉准备,通过法律手段切实维护公司及投 资者的合法权益;并持续关注相关诉讼的进展情况,依法履行相应的信息披露义务。 据媒体此前报道,云南信托与湘财证券的案件源于2019年"承兴系"的暴雷事件。罗静通作为实控人过中诚公司等"承兴 ...
蓝帆医疗:2月24日召开董事会会议
Sou Hu Cai Jing· 2026-02-24 15:34
免责声明:本文内容与数据仅供参考,不构成投资建议,使用前请核实。据此操作,风险自担。 每经头条(nbdtoutiao)——伤亡180万人!俄乌冲突四周年,陷入谈判死局、战场僵局、经济困局!谁 为战争买单 (记者 曾健辉) 每经AI快讯,蓝帆医疗2月24日晚间发布公告称,公司第六届第三十九次董事会会议于2026年2月24日 以通讯表决的方式召开。会议审议了《关于召开2026年第二次临时股东会的议案》等文件。 每日经济新闻 ...
暴涨48%!美股光伏龙头卡位AIDC 这7龙头切入数据中心能源供应商
Sou Hu Cai Jing· 2026-02-24 15:34
兄弟们!又出大事了,海外光伏又暴涨,这次暴涨跟AI有关 光伏向AI数据中提供能源解决方案,已成为光伏核心公司的新一条增长曲线。 那么,gauge有没有这样的公司,经过深度梳理和挖掘,目前A股仅有7家公司具备光伏向数据中心提供能源解决方案的核心公司。 现在梳理出来供大家参考学习 特别声明:本内容严格限定于学术研究、研讨范畴使用,不构成、亦不隐含任何投资建议、投资引导及投资承诺,请勿作为投资依据。 第一家:泰嘉股份 核心亮点:公司形成了"锯切+电源"双主业发展,锯切业务主要涉及双金属带锯条的研发、制造与销售,产品广泛应用于航空航天、轨道交通等多个制造领 域。 光伏业务:孙公司雅达电子建成了新能源、光伏、储能产品等新的业务增加点,已见成效,并陆续进入量产阶段。 数据中心:公司大功率电源业务主要包括新能源智能光伏/储能电源,另包含一部分数据中心电源、站点能源电源业务。其中,数据中心电源业务主要为服 务器电源模块产品,服务客户为行业头部品牌客户,目前根据客户订单需求,有序生产、出货中。 一家名为vivopower的光伏公司股价在2月14日晚间暴涨48%。 | 龙线 夏视 周 | | VivoPower VVPR | | ...
冯德莱恩彻底摊牌了,对中国产品征收79%反倾销关税,印度做法亮了
Sou Hu Cai Jing· 2026-02-24 15:34
2026年2月6日,冯德莱恩领导的欧盟委员会突然抛出一则终裁公告,没有提前预警,没有协商余地,直 接对原产于中国的陶瓷餐具和厨具,一刀切征收79.0%的反倾销税,公告次日就正式生效,连给中国相 关企业留一个缓冲的时间都没有。这一手操作,看似是简单的贸易保护,实则是欧盟在全球供应链重构 背景下,针对中国产业的一次精准围堵,冯德莱恩这是彻底摊牌,撕破了此前所谓"公平贸易"的伪装。 很多人看到这则消息,第一反应就是欧盟又在跟我们打关税战,难免会联想到当年特朗普发起的对华关 税战。但其实两者有着本质区别,千万别混为一谈。当年特朗普的关税战,纯粹是霸权主义作祟,不分 行业、不分产品,一通乱加税,核心就是想靠强权压制中国发展,我们自然不会忍气吞声,直接强势回 敬,到最后特朗普也没能占到便宜,只能不了了之。 编辑 也就是说,冯德莱恩的目标很明确,不是针对中国,而是要打击所有对欧盟本土中低端陶瓷产业造成冲 击的国家,中国只是其中规模最大、影响最明显的一个。从2012年欧盟首次对中国陶瓷启动反倾销调 查,到2013年作出肯定性终裁,再到后来两次日落复审,直到这次期中复审给出79%的高额关税,欧盟 的反倾销动作早有铺垫,只是这次 ...
Dynasty Gold Selected for PDAC 2026 Gold Forum Presentation and Exhibits at PDAC Booth 2832, March 1-4
TMX Newsfile· 2026-02-24 15:34
Vancouver, British Columbia--(Newsfile Corp. - February 24, 2026) - Dynasty Gold Corp. (TSXV: DYG) (FSE: D5G1) (OTC Pink: DGDCF) ("Dynasty" or the "Company") is delighted that its 100%-owned Thundercloud gold project has been selected for the second time by the PDAC Selection Committee to present at the Gold Forum on March 4, at 10:47 AM during the PDAC conference. The project is located 47 km southeast of Dryden City, in northwest Ontario, in a turnkey mining location with access to power, rail, and the T ...
康芝药业: 苏拉明纳为公司的研发项目,目前因临床进展未达预期,已暂停后续推进
Mei Ri Jing Ji Xin Wen· 2026-02-24 15:33
(文章来源:每日经济新闻) 康芝药业(300086.SZ)2月24日在投资者互动平台表示,尊敬的投资者,您好! 苏拉明纳为公司的研 发项目,目前因临床进展未达预期,已暂停后续推进,目前正进行内部评估与策略调整。 敬请广大投 资者注意投资风险。公司将按要求及时履行信息披露义务。 每经AI快讯,有投资者在投资者互动平台提问:苏拉明纳政府己经为你开通绿色通道了,为什么都没 有进度呢? ...
兴森科技:公司CSP封装基板业务行业整体需求较好,后期公司将根据市场需求情况适时启动扩产
Mei Ri Jing Ji Xin Wen· 2026-02-24 15:33
每经AI快讯,有投资者在投资者互动平台提问:董秘您好,请简要分析一下今年行业需求与贵司相关 业务可否延续去年供不应求状态;目前贵司FCBGA封装基板业务与相关客户的验测状况是否顺利,今 年可否扭亏为盈?最后一个问题,目前最新股东人数是多少?感谢董秘! 兴森科技(002436.SZ)2月24日在投资者互动平台表示,尊敬的投资者,您好!2025年以来全球PCB行 业仍延续结构分化的复苏态势,AI产业仍为主要驱动力。根据Prismark报告,预计2025年全球PCB行业 的产值为848.91亿美元、同比增长15.4%。公司CSP封装基板业务行业整体需求较好,后期公司将根据 市场需求情况适时启动扩产。公司FCBGA封装基板业务市场拓展、客户认证均按计划稳步推进中,具 体业务情况请关注公司定期报告。截至2026年2月10日,公司股东总户数为十二万七千余户。感谢您的 关注。 (文章来源:每日经济新闻) ...
香农芯创:目前公司存储业务订单随客户订单预测及市场供需
Mei Ri Jing Ji Xin Wen· 2026-02-24 15:33
香农芯创(300475.SZ)2月24日在投资者互动平台表示,尊敬的投资者,您好!目前公司存储业务(包 括自主品牌"海普存储"及存储产品分销业务)订单随客户订单预测及市场供需动态调整。公司将持续关 注存储市场趋势,深化客户合作,业务情况请关注公司后续披露的定期报告。 (文章来源:每日经济新闻) 每经AI快讯,有投资者在投资者互动平台提问:目前公司储存2026产能是否已被预订完?2027年后产 能是否有客户洽谈中? ...
恒天海龙:公司全资子公司北京多弗海龙飞控科技有限公司,从事航空运营支持服务等业务
Mei Ri Jing Ji Xin Wen· 2026-02-24 15:33
每经AI快讯,有投资者在投资者互动平台提问:请问董秘:截止到2025年最后一个交易日,公司股东 人数有多少?过去一年,公司低空经济板块经营状况如何? 恒天海龙(000677.SZ)2月24日在投资者互动平台表示,尊敬的投资者: 您好,公司全资子公司北京 多弗海龙飞控科技有限公司,从事航空运营支持服务等业务,目前已投入项目研发中,感谢您的关注。 (文章来源:每日经济新闻) ...
骏鼎达:公司摩洛哥投资项目目前已完成当地注册登记,后续正按计划正常推进
Mei Ri Jing Ji Xin Wen· 2026-02-24 15:33
每经AI快讯,有投资者在投资者互动平台提问:请问贵司投资摩洛哥的项目有最新进展吗? (文章来源:每日经济新闻) 骏鼎达(301538.SZ)2月24日在投资者互动平台表示,尊敬的投资者,您好!公司摩洛哥投资项目目前 已完成当地注册登记,后续正按计划正常推进。感谢您的关注!敬请广大投资者理性投资,注意投资风 险。 ...