Workflow
基金
icon
Search documents
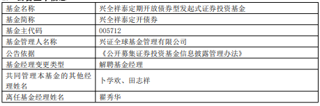
翟秀华离任兴全祥泰定开债券
Zhong Guo Jing Ji Wang· 2025-10-29 07:53
| 基金名称 | 兴全祥泰定期开放债券型发起式证券投资基金 | | --- | --- | | 基金简称 | 兴全祥泰定开债券 | | 基金主代码 | 005712 | | 基金管理人名称 | 兴证全球基金管理有限公司 | | 公告依据 | 《公开募集证券投资基金信息披露管理办法》 | | 来令经理变更类型 | 解聘基金经理 | | 共同管理本基金的其他经 | 卜学欢、田志祥 | | 理姓名 | | | 离任基金经理姓名 | 翟秀生 | (责任编辑:康博) 翟秀华历任毕马威华振会计师事务所审计,泰信基金管理有限公司交易总监助理,兴全基金管理有 限公司研究员兼基金经理助理,现任基金经理。 中国经济网北京10月29日讯 今日,兴证全球基金公告,翟秀华离任兴全祥泰定开债券。 兴全祥泰定开债券成立于2018年3月16日,截至2025年10月28日,其今年来收益率为1.41%,成立 来收益率为43.15%,累计净值为1.3848元。 ...
兴证全球兴益债券增聘斯子文
Zhong Guo Jing Ji Wang· 2025-10-29 07:53
Core Viewpoint - Xingsheng Global Fund announced the appointment of Si Ziwen as a new fund manager for the Xingsheng Global Xinyi Bond Fund, indicating a strategic move to enhance the management team and potentially improve fund performance [1][2]. Group 1: Fund Information - Fund Name: Xingsheng Global Xinyi Bond Fund [2] - Fund Code: 015464 [2] - Fund Management Company: Xingsheng Global Fund Management Co., Ltd. [2] - Fund Type: Bond Fund [2] - Fund Established Date: August 11, 2022 [1] Group 2: Performance Metrics - Year-to-date return for the fund is 5.41% for Class A and 5.06% for Class C as of October 28, 2025 [1]. - Since inception return is 10.55% for Class A and 9.13% for Class C [1]. - Cumulative net asset value is 1.1055 yuan for Class A and 1.0913 yuan for Class C [1]. Group 3: Manager Background - Si Ziwen previously worked at Xingsheng Securities Asset Management Co., Ltd. from June 2017 to March 2019 as a bond researcher [1]. - From March 2019 to December 2023, Si held various positions including researcher and assistant fund manager at Yongying Fund Management Co., Ltd. [1]. - Si will officially join Xingsheng Global Fund Management Co., Ltd. as a fund manager starting January 2024 [1].
富荣富乾债券增聘过秀
Zhong Guo Jing Ji Wang· 2025-10-29 07:53
中国经济网北京10月29日讯 今日,富荣基金公告,富荣富乾债券增聘过秀。 过秀2008年7月至2012年6月在招商基金管理有限公司担任基金会计,2012年6月至2013年5月在国海 证券股份有限公司担任固定收益研究员,2013年5月至2015年7月在世纪证券有限责任公司担任债券交易 员,2015年7月至2020年7月在摩根士丹利华鑫基金管理有限公司担任债券交易员,2020年8月加入富荣 基金,历任富荣基金管理有限公司专户部投资经理、兼专户部总经理助理,现任富荣基金管理有限公司 基金经理。 富 荣 富 乾 债 券 A/C 成 立 于 2018 年 2 月 7 日 , 截 至 2025 年 10 月 28 日 , 其 今 年 来 收 益 率 为-0.07%、-0.20%,成立来收益率为-7.83%、-15.44%,累计净值为0.9287元、0.8556元。 | 基金名称 | 富荣富乾债券型证券投资基金 | | --- | --- | | 基金简称 | 富荣富乾债券 | | 基金主代码 | 004792 | | 基金管理人名称 | 富荣基金管理有限公司 | | 公告依据 | 《公开募集证券投资基金信息披露管理办法》 ...
鹏华永益3个月定开债券增聘林艺杰
Zhong Guo Jing Ji Wang· 2025-10-29 07:51
林艺杰2018年7月加盟鹏华基金管理有限公司,历任固定收益研究部债券研究员、高级债券研究员,债 券投资一部基金经理助理/资深债券研究员。现担任多元资产投资部基金经理。 鹏华永益3个月定开债券成立于2021年6月9日,截至2025年10月28日,其今年来收益率为1.07%,成立 来收益率为17.15%,累计净值为1.1630元。 中国经济网北京10月29日讯今日,鹏华基金公告,鹏华永益3个月定开债券增聘林艺杰,吴国杰离任。 | 基金名称 | 鹏华永益3个月定期开放债券型证券投资 | | --- | --- | | | 来会 | | 基金简称 | 鹏华永益3个月定开债券 | | 基金主代码 | 012059 | | 基金管理人名称 | 鹏华基金管理有限公司 | | 公告依据 | 《公开募集证券投资基金信息披露管理办 法》、《基金管理公司投资管理人员管理 | | | 指导意见》等相关法规的规定。 | | 基金经理变更类型 | 增聘基金经理,基金经理离任 | | 新任基金经理姓名 | 林艺杰 | | 共同管理本基金的其他基金经理姓名 | | | 离任基金经理姓名 | 吴国杰 | ...
ETF市场日报 | 沪指突破4000点,光伏板块集体领涨!银行ETF批量回调
Sou Hu Cai Jing· 2025-10-29 07:51
Market Overview - Major A-share indices collectively rose, with the Shanghai Composite Index closing above 4000 points, up 0.70% [1] - The Shenzhen Component Index increased by 1.95%, and the ChiNext Index rose by 2.93%, while the North China 50 Index surged by 8.41% [1] - The total trading volume in the Shanghai, Shenzhen, and Beijing markets approached 2.3 trillion yuan [1] Sector Performance - The photovoltaic sector led the gains, with several ETFs showing significant increases, including the ChiNext 50 ETF (up 12.29%) and various photovoltaic ETFs (ranging from 8.10% to 8.81%) [2] - The strong performance in the photovoltaic sector is attributed to a 31.79% month-on-month increase in new installed capacity in September, totaling 9.7 GW [3] Demand and Supply Dynamics - Domestic demand for electricity is rising, with structural new energy needs emerging, supported by market reforms and carbon market developments [3] - The photovoltaic industry is experiencing a recovery in pricing and a reduction in disorderly competition, aided by coordination among industry associations [3] - Internationally, Chinese photovoltaic companies are securing significant orders, indicating strong overseas demand despite some trade environment challenges [3] ETF Trading Activity - The Short-term Bond ETF recorded the highest trading volume at 33.3 billion yuan, followed by other ETFs such as the Silver Day Benefit ETF and Hong Kong Securities ETF [5] - The turnover rate for the benchmark government bond ETF reached 148%, indicating high trading activity [6] New ETF Launch - A new ETF tracking the CSI 500 Index is set to launch, appealing to long-term investors seeking market-average returns and those looking to diversify their portfolios [7]
申万菱信中证研发创新100ETF与联接基金增聘周润
Zhong Guo Jing Ji Wang· 2025-10-29 07:49
| 基金名称 | 申万菱信中证研发创新 100 交易型开放式指数证 | | --- | --- | | | 券投资基金 | | 基金简称 | 申万菱信中证研发创新 100ETF | | 基金主代码 | 515200 | | 基金管理人名称 | 申万菱信基金管理有限公司 | | 公告依据 | 《公开募集证券投资基金信息披露管理办法》 | | 基金经理变更类型 | 增聘基金经理 | | 新任基金经理姓名 | 周润 | | 共同管理本基金的其他基金 | 王雷杰 | | 经理姓名 | | 中国经济网北京10月29日讯今日,申万菱信基金公告,申万菱信中证研发创新100ETF、申万菱信中证 研发创新100ETF联接增聘周润。 周润2015年起从事金融相关工作,2015年8月加入申万菱信基金管理有限公司,曾任数量研究岗,现任 基金经理,兼任投资经理。 申万菱信中证研发创新100ETF成立于2019年10月25日,截至2025年10月28日,其今年来收益率为 45.09%,成立来收益率为119.88%,累计净值为2.1984元。 申万菱信中证研发创新100ETF联接A/C成立于2019年11月21日,截至2025年10月28 ...
兴业银锡股价涨5.11%,国投瑞银基金旗下1只基金重仓,持有4.58万股浮盈赚取6.92万元
Xin Lang Cai Jing· 2025-10-29 07:16
Group 1 - The core viewpoint of the news is the performance and market position of Inner Mongolia Xingye Silver Tin Mining Co., Ltd, which saw a stock price increase of 5.11% to 31.05 CNY per share, with a total market capitalization of 55.133 billion CNY [1] - The company was established on August 23, 1996, and listed on August 28, 1996, focusing on the mining and smelting of non-ferrous and ferrous metal resources [1] - The main revenue composition of the company includes silver (34.80%), tin (30.81%), zinc (19.32%), lead (5.12%), iron (3.34%), antimony (2.90%), copper (2.01%), gold (0.66%), bismuth (0.32%), and other minerals (0.72%) [1] Group 2 - From the perspective of fund holdings, Guotou Ruijin Fund has a significant position in Xingye Silver Tin, with its Guotou Ruijin Zhaocai Mixed A Fund holding 45,800 shares, representing 3.26% of the fund's net value [2] - The fund has achieved a year-to-date return of 18.85%, ranking 4662 out of 8155 in its category, and a one-year return of 17.04%, ranking 4467 out of 8031 [2] - The fund manager, He Mingzhi, has been in position for 3 years and 47 days, with the best fund return during his tenure being 21.99% and the worst being 8.41% [3]
大摩、小摩、贝莱德等9大外资公募持仓出炉!光模块等AI科技成布局热门!
私募排排网· 2025-10-29 07:00
Core Viewpoint - The A-share market has shown a significant recovery this year, with the Shanghai Composite Index surpassing 4000 points, reflecting strong investment interest from foreign public funds, including major players like Morgan Stanley and BlackRock [3] Foreign Fund Holdings - In the third quarter, six foreign public funds increased their stock holdings, with Allianz Fund and Schroders Fund showing remarkable growth rates of 77.10% and 82.03% respectively [5] - Morgan Chase Fund's asset scale reached 213.22 billion, holding 194 stocks with a total market value of approximately 756.73 billion [6] - Morgan Stanley Fund's asset scale was 270.04 billion, with a focus on sectors like pharmaceuticals and AI, achieving an average return of 140.35% for its top twenty holdings [9] Key Stock Performances - The top holdings of Morgan Chase Fund included CATL, which saw a price increase of 45.29% year-to-date, with a total holding value of 3.66 billion [7] - New Yi Sheng, a key stock for Morgan Stanley Fund, experienced a staggering increase of 255.27% this year [10] - The top three holdings of Manulife Fund were all in the computing power industry, with 19 out of 20 stocks showing significant price increases [12] Investment Trends - The recent optimization of the Qualified Foreign Institutional Investor (QFII) system is expected to attract more foreign capital into the Chinese market, enhancing liquidity [3] - BlackRock Fund has notably increased its holdings in CATL, with a total market value of approximately 2.11 billion [15] - Fidelity Fund emphasizes the growth potential of Chinese technology stocks, despite a more diversified current portfolio [20] Market Outlook - The outlook for the A-share market remains optimistic, with expectations of new highs as the market stabilizes [18] - Roadshow Fund has maintained its positions in traditional blue-chip stocks while also focusing on technology stocks [19]
“黄金”赛道,落袋为安!
Zhong Guo Ji Jin Bao· 2025-10-29 06:56
Core Insights - Recent three trading days saw over 5 billion yuan net outflow from gold ETFs, indicating profit-taking behavior among investors [2][8] - The Shanghai Composite Index approached the 4000-point mark, supported by significant inflows into broad-based ETFs, particularly the CSI 300 ETF and SSE 50 ETF [2][7] ETF Market Overview - As of October 28, the total scale of 1231 stock ETFs (including cross-border ETFs) reached 4.42 trillion yuan, with a net inflow of only 2.14 billion yuan on that day [3] - Bond ETFs and broad-based ETFs led the net inflows, with 41.55 billion yuan and 38.99 billion yuan respectively, while thematic industry ETFs experienced a net outflow of 40.23 billion yuan [5] Specific ETF Performance - On October 28, the CSI 300 ETF and SSE 50 ETF each saw net inflows exceeding 14 billion yuan, making them the only stock ETFs with inflows over 10 billion yuan that day [7] - The Tianhong Sci-Tech Bond ETF and Taikang Sci-Tech Bond ETF reported net inflows of over 28 billion yuan and 9 billion yuan respectively [8] Fund Management Insights - E Fund's ETFs have shown significant growth, with the latest scale reaching 831 billion yuan, an increase of 230.35 billion yuan since 2025 [5] - In the context of the A-share market, structural opportunities and volatility are expected, with a focus on indices like the CSI 500 and CSI 300, as well as liquidity-sensitive assets such as the Hang Seng Tech Index [7]
“黄金”赛道,落袋为安!
中国基金报· 2025-10-29 06:51
Core Viewpoint - Recent data indicates that over the past three trading days, gold ETFs have experienced a net outflow of more than 5 billion yuan, attributed to profit-taking following a decline in gold prices [2][8]. Summary by Sections Stock ETF Market - As of October 28, the total scale of the stock ETF market (including cross-border ETFs) reached 4.42 trillion yuan, with a net inflow of only 2.14 billion yuan on that day [4]. - The Shanghai Composite Index reached the 4000-point mark, supported by significant inflows into broad-based ETFs, particularly the CSI 300 ETF, SSE 50 ETF, and CSI A500 ETF [9][10]. Fund Flows - In terms of major categories, bond ETFs and broad-based ETFs saw the highest net inflows, amounting to 4.155 billion yuan and 3.899 billion yuan, respectively, while industry-themed ETFs faced a net outflow of 4.023 billion yuan [6]. - Specific ETFs tracking the AAA Sci-Tech Bond Index and the SGE Gold 9999 Index saw significant movements, with the former gaining a net inflow of 3.811 billion yuan and the latter experiencing a net outflow of 1.46 billion yuan [6]. Large Fund Companies - Major fund companies like E Fund and Huaxia Fund reported continued net inflows in several ETFs, with E Fund's ETFs reaching a total scale of 831 billion yuan, an increase of 230.35 billion yuan since 2025 [7]. - On October 28, notable inflows included 280 million yuan into the A500 ETF and 170 million yuan into the pharmaceutical ETF from E Fund [7]. Gold ETF Performance - The gold ETF market has seen significant profit-taking, with a total net outflow exceeding 5 billion yuan over the last three trading days, indicating a shift in investor sentiment [8][14].