Workflow
PAE湿强剂
icon
Search documents
官方通报“网曝食用油罐车拉化学用品”
Di Yi Cai Jing· 2025-12-08 10:45
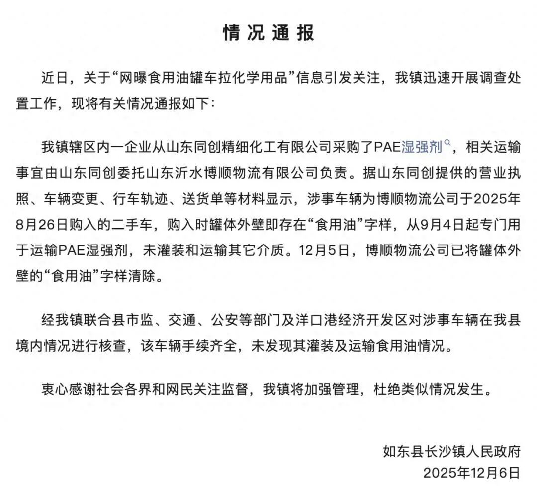
近日,关于江苏如东"网曝食用油罐车拉化学用品"信息引发社会关注。 12月6日,南通市如东县长沙镇人民政府官方微信号"长乐盈沙"发布情况通报称,该镇迅速开展了调查 处置工作。 通报称,如东县长沙镇辖区内一企业从山东同创精细化工有限公司采购了PAE湿强剂,相关运输事宜由 山东同创委托山东沂水博顺物流有限公司负责。据山东同创提供的营业执照、车辆变更、行车轨迹、送 货单等材料显示,涉事车辆为博顺物流公司于2025年8月26日购入的二手车,购入时罐体外壁即存在"食 用油"字样,从9月4日起专门用于运输PAE湿强剂,未灌装和运输其它介质。12月5日,博顺物流公司已 将罐体外壁的"食用油"字样清除。 经该镇联合如东县市监、交通、公安等部门及洋口港经济开发区对涉事车辆在如东县境内情况进行核 查,该车辆手续齐全,未发现其灌装及运输食用油情况。长沙镇将加强管理,杜绝类似情况发生。 ...
官方通报“网曝食用油罐车拉化学用品”
第一财经· 2025-12-08 10:01
近日,关于江苏如东"网曝食用油罐车拉化学用品"信息引发社会关注。 12月6日,南通市如东县长沙镇人民政府官方微信号"长乐盈沙"发布情况通报称,该镇迅速开展了调 查处置工作。 编辑丨瑜见 通报称,如东县长沙镇辖区内一企业从山东同创精细化工有限公司采购了PAE湿强剂,相关运输事宜 由山东同创委托山东沂水博顺物流有限公司负责。据山东同创提供的营业执照、车辆变更、行车轨迹、 送货单等材料显示,涉事车辆为博顺物流公司于2025年8月26日购入的二手车,购入时罐体外壁即存 在"食用油"字样,从9月4日起专门用于运输PAE湿强剂,未灌装和运输其它介质。12月5日,博顺物 流公司已将罐体外壁的"食用油"字样清除。 经该镇联合如东县市监、交通、公安等部门及洋口港经济开发区对涉事车辆在如东县境内情况进行核 查,该车辆手续齐全,未发现其灌装及运输食用油情况。长沙镇将加强管理,杜绝类似情况发生。 ...
官方通报“网曝食用油罐车拉化学品”:购入时罐体外壁即存在“食用油”字样,专门用于运输PAE湿强剂,未灌装和运输其它介质
新浪财经· 2025-12-08 08:34
Group 1 - The local government of Changsha Town, Rudong County, Jiangsu Province, issued a situation report regarding concerns over a vehicle transporting chemical products labeled as "edible oil" [2] - An investigation revealed that a local company procured PAE wet strength agent from Shandong Tongchuang Fine Chemical Co., Ltd., and the transportation was handled by Shandong Yishui Boshun Logistics Co., Ltd. [2] - The involved vehicle was purchased as a second-hand truck on August 26, 2025, and had the "edible oil" label on its exterior when acquired. It has been used exclusively for transporting PAE wet strength agent since September 4, with no evidence of transporting edible oil [2] Group 2 - The logistics company has removed the "edible oil" label from the vehicle's exterior as of December 5 [2] - The investigation conducted by local authorities, including market supervision, transportation, and public security departments, confirmed that the vehicle's documentation was complete and no edible oil was found to be transported [2]
官方通报“网曝食用油罐车拉化学用品”:系二手车购入时外壁即存“食用油”字样,专门用于运输PAE湿强剂
Mei Ri Jing Ji Xin Wen· 2025-12-08 08:16
每经编辑|陈柯名 潘海福 12月6日,江苏如东县长沙镇人民政府发布情况通报: 近日,关于"网曝食用油罐车拉化学用品"信息引发关注,我镇迅速开展调查处置工作,现将有关情况通报如下: 我镇辖区内一企业从山东同创精细化工有限公司采购了PAE湿强剂,相关运输事宜由山东同创委托山东沂水博顺物流有限公司负责。据山东同创提供的营 业执照、车辆变更、行车轨迹、送货单等材料显示,涉事车辆为博顺物流公司于2025年8月26日购入的二手车,购入时罐体外壁即存在"食用油"字样,从9 月4日起专门用于运输PAE湿强剂,未灌装和运输其它介质。12月5日,博顺物流公司已将罐体外壁的"食用油"字样清除。 编辑|陈柯名 潘海福 校对|程鹏 每日经济新闻综合自公开消息等 经我镇联合县市监、交通、公安等部门及洋口港经济开发区对涉事车辆在我县境内情况进行核查,该车辆手续齐全,未发现其灌装及运输食用油情况。 衷心感谢社会各界和网民关注监督,我镇将加强管理,杜绝类似情况发生。 ...