Workflow
国联景颐6个月持有混合
icon
Search documents
国联聚业定开债国联景颐6个月持有混合增聘靳晓龙
Zhong Guo Jing Ji Wang· 2025-08-08 07:16
中国经济网北京6月25日讯 今日,国联基金公告,国联聚业定期开放债券、国联景颐6个月持有混 合增聘靳晓龙。 靳晓龙2015年3月至2024年10月历任北信瑞丰基金管理有限公司投资研究部固定收益信用分析师、 专户投资部投资经理、信评部副总经理、固收投资部基金经理。2024年11月加入国联基金,现任固收研 究部副总经理。 国联聚业定期开放债券成立于2018年10月17日,截至2025年6月24日,其今年来收益率为1.29%, 成立来收益率为39.52%,累计净值为1.3428元。截至2025年3月31日规模21.11亿元。 国联景颐6个月持有混合A/C成立于2021年1月27日,截至2025年6月24日,其今年来收益率为 0.34%、0.16%,成立来收益率为-3.94%、-5.62%,累计净值为0.9606元、0.9438元。 | 基金名称 | 国联聚业3个月定期开放债券型发起式证券投 | | --- | --- | | | 资基金 | | 基金简称 | 国联聚业定期开放债券 | | 基金主代码 | 005637 | | 基金管理人名称 | 国联基金管理有限公司 | | 公告依据 | 《公开募集证券投资基金信息 ...
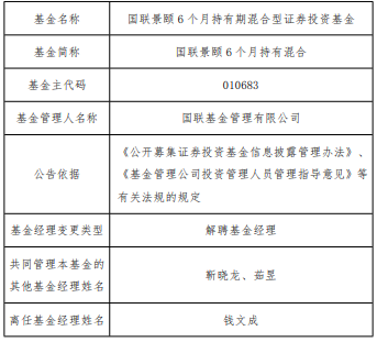
钱文成离任国联景颐6个月持有混合
Zhong Guo Jing Ji Wang· 2025-08-08 07:16
| 基金名称 | 国联景顾6个月持有期混合型证券投资基金 | | --- | --- | | 基金筒称 | 国联景顾 6个月持有混合 | | 基金主代码 | 010683 | | 基金管理人名称 | 国联基金管理有限公司 | | 公告依据 | 《公开募集证券投资基金信息披露管理办法》 《基金管理公司投资管理人员管理指导意见》等 | | | 有关法规的规定 | | 基金经理变更类型 | 解聘基金经理 | | 共同管理本基金的 其他基金经理姓名 | 靳晓龙、茹昱 | | 高任基金经理姓名 | 钱文成 | 中国经济网北京6月26日讯 今日,国联基金公告,钱文成离任国联景颐6个月持有混合。 钱文成自2007年5月加盟天弘基金管理有限公司,历任天弘基金管理有限公司行业研究员、高级研 究员、策略研究员、研究主管助理、研究部副主管、研究副总监、研究总监、股票投资部副总经理、天 弘精选混合型证券投资基金基金经理助理、基金经理。2020年7月加入中融基金(国联基金),任权益 投资部部门副总经理。 国联景颐6个月持有混合A/C成立于2021年1月27日,截至2025年6月25日,其今年来收益率为 0.39%、0.19%,成立来收 ...