机器视觉及信息技术业务

Search documents
徐翔概念股 控制权变更
Zhong Guo Zheng Quan Bao· 2025-10-11 09:35
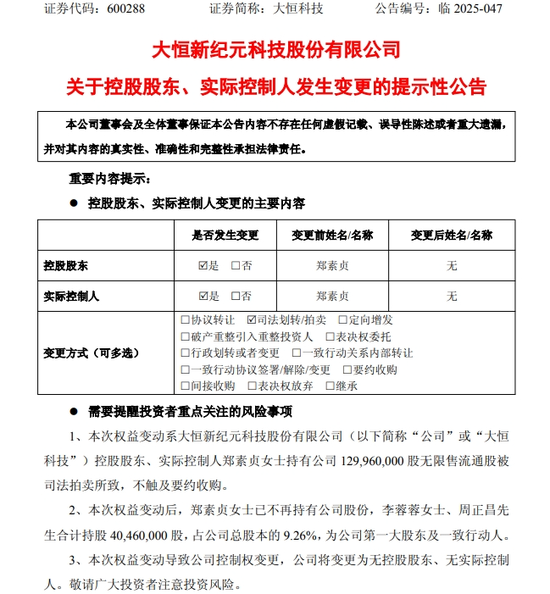
10月10日晚,大恒科技公告称,控股股东、实际控制人郑素贞持有的公司1.3亿股无限售流通股被司法 拍卖。 本次权益变动后,郑素贞已不再持有公司股份,李蓉蓉、周正昌合计持股4046万股,占公司总股本的 9.26%,为公司第一大股东及一致行动人。 本次权益变动导致公司控制权变更,公司将变更为无控股股东、无实际控制人。 | | 是否发生变更 | 变更前姓名/名称 | 变更后姓名/名称 | | --- | --- | --- | --- | | 控股股东 | ☑是 □否 | 郑素贞 | 无 | | 实际控制人 | ☑是 □否 | 郑素贞 | 无 | | 变更方式(可多选) | □协议转让 ☑司法划转/拍卖 □定向增发 | | | | | □破产重整引入重整投资人 □表决权委托 | | | | | □行政划转或者变更 □一致行动关系内部转让 | | | | | □一致行动协议答署/解除/变更 □要约收购 | | | | | □间接收购 □表决权放弃 □继承 | | | 公司控制权变更 对于本次控制权发生变更的具体情况,大恒科技公告显示,公司于2024年12月25日收到青岛中院作出的 执行裁定书,裁定将拍卖登记郑素贞所持 ...
徐翔概念股,控制权变更
Zhong Guo Zheng Quan Bao· 2025-10-11 09:34
炒股就看金麒麟分析师研报,权威,专业,及时,全面,助您挖掘潜力主题机会! 10月10日晚,大恒科技公告称,控股股东、实际控制人郑素贞持有的公司1.3亿股无限售流通股被司法 拍卖。 本次权益变动后,郑素贞已不再持有公司股份,李蓉蓉、周正昌合计持股4046万股,占公司总股本的 9.26%,为公司第一大股东及一致行动人。 本次权益变动导致公司控制权变更,公司将变更为无控股股东、无实际控制人。 | | 是否发生变更 | 变更前姓名/名称 | 变更后姓名/名称 | | --- | --- | --- | --- | | 控股股东 | ☑是 □否 | 郑素贞 | 无 | | 实际控制人 | ☑是 □否 | 郑素贞 | 无 | | 变更方式(可多选) | □协议转让 ☑司法划转/拍卖 □定向增发 | | | | | □破产重整引入重整投资人 □表决权委托 | | | | | □行政划转或者变更 □一致行动关系内部转让 | | | | | □一致行动协议签署/解除/变更 □要约收购 | | | | | □间接收购 □表决权放弃 □继承 | | | 图片来源:公司公告 公司于2025年8月5日公告收到青岛中院执行裁定书,裁定公 ...
600288大变化,徐翔母亲将“清仓”,神秘接盘方现身
Shang Hai Zheng Quan Bao· 2025-08-06 15:51
Core Viewpoint - The auction of shares held by Zheng Suzhen, the mother of Xu Xiang, has been completed, leading to a change in control of Daheng Technology, with a new major shareholder emerging [1][5][6]. Group 1: Share Auction Details - Zheng Suzhen's 130 million shares, representing 29.75% of Daheng Technology's total shares, were judicially auctioned for a total of 1.712 billion yuan [5][10]. - The auction concluded after 501 bids over more than seven months, with the shares sold at a price of 13.17 yuan per share [5][10]. - The auction involved eight buyers, with Li Rongrong acquiring 27.46 million shares, making her the largest single shareholder with a 6.29% stake [10][11]. Group 2: New Shareholder Profile - Li Rongrong's participation in the auction was based on her recognition of the long-term investment value and future prospects of the company [11]. - Li Rongrong has been employed at Ningbo Jinhai Logistics Service Co., Ltd. since 2018, which is a subsidiary of the Ningbo Customs [11][12]. - Concerns have been raised regarding the source of her substantial funds for the purchase, which were stated to be from her own or raised funds [13]. Group 3: Historical Context and Control Change - The original major shareholder, China New Era Co., Ltd., transferred a significant portion of its shares to Zheng Suzhen in 2014, which later led to the judicial freezing of these shares due to legal issues involving Xu Xiang [6][8]. - The change in control signifies the gradual divestment of assets by the Xu family from Daheng Technology [6][8]. - Following the auction, the company stated that the change in control would not adversely affect its governance structure or operations [17]. Group 4: Company Performance and Future Outlook - Daheng Technology's main business includes machine vision and information technology, with a projected net profit of -4.06 million yuan for the first half of 2025, indicating a reduction in losses [17][18]. - The company reported a revenue of 363 million yuan in the first quarter of 2025, a year-on-year increase of 22.73% [17]. - Daheng Technology ranks third among key enterprises in the Chinese machine vision industry, holding 134 invention patents as of the end of 2024 [18].