Workflow
梦天旗下系列品牌的木门
icon
Search documents
突发!603216,终止收购+控制权变更!明日复牌!
Zheng Quan Shi Bao· 2025-11-18 11:39
Core Viewpoint - The company, Dream Home (603216), has decided to terminate the planned issuance of shares and cash payment for the acquisition of Shanghai ChuanTu Microelectronics Co., Ltd., as well as the control transfer by its actual controller, Yu Jingyuan. The company's stock will resume trading on November 19, 2025 [1][5]. Group 1: Stock and Market Information - The company's stock was suspended from trading for 9 trading days starting November 6, 2025, with a closing price of 15.7 yuan per share before the suspension, resulting in a market capitalization of nearly 3.5 billion yuan [2][5]. - Following the termination of the acquisition plans, the controlling shareholder, Zhejiang Dream Home Holdings Co., Ltd. (Dream Holdings), and its concerted parties will transfer a total of 15.2845 million shares (6.8636% of total shares) to Jiaxing Huixin Enterprise Management Partnership [5][6]. Group 2: Shareholding Structure - Before the transfer, Dream Holdings and its concerted parties held 166 million shares, accounting for 74.54% of the total shares. After the transfer, they will hold 151 million shares, representing 67.68% of the total shares [6]. - The transfer does not lead to a change in the controlling shareholder or actual controller, nor does it involve a tender offer, and it will not significantly impact the company's governance structure or future operations [6]. Group 3: Financial Performance - For the first three quarters of 2025, the company reported revenue of 773 million yuan, a year-on-year decrease of 2.93%. The net profit attributable to shareholders was 56.3031 million yuan, showing a year-on-year increase of 37.6% [6][8]. - The total profit for the reporting period was approximately 23.83 million yuan, reflecting a year-on-year increase of 29.05% [7].
突发!603216,终止收购+控制权变更!明日复牌!
证券时报· 2025-11-18 11:38
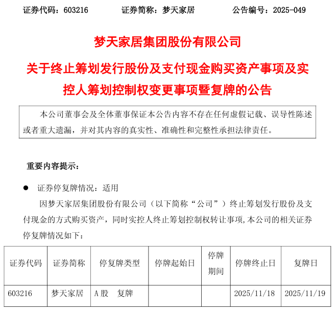
突发公告。 梦天家居(603216)11月18日晚间公告,公司决定终止筹划发行股份及支付现金购买上海川土微电子股份有限公司事项,同时实控人余 静渊终止筹划控制权转让事项。经申请,公司股票将于2025年11月19日(星期三)复牌。 | 证券代码 | 证券简称 | 停复牌类型 | 停牌起始日 | 停牌 期间 | 停牌终止日 复牌日 | | --- | --- | --- | --- | --- | --- | | 603216 | 梦天家居 | A 股 复牌 | | | 2025/11/18 2025/11/19 | 此前,公司股票已于2025年11月6日起停牌9个交易日。停牌前,公司股价报15.7元/股,总市值近35亿元。 停牌期间,公司就筹划发行股份及支付现金购买资产事项、实控人就筹划控制权变更事项进行了充分探讨,但由于涉及事项较多,经交 易各方就核心条款经多次协商和谈判后,仍未达成共识,经慎重考虑并友好协商,各方决定终止筹划前述事项。 同日,梦天家居公告,公司控股股东浙江梦天控股有限公司(简称"梦天控股")及其一致行动人嘉兴梦家投资管理合伙企业(有限合 伙)(与梦天控股合称"转让方")、实际控制人余静渊、范 ...