Workflow
中国铁建·花语江南
icon
Search documents
补贴叠加优惠,天心区春节假期楼市开门红
Sou Hu Cai Jing· 2026-02-23 16:30
从购房群体看,改善型客户占据主流。龙湖·云河颂项目的一位置业顾问介绍:"改善型客户是春节购房 主力,不少客户都是全家一起来看房,看中的就是天心的发展潜力和项目的品质。"从深圳返乡的陈先 生选定了一套改善型大平层,他坦言:"在外打拼多年,想给家人换套更好的房子,天心区教育、医疗 配套都很完善,还有新春钜惠和补贴政策,性价比很高,定在这里,全家都满意。"新婚夫妇刘女士则 选择了博林云栖的刚需房源,她表示天心的交通很方便,适合年轻人上班,楼盘还有返乡额外优惠,首 付压力小,人生首套房选在这里很放心。 天心区住建局相关负责人表示,本次春节主题活动以返乡置业者实际需求为导向,统筹政策、房源和服 务资源,旨在降低购房门槛、提升购房体验。随着长沙奥体中心、国家医学中心等重点项目陆续推进, 天心区城市功能将持续完善,楼市发展基础将进一步夯实。该负责人还表示,下一步将加强房地产市场 监管,保障交易透明规范,同时引导开发企业提升产品品质和服务水平,为返乡置业者提供更多元、更 可靠的居住选择。 长沙晚报掌上长沙2月23日讯(全媒体记者 洪虹 通讯员 付中柱)新春开门红,天心区春节楼市迎来返 乡置业热潮。据统计,今年春节假期(腊月二 ...
十月长沙楼市舆情报告:这些“问题楼盘”被曝光
Sou Hu Cai Jing· 2025-10-22 13:14
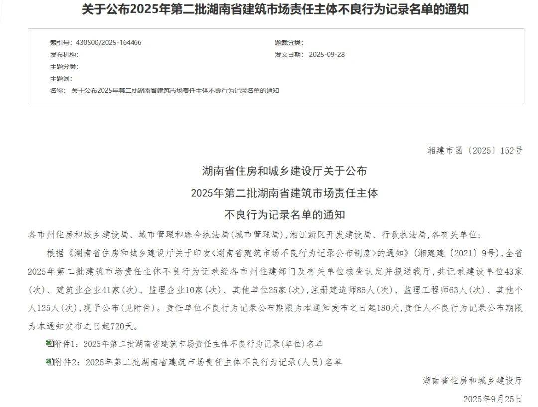
这不是简单的流程疏漏,而是对购房者生命安全的漠视。试想:你满怀期待收房,却发现电梯没验收、消防没通、墙体开裂——这房子,你敢住吗? 谁在拿业主的安全开玩笑? 2025年10月,长沙楼市又迎来一次"信用地震"。湖南省住建厅于9月25日发布《2025年第二批湖南省建筑市场责任主体不良行为记录名单》,共记录建设 单位43家(次)、建筑业企业41家(次)、监理企业10家(次)等,长沙多个知名楼盘赫然在列。这些项目不仅未经验收就交房,有的甚至对不合格工 程"睁一只眼闭一只眼",直接按合格验收。 被点名的长沙"问题楼盘"解析 德奥上河城章:工程违规 长沙丰拓房地产开发有限公司承建的德奥•上河城章项目(悦东方二期)因消防、节能、外墙涂料、装修等分包单位的工程款违规由建设单位直接支付,被 记录为严重不良行为。 万科·紫台:拒不执行整改 湖南万科和顺置业有限公司因拒不执行相关建设主管部门及其工程质量和安全生产监督机构发出的整改或停止施工通知。被记录为严重不良行为。 长沙中交芙蓉城市更新有限公司承建的的中交三航局远大路城市更新一期工程因未取得施工许可证擅自施工被曝光。 中国铁建·花语江南:重大工程质量隐患 湖北石鹰建设工程有限公 ...