Workflow
恒生前海恒锦裕利混合
icon
Search documents
吕程离任恒生前海恒锦裕利混合
Zhong Guo Jing Ji Wang· 2025-09-18 07:51
中国经济网北京9月18日讯今日,恒生前海基金公告,吕程离任恒生前海恒锦裕利混合。 吕程曾任恒生前海基金管理有限公司固定收益部债券研究员、集中交易部债券交易员、恒生前海短债债 券型发起式证券投资基金基金经理助理,中国光大银行烟台支行投资银行部产品经理,现任恒生前海基 金经理。 恒生前海恒锦裕利混合A/C成立于2019年3月20日,截至2025年9月17日,其今年来收益率为3.40%、 3.24%,成立来收益率为24.93%、24.74%,累计净值为1.2493元、1.2474元。 | 基金名称 | 恒生前海恒锦裕利混合型证券投资基金 | | --- | --- | | 基金简称 | 恒生前海恒锦裕利混合 | | 基金主代码 | 006535 | | 基金管理人名称 | 恒生前海基金管理有限公司 | | 公告依据 | 《公开募集证券投资基金信息披露管理办法》、《基金管理公司投资 | | | 管理人员管理指导意见》等有关法律法规 | | 基金经理变更类型 | 解聘基金经理 | | 共同管理本基金的其他基 | 张昆 | | 金经理姓名 | | | 离任基金经理姓名 | 昌程 | ...
恒生前海恒锦裕利混合增聘张昆 李维康离任
Zhong Guo Jing Ji Wang· 2025-08-08 07:17
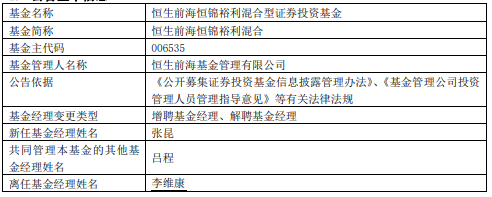
中国经济网北京6月24日讯 今日,恒生前海基金公告,恒生前海恒锦裕利混合增聘张昆。 张昆曾任恒生前海基金管理有限公司专户投资部投资经理助理,银泰证券有限责任公司固定收益部 投资经理,东吴基金管理有限公司固定收益部基金经理助理及债券研究员,东吴基金管理有限公司集中 交易部债券交易员,大成基金管理有限公司固定收益部债券交易员,现任恒生前海基金经理。 恒生前海恒锦裕利A/C成立于2019年3月20日,截至2025年6月23日,其今年来收益率为0.44%、 0.31%,成立来收益率为21.35%、21.21%,累计净值为1.2135元、1.2121元。 | 基金名称 | 恒生前海恒锦裕利混合型证券投资基金 | | --- | --- | | 基金简称 | 恒生前海恒锦裕利混合 | | 基金主代码 | 006535 | | 基金管理人名称 | 恒生前海基金管理有限公司 | | 公告依据 | 《公开募集证券投资基金信息披露管理办法》、《基金管理公司投资 | | | 管理人员管理指导意见》等有关法律法规 | | 基金经理变更类型 | 增聘基金经理、解聘基金经理 | | 新任基金经理姓名 | 张昆 | | 共同管理本基金的其 ...
恒生前海恒锦裕利增聘张昆,开启多位基金经理管理模式!机构占比高达99.04%
Xin Lang Ji Jin· 2025-06-25 07:11
文/新浪财经上海站 陈秀颖 6月24日,恒生前海基金管理有限公司(下称"恒生前海")的一则公告显示——恒生前海恒锦裕利产品 迎来新老交接——老将李维康因"业务调整"卸任,由债券投资领域中生代张昆接棒,与吕程共同管理。 这场看似寻常的人事变动,却因三位基金经理的履历交织、产品业绩与公司战略的叠加,成为观察基金 行业人才布局的样本。 公告显示,李维康自2019年3月管理恒锦裕利混合以来,任职总回报达21.36%,近三年最大回撤 仅-1.09%,在同类产品中表现稳健。2024年年报显示,机构投资者持有占比高达99.04%。 值得关注的是,此次变动仅涉及李维康卸任该基金,而非离开公司,其仍管理着公司旗下其他8只产 品,规模合计71.02亿元。 本次增聘的基金经理张昆,履历堪称厚积薄发。早年辗转于银泰证券、东吴基金等机构,从债券交易员 一步步成长为投资经理。 张昆于2022年加入恒生前海,目前共管理5只债券型基金,规模共计36.62亿元,均呈现了较好的业绩回 报,恒生前海恒裕、恒源丰利任职以来分别盈利11.31%、4.27%,恒荣纯债为张昆、吕程、李维康三人 共同管理,近一年盈利1.94%,而与吕程共同管理的恒源臻利, ...