Workflow
鹏扬稳利债券
icon
Search documents
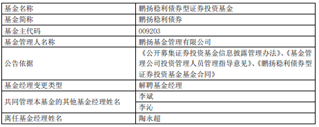
陶永超离任鹏扬稳利债券鹏扬景创混合
Zhong Guo Jing Ji Wang· 2025-12-12 08:41
| 基金名称 | 鹏扬稳利债券型证券投资基金 | | --- | --- | | 基金简称 | 鹏扬稳利债券 | | 基金主代码 | 009203 | | 基金管理人名称 | 鹏扬基金管理有限公司 | | 公告依据 | 《公开募集证券投资基金信息披露管理办法》、《基金管 理公司投资管理人员管理指导意见》、《鹏扬稳利债券型 | | | 证券投资基金基金合同》 | | 基金经理变更类型 | 解聘基金经理 | | 共同管理本基金的其他基金经理姓名 | 李斌 | | | 李沁 | | 离任基金经理姓名 | 陶永超 | | 基金名称 | 鹏扬景创混合型证券投资基金 | | --- | --- | | 基金简称 | 鹏扬景创混合 | | 基金主代码 | 010465 | | 基金管理人名称 | 鹏扬基金管理有限公司 | | 公告依据 | 《公开募集证券投资基金信息披露管理办法》、《基金管 理公司投资管理人员管理指导意见》、《鹏扬景创混合型 | | | 证券投资基金基金合同》 | | 基金经理变更类型 | 解聘基金经理 | | 共同管理本基金的其他基金经理姓名 | 管悦 | | | 刘冬 | | 离任基金经理姓名 | 陶永 ...
鹏扬稳利债券A基金经理变动:增聘李沁为基金经理
Sou Hu Cai Jing· 2025-10-31 01:37
| 基金代码 | 基金名称 | 规模(亿元) | 任职时间 | 任职回报 | | --- | --- | --- | --- | --- | | 004585 | 鹏扬汇利债券A | 12.09 | 2020-11-02 ~ 2021-03-02 | 3.92% | | 004586 | 鹏扬汇利债券C | 1.69 | 2020-11-02 ~ 2021-03-02 | 3.79% | | 005451 | 鹏扬双利债券A | 5.66 | 2019-09-12 ~ 2022-01-05 | 8.73% | | 005452 | 鹏扬双利债券C | 1.11 | 2019-09-12 ~ 2022-01-05 | 7.71% | | 6509900 | 鹏扬泓利债券A | 42.72 | 2020-11-02 ~ 2021-03-02 | 4.32% | | 006060 | 鹏扬泓利债券C | 22.27 | 2020-11-02 ~ 2021-03-02 | 4.18% | | 006832 | 鹏扬添利增强债券A | 0.50 | 2024-01-17 ~ 至今 | 10.68% | | 006833 ...