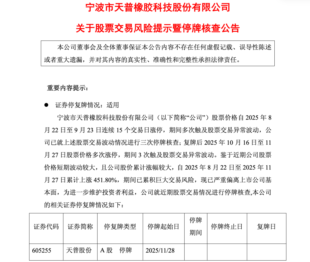
股票交易异常波动

Search documents
科新发展:股票交易异常波动
2 1 Shi Ji Jing Ji Bao Dao· 2025-10-13 10:13
南财智讯10月13日电,科新发展公告,公司股票交易连续2个交易日(2025年10月10日、2025年10月13 日)收盘价格涨幅偏离值累计超过20%,属于上海证券交易所规定的股票交易异常波动。经公司自查并 问询控股股东及实际控制人,确认公司经营情况正常,内外部经营环境未发生重大变化,无应披露而未 披露的重大事项。同时提醒投资者注意市场交易风险,理性投资。公司2025年上半年实现营业收入1.29 亿元,净利润2,289.72万元,但扣除非经常性损益后净利润为-32.15万元,面临市场竞争加剧及毛利率 下降的风险。 ...
招金黄金:股票交易异常波动
Xin Lang Cai Jing· 2025-10-13 09:32
招金黄金公告,公司股票于2025年10月10日、2025年10月13日连续2个交易日收盘价格涨幅偏离值累计 超过20%,属于股票交易异常波动。经核查,公司前期披露的信息无需更正或补充,近期未发现可能或 已对公司股票交易价格产生较大影响的未公开重大信息。公司经营情况及内外部环境未发生重大变化, 控股股东和实际控制人不存在应披露而未披露的重大事项。 ...
新特电气股价异动期间实控人减持 扣非净利连亏1年半
Zhong Guo Jing Ji Wang· 2025-10-13 06:57
根据新特电气此前公告,谭勇、宗丽丽、李淑芹及宗宝峰计划以集中竞价或大宗交易方式减持公司股份数量不超过11,132,400股,占公司总 股本剔除回购专用证券账户的股本的比例为3%,其中,以集中竞价方式减持不超过3,710,800股,占公司总股本剔除回购专用证券账户的股 本的比例为1%;以大宗交易方式减持不超过7,421,600股,占公司总股本剔除回购专用证券账户的股本的比例为2%。 新特电气于2022年4月19日在深交所创业板上市,公开发行股票6192.00万股,占发行后公司股份总数的比例为25.01%,发行价格为13.73元/ 股,保荐机构为民生证券股份有限公司(现为"国联民生(601456)证券股份有限公司"),保荐代表人为张海东、肖兵。 新特电气发行股票募集资金总额为85,016.16万元,募集资金净额为75,468.97万元。公司最终募集资金净额比原计划多23,833.62万元。2022 年4月13日,新特电气披露的招股书显示,公司拟募集资金51,635.35万元,用于特种变压器生产基地和研发中心建设项目、补充流动资金。 中国经济网北京10月13日讯新特电气(301120)(301120.SZ)10月1 ...
浙江大立科技股份有限公司股票交易异常波动公告
Shang Hai Zheng Quan Bao· 2025-10-12 17:33
登录新浪财经APP 搜索【信披】查看更多考评等级 证券代码:002214 证券简称:*ST大立 公告编号:2025-052 浙江大立科技股份有限公司 股票交易异常波动公告 本公司及董事会全体成员保证信息披露的内容真实、准确、完整,没有虚假记载、误导性陈述或者重大 遗漏。 重要风险提示: 浙江大立科技股份有限公司(以下简称"公司")2024年度经审计的财务数据触及《深圳证券交易所股票 上市规则》(以下简称"《股票上市规则》")第9.3.1条"(一)最近一个会计年度经审计的利润总额、 净利润、扣除非经常性损益后的净利润三者孰低为负值,且扣除后的营业收入低于3亿元。"规定的情 形,公司股票交易自2025年4月29日起被实施退市风险警示(股票简称前冠以"*ST"字样)。具体内容 详见公司于2025年4月26日在信息披露网站巨潮资讯网(http://www.cninfo.com.cn)上披露的相关公告。 一、股票交易异常波动情况 4、经向公司控股股东、实际控制人询问,不存在关于公司应披露而未披露的重大事项或处于筹划阶段 的重大事项; 5、公司控股股东、实际控制人在本次股票交易异常波动期间未买卖本公司股票。 三、是否存在 ...
深圳国华网安科技股份有限公司股票交易异常波动公告
Shang Hai Zheng Quan Bao· 2025-10-12 17:31
深圳国华网安科技股份有限公司 股票交易异常波动公告 本公司及董事会全体成员保证信息披露的内容真实、准确、完整,没有虚假记载、误导性陈述或重大遗 漏。 一、股票交易异常波动的情况 深圳国华网安科技股份有限公司(以下简称"公司")股票(证券简称:*ST国华,证券代码:000004) 于2025年9月30日、10月09日、10月10日连续三个交易日内日收盘价格涨幅偏离值累计超过12%,根据 《深圳证券交易所交易规则》的有关规定,属于股票交易异常波动情况。 二、公司关注、核实的相关情况 针对上述情况,公司进行了必要核实,并对影响公司价格异常波动的事项说明如下: 登录新浪财经APP 搜索【信披】查看更多考评等级 证券代码:000004 证券简称:*ST国华 公告编号:2025-077 四、必要的风险提示 1、经自查,公司不存在违反信息公平披露的情形。 2、由于公司2024年度利润总额、净利润、扣除非经常性损益后的净利润三者孰低为负值,且扣除后的 营业收入低于3亿元,根据《深圳证券交易所股票上市规则》第9.3.1条规定,公司触及被实施"退市风险 警示"的情形,公司股票自2025年4月30日开市起被实施退市风险警示,公司股 ...
云南锡业股份有限公司关于股票交易异常波动的公告
Shang Hai Zheng Quan Bao· 2025-10-12 17:31
登录新浪财经APP 搜索【信披】查看更多考评等级 证券代码:000960 证券简称:锡业股份 公告编号:2025-057 债券代码:148721 债券简称:24锡KY01 债券代码:148747 债券简称:24锡KY02 云南锡业股份有限公司 关于股票交易异常波动的公告 本公司及董事会全体成员保证信息披露的内容真实、准确和完整,没有虚假记载、误导性陈述或者重大 遗漏。 一、股票交易异常波动的情况介绍 云南锡业股份有限公司(以下简称"公司")股票(证券简称:锡业股份 证券代码:000960)连续三个 交易日内(2025年9月30日、10月9日、10月10日)日收盘价涨跌幅偏离值累计达到+20%,根据《深圳 证券交易所交易规则》的有关规定,属于股票交易异常波动的情形。 1、公司前期披露的信息不存在需要更正、补充之处。 2、公司未发现近期公共传媒报道了可能或已经对公司股票交易价格产生较 大影响的未公开重大信息。 3、公司目前生产经营情况正常,内外部经营环境未发生重大变化。近期,公司主产品锡金属价格有所 上涨,锡冶炼加工费持续低位运行。 4、公司、控股股东及其一致行动人目前不存在关于公司的应披露而未披露的重大事项,或 ...
锡业股份:目前生产经营情况正常,内外部经营环境未发生重大变化
Xin Lang Cai Jing· 2025-10-12 08:09
锡业股份10月12日发布公告,公司股票连续三个交易日内日收盘价涨跌幅偏离值累计达到+20%,根据 《深圳证券交易所交易规则》的有关规定,属于股票交易异常波动的情形。经核实,公司目前生产经营 情况正常,内外部经营环境未发生重大变化。近期,公司主产品锡金属价格有所上涨,锡冶炼加工费持 续低位运行。公司、控股股东及其一致行动人目前不存在关于公司的应披露而未披露的重大事项,或处 于筹划阶段的重大事项。公司未发现近期公共传媒报道了可能或已经对公司股票交易价格产生较大影响 的未公开重大信息。公司控股股东及其一致行动人在股票异常波动期间不存在买卖公司股票的行为。 ...
大牛股最新公告:周一复牌!
券商中国· 2025-10-11 05:38
针对公司股票交易异常波动情形,上纬新材对有关事项进行了自查,并发函向公司控股股东及实际控制人核实。 上纬新材公告称,收购方未来十二个月内不存在资产重组计划。公司已关注到近期市场存在部分媒体关于上纬新材与实际控 制人邓泰华先生及其控制的智元创新相关资产进行整合的讨论与报道。经核查确认,截至目前,收购方智元恒岳及其一致行 动人致远新创合伙不存在在未来12个月内对上市公司及其子公司的资产和业务进行出售、合并、与他人合资或合作的明确计 划,或上市公司拟购买或置换资产的明确重组计划。截至目前,未来36个月内,智元创新不存在通过上市公司借壳上市的计 划或安排。 上纬新材表示,目前公司基本面未发生重大变化,公司近期经营情况正常公司主营业务仍为环保高性能耐腐蚀材料、风电叶 片用材料、新型复合材料以及循环经济材料的研发、生产及销售,未发生重大变化。公司生产经营未发生重大变化,市场环 境或行业政策未发生重大调整,生产成本和销售等情况未出现重大变化。 超级大牛股上纬新材又有新情况。 10月10日晚间,上纬新材公告称,公司股票拟于10月13日(下周一)复牌。公告还称,公司股票价格涨幅显著高于同期相关 指数涨幅。2025年7月9日至2 ...
海南华铁:股票交易异常波动
2 1 Shi Ji Jing Ji Bao Dao· 2025-10-11 00:34
Core Viewpoint - Hainan Huatie's stock experienced a significant decline, with a cumulative drop of over 20% in closing prices over two consecutive trading days, indicating abnormal trading fluctuations [1] Summary by Relevant Sections - **Stock Performance** The company's stock price fell sharply, with a cumulative decline exceeding 20% on October 9 and 10, 2025, which is classified as an abnormal trading fluctuation [1] - **Company's Response** Following self-examination and verification with the controlling shareholder and actual controller, the company confirmed that there are no undisclosed significant information as of the announcement date [1] - **Market Conditions** The company highlighted uncertainties in acquiring new orders due to changes in demand for computing power equipment from downstream customers, raising concerns about the sustainability of its computing power business [1] - **Investor Advisory** The company advised investors to be cautious of trading risks in the secondary market and to invest rationally [1]
江西沐邦高科股份有限公司关于公司股票被实施退市风险警示及其他风险警示相关事项的进展公告
Shang Hai Zheng Quan Bao· 2025-10-10 18:15
登录新浪财经APP 搜索【信披】查看更多考评等级 证券代码:603398 证券简称:*ST沐邦(维权) 公告编号:2025-119 江西沐邦高科股份有限公司 关于公司股票被实施退市风险警示及其他风险警示相关事项的进展公告 本公司董事会及全体董事保证本公告内容不存在任何虚假记载、误导性陈述或者重大遗漏,并对其内容 的真实性、准确性和完整性承担法律责任。 重要内容提示: ● 公司因2024年度净利润为负,且扣除与主营业务无关的业务收入和不具备商业实质的收入后的营业收 入低于3亿元,根据《上海证券交易所股票上市规则》第9.3.2条第(一)项规定,公司股票于2025年5月6 日被上海证券交易所实施退市风险警示。 ● 大华会计师事务所(特殊普通合伙)对公司出具了否定意见的《2024年度内部控制审计报告》,根据 《上海证券交易所股票上市规则》第9.8.1条第(三)项规定,公司股票于2025年5月6日被实施其他风险警 示。 ● 因公司存在控股股东及其关联方资金占用未收回事项,根据《上海证券交易所股票上市规则》第9.8.1 条第(一)项规定,公司股票自2025年8月27日起被叠加实施其他风险警示。 公司2024年度经审计归属 ...