Up-shine Lighting (301362)
Search documents
股价破发影响原始股东解禁,增长停滞的民爆光电拟跨界并购PCB钻针公司
Xin Lang Cai Jing· 2026-01-21 13:53
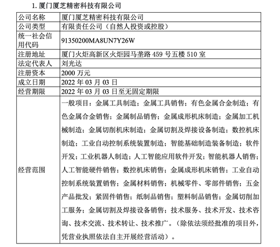
民爆光电自1月19日停牌,预计停牌时间不超10个交易日。若此次重组如期完成,民爆光电将从传统LED照明灯行业跨向PCB产业。 不过,当前鼎泰高科(301377.SZ)、中钨高新(000657.SZ)等行业龙头都在加速扩产抢占市场,民爆光电能否分得一杯羹,还有待观察。 智通财经记者 | 郭净净 上市不到三年就陷入增长停滞困局,民爆光电(301362.SZ)首次启动跨界并购。 1月18日,民爆光电宣布,拟通过发行股份及支付现金的方式购买厦门麦达智能科技有限公司(简称"厦门麦达")所持PCB(印刷电路板)钻针业务公司厦 门厦芝精密科技有限公司(简称"厦芝精密")、江西麦达智能科技有限公司(简称"江西麦达"),并募集配套资金。 "公司希望寻求第二增长曲线。"民爆光电相关人士对智通财经表示,公司LED灯具主业经过十几年发展下来已处于经营质量稳步上升的态势,行业整体进入 到缓慢增长的阶段,"人工智能(AI)时代到来,PCB这一块从产业还是资本市场的反应都不错。" 标的公司成色如何? 官网显示,厦门麦达整合原创信系列企业(始于2006年)、厦门厦芝科技工具有限公司(始于1995年)的业务资源,于2020年正式成立,其法定代 ...
民爆光电拟收购PCB钻针双雄:LED龙头跨界突围 精密制造能否撬动第二增长极?
Xin Lang Cai Jing· 2026-01-21 08:24
2026年1月18日晚间,深圳民爆光电发布停牌公告,宣布拟通过发行股份及支付现金的方式,收购厦门 厦芝精密科技有限公司(下称"厦芝精密")和江西麦达智能科技有限公司(下称"江西麦达")100%股 权,并募集配套资金。这一动作标志着这家LED照明龙头正式向PCB核心耗材领域发起跨界冲击。 民爆光电自2010年成立以来,深耕LED照明领域,2023年登陆创业板,产品覆盖全球超100个国家和地 区。然而,近年来传统照明市场增长饱和,公司业绩承压明显:2025年前三季度营收同比下滑0.04%, 归母净利润同比骤降19.75%,毛利率从2024年的30.16%进一步下滑至28.42%。在此背景下,公司急需 通过高附加值领域打开第二增长曲线。 此次收购的标的公司,正是民爆光电瞄准的"技术突破口"。厦芝精密与江西麦达均聚焦PCB微型钻针研 发,产品尺寸覆盖0.09mm至0.35mm,尤其擅长0.20mm以下极小径微钻,广泛应用于FPC(柔性电路 板)、IC载板及AI服务器用PCB的微孔加工。这类产品技术壁垒高,长期被日本、瑞士等企业主导,具 备显著的进口替代潜力。 根据公告,民爆光电已与标的公司控股股东厦门麦达签署《收购意 ...
A股停牌提示:5股今日停牌


Mei Ri Jing Ji Xin Wen· 2026-01-20 01:20
(文章来源:每日经济新闻) 每经AI快讯,Wind数据显示,1月20日,科达制造、湖南黄金、民爆光电等5只个股停牌。 ...
民爆光电(301362)点评:公司拟购买资产布局PCB钻针行业 打造照明以外的第二增长曲线
Xin Lang Cai Jing· 2026-01-20 00:32
公司公告筹划发行股份及支付现金方式购买资产。2026 年1 月18 日,民爆光电公告正在筹划发行股份 及支付现金方式购买资产并募集配套资金事项。本次交易的标的公司为厦门厦芝精密科技有限公司和江 西麦达智能科技有限公司,公司拟通过向厦门麦达以发行股份及支付现金的方式购买其持有的标的公司 100%的股份。根据深圳证券交易所的相关规定,经公司申请,公司股票自2026 年1 月19 日开市起停 牌。公司预计在不超过10 个交易日的时间内披露本次交易方案,即在2026 年2 月2 日前披露相关信息。 维持盈利预测,维持"增持"投资评级。我们维持对于公司2025-2027 的盈利预测,预计分别可实现归母 净利润2.12、2.38、2.57 亿元,同比分别-8.2%、+12.3%、+7.9%,对应当前市盈率分别为22、20、18 倍。公司近年来持续拓展路灯、体育场馆、防爆灯、应急照明、植物照明等新场景,打开长期增长空 间,同时拟布局PCB 钻针行业,有望带来新增量,维持"增持"的投资评级。 风险提示:汇率波动风险;原材料价格波动风险;市场竞争加剧风险。 交易标的布局PCB 钻针行业。厦芝精密和江西麦达聚焦微型钻针的研发、生 ...
民爆光电(301362):公司拟购买资产布局PCB钻针行业,打造照明以外的第二增长曲线
Shenwan Hongyuan Securities· 2026-01-19 14:07
Investment Rating - The report maintains an "Outperform" investment rating for the company [4][6]. Core Insights - The company plans to acquire assets in the PCB drill needle industry, aiming to create a second growth curve beyond lighting [4][6]. - The PCB drill needle market is expected to grow significantly, driven by emerging markets such as AI, with a projected global PCB market value growth of approximately 5.2% CAGR until 2029 [6]. - The report maintains profit forecasts for 2025-2027, expecting net profits of 2.12 billion, 2.38 billion, and 2.57 billion respectively, with corresponding P/E ratios of 22, 20, and 18 [6]. Financial Data Summary - Total revenue projections for 2025E and 2026E are 1,586 million and 1,657 million respectively, with a year-on-year growth rate of -3.4% and 4.5% [5]. - The net profit for 2025E is projected at 212 million, with a year-on-year decrease of 8.2%, while for 2026E it is expected to rise to 238 million, reflecting a growth of 12.3% [5]. - The company's gross margin is expected to improve from 28.5% in 2025E to 29.1% in 2026E [5].
午后异动!多股强势涨停
Xin Lang Cai Jing· 2026-01-19 09:13
Core Viewpoint - The chemical industry is experiencing a significant upward trend, driven by a combination of cost support, demand recovery, and supply optimization, leading to a tighter supply-demand balance [4][12]. Group 1: Industry Performance - As of January 19, the Shenwan Basic Chemical Index rose by 2.70%, reaching 4758.50 points, with leading stocks like Xinxiang Chemical Fiber and Letong Co. hitting the daily limit [1][8]. - Multiple chemical products have seen collective price increases, including propylene, ammonium sulfate, acetone, and lithium hydroxide, driven by upstream oil price stabilization and pre-holiday stocking demand [3][11]. Group 2: Market Dynamics - The current price increase in chemical products is attributed to three main factors: cost support from stable oil prices, reduced effective capacity due to pre-holiday maintenance, and concentrated demand from downstream sectors [4][12]. - The industry is witnessing a trend of mergers and acquisitions as companies seek to expand into high-value sectors, such as integrated circuit materials and high-end electronic chemicals [5][13]. Group 3: Policy and Future Outlook - The Ministry of Industry and Information Technology and other departments have issued a plan aiming for an annual growth of over 5% in the petrochemical industry from 2025 to 2026, focusing on technological innovation and high-quality development [5][14]. - The Shandong Provincial Government has set a target for the petrochemical industry to achieve over 5% year-on-year growth by 2026, emphasizing the importance of high-end chemical products [6][14]. - The industry is transitioning from chaotic expansion to a phase of stable growth and transformation, supported by both national and local policies [7][15].
用ChatGPT要看广告了;萝卜快跑开启阿布扎比运营
2 1 Shi Ji Jing Ji Bao Dao· 2026-01-19 02:28
Group 1: OpenAI and Advertising - OpenAI announced the introduction of advertising in the free version and entry-level subscription tier of ChatGPT, starting with adult users in the U.S. in the coming weeks [2] - The ChatGPT Go subscription service has launched in all regions supporting ChatGPT, offering enhanced features such as using the GPT-5.2 Instant model and increased message and file upload limits [2] - OpenAI emphasizes that advertising will not interfere with the objectivity of responses and aims to diversify revenue streams while enhancing AI accessibility [2] Group 2: Apple Trade-In Program - Apple has updated its trade-in program to include devices from Huawei and Xiaomi, allowing customers to trade in these brands for discounts on new purchases [3] - The maximum trade-in values include up to 5,800 yuan for the iPhone 16 Pro Max and 6,050 yuan for the MacBook Pro [3] - The "Yearly Renewal Plan" allows consumers to upgrade their devices within a specified period at a discount of at least 50% of the original purchase price [3] Group 3: Tesla AI Chip Development - Tesla CEO Elon Musk announced that the design of the AI5 chip is nearing completion, with the AI6 chip in early development stages [4] - Future plans include the development of AI7, AI8, and AI9 chips, with a target design cycle of nine months [4] - Musk highlighted the strength of Tesla's AI team, stating that these chips aim to become the highest-volume AI chips globally [4] Group 4: Meituan's Open Source Model - Meituan's LongCat team released the upgraded open-source model LongCat-Flash-Thinking-2601, achieving state-of-the-art performance in key evaluation benchmarks [5] - The model excels in tool invocation and interaction reasoning, significantly reducing training costs for adapting new tools [5] - It is the first fully open-source model supporting online free experience in the rethinking mode, ensuring comprehensive decision-making in complex tasks [5] Group 5: SpaceX and Falcon 9 Launch - SpaceX successfully launched the Falcon 9 rocket, completing its 600th mission by placing the NROL-105 satellite into orbit [8] Group 6: Commercial Space Ventures in China - Beijing Chuanweizhe's CYZ1 manned spacecraft completed a successful verification test of its landing buffer system, marking a significant milestone in China's commercial space sector [9] - This project is the first full-size test of landing buffer technology for a manned spacecraft in China's commercial space industry [9] Group 7: Investment Activities - Xiangzhong Technology plans to invest 50 million yuan in Zhejiang Hexin Integrated Circuit Co., acquiring a 2.27% stake, focusing on advanced packaging and testing in the integrated circuit sector [10] - Mianbao Optoelectronics is planning to acquire 100% of Xiamen Xizhi Precision Technology and Jiangxi Maida Intelligent Technology, focusing on micro-drilling technology for PCB manufacturing [10] - Yanjing Co. intends to purchase 98.54% of Yongqiang Technology, expanding its business into high-end electronic interconnect materials for integrated circuits [11]
操盘必读:影响股市利好或利空消息_2026年1月19日_财经新闻
Xin Lang Cai Jing· 2026-01-19 00:42
Macro News - The State Council, led by Premier Li Qiang, held a meeting on January 16 to discuss measures to boost consumption, emphasizing the need to cultivate new growth points in service consumption and enhance the quality of service supply [1] - The China Securities Regulatory Commission (CSRC) held a meeting on January 15 to summarize 2025's work and plan for 2026, stressing the importance of maintaining market stability and enhancing monitoring and regulation [2] - The Ministry of Commerce announced that Canada will impose a 100% additional tax on Chinese electric vehicles in 2024, significantly impacting exports from China, although a quota of 49,000 vehicles per year will be allowed at a reduced tariff rate [3] Industry News - Beijing ChuanYueZhe Space Technology Co., Ltd. successfully completed a verification test for its CYZ1 manned spacecraft's landing buffer system on January 18, marking a significant milestone in China's commercial space sector [4] - The Ministry of Industry and Information Technology revised the management measures for cultivating high-quality small and medium-sized enterprises, now including technology-based SMEs in the cultivation scope [5] - The National Energy Administration announced that China's total electricity consumption will exceed 10 trillion kilowatt-hours by 2025, reaching 10.4 trillion kilowatt-hours, a historic first for a single country [6] Company News - The CSRC has launched an investigation into Rongbai Technology for allegedly misleading statements regarding a major contract announcement [7] - Rongbai Technology clarified that the "120 billion yuan total contract amount" with CATL is an estimate and that actual sales remain uncertain [8] - Minexplosion Optoelectronics announced plans to acquire 100% stakes in Xiazhi Precision and Jiangxi Maida, both focused on PCB manufacturing core materials [9] - Tongwei Co. expects a net loss of approximately 9 billion to 10 billion yuan for 2025 [10] - Longi Green Energy anticipates a net loss of 6 billion to 6.5 billion yuan for 2025 [11] - The Shenzhen Stock Exchange noted abnormal trading behavior in "*ST Chengchang," leading to regulatory measures against certain investors [12] - Clandestine Communications announced that its board member received a notice from the CSRC regarding an investigation for suspected insider trading [13] - The company "Lianqi Technology" is expected to see a net profit increase of approximately 52% to 66% in 2025 due to a significant rise in interconnect chip shipments [14]
LED照明企业民爆光电拟收购两家微型钻针制造商
Mei Ri Jing Ji Xin Wen· 2026-01-18 23:36
Group 1 - The core point of the article is that Minbao Optoelectronics is expanding its business into the core consumables field of PCB manufacturing by planning to acquire 100% equity of Xiamen Xizhi Precision Technology Co., Ltd. and Jiangxi Maida Intelligent Technology Co., Ltd. through a combination of issuing shares and cash payment [2][4] - The acquisition targets, Xizhi Precision and Maida, focus on the micro-drill business essential for PCB manufacturing and are recognized as high-tech enterprises specializing in high-end drill research and production [3][5] - The company has signed a letter of intent with the controlling shareholder of the target companies, Xiamen Maida Intelligent Technology Co., Ltd., and plans to disclose the transaction scheme by February 2, 2026 [4][5] Group 2 - The two target companies, established in 2022, are engaged in the research, production, and sales of micro-drills, providing specialized micro-hole processing technology solutions for leading global PCB clients [5][6] - PCB drill bits are essential core consumables in the PCB manufacturing process, enabling precise drilling to create stable connections for electronic components and signal transmission [6] - The products of the target companies cover sizes from 0.09mm to 0.35mm, with a particular expertise in developing and manufacturing micro-drills with diameters below 0.20mm [6]
民爆光电筹划收购两公司
Zheng Quan Shi Bao· 2026-01-18 18:07
Core Viewpoint - The company, Minbao Optoelectronics, is planning to acquire 100% equity of Xiamen Xazhi Precision Technology Co., Ltd. and Jiangxi Maida Intelligent Technology Co., Ltd. through a combination of issuing shares and cash payment, while also raising matching funds [1] Group 1: Acquisition Details - The acquisition targets, Xiamen Xazhi and Jiangxi Maida, focus on the research, production, and sales of micro drill needles, which are essential consumables in PCB manufacturing [1] - The company has signed a Letter of Intent for Acquisition with the counterparties, indicating a commitment to proceed with the purchase of the target companies [1] Group 2: Industry Context - PCB drill needles serve a critical function in PCB manufacturing by enabling precise drilling to create connections between circuit board layers, which is fundamental for signal transmission and functional integration of electronic components [1] - The company specializes in high-end drill needle research and production, particularly excelling in the development and manufacturing of ultra-small diameter micro drills used in PCB, FPC, IC substrates, and AI PCB processing [1]