央企战略合作
Search documents
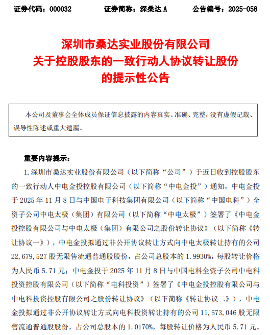
两大央企战略合作!对下属企业交叉持股 涉2家A股公司!
Zheng Quan Shi Bao Wang· 2025-11-10 10:50
Core Viewpoint - The strategic cooperation between two major state-owned enterprises, China Electronics Technology Group (China Electric) and China Electronics Corporation, involves significant share transfers in listed companies, aiming to enhance industrial synergy and support national digital economy development [1][2][5]. Group 1: Share Transfer Details - China Electronics' subsidiary, Shenzhen Sanda Co., Ltd. (Deep Sanda A), disclosed a share transfer agreement where China Electric's subsidiary, China Electric Taiji (Group), will acquire 22.6795 million shares, representing 1.9930% of the total share capital [1][2]. - Additionally, China Electric's investment arm will acquire 11.573 million shares of Deep Sanda A, accounting for 1.0170% of the total share capital, with both transactions priced at 5.71 yuan per share [4]. - Following these transactions, China Electronics' stake in Deep Sanda A will decrease from 47.2314% to 44.2214%, while China Electric will hold 3.01% [4]. Group 2: Taiji Shares Transfer - China Electric Taiji announced a share transfer to China Electronics' subsidiary, where 19.1567 million shares will be transferred, representing 3.0738% of the total share capital, and another 9.7756 million shares will be transferred at 8.41 yuan per share [4][5]. - After the completion of these transactions, China Electric will hold 34.1149% of Taiji shares, maintaining its status as the actual controller, while China Electronics will indirectly control 4.6423% [5]. Group 3: Strategic Intent - Both companies stated that the share transactions aim to deepen strategic cooperation among state-owned enterprises, enhance industrial collaboration, and create a synergistic ecosystem to better serve the national digital economy [5]. - The transactions are subject to approval from the State-owned Assets Supervision and Administration Commission and compliance confirmation from the Shenzhen Stock Exchange [6]. Group 4: Company Background - China Electric, established in 2002 with a registered capital of 20 billion yuan, is a key state-owned enterprise directly managed by the central government, focusing on military electronics and national strategic technology [6]. - China Electronics, founded in 1989 with a registered capital of approximately 18.5 billion yuan, is also a significant state-owned enterprise with a core focus on information technology, employing around 189,000 staff and holding total assets of 476.46 billion yuan [7].
太极股份:控股股东及一致行动人拟向中电金投转让股份
Zheng Quan Ri Bao· 2025-11-10 08:41
Core Viewpoint - Taiji Co., Ltd. announced the transfer of shares from its controlling shareholder, China Electric Taiji and its concerted party, Electric Science Investment, to China Electric Investment through a private agreement, aiming to deepen strategic cooperation among state-owned enterprises and enhance industrial synergy [2]. Summary by Relevant Sections - **Share Transfer Details** - China Electric Taiji will transfer 19,156,668 shares, representing 3.0738% of the total share capital - Electric Science Investment will transfer 9,775,635 shares, representing 1.5685% of the total share capital - The transfer price per share is set at RMB 8.41 [2]. - **Strategic Intent** - The purpose of the share transfer is to deepen strategic cooperation among central enterprises and leverage industrial synergy [2].
中国电科+中国电子,交叉持股、战略合作
Guan Cha Zhe Wang· 2025-11-10 08:21
Core Viewpoint - The two major state-owned enterprises in the cyber information sector, China Electronics Technology Group (CETC) and China Electronics Corporation (CEC), plan to deepen strategic cooperation through share swaps among their listed companies [1][3]. Group 1: Share Transfer Details - Shenzhen Sanda Industrial Co., Ltd. (Shen Sanda A) announced that its controlling shareholder, China Electric International, will transfer 22.6795 million shares (1.9930% of total shares) to CETC's wholly-owned subsidiary, China Electric Tai Chi [1]. - The transfer price for Shen Sanda A shares is set at RMB 5.71 per share, which is over 70% lower than the closing price of RMB 20.26 on November 7 [1]. - After the transfer, CETC will hold a total of 3.0100% of Shen Sanda A, while CEC's shareholding will decrease from 47.23% to 44.22% [1]. Group 2: Strategic Intent - The share transfers are aimed at enhancing strategic cooperation between state-owned enterprises, promoting industrial synergy, and integrating the industrial ecosystem to better serve the national digital economy [6]. - Market analysts view this share swap as a strategic move rather than a financial investment, indicating a focus on building capital ties and facilitating the strategic and professional restructuring of central enterprises [6]. Group 3: Company Background - China Electronics Corporation (CEC) is a key state-owned enterprise focused on cybersecurity and information technology, consistently ranked among the Fortune Global 500 for 15 years [6]. - China Electronics Technology Group (CETC) is a major player in military electronics and national strategic technology, with a focus on electronic equipment, cyber information systems, and network security [7]. - The State-owned Assets Supervision and Administration Commission (SASAC) has emphasized the importance of strategic restructuring among central enterprises to enhance the efficiency of state capital allocation and support economic development [7].
两大央企“双向奔赴”,电科与电子交叉持股深化战略合作
Huan Qiu Wang· 2025-11-10 07:00
Core Insights - China Electronics Technology Group (CETC) and China Electronics Corporation (CEC) are initiating a significant strategic partnership through cross-shareholding via their listed subsidiaries [1][4] - The share transfer agreements involve CETC's subsidiary transferring 34.25 million shares (3.01% of total shares) of Shen Sanda A to CEC's subsidiary, while CEC's subsidiary will transfer 28.93 million shares (4.6423% of total shares) of Taiji Co. to CETC's subsidiary [1][3] - Both transactions are priced significantly below the market prices, indicating a strategic move rather than a purely financial one [3] Company Actions - Shen Sanda A will see CEC's stake reduced to 44.2214%, while CETC will acquire a 3.01% stake [1] - Taiji Co. will have CETC's stake at 34.1149% post-transaction, with CEC acquiring a 4.6423% stake through its subsidiary [3] Strategic Implications - The partnership aims to deepen cooperation between state-owned enterprises, enhance industrial synergy, and contribute to the national digital economy [4] - This move aligns with the State-owned Assets Supervision and Administration Commission's call for strategic restructuring among central enterprises, focusing on national strategy and industrial collaboration [4][5] - The collaboration is expected to yield significant synergies in technology development, market expansion, and the construction of an industrial ecosystem, thereby boosting China's digital economy [5]
重磅!两大央企战略合作,对下属企业交叉持股,涉2家A股公司
Zheng Quan Shi Bao· 2025-11-09 22:54
Core Viewpoint - The strategic cooperation between two major state-owned enterprises, China Electronics Technology Group (China Electric) and China Electronics Corporation (China Electronics), has been announced, involving significant share transfers in listed companies [1][6]. Group 1: Share Transfers - China Electronics' subsidiary, Shenzhen Sanda Co., Ltd. (Deep Sanda A), disclosed that its controlling shareholder, China Electric International, will transfer 22.6795 million shares (1.9930% of total shares) to China Electric's wholly-owned subsidiary, China Electric Taiji [1][3]. - Additionally, China Electric International will transfer 11.573 million shares (1.0170% of total shares) of Deep Sanda A to China Electric's subsidiary, China Electric Investment Holdings, with both transactions priced at 5.71 CNY per share [3][4]. - Following these transactions, China Electronics' stake in Deep Sanda A will decrease from 47.2314% to 44.2214%, while China Electric will hold 3.01% [3][6]. Group 2: Taiji Shares - China Electric Taiji also announced the transfer of 19.1567 million shares (3.0738% of total shares) to China Electronics' subsidiary, China Electric International, at a price of 8.41 CNY per share [4][6]. - Furthermore, China Electric Investment will transfer 9.7756 million shares (1.5685% of total shares) to China Electric International, with the same share price [4][6]. - Upon completion of these transactions, China Electric will hold a total of 34.1149% of Taiji shares, maintaining its status as the actual controller, while China Electronics will indirectly control 4.6423% of Taiji [6]. Group 3: Strategic Intent - Both companies stated that the share transactions aim to deepen strategic cooperation among state-owned enterprises, enhance industrial synergy, and create a collaborative ecosystem to better serve the development of the national digital economy [6][8]. - The transactions are subject to approval from the State-owned Assets Supervision and Administration Commission and compliance confirmation from the Shenzhen Stock Exchange [7]. Group 4: Company Background - China Electric, established in 2002 with a registered capital of 20 billion CNY, is a key state-owned enterprise directly managed by the State Council, focusing on military electronics and national strategic technology [7]. - China Electronics, founded in 1989 with a registered capital of approximately 18.5 billion CNY, is also a significant state-owned enterprise, primarily engaged in the information technology sector [7].