浦东AI种子基金
Search documents
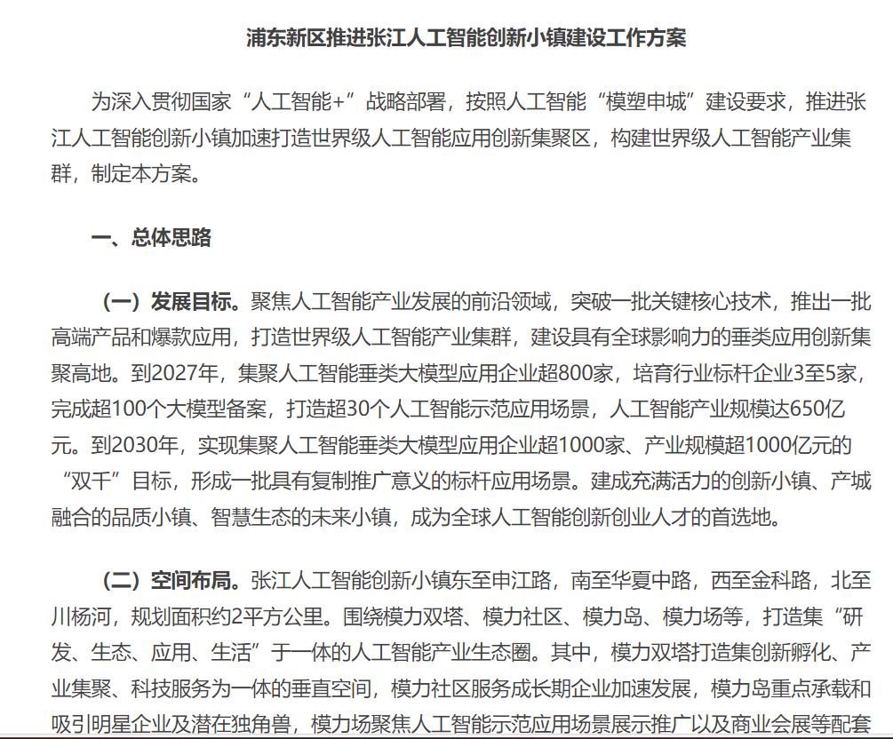
上海浦东持续加码AI投资布局
Zheng Quan Shi Bao· 2026-01-20 15:16
Core Insights - Shanghai Pudong has officially released the "Pudong New Area Work Plan for Promoting the Construction of Zhangjiang Artificial Intelligence Innovation Town," aiming to accelerate the development of a world-class AI industry cluster [1][2] Group 1: Development Goals - By 2027, Zhangjiang AI Innovation Town aims to gather over 800 AI application enterprises, cultivate 3 to 5 industry benchmark companies, complete over 100 large model registrations, and create over 30 AI demonstration application scenarios, with an industry scale reaching 65 billion yuan [2] - By 2030, the goal is to exceed 1,000 AI application enterprises and achieve an industry scale of over 100 billion yuan, forming a number of benchmark application scenarios with replicable significance [2] Group 2: Support Mechanisms - The plan includes establishing a nurturing system for AI enterprises, creating mechanisms for early-stage project discovery, and leveraging competitions and patient capital to attract high-potential companies [2][3] - A 2 billion yuan seed fund will be established, focusing on vertical models and embodied intelligence, with an emphasis on early-stage investments [3][4] Group 3: Investment and Collaboration - Pudong will deepen cooperation with professional investment institutions and establish a rapid response mechanism for project selection and implementation [3] - The Zhangjiang AI Innovation Town Link Fund, initiated by Hillhouse Capital and Pudong Venture Capital Group, aims to connect and incubate outstanding entrepreneurs globally [4]
种子基金、天使基金、CVC基金……上海浦东持续加码AI投资布局
Zheng Quan Shi Bao Wang· 2026-01-20 11:24
Core Viewpoint - The Shanghai Pudong New Area has officially released the "Work Plan for Promoting the Construction of Zhangjiang Artificial Intelligence Innovation Town," aiming to accelerate the development of a world-class AI industry cluster and create a globally influential application innovation hub in the AI sector [1]. Group 1: Development Goals - By 2027, the Zhangjiang AI Innovation Town aims to gather over 800 AI application enterprises, cultivate 3 to 5 industry benchmark companies, complete over 100 large model registrations, and create over 30 AI demonstration application scenarios, with an industry scale reaching 65 billion yuan [4]. - By 2030, the goal is to attract over 1,000 AI application enterprises and achieve an industry scale exceeding 100 billion yuan, forming a set of benchmark application scenarios with replicable significance [4]. Group 2: Support Mechanisms - The plan includes establishing a nurturing system for AI enterprises, creating mechanisms for early-stage project discovery, and leveraging competitions, patient capital, and application scenarios to attract high-potential companies [5]. - A high-growth enterprise reserve will be established to enhance financial empowerment, innovation collaboration, spatial support, and demonstration applications, aiming for quality enterprises to grow into gazelle and unicorn companies within 2 and 3 years, respectively [5]. Group 3: Investment Initiatives - Pudong will deepen cooperation with professional investment institutions and establish a rapid response mechanism for project selection and landing [5]. - A 2 billion yuan seed fund has been set up, focusing on vertical models and embodied intelligence, with an emphasis on early-stage investments [5]. - The Pudong AI Seed Fund, launched during the 2025 World Artificial Intelligence Conference, has a total scale of 2 billion yuan, with an initial scale of 500 million yuan, focusing on seed-stage investments in innovative talent and cutting-edge technologies [6]. Group 4: Infrastructure and Ecosystem Development - The Zhangjiang AI Innovation Town will create an AI innovation functional platform, including AI laboratories, new R&D institutions, and platforms for concept verification, pilot testing, and technology transfer [7]. - There will be an emphasis on building intelligent computing public service platforms and data element aggregation areas to support industry data space construction [7].