DUO RUI PHARMA(301075)
Search documents
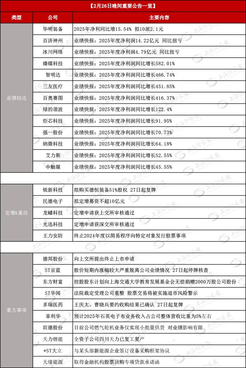
2月26日晚间重要公告一览 | ST京蓝27日起停牌核查;ST华闻将被实施退市风险警示



Shang Hai Zheng Quan Bao· 2026-02-26 15:51
| 类型 | 公司 | 【2月26日晚间重要公告一览】 主要内容 | | --- | --- | --- | | | 华明装备 | 2025年净利同比增15.54% 拟10派2.1元 | | | 自济神州 | 业绩快报:2025年度净利润14. 22亿元 同比扭亏 | | | 冰川网络 | 业绩快报:2025年度净利润4. 79亿元 同比扭亏 | | | 臻锚科技 | 业绩快报:2025年度净利润同比增长582.01% | | | 智明达 | 业绩快报:2025年度净利润同比增长466.74% | | | 三友医疗 | 业绩快报:2025年度净利润同比增长451.85% | | 业绩精选 | 百奥赛图 | 业绩快报:2025年度净利润同比增长416.37% | | | 绿的谐波 | 业绩快报:2025年度净利润同比增长122. 4% | | | 矩芯科技 | 业绩快报:2025年度净利润同比增长91.95% | | | 强一股份 | 业绩快报:2025年度净利润同比增长70.73% | | | 纳微科技 | 业绩快报:2025年度净利润同比增长64.18% | | | 艾力斯 | 业绩快报:2025年度净利润 ...
2.26犀牛财经晚报:全球债务膨胀至348万亿美元
Xi Niu Cai Jing· 2026-02-26 10:45
Group 1 - Huang Yanming, the director of Dongfang Securities Research Institute, stated that the next investment focus in A-shares will be on mid-cap blue chips, moving away from the previous high-growth tech and high-dividend strategies [1] - The investment focus will be on three main areas: globally priced cyclical goods such as chemicals, non-ferrous metals, agricultural products, and global shipping; manufacturing sectors related to technology and national strength enhancement, including military industry, robotics, and new energy; and technology sectors related to large model performance realization [1] Group 2 - The International Institute of Finance reported that global debt has surged to a record $348 trillion, increasing by nearly $29 trillion, marking the fastest growth since the onset of the COVID-19 pandemic [2] - Government debt in countries like the United States and the Eurozone exceeds $10 trillion [2] Group 3 - Several lithium mining companies expect Zimbabwe's lithium ore exports to resume within one month after a temporary suspension [3] - Companies like Zhongmin Resources and Yahua Group are preparing to submit supplementary materials for export applications, indicating that the ban is expected to be lifted soon [3] Group 4 - Overseas tech companies are increasingly turning to loans backed by chips, particularly GPUs, to fund their substantial AI investments, with Moody's beginning to rate GPU-backed debt [4] - NAND flash memory prices are rising due to ongoing shortages, prompting major manufacturers like Phison to require advance payments from customers [4] Group 5 - The Chinese smartphone industry is set to experience a comprehensive price increase starting in March 2026, with new models expected to rise by at least 1,000 yuan [5] - Major brands such as OPPO, OnePlus, Vivo, iQOO, Xiaomi, and Honor are likely to raise prices for older models as well, marking a historic trend of simultaneous price hikes across all categories and brands [5] Group 6 - CCD cameras, once common, have seen a resurgence in popularity, with prices for certain models skyrocketing in the second-hand market [6] - Young consumers are driving this trend, primarily for the aesthetic quality of the images produced by these cameras [6] Group 7 - Baidu Group reported a total revenue of 32.7 billion yuan for Q4 2025, reflecting a year-on-year growth of 5% [7] - The net profit attributable to Baidu was 1.8 billion yuan, with a net profit margin of 5% [7] Group 8 - ByteDance's valuation is reportedly around $550 billion, as investment firm General Atlantic is selling part of its stake [8] - This valuation places ByteDance between Tencent and Alibaba in terms of market capitalization [8] Group 9 - New Hope Liuhe announced a cash investment of 74.87 million yuan to acquire a 70% stake in Luochuan Lingxian Company [9] - The investment will be used for both purchasing shares and increasing capital for the company [9] Group 10 - Aokema plans to acquire a 45% stake in its subsidiary Qingdao Aokema Smart Industry Co., Ltd. for 253 million yuan, aiming for full ownership [10] - The transaction is part of a strategy to consolidate control over its subsidiary [10]
2月26日晚间重要公告一览
Xi Niu Cai Jing· 2026-02-26 10:14
2月26日晚,华瓷股份(001216)发布公告称,公司于近日收到中国证监会出具的《关于同意湖南华联瓷 业股份有限公司向特定对象发行股票注册的批复》(证监许可[2026]309号),同意公司向特定对象发 行股票的注册申请。本次发行应严格按照报送深圳证券交易所的申报文件和发行方案实施。本批复自同 意注册之日起12个月内有效。 新诺威:拟2.3亿元转让国新汇金30%股份给石药控股 合合信息:2025年净利润同比增长13.39% 2月26日晚,合合信息(688615)发布业绩快报,2025年实现营业收入18.1亿元,同比增长25.83%;实现归 母净利润4.54亿元,同比增长13.39%;基本每股收益为3.24元/股。 生益科技:广新集团及陈仁喜已完成减持计划 2月26日晚,生益科技(600183)发布公告称,截至2026年2月25日,广新集团已通过集中竞价交易方式减 持公司股份合计2429.12万股,占公司总股本的1%。陈仁喜已通过集中竞价交易方式减持公司股份合计 30.08万股,占公司总股本的0.0124%。截至本公告披露日,广新集团及陈仁喜的减持计划已实施完毕。 华瓷股份:向特定对象发行股票申请获同意 2月26 ...
多瑞医药:要约收购结果已确认,股票复牌
Ge Long Hui A P P· 2026-02-26 08:55
格隆汇2月26日|多瑞医药公告,公司于2026年1月21日披露了《西藏多瑞医药股份有限公司要约收购报 告书》。截至2026年2月24日,本次要约收购期限届满。根据中国证券登记结算有限责任公司深圳分公 司提供的数据统计,本次要约收购期限内,王庆太预受要约股份总数为17,600,600股,曹晓兵预受要约 股份总数为1,851,400股。本次要约收购完成后,收购人及其一致行动人共计持有公司43,120,000股股 份,占上市公司总股本的53.90%。本次要约收购期限已届满,且要约收购结果已确认,经向深圳证券 交易所申请,公司股票自2026年2月27日开市起复牌。 ...
多瑞医药:王庆太、曹晓兵要约收购期满 股票复牌
Mei Ri Jing Ji Xin Wen· 2026-02-26 08:53
每经AI快讯,2月26日,多瑞医药(301075.SZ)公告称,王庆太、曹晓兵要约收购期限已届满,收购人及 其一致行动人共计持有公司4312万股股份,占总股本的53.90%,公司股权分布仍符合上市条件。公司 股票自2026年2月27日起复牌。 (文章来源:每日经济新闻) ...
多瑞医药(301075) - 关于王庆太、曹晓兵要约收购结果暨股票复牌的公告
2026-02-26 08:45
证券代码:301075 证券简称:多瑞医药 公告编号:2026-015 西藏多瑞医药股份有限公司 关于王庆太、曹晓兵要约收购结果暨股票复牌的公告 本公司及董事会全体成员保证信息披露内容的真实、准确和完 整,没有虚假记载、误导性陈述或重大遗漏。 3、本次要约收购完成后,收购人及其一致行动人共计持有多瑞 医药 43,120,000 股股份,占上市公司总股本的 53.90%,公司股权分 布仍符合上市条件,上市地位不受影响。 公司于 2026 年 1 月 21 日披露了《西藏多瑞医药股份有限公司要 约收购报告书》(以下简称"要约收购报告书"),收购人向除收购人及 其一致行动人以外的公司全体股东发出部分要约,预定要约收购股份 数量为 19,440,000 股,占上市公司总股本的 24.30%,要约收购价格 为 32.07 元/股,要约收购期限为 2026 年 1 月 22 日至 2026 年 2 月 24 日。 截至 2026 年 2 月 24 日,本次要约收购期限届满,现将本次要约 收购结果公告如下: 一、本次要约收购的基本情况 1、收购人:王庆太、曹晓兵 2、被收购公司名称:西藏多瑞医药股份有限公司 3、被收购公司 ...
多瑞医药:王庆太、曹晓兵要约收购期满 公司股票将于2026年2月27日复牌
Xin Lang Cai Jing· 2026-02-26 08:41
多瑞医药公告,公司股票将于2026年2月27日复牌。在2026年1月22日至2026年2月24日要约收购期限 内,王庆太预受要约的股东账户总数为3户,预受要约股份总数为1760.06万股;曹晓兵预受要约的股东 账户总数为4户,预受要约股份总数为185.14万股。本次要约收购完成后,收购人及其一致行动人共计 持有多瑞医药4312万股股份,占上市公司总股本的53.90%。 ...
股海导航_2026年2月25日_沪深股市公告与交易提示
Xin Lang Cai Jing· 2026-02-25 00:36
专题:交易提示 炒股就看金麒麟分析师研报,权威,专业,及时,全面,助您挖掘潜力主题机会! 【业绩】 【回购】 【股权变动】 苏泊尔业绩快报:2025年净利润20.97亿元,同比下降6.58%。 三生国健业绩快报:2025年净利29.39亿元,同比增长317.09%。 温氏股份业绩快报:2025年净利润52.35亿元,同比下降43.59%。 斯瑞新材业绩快报:2025年净利润1.54亿元 同比增长35.04% 交控科技业绩快报:2025年净利润1.56亿元,同比增长86.13%。 艾迪药业业绩快报:2025年净利润亏损1973.37万元,同比减亏。 微导纳米业绩快报:2025年净利润2.13亿元,同比下降6.12%。 中微半导业绩快报:2025年净利润2.85亿元,同比增长108.05%。 恒誉环保业绩快报:2025年净利润3593.25万元,同比增长106.25%。 中科曙光业绩快报:2025年归母净利润21.13亿元,同比增长10.54%。 燕麦科技业绩快报:2025年净利润1.37亿元,同比增长42.63%。 甬矽电子业绩快报:2025年归母净利润8224.03万元,同比增长23.99%。 【增减持】 亚 ...
先为达生物与辉瑞中国达成合作;之江生物战略增持三优生物
2 1 Shi Ji Jing Ji Bao Dao· 2026-02-25 00:08
政策动向 国家药监局药审中心发布《罕见病用化学药物药学研究指导原则(试行)》 2月24日,中国药审官微发布消息显示,为落实《国务院办公厅关于全面深化药品医疗器械监管改革促 进医药产业高质量发展的意见》(国办发〔2024〕53号),加大对罕见病药物研发的支持力度,进一步 完善罕见病药物技术指导原则体系,鼓励和加速推动罕见病药物研发上市,在国家药品监督管理局的部 署下,药审中心组织制定了《罕见病用化学药物药学研究指导原则(试行)》,自发布之日起施行。 药械审批 恒瑞医药:1类创新药SHR-1918注射液获受理并纳入优先审评程序 2月24日,恒瑞医药(600276.SH)公告称,公司子公司北京盛迪医药有限公司收到国家药监局下发的《受 理通知书》,公司1类创新药SHR-1918注射液的药品上市许可申请获受理,且已被纳入优先审评程序。 该药品用于治疗成人和12岁及以上的未成年人纯合子家族性高胆固醇血症(HoFH)患者。SHR-1918注 射液是公司自主研发的血管生成素样蛋白3(ANGPTL3)单克隆抗体,通过抑制ANGPTL3的活性,从 而降低血清中的甘油三酯(TG)和LDL-C水平。截至目前,相关项目累计研发投入约2 ...
2月24日晚间重要公告一览 | 通威股份筹划购买丽豪清能100%股权 25日起停牌
Shang Hai Zheng Quan Bao· 2026-02-24 16:12
| | | 【2月24日晚间重要公告一览】 | | --- | --- | --- | | 类型 | 公司 | 主要内容 | | 业绩精选 | 三生国健 | 业绩快报:2025年度净利润同比增长317. 09% | | | 中微半导 | 业绩快报:2025年度净利润同比增长108.05% | | | 交控科技 | 业绩快报:2025年度净利润同比增长86.13% | | | 赤泊尔 | 业绩快报:2025年度净利润20.97亿元 同比下降6.58% | | | 温氏股份 | 业绩快报:2025年度净利润52. 35亿元 同比下降43. 59% | | 定增&重组 | 东阳光 | 筹划收购东数一号控制权 股票停牌 | | | 通威股份 | 筹划购买丽豪清能100%股权 25日起停牌 | | | 开普云 | 终止重大资产重组事项 | | | ST人福 | 拟向控股股东定增募资30亿至35亿元 | | 東大事项 | 长芯博创 | 拟收购上海鸿辉光联通讯技术有限公司93.8108%股权 | | | 光线传媒 | 截至2月23日来源于电影《飞驰人生3》的营收约为4300万至5300万元 | | | 中顺洁柔 | 拟斥资 ...