基金溢价风险
Search documents
白银基金明日起全面暂停买入
Cai Jing Wang· 2026-01-27 05:17
据统计,1月份以来,白银基金已经累计17次提示溢价风险。 数据显示,截至26日收盘,该基金二级市场年内涨幅46.13%,溢价率高达40.870%。 而上一次调整申购额度是12月25日,国投瑞银白银期货证券投资基金(LOF)A类基金份额调整大额申购(含定期定额投资)业务限制。 27日早间,金银期货均出现上涨。伦敦金现日内涨逾1%,伦敦银日内涨幅扩大逾5%。 而在26日,现货黄金突破5000美元关口,刷新历史新高。同日,现货铂金盘中逼近3000美元关口,也创下历史新高。现货白银则触及117.738/盎司的历史新 高。 值得一题的是,1月26日晚间,上海期货交易所发布通知,调整白银、锡期货相关合约交易限额。 | 基金名称 | | 国投瑞银白银期货证券投资! | | | --- | --- | --- | --- | | | (LOF) | | | | 基金简称 | | 国投瑞银白银期货(LOF) | | | 基金主代码 | 161226 | | | | 基金管理人名称 | | 国投瑞银基金管理有限公司 | | | 公告依据 | | 《公开募集证券投资基金信息 管理办法》及本基金的基金合 | | | | | 招募说明 ...
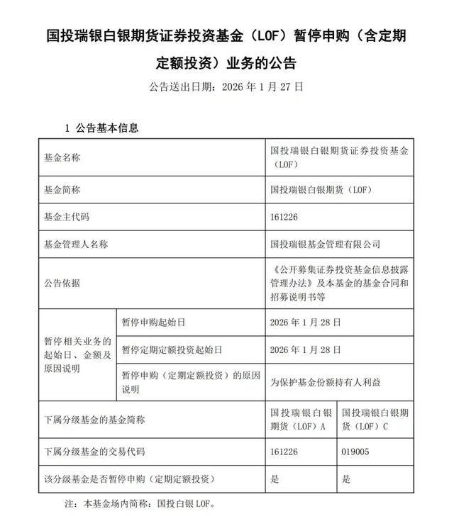
国投白银LOF,将暂停申购
Sou Hu Cai Jing· 2026-01-27 04:54
1月26日晚间,国投白银LOF(161226)公告,将于2026年1月28日起暂停申购(含定期定额投资)业 务。 | 基金名称 | | 国投瑞银白银期货证券投资基金 (LOF) | | --- | --- | --- | | 基金简称 | | 国投瑞银白银期货(LOF) | | 基金主代码 | | 161226 | | 基金管理人名称 | | 国投瑞银基金管理有限公司 | | 公告依据 | | 《公开募集证券投资基金信息技露 | | | | 管理办法》及本基金的基金合同和 | | | | 招募说明书等 | | 暂停相关业务的 | 暂停申购起始日 | 2026年1月28日 | | 起始日、金额及 | 暂停定期定额投资起始日 | 2026年1月28日 | | 原因说明 | 暂停申购(定期定额投资)的原因 | 为保护基金份额持有人利益 | | 说明 | | | | 下属分级基金的基金简称 | | 国投瑞银白银 国投瑞银白银期 | | | | 期货(LOF) A 货(LOF)C | | 下属分级基金的交易代码 | | 019005 161226 | | 该分级基金是否暂停申购(定期定额投资) | | 是 是 | 该基 ...
为保护基金份额持有人利益,国投白银LOF将暂停申购
2 1 Shi Ji Jing Ji Bao Dao· 2026-01-27 00:49
1月26日,国投白银LOF发布公告称,为保护基金份额持有人利益,将于1月28日起暂停申购(含定期定 额投资)业务。同日公告显示,国投白银LOF将于1月27日开市起至当日10:30停牌,自1月27日10:30复 牌。 (来源:中国基金报) (文章来源:21世纪经济报道) 随着白银价格的一路狂飙,国投白银LOF持续受到资金青睐。截至去年四季度末,该基金管理规模达 189.44亿元,相较于三季度末增幅达185%。国投白银LOF溢价率也持续高企。截至1月26日收盘,二级 市场报4.183元,溢价率超53%。 国投瑞银基金在最新公告中表示,该基金二级市场交易价格明显高于基金份额净值,出现较大幅度溢 价。特此提示投资者关注二级市场交易价格溢价风险,投资者如果盲目投资于高溢价率的基金份额,可 能面临重大损失。 ...
溢价超50% 白银基金27日临时停牌一小时
Cai Jing Wang· 2026-01-26 10:35
为保护投资者利益,本基金将于2026年1月27日开市起至当日10:30停牌,自2026年1月27日10:30复牌。 若本基金2026年1月27日二级市场交易价格溢价幅度未有效回落,本基金有权通过向深圳证券交易所申 请盘中临时停牌、延长停牌时间等措施,向市场警示风险,具体以届时公告为准。 公告显示,近期,国投瑞银基金管理有限公司旗下国投瑞银白银期货证券投资基金(LOF)A类基金份 额(场内简称:国投白银LOF;交易代码:161226,以下简称"本基金")二级市场交易价格明显高于基 金份额净值,出现较大幅度溢价。特此提示投资者关注二级市场交易价格溢价风险,投资者如果盲目投 资于高溢价率的基金份额,可能面临重大损失。 1月26日,白银基金再发停牌公告。 ...
国投白银LOF:将于1月23日开市起至当日10:30停牌
Mei Ri Jing Ji Xin Wen· 2026-01-22 09:17
每经AI快讯,1月22日,国投瑞银基金管理有限公司公告,旗下国投瑞银白银期货证券投资基金 (LOF)A类基金份额二级市场交易价格明显高于基金份额净值,出现较大幅度溢价。特此提示投资者 关注二级市场交易价格溢价风险,投资者如果盲目投资于高溢价率的基金份额,可能面临重大损失。为 保护投资者利益,本基金将于2026年1月23日开市起至当日10:30停牌,自2026年1月23日10:30复牌。若 本基金2026年1月23日二级市场交易价格溢价幅度未有效回落,本基金有权通过向深圳证券交易所申请 盘中临时停牌、延长停牌时间等措施,向市场警示风险,具体以届时公告为准。 (文章来源:每日经济新闻) ...
白银基金,明日全天停牌
财联社· 2026-01-21 10:38
国投瑞银基金管理有限公司今日公告,旗下国投瑞银白银期货证券投资基金(LOF)A类基金份额二级市场交易价格波动较大,请投资者密切关注基 金份额净值。 2026年1月20日,本基金基金份额单位净值为2.6095元,截至2026年1月21日,本基金二级市场的收盘价为3.920元,明显高于基金份额净值,投资者 如果盲目投资于高溢价率的基金份额,可能面临重大损失。 为保护投资者利益,本基金将于2026年1月22日开市起停牌至收市。 若本基金2026年1月23日二级市场交易价格溢价幅度未有效回落,本基金有权通过向深圳证券交易所申请盘中临时停牌、延长停牌时间等措施,向市 场警示风险,具体以届时公告为准。 ...
年内数次发布风险提示 国投白银LOF日涨逾9%
Xin Lang Cai Jing· 2026-01-16 14:57
Core Viewpoint - International silver futures prices have reached new highs, leading to a significant increase in the domestic silver fund, Guotou Silver LOF, which saw a rise of over 9% on January 14, 2026. The fund has issued multiple risk warnings since late 2025, indicating volatility and potential risks for investors [1][2]. Group 1 - On January 14, 2026, the spot silver price broke the $90 per ounce mark for the first time, reaching a peak of $91.551 per ounce, with COMEX silver futures also hitting historical highs [1]. - The Guotou Silver LOF's secondary market price closed at 2.998 yuan on January 14, 2026, with a premium rate exceeding 26% compared to the net asset value [2]. - The fund has issued a total of 26 risk warning announcements since December 2025, reflecting ongoing price volatility and market conditions [1]. Group 2 - The fund's management has implemented a purchase limit since December 26, 2025, restricting individual accounts to a maximum of 100 yuan in daily purchases for C-class fund shares [2]. - Industry experts caution that despite the fund's unique position as the only public product tracking silver futures in China, its current price is significantly detached from the underlying fundamentals, posing risks for investors [2]. - The fund's valuation method, based on settlement prices of silver futures contracts, can lead to discrepancies between the market price and the actual value, especially during periods of price fluctuations [2].
关于景顺长城纳斯达克科技市值加权交易型开放式指数证券投资基金(QDII)境外主要市场节假日暂停申购及赎回业务安排的公告
Zhong Guo Zheng Quan Bao - Zhong Zheng Wang· 2026-01-14 22:50
Announcement Information - The company announced that starting from January 20, 2026, it will resume handling the mentioned business without further notice [1] - Investors can visit the company's website (www.igwfmc.com) or call the customer service hotline (400 8888 606) for inquiries [1] New Sales Institution Information - The company has signed a sales agreement with Changcheng Securities Co., Ltd. to start selling the Invesco Great Wall Growth Preferred Mixed Securities Investment Fund (Fund Code: 025925) from January 15, 2026 [2] - Sales institution details include: - Name: Changcheng Securities Co., Ltd. - Address: 10-19th Floor, South Tower, Energy Building, 2026 Jintian Road, Futian District, Shenzhen - Legal Representative: Zhang Wei - Contact Person: Liu Bingxin - Contact Number: 0755-22664614 - Customer Service Phone: 95514 - Website: www.cgws.com [2] Investor Consultation Channels - Investors can consult details through: - Changcheng Securities Co., Ltd. Customer Service Phone: 95514, Website: www.cgws.com [3] - Invesco Great Wall Fund Management Co., Ltd. Website: www.igwfmc.com [4] Fund Trading Price Premium Risk Notice - The company issued a notice regarding the significant premium of the trading price of the Invesco Great Wall Nasdaq Technology Market Capitalization Weighted ETF (QDII) (Trading Code: 159509) over the reference net asset value [6] - To protect investor interests, the fund will suspend trading from the market opening on January 15, 2026, until 10:30 AM [6] - If the trading price premium does not effectively decrease, the fund reserves the right to apply for temporary trading suspension or extend the suspension time [6] Fund Operation Status - Currently, the fund is operating normally with no undisclosed significant information [7]
鹏华中证空天一体军工指数基金:1.785元收盘价溢价风险提示
Sou Hu Cai Jing· 2026-01-12 14:33
【鹏华基金提示空天军工LOF二级市场交易价格溢价风险】1月12日,鹏华基金管理有限公司公告,旗 下鹏华中证空天一体军工指数证券投资基金A类基金份额(场内简称:空天军工LOF;基金代码: 160643),二级市场交易价明显高于基金份额净值。2026年1月9日,该基金份额净值为1.5440元,截至 1月12日,其在二级市场收盘价为1.785元。鹏华基金提示投资者关注溢价风险,高溢价买入或面临较大 损失。若1月13日该基金二级市场交易价格溢价幅度未有效回落,基金有权向深交所申请盘中临时停 牌、延长停牌时间等警示风险,具体以届时公告为准。 本文由 AI算法生成,仅作参考,不涉投资建议,使用风险自担 扫码查看原文 For hexun.com 和讯财经 和而不同 迅达天下 ...
国投白银LOF:连续6天提示溢价风险,投资需谨慎
Sou Hu Cai Jing· 2026-01-11 07:19
【1月10日国投白银LOF发布溢价风险提示,投资者需警惕高风险】1月10日,国投白银LOF发布溢价风 险提示公告,称近期基金二级市场交易价波动大,提醒投资者关注基金份额净值。盲目投资高溢价率基 金份额,可能面临较大损失。1月5日至1月10日,该基金连续6天发溢价风险提示。业内人士提醒,其高 位溢价状态未根本改变,叠加白银期货市场波动风险,投资者要认识其高风险属性,避免盲目追高。高 溢价往往难持续,背后或有游资炒作。场内流动性偏弱的LOF产品,大资金快速卖出易致跌停,此前曾 有高溢价LOF产品连续大跌。从白银期货投资最新观点看,市场多空博弈加剧,投资者需注意投资风 险。 本文由 AI算法生成,仅作参考,不涉投资建议,使用风险自担 和讯财经 hexun.cor 和而不同 迅达天下 扫码查看原文 本文由 Al 算法生成,仅作参考,不涉投资建议,使用风险自担 ...