Workflow
金融违规处罚
icon
Search documents
湖北老河口农村商业银行被罚51.6万元:违反金融统计管理规定等
Xin Lang Cai Jing· 2026-02-14 12:43
2月14日金融一线消息,中国人民银行襄阳市分行行政处罚决定信息公示表显示,湖北老河口农村商业 银行股份有限公司存在以下违法行为类型,受到警告,并被罚款51.6万元。陈某博(时任湖北老河口农 村商业银行股份有限公司信贷管理部经理)被罚款1万元。 1.违反金融统计管理规定; 5.违反信用信息采集、提供、查询及相关管理规定; 6.未按规定履行客户身份识别义务; | | 当事人名称 | 行政处罚 | | | 作出行 | 作出行 | 公示期 隠(自 | | | --- | --- | --- | --- | --- | --- | --- | --- | --- | | 序 | | | 连法行为 | 行政处罚 | 政处罚 | 政处罚 | | 委 | | 용 | | | | | 决定机 | 决定日 | 公示之 | 放 | | | (姓名、取务) | 决定书文号 | જેવા રજકો | 内容 | | | 日超计 | | | | | | 1. 逐尿金融统计管理规定; | | 关名称 | 第 | 第) | | | | | | 2. 违反账户管理规定: | | | | | | | | | | 3. 违反反假货币业务管理相关规 ...
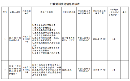
四川银行被罚274.57万元:违反金融统计管理规定等
Xin Lang Cai Jing· 2026-02-14 12:03
2月14日金融一线消息,中国人民银行四川省分行行政处罚决定信息公示表显示,四川银行股份有限公 司存在以下违法行为类型,被给予警告并罚款274.57万元。 1.违反金融统计管理规定 3.违反金融科技管理规定 4.违反反假货币业务管理规定 5.占压财政存款或者资金 7.未按规定履行客户身份识别义务 8.未按规定报送大额交易报告或者可疑交易报告 9.与身份不明的客户进行交易 | 3 | 林英波(四 川银行股份 | | 川级罚字 对四川银行股份有限公司以下 〔2026〕 违法行为负有直接责任:未按 罚款1万元 | 中国人民领导 | 2026年2月9日 | 3年 | | --- | --- | --- | --- | --- | --- | --- | | | 有限公司个 人会破部) | 3 % | 规定履行客户身份识别义务 | 四川省分行 | | | | শ | 狗万(日) = 银行股份有 | 川祭司字 | 对四川银行股份有限公司以下 造法行为负有宣接责任:未按 有载1万元 | 中国人民银行 | 2026年2月9日 | 34 | | | 展公司英语 | (2026) 4 = | 规定报进大额交易报告或者可 | 图川省 ...
贵州玉屏农村商业银行被罚135万元:因违反金融统计管理规定等
Xin Lang Cai Jing· 2026-02-10 08:14
2月10日金融一线消息,中国人民银行铜仁市分行行政处罚决定信息公示表显示,贵州玉屏农村商业银 行因违反金融统计管理规定;违反账户管理规定;违反商户管理规定;违反网络安全管理规定;违反反 假货币业务管理规定;违反信用信息采集、提供、查询及相关管理规定;未按照规定开展客户尽职调 查;为身份不明的客户提供服务、与其进行交易,被中国人民银行铜仁市分行警告,罚款134.77万元, 没收违法所得527.87元。 同时,两名相关责任人对该行"违反信用信息采集、提供、查询及相关管理规定"的行为负有责任,分别 被罚款1.1万元。 2月10日金融一线消息,中国人民银行铜仁市分行行政处罚决定信息公示表显示,贵州玉屏农村商业银 行因违反金融统计管理规定;违反账户管理规定;违反商户管理规定;违反网络安全管理规定;违反反 假货币业务管理规定;违反信用信息采集、提供、查询及相关管理规定;未按照规定开展客户尽职调 查;为身份不明的客户提供服务、与其进行交易,被中国人民银行铜仁市分行警告,罚款134.77万元, 没收违法所得527.87元。 同时,两名相关责任人对该行"违反信用信息采集、提供、查询及相关管理规定"的行为负有责任,分别 被罚款1 ...
江苏高淳农村商业银行被罚189.9万元:违反金融统计相关规定等
Xin Lang Cai Jing· 2026-02-06 12:53
2月6日金融一线消息,中国人民银行江苏省分行行政处罚决定信息公示表显示,江苏高淳农村商业银行股份有限公司存在以下违法行为 类型,受到警告、通报批评,罚款189.9万元。 1.违反金融统计相关规定; 2.违反账户管理规定; 3.违反网络安全管理规定; 4.违反数据安全管理规定; 10.与身份不明的客户进行交易。 侯某萍(江苏高淳农村商业银行股份有限公司运营管理部)对未按规定履行客户身份识别义务,与身份不明的客户进行交易负有责任, 被罚款2万元。 1.违反金融统计相关规定; 侯某萍(江苏高淳农村商业银行股份有限公司运营管理部)对未按规定履行客户身份识别义务,与身份不明的客户进行交易负有责任, 被罚款2万元。 刘某(江苏高淳农村商业银行股份有限公司信贷管理部)对违反信用信息采集、提供、查询及相关管理规定负有责任,被罚款5万元。 | | 当事人名称 | 行政处罚 | | | 作出行政处罚 | 作出行政处罚 | 公示期限 | | --- | --- | --- | --- | --- | --- | --- | --- | | 序号 | (姓名、职 | 决定书文号 | 违法行为类型 | 行政处罚内容 | 决定机关名称 ...
江苏溧水农村商业银行被罚245.78万元:违反金融统计相关规定等
Xin Lang Cai Jing· 2026-02-06 12:48
2月6日金融一线消息,中国人民银行江苏省分行行政处罚决定信息公示表显示,江苏溧水农村商业银行股份有限公司存在以下违法行为 类型,受到警告、通报批评,没收违法所得2059元,罚款245.78万元。 1.违反金融统计相关规定; 史某蕾(江苏溧水农村商业银行股份有限公司网络金融部)对未按规定履行客户身份识别义务,与身份不明的客户进行交易负有责任, 被罚款2万元。 凌某庆(江苏溧水农村商业银行股份有限公司普惠金融部)对违反信用信息采集、提供、查询及相关管理规定负有责任,被罚款8万元。 诸某(江苏溧水农村商业银行股份有限公司信贷管理部)对违反信用信息采集、提供、查询及相关管理规定负有责任,被罚款1万元。 | 序号 | 当事人名称 (姓名、职 | 行政处罚 | 违法行为类型 | 行政处罚内容 | 作出行政处罚 | 作出行政处罚 | 公示期限 (自公示起 | | --- | --- | --- | --- | --- | --- | --- | --- | | | | 决定书文号 | | | 决定机关名称 | 决定日期 | 备注 | | | 务) | | 1.违反金融统计相关规定; | | | | 计算 | | | | | ...
江西庐山农村商业银行被罚66.28万元:违反金融统计相关规定等
Xin Lang Cai Jing· 2026-01-30 13:31
1月30日金融一线消息,据中国人民银行九江市分行行政处罚信息公示表显示,江西庐山农村商业银行 股份有限公司因违反金融统计相关规定,违反账户管理规定,违反金融科技管理规定,违反信用信息采 集、提供、查询及相关管理规定,被警告,并处罚款人民币66.28万元。 | | | | | 中国人民银行九江市分行行政处罚信息公示表(昆银罚决字〔2026〕1号) | | | | | | --- | --- | --- | --- | --- | --- | --- | --- | --- | | 库号 | 当事人名称《姓 行政处罚决定 名、肥务》 | 书文号 | 违法行为泰烈 | 行政处罚内容 | 作出行政处 司未定机关 | 作出行政处罚 决定日期 | 公示期限(自公示之 日起计算) | 普注 | | | | | | | 名称 | | | | | | 江西庐山农村商业 银行股份有限公司 | 河景觉决字 [2026] 1号 | 1.违反金融统计相关规定; 2.击反账户曾理规定; 3. 评应拿脑科技管理规定: 4 违反信用信息实信、提供、 | 警告,并处罚款人民中国人民银行 市66.28万元 | 九江市分行 | 2026年1月27 ...
江苏海门农商银行被罚141.3万元:违反金融统计规定等
Xin Lang Cai Jing· 2026-01-23 05:14
责任编辑:王馨茹 1月23日金融一线消息,中国人民银行江苏省分行行政处罚决定信息公示表(苏银罚决字〔2026〕1—3 号)显示,江苏海门农村商业银行股份有限公司因存在以下违法违规行为:违反金融统计相关规定;违 反账户管理规定;违反数据安全管理规定;违反人民币流通管理规定;违反信用信息采集、提供、查询 及相关管理规定;未按规定履行客户身份识别义务;与身份不明的客户进行交易,被警告并处以罚款 141.3万元。 周某(电子银行部)因对未按规定履行客户身份识别义务、与身份不明的客户进行交易负有责任,被罚 款4.5万元;陆某烨(信贷管理部)因对违反信用信息采集、提供、查询及相关管理规定负有责任,被 罚款1万元。 周某(电子银行部)因对未按规定履行客户身份识别义务、与身份不明的客户进行交易负有责任,被罚 款4.5万元;陆某烨(信贷管理部)因对违反信用信息采集、提供、查询及相关管理规定负有责任,被 罚款1万元。 | 序号 | (2) 115 | 行政处 | | 行政府向内容 | 作出行政处可 | 作工作了 | 2400) BB | | --- | --- | --- | --- | --- | --- | --- | -- ...
山西和顺农村商业银行被罚80.66万元:违反金融统计相关规定等
Xin Lang Cai Jing· 2026-01-09 11:59
7.与身份不明的客户进行交易。 李某(时任山西和顺农村商业银行股份有限公司副行长)对与身份不明的客户进行交易,违反信用信息 采集、提供、查询及相关管理规定负有责任,被罚款2.5万元。 1月9日金融一线消息,中国人民银行山西省分行行政处罚决定信息公示表显示,山西和顺农村商业银行 股份有限公司存在以下违法行为类型,被罚款80.66万元。 1.违反金融统计相关规定。 2.违反账户管理规定。 3.未采取防范网络攻击、网络侵入的技术措施。 4.未按规定留存相关网络日志。 5.违反反假货币业务管理规定。 6.违反信用信息采集、提供、查询及相关管理规定。 白某锦(时任山西和顺农村商业银行股份有限公司董事长)、刘某涛(时任山西和顺农村商业银行股份 有限公司法律合规部经理)对与身份不明的客户进行交易负有责任,分别被罚款1.5万元。 郝某健(时任山西和顺农村商业银行股份有限公司业务发展部经理)对违反信用信息采集、提供、查询 及相关管理规定负有责任,被罚款1万元。 | | | | 1.违反金融统计相关规定。 | | 中 | | | | --- | --- | --- | --- | --- | --- | --- | --- | ...
富源县农村信用合作联社被罚70.38万元:违反金融统计相关规定等
Xin Lang Cai Jing· 2025-12-26 09:59
| ਫਿੰਡੇ | "好之都江 | 行政处罚 | 母校大生地年 | 行政处罚内容 | 作出行政处罚 | 作出行政处罚 | 公示期限(自 校园 左翼田八贴 | | --- | --- | --- | --- | --- | --- | --- | --- | | | (姓名、职务》 | 决定书文号 | | | 决定机关名称 | 史皇日期 | (注 | | | | | 1. 酒反金越领导相关规定! 2. 违反防户管理规定: | | | | | | | 富质县农村信用合 作原社 | 小说话题 (2025) 2号 | 3. 违反人民币法通管理规定; | 些告,罚款70. 38万元 | 中国人民银行曲靖 市分行 | 2025年12月24日 | 出 | | | | | 4. 违反征信管理规定; | | | | | | | | | 6. 酒反反法試當時知定。 | | | | | 12月26日金融一线消息,中国人民银行曲靖市分行行政处罚决定信息公示表显示,富源县农村信用合作 联社因违反金融统计相关规定、违反账户管理规定、违反人民币流通管理规定、违反征信管理规定、违 反反洗钱管理规定,被警告并处以罚款70.38万元。 | | ...
渝农商行违规被罚870万 被双开副行长等2人被终身禁业
Zhong Guo Jing Ji Wang· 2025-12-26 03:41
中国经济网北京12月26日讯 国家金融监督管理总局25日发布重庆监管局行政处罚信息公开表(渝 金管罚决字〔2025〕29号)。重庆农村商业银行股份有限公司(简称"渝农商行",601077.SH)存在 以下违法违规事实:贷款"三查"不尽职;对大额风险损失的调查和问责不到位;非现场统计数据差错; 未核实保证金来源;滚动开票。 舒静(时任重庆农村商业银行股份有限公司副行长)、封洪伟(时任重庆农村商业银行股份有限公 司首席审贷官)、彭涛(时任重庆农村商业银行股份有限公司公司业务部总经理)、曾昌逊(时任重庆 农村商业银行股份有限公司公司业务部总经理)、张崇义(时任重庆农村商业银行股份有限公司九龙坡 支行行长)、李欢(时任重庆农村商业银行股份有限公司九龙坡支行副行长)、郑义(时任重庆农村商 业银行股份有限公司授信审批部总经理)、沈弢(时任重庆农村商业银行股份有限公司巴南支行行 长)、黄于翔(时任重庆农村商业银行股份有限公司江北支行副行长)、崔艳(时任重庆农村商业银行 股份有限公司九龙坡支行副行长)存在以下违法违规事实:贷款"三查"不尽职部分问题。 重庆金融监管局决定:对重庆农村商业银行股份有限公司处以罚款共计870万元, ...