Workflow
人形机器人Dr.01
icon
Search documents
宇树对手也要上市了
投资界· 2026-01-05 07:55
Core Viewpoint - Hangzhou Yundongchu Technology Co., Ltd. (referred to as "Yundongchu") has initiated its IPO guidance, with CITIC Construction Investment Securities serving as the advisory institution, marking it as the third company among the "Six Little Dragons of Hangzhou" to pursue an IPO after Qunhe Technology and Yushut Technology [4][12]. Company Background - Founded in 2017 by Zhejiang University alumni Zhu Qiuguo and Li Chao, Yundongchu aims to bring robots out of the laboratory and into everyday life, with its first quadruped robot launched within a year of establishment [5][6]. - The company’s name is inspired by a Tang dynasty poem, reflecting its vision of making intelligent robots accessible to households [7]. Product Development - Yundongchu's first-generation quadruped robot, "Jueying," was introduced but faced technical limitations initially. A significant breakthrough occurred in 2020 when Southern Power Grid engaged the company for inspection tasks using robots [8]. - In 2021, the "Jueying X20" was launched, achieving IP66 protection level, making it the first quadruped robot suitable for industrial applications in China, with costs significantly lower than similar products from Boston Dynamics [8]. Market Expansion - The company has expanded its product line to include humanoid robots and wheeled robots, with plans to launch the humanoid robot "Dr.01" in 2024 and the wheeled robot "Shanmao M20" in 2025, targeting complex terrain applications [10]. - Yundongchu has successfully implemented over 600 industry projects across various sectors, including energy, emergency services, security, education, construction, and entertainment [10]. Investment and Financing - Yundongchu has attracted significant investment, completing multiple funding rounds since its inception, including a recent C round financing exceeding 500 million yuan, led by Zhaoshang International and Huaxia Fund [12]. - The company has also completed a Pre-IPO round financing recently, indicating its readiness for public listing [12]. Industry Context - The rise of Yundongchu is part of a broader trend among Zhejiang University alumni, with several companies from the "Zhejiang University system" gaining attention in the venture capital space and contributing to the innovation narrative in China [13][15]. - The entrepreneurial spirit fostered by Zhejiang University, particularly through its Zhi Ke Zhen College, has led to a high rate of startup formation among its graduates, creating a robust ecosystem for innovation and investment [15][16].
刚拿5亿投资,这家“杭州六小龙”筹备IPO
Sou Hu Cai Jing· 2025-12-24 03:12
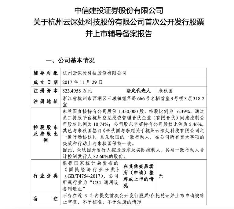
Core Viewpoint - Hangzhou Yunshen Technology Co., Ltd. has submitted an IPO counseling record to the Zhejiang Securities Regulatory Bureau, indicating its intention to go public after completing over 1 billion yuan in financing in recent months [1][2][3]. Company Overview - Hangzhou Yunshen Technology was established on November 29, 2017, with a registered capital of 8.234958 million yuan [2]. - The company is controlled by Zhu Qiuguo, who holds 16.39% of the shares directly and has a combined control of 32.60% with his concerted action partner [2][6]. - The company has transitioned from a limited liability company to a joint-stock company, signaling its readiness for an IPO [3][5]. Recent Financing and Growth - In the past six months, Yunshen has completed two rounds of financing, raising over 1 billion yuan, with more than 14 institutions participating in the latest round [2][3]. - The company has reported a revenue growth of over 100% in 2024 compared to 2023, with expectations to ship around 10,000 robots in 2025 [6]. Product Development and Market Position - Yunshen's core products include the "Jueying" and "Shanmao" series robots, which are applied in various sectors such as power inspection, security patrol, and public rescue [6][7]. - The company has achieved significant milestones, including deploying the first industry-level quadruped robot in an overseas power system in Singapore [6]. - The global quadruped robot market is projected to exceed $180 million in 2024, with Yunshen leading in several B-end application areas [6]. Strategic Direction - The company is advancing its "1+X+N" strategy, focusing on embodied intelligent systems, exploring various robot forms, and penetrating multiple industry scenarios [8]. - Recent product launches include the humanoid robot Dr.01 and the industry-level wheeled robot "Shanmao M20," expanding its application boundaries [7][8].