信用信息管理
Search documents
杭州联合农村商业银行被罚12.5万元:违反信用信息采集、提供、查询及相关管理规定
Xin Lang Cai Jing· 2026-02-14 12:37
Core Viewpoint - The People's Bank of China, Zhejiang Branch, has imposed fines on Hangzhou United Rural Commercial Bank for violations related to credit information collection, provision, and management regulations, totaling 125,000 yuan for the bank and 25,000 yuan for an individual employee [1][3]. Group 1: Company Penalties - Hangzhou United Rural Commercial Bank was fined 125,000 yuan for violating credit information collection, provision, and management regulations [1][3]. - An employee, Zhu, from the bank's Dongxin branch, was fined 25,000 yuan for the same violations [1][3]. Group 2: Regulatory Authority - The fines were issued by the People's Bank of China, Zhejiang Branch, as part of their administrative penalty decisions [1][3]. - The penalty decisions were documented under the reference numbers 〔2026〕5号 and 〔2026〕6号 [2][3].
河南农商行太康支行被罚13.5万元:违反信用信息采集、提供、查询及相关管理规定
Xin Lang Cai Jing· 2026-02-14 07:13
Core Viewpoint - The People's Bank of China (PBOC) has imposed a fine of 135,000 yuan on the TaiKang branch of Henan Rural Commercial Bank for violations related to credit information collection, provision, and inquiry management regulations [1][3]. Group 1: Penalties and Violations - The TaiKang branch of Henan Rural Commercial Bank was fined 135,000 yuan for non-compliance with credit information management regulations [1][3]. - Employees Li and Ma from the risk department of the TaiKang branch were held responsible for the violations and fined 23,000 yuan and 11,000 yuan respectively [1][3].
平安融易(江苏)融资担保有限公司被罚50万元:违反信用信息采集、提供、查询及相关管理规定
Xin Lang Cai Jing· 2026-01-23 05:20
Core Viewpoint - The People's Bank of China, Jiangsu Branch, has imposed fines on Ping An Rongyi (Jiangsu) Financing Guarantee Co., Ltd. for violations related to credit information collection, provision, and management regulations, amounting to 500,000 yuan [1][2][3]. Group 1 - Ping An Rongyi (Jiangsu) Financing Guarantee Co., Ltd. was fined 500,000 yuan for violating credit information regulations [1][2]. - Huang Mouzheng, responsible for the violations at Ping An Rongyi, was fined 100,000 yuan [3].
9家机构合计被罚逾700万元,消金公司如何避免征信“踩红线”?
Guo Ji Jin Rong Bao· 2026-01-21 12:53
Core Viewpoint - Multiple consumer finance institutions have been penalized for improper management of credit information, highlighting a significant compliance issue within the industry [1][2][3]. Group 1: Penalties and Violations - In early 2026, several consumer finance companies, including Citic Consumer Finance, Su Yin Kai Ji Consumer Finance, and Zhongyuan Consumer Finance, were fined for violating credit information collection and management regulations, with penalties totaling 105 million, 48.4 million, and 75.6 million respectively [1][2]. - A total of 701.7 million in fines has been imposed on various consumer finance institutions for credit management issues, including Jin Meixin Consumer Finance, Hubei Consumer Finance, and others [1][3]. - Specific violations include insufficient credit information reporting, improper handling of disputes, and unauthorized queries of personal credit information [1][5]. Group 2: Regulatory Responses and Recommendations - Industry experts recommend that consumer finance institutions ensure the accuracy and completeness of credit information and enhance compliance with regulatory requirements [1][6]. - Companies are advised to establish dedicated personal credit information management mechanisms and improve compliance training for staff to avoid future violations [6][5]. - The need for improved communication with financial consumers regarding credit issues and the disclosure of dispute handling processes is emphasized to prevent recurrence of violations [6].
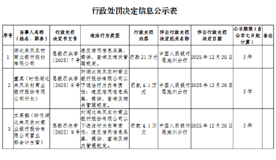
湖北来凤农村商业银行被罚21万元:违反信用信息采集、提供、查询及相关管理规定
Xin Lang Cai Jing· 2026-01-08 08:02
Core Points - The People's Bank of China, Enshi Branch, has imposed a fine of 210,000 yuan on Hubei Laifeng Rural Commercial Bank for violating regulations related to credit information collection, provision, and management [1][4] - Two individuals, the former president and the accounting supervisor of Hubei Laifeng Rural Commercial Bank, have been held responsible for the violations and fined 41,000 yuan each [1][4] Summary by Category Regulatory Actions - Hubei Laifeng Rural Commercial Bank was fined 210,000 yuan for non-compliance with credit information regulations [1][4] - The fines were issued by the People's Bank of China, Enshi Branch, on December 26, 2025 [1][4] Individuals Involved - Dong (former president of Hubei Laifeng Rural Commercial Bank) was fined 41,000 yuan for his role in the violations [1][4] - Wen (former accounting supervisor of Hubei Laifeng Rural Commercial Bank) was also fined 41,000 yuan for the same reason [1][4]
工商银行日照分行被罚3.5万元:违反信用信息采集、提供、查询及相关管理规定
Xin Lang Cai Jing· 2026-01-08 05:37
Core Viewpoint - The China Industrial and Commercial Bank's Rizhao branch was fined 35,000 yuan for violating credit information collection, provision, and inquiry regulations [1][2][4]. Summary by Categories Administrative Penalties - The China Industrial and Commercial Bank's Rizhao branch received a fine of 35,000 yuan for non-compliance with credit information regulations [1][2]. - Two individuals, Fei Moulin (former financial accounting department manager) and Lou Moubin (former branch manager), were each fined 7,000 yuan for their responsibility in the violations [1][3][5]. Violations - The violations pertained to the collection, provision, and inquiry of credit information as mandated for financial institutions and other entities [1][2][5].
福州奇富网络小额贷款被罚119万元:违反信用信息采集、提供、查询及相关管理规定
Xin Lang Cai Jing· 2025-12-31 13:08
Core Viewpoint - Fuzhou Qifu Network Microloan Co., Ltd. was fined 1.19 million yuan for violating regulations related to credit information collection, provision, and inquiry [1][3]. Group 1: Company Penalties - Fuzhou Qifu Network Microloan Co., Ltd. received a fine of 1.19 million yuan from the People's Bank of China for non-compliance with credit information management regulations [1][3]. - Zhang Moubing, responsible for the comprehensive risk management department of Fuzhou Qifu Network Microloan Co., Ltd., was fined 70,000 yuan for the company's violations [1][3].
福建莆田农村商业银行被罚100万元:违反反假货币业务管理规定
Xin Lang Cai Jing· 2025-12-31 13:08
Core Points - Fujian Putian Rural Commercial Bank was penalized for violating anti-counterfeit currency management regulations, receiving a warning and a fine of 1 million yuan [1][3] - Gan Mouchan, responsible for the bank's operations management department, was also warned and fined 65,000 yuan for the same violation [1][3] Summary by Category Company Penalties - Fujian Putian Rural Commercial Bank received a fine of 1 million yuan for non-compliance with anti-counterfeit currency regulations [2][3] - Gan Mouchan was fined 65,000 yuan for being responsible for the bank's violation of the same regulations [2][3] Regulatory Actions - The penalties were issued by the People's Bank of China, Fujian Branch, as part of their administrative enforcement actions [2][3]
工商银行孝感分行被罚10.2万元:违反信用信息采集、提供、查询及相关管理规定
Xin Lang Cai Jing· 2025-12-31 12:56
Core Points - The Industrial and Commercial Bank of China (ICBC) Xianggan Branch was fined 102,000 yuan for violating regulations related to credit information collection, provision, and inquiry [1][4] - Wang Mouzhou, responsible for the bank's card business department, was fined 11,000 yuan for similar violations [1][4] - Yang Mou, from the ICBC Xianggan Mudan Branch, was also fined 11,000 yuan for violations of the same regulations [1][4] Summary by Category Regulatory Actions - ICBC Xianggan Branch fined 102,000 yuan for non-compliance with credit information regulations [1][4] - Wang Mouzhou fined 11,000 yuan for violations in credit information management [1][4] - Yang Mou fined 11,000 yuan for similar infractions at the Mudan Branch [1][4] Violations - Violations pertained to the collection, provision, and inquiry of credit information [1][4] - All fines were issued by the People's Bank of China Xianggan Branch [1][4]
华能贵诚信托被罚38.5万元:违反信用信息采集、提供、查询及相关管理规定
Xin Lang Cai Jing· 2025-12-31 12:45
Core Viewpoint - Huaneng Guicheng Trust Co., Ltd. was fined 385,000 yuan for violating credit information collection, provision, inquiry, and related management regulations [1][3]. Group 1: Company Penalties - Huaneng Guicheng Trust Co., Ltd. received a fine of 385,000 yuan due to violations of credit information regulations [1][2][3]. - Jiang Moujie, an employee from the Shanghai Business Department of Huaneng Guicheng Trust Co., Ltd., was fined 5,000 yuan for similar violations [1][2][3]. Group 2: Regulatory Authority - The penalties were issued by the People's Bank of China, Guizhou Branch, on December 24, 2025 [2][4]. - The administrative penalty decision is documented under the reference number Guizhou Silver Penalty [2025] 0012 [2][4].