Workflow
基金高溢价风险
icon
Search documents
国投白银LOF补偿方案正式启动,这类人可领
Guo Ji Jin Rong Bao· 2026-02-26 16:01
Core Viewpoint - The controversy surrounding the valuation adjustment of the Guotou Silver LOF has entered a critical phase for investor compensation, with a dedicated online channel established for claims processing [1][3][12] Group 1: Background of the Issue - The valuation adjustment controversy originated from a sudden net value collapse on February 2, where the fund's net value dropped by 31.5% in a single day, marking a historical low for public funds in China [4][5] - The fund, which primarily invests in silver futures, had been under scrutiny due to its high premium rates and frequent risk warnings, with 20 premium risk notices issued in January 2026 alone [4][5] - The adjustment was made after significant fluctuations in international silver prices, leading to a re-evaluation of the fund's assets to reflect true market conditions [5][6] Group 2: Compensation Plan - Guotou Ruijin Fund announced a compensation plan on February 15, focusing on protecting the rights of small and medium investors, with a clear scope limited to individual investors who redeemed shares during a specific timeframe [11][12] - The compensation will follow a "full amount + tiered" model, where investors with losses below 1,000 yuan will receive full compensation, while those exceeding this amount will have a calculated compensation based on a tiered approach [11] - An online compensation channel was launched on February 26, allowing investors to easily process claims without needing to visit physical locations [1][12] Group 3: Market Impact and Future Outlook - The valuation controversy has negatively impacted the fund's secondary market performance, leading to further declines after its resumption of trading [6][11] - Despite the compensation measures, the fund continues to exhibit high premium risks, with a premium rate exceeding 30% as of February 25, indicating a significant deviation from its net value [13] - Analysts warn that high premium rates often correlate with increased risks, suggesting that investors should remain cautious and fully understand the product characteristics before making decisions [13]
国投白银LOF补偿方案正式启动,这类人可领→
Sou Hu Cai Jing· 2026-02-26 15:55
Core Viewpoint - The controversy surrounding the valuation adjustment of the Guotou Silver LOF fund has entered a critical phase with the launch of an online compensation channel for investors, providing a convenient path for small and medium investors to seek redress [1][3]. Group 1: Valuation Adjustment Background - The valuation adjustment issue originated from a sudden net value collapse of the Guotou Silver LOF fund on February 2, 2026, where the net value dropped by 31.5% from 3.2838 yuan to 2.2494 yuan in one day, exceeding the Shenzhen Stock Exchange's 10% limit for LOF funds [4][5]. - The fund, which primarily invests in silver futures, had been under scrutiny due to its high premium rates and frequent risk warnings, with 20 premium risk alerts and multiple trading halts issued in January 2026 alone [4][6]. Group 2: Investor Compensation Scheme - Guotou Ruijin Fund announced a compensation plan on February 15, 2026, aimed at protecting the rights of investors, particularly small and medium investors, following the valuation controversy [7][10]. - The compensation scheme is structured as a "full + tiered" model, where investors with losses below 1,000 yuan will receive full compensation, while those with losses exceeding 1,000 yuan will receive a base amount plus a percentage of the excess [10][11]. Group 3: Online Compensation Process - An online compensation channel named "Guotou Ruijin Silver Fund" was launched on Alipay on February 26, 2026, allowing eligible investors to complete identity verification and process compensation claims conveniently [1][11]. - As of the report, over 10,000 users had accessed the online platform, indicating a significant uptake among affected investors [1]. Group 4: Market Impact and Future Outlook - The valuation adjustment and subsequent compensation plan have led to increased volatility in the fund's secondary market performance, with the fund experiencing a series of trading halts and price drops following the initial announcement [7][12]. - Despite the compensation efforts, the fund continues to exhibit a high premium rate, with a reported premium exceeding 30% as of February 25, 2026, indicating ongoing risks associated with high premium trading [12].
国投白银LOF开板,一度涨超8%溢价近60%,追涨者如火中取栗
Sou Hu Cai Jing· 2026-02-09 04:22
Core Viewpoint - The recent volatility of the Guotou Ruijin Silver Futures LOF fund highlights the risks associated with high premium trading and speculative behavior in the market, leading to significant losses for investors [3][6][8]. Group 1: Fund Performance and Market Reaction - After five consecutive trading halts, the Guotou Ruijin Silver LOF fund finally resumed trading on February 9, with a price increase of over 8%, closing at 3.293 yuan, a rise of 6.26% [1]. - The fund's premium rate remains above 58%, despite a more than 37% drop from its peak price of 5.427 yuan on January 29, erasing all gains since January 19 [3][4]. - The fund's one-year return soared to 263.13% by January 30, with total assets reaching 18.944 billion yuan, making it a benchmark product in the precious metals sector [3]. Group 2: Investor Behavior and Market Dynamics - Due to high investment thresholds for silver futures and limited access to physical silver, many ordinary investors viewed this LOF as a low-barrier way to speculate on silver [4]. - The fund's strict purchase limits and eventual suspension of A and C class shares for external subscriptions created a scarcity that fueled rampant speculation, leading to a significant divergence between market price and net asset value [5]. - Despite multiple risk warnings issued by the fund company, speculative behavior continued to escalate, driven by misconceptions about scarcity and price increases [5][8]. Group 3: Risks and Market Conditions - The market experienced a severe liquidity crisis on February 2, with sell orders reaching 8 billion yuan, resulting in many investors being unable to sell their holdings [6]. - Following a drastic 31.5% reduction in net asset value, the premium rate surged to 110%, exposing the risks of the speculative bubble [6]. - The rebound on February 9 was primarily driven by short-term speculative trading rather than fundamental value, with ongoing risks in the gold and silver market remaining unaddressed [7][8].
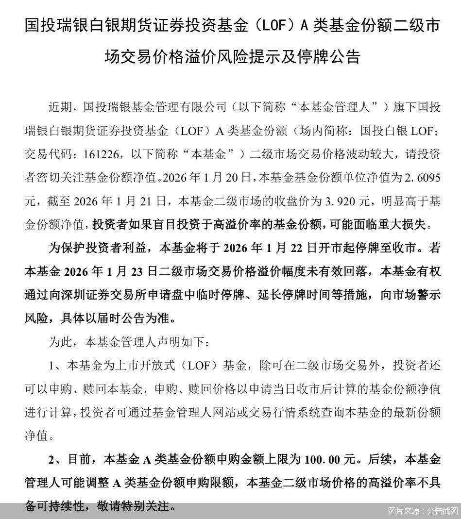
国投白银LOF因高溢价风险将于1月22日开市起停牌至收市
Bei Jing Shang Bao· 2026-01-21 13:19
Group 1 - The core viewpoint of the article highlights the significant price volatility of the Guotou Ruijin Silver Futures Securities Investment Fund (LOF), urging investors to closely monitor the fund's net asset value [1] - As of January 20, the fund's net asset value per unit was 2.6095 yuan, while the closing price on January 21 was 3.92 yuan, indicating a substantial premium over the net asset value [1] - To protect investors' interests, the fund will suspend trading from January 22, and if the premium does not decrease by January 23, it may apply for temporary trading suspension measures [1]
国投白银LOF跌停,成交额超6亿元,溢价率收窄至45.44%
Sou Hu Cai Jing· 2025-12-25 03:06
Core Viewpoint - The recent performance of Guotou Silver LOF (161226) has raised concerns due to its high premium and significant price fluctuations, prompting the fund to implement measures to protect investors [1][3]. Group 1: Fund Performance - Guotou Silver LOF experienced a trading halt with a transaction volume exceeding 600 million CNY, following three consecutive days of price increases, resulting in a cumulative rise of over 103% in December [1]. - As of December 24, the fund's closing price was 3.116 CNY, significantly above its net asset value, leading to a premium rate of 68.19% [1][2]. Group 2: Risks and Warnings - The fund management has highlighted two main risks associated with the high premium: valuation regression risk and net asset value decline risk [3][4]. - Valuation regression risk indicates that the current high premium is unsustainable, and historical trends suggest that any market bubble will eventually burst, potentially leading to significant losses for investors who buy at inflated prices [3][4]. - Net asset value decline risk arises from the inherent volatility of silver as an asset, influenced by various factors such as the dollar's performance and geopolitical events, which could lead to substantial losses if silver prices drop [3][4]. Group 3: Fund Management Actions - In response to the high premium, the fund has implemented a temporary trading halt and increased the subscription limit for A-class fund shares to 500 CNY per account [3][4]. - The fund management emphasizes that the high premium represents a speculative bubble and warns investors against the risks of buying at inflated prices, advocating for a long-term investment strategy in silver assets rather than short-term speculation [4][5].