婴儿机票选座

Search documents
婴儿机票选座陷困局 线上不能选现场没连座
Bei Jing Shang Bao· 2025-10-15 00:41
Core Viewpoint - The article highlights the challenges faced by families traveling with infants, particularly regarding the inability to select seats online when booking infant tickets, leading to inconvenience during travel [1][6]. Group 1: Issues Faced by Travelers - Travelers with infant tickets are unable to select seats online, forcing them to arrive early at the airport to choose from remaining seats [1][3]. - Specific experiences of travelers, such as Zhao Ying, illustrate the difficulties in securing adjacent seating for families, especially during peak travel times [4][5]. - The lack of online seat selection leads to additional stress and the need for communication with other passengers to swap seats once on board [5][10]. Group 2: Airline Policies and Safety Considerations - Airlines restrict online seat selection for travelers with infants primarily due to safety concerns, as infants require specific seating arrangements with access to oxygen masks [6][7]. - Different airlines have varying policies regarding seat selection for infant travelers, with some allowing online selection while others require in-person arrangements at the airport [8][9]. - The distribution of infant passengers across the cabin is managed to ensure safety, which complicates the seat selection process [7][12]. Group 3: Recommendations and Industry Insights - Industry experts suggest that airlines should consider relaxing restrictions on seat selection for families traveling with infants, such as allowing phone reservations [11][12]. - There is a growing demand for airlines to improve the travel experience for families, especially as the number of families with multiple children increases [11][12]. - Airlines face pressure to balance safety management with customer service, particularly during peak travel periods when family seating needs are heightened [11][12].
婴儿机票的选座难题:线上选座受限 航司规则不一
Bei Jing Shang Bao· 2025-10-14 15:17
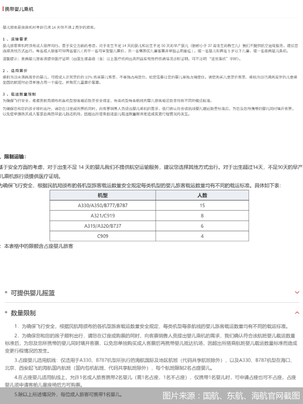
明明是轻松愉快的假期之旅,但乘坐航班时与2岁以下婴儿绑定的旅客无法线上选座,给"带娃出游"的 家庭带来诸多不便。近日,消费者赵莹向北京商报记者反映,国庆期间她携带9月龄婴儿出行,因绑定 婴儿票,既无法在线选座,也无法通过客服预留前排座位,最终只能提早到机场选择剩余空座。北京商 报记者调查发现,出于安全保障、便于协调管理等因素,不同航司对携带婴儿旅客的选座规定存在差 异。部分航司支持App选座或电话预留,但也有航司仅支持现场办理。航司往往会为带婴儿的旅客提供 便利服务,但带婴儿旅客的座位需求与航司的服务还存在错位。业内人士指出,若因安全原因限制选 座,航司应提前向旅客说明规则。同时,部分航司可以在保障航班运行的前提下,考虑逐步放开带婴儿 旅客的线上选座权限,提升出行体验。 线上不能选座、现场没有连座 "绑定2岁以下婴儿机票后,我不能在线上选座值机,只能到机场让工作人员安排。"这种婴儿机票选座 的难题,新手妈妈赵莹已遇到多次,但国庆假期的一次"带娃"乘坐经历,让她体会到前所未有的"折 腾"。 10月3日,赵莹分别购买了自己、9月龄孩子、一位同行亲属10月6日海南航空深圳飞往北京的单程机 票,并将孩子的婴儿票与自己 ...
婴儿机票的选座难题:线上选座受限,航司规则不一
Bei Jing Shang Bao· 2025-10-14 13:33
明明是轻松愉快的假期之旅,但乘坐航班时与2岁以下婴儿绑定的旅客无法线上选座,给"带娃出游"的 家庭带来诸多不便。近日,消费者赵莹向北京商报记者反映,国庆期间她携带9月龄婴儿出行,因绑定 婴儿票,既无法在线选座,也无法通过客服预留前排座位,最终只能提早到机场选择剩余空座。北京商 报记者调查发现,出于安全保障、便于协调管理等因素,不同航司对携带婴儿旅客的选座规定存在差 异。部分航司支持App选座或电话预留,但也有航司仅支持现场办理。航司往往会为带婴儿的旅客提供 便利服务,但带婴儿旅客的座位需求与航司的服务还存在错位。业内人士指出,若因安全原因限制选 座,航司应提前向旅客说明规则。同时,部分航司可以在保障航班运行的前提下,考虑逐步放开带婴儿 旅客的线上选座权限,提升出行体验。 线上不能选座、现场没有连座 "绑定2岁以下婴儿机票后,我不能在线上选座值机,只能到机场让工作人员安排。"这种婴儿机票选座 的难题,新手妈妈赵莹已遇到多次,但国庆假期的一次"带娃"乘坐经历,让她体会到前所未有的"折 腾"。 10月3日,赵莹分别购买了自己、9月龄孩子、一位同行亲属10月6日海南航空深圳飞往北京的单程机 票,并将孩子的婴儿票与自己 ...