防火墙

Search documents
山石网科科创板上市六周年 “双A”新引擎强劲 差异化转型可期
Shang Hai Zheng Quan Bao· 2025-09-29 17:46
山石网科董事长兼CEO 叶海强 山石网科将以"ASIC+AI战略"为核心抓手,深耕金融、教育、运营商、能源等优势行业,并借助资本之 力切入更多新行业、新市场,力争在2026年至2028年实现跨越式发展,使山石网科的商业价值与技术水 平相匹配 ◎钱佳滢 钟黛 记者 操子怡 9月30日,山石网科科创板上市6周年之际,公司董事长兼CEO叶海强的心态与一年前相比已截然不同。 这一变化,源自山石网科正在从"厚积"走向"薄发"。 "过去的两年,对山石网科来说是'练内功'的时期。一路起起伏伏,直到去年10月,我们自研的ASIC芯 片一次性流片成功,让我们对未来实现高速发展充满信心。"叶海强表示,山石网科正以"双A战 略"(ASIC+AI)为核心抓手,踏上了在网络安全领域的差异化转型之路。 破局:"ASIC+AI战略"构筑增长新引擎 "我们经常会开玩笑说,所有的网络安全公司站起来比客户都多。"叶海强此言,道出了网络安全赛道 的"卷"。 在叶海强看来,行业长期呈现出低水平、碎片化、重复竞争态势,而如今,网络安全行业的淘汰赛已经 开始。 山石网科的客户,覆盖政府、金融、运营商、教育、医疗、互联网、能源等各行各业,业务触达全球60 ...
大摩:飞塔信息(FTNT.US)防火墙更新表现令人失望 下调评级与目标价
智通财经网· 2025-09-03 06:57
Core Viewpoint - Morgan Stanley downgraded Fortinet (FTNT.US) from "Hold" to "Underweight" and reduced the target price from $78 to $67 due to disappointing performance in firewall updates [1] Group 1: Company Performance - Morgan Stanley's analyst team, led by Meta Marshall, believes that Fortinet's strategy to add more products to its installed customer base will still be successful, but the smaller-than-expected scale of firewall updates may necessitate downward revisions of earnings forecasts for fiscal years 2026 and 2027, negatively impacting the stock price [1] - The analyst noted that despite the downgrade, Fortinet's free cash flow multiple remains in the low 20s, and after product updates, growth is expected to reach high single digits, indicating an unfavorable risk-reward ratio in the short term [1] Group 2: Management and Investor Sentiment - Investors are optimistic about the new management's ability to accelerate revenue growth, but this expectation has not yet been reflected in forecasts, and there remains uncertainty in the short term [1] - The new CEO took office at the end of last year, which may lead investors to grant some leeway in the short term [1] Group 3: Competitor Analysis - Despite downgrading Fortinet, Morgan Stanley maintains a "Hold" rating on its competitor Check Point Software Technologies (CHKP.US) [1]
奇安信(688561):U(688561)2025年半年报点评:提质增效效果显著,“AI+”持续赋能
Huachuang Securities· 2025-09-01 05:28
Investment Rating - The report maintains a "Strong Buy" rating for the company, with a target price of 47.12 CNY [2][8]. Core Views - The company reported a revenue of 1.742 billion CNY for the first half of 2025, a year-on-year decline of 2.30%. The net profit attributable to shareholders was a loss of 770 million CNY, an improvement from a loss of 820 million CNY in the same period last year [2][8]. - The company has shown significant improvements in efficiency, with a reduction in total expenses (R&D, sales, and management) by 14.37% year-on-year, amounting to 1.530 billion CNY [2][8]. - The company is actively integrating AI into its products, achieving notable results with various AI-enabled offerings [2][8]. - The company has accelerated its international expansion, securing significant contracts in overseas markets, including a project with a state-owned bank and a rail transit system [2][8]. Financial Summary - For 2025, the company is projected to achieve revenues of 4.612 billion CNY, with a growth rate of 6.0% [4][9]. - The net profit is expected to narrow to a loss of 320 million CNY in 2025, with further improvements anticipated in subsequent years, potentially turning profitable by 2027 [4][9]. - The company's total assets are projected to increase from 14.867 billion CNY in 2024 to 15.727 billion CNY by 2027 [9][4]. - The company’s debt-to-equity ratio is expected to rise from 31.5% in 2024 to 42.7% in 2027, indicating a potential increase in leverage [9][4].
山石网科(688030)2025年中报简析:营收上升亏损收窄,公司应收账款体量较大
Zheng Quan Zhi Xing· 2025-08-28 14:19
Core Viewpoint - The financial performance of 山石网科 (ShanShi Network Technology) shows a mixed trend with revenue growth but continued net losses, indicating challenges in profitability despite operational improvements. Financial Performance Summary - Total revenue for the first half of 2025 reached 417 million yuan, a year-on-year increase of 9.46% compared to 381 million yuan in 2024 [1] - The net profit attributable to shareholders was -76.56 million yuan, improving by 4.31% from -80.01 million yuan in the previous year [1] - The gross margin decreased to 69.26%, down 5.00% from 72.91% in 2024 [1] - The net margin improved to -18.72%, an increase of 11.52% from -21.16% in 2024 [1] - Total receivables increased significantly to 1.03 billion yuan, a rise of 36.13% from 757 million yuan [1] - The company reported a significant decline in operating cash flow per share, which was -0.70 yuan, down 79.89% from -0.39 yuan [1][2] Operational Insights - The company has implemented a strategy focusing on "technology + ecology" to improve its business model and reduce losses, aiming for stable revenue growth and significant loss reduction in 2025 [4] - The company is actively expanding its market presence in the financial sector, with successful case studies and collaborations, particularly with 神州数码 (Digital China) [5] - The company is also exploring opportunities in the energy sector and enhancing its overseas market strategy, particularly in Hong Kong and Southeast Asia [5] Cost Management and Efficiency - The total expenses as a percentage of revenue decreased to 46.58%, down 21.57% from 59.39% in the previous year, indicating improved cost management [1][7] - The company has seen a 20% increase in sales personnel productivity compared to the same period in 2023, reflecting operational efficiency improvements [7] - The company plans to continue reducing its expense ratio as it expands its product offerings and channel systems [7]
山石网科2025年中报简析:营收上升亏损收窄,公司应收账款体量较大
Zheng Quan Zhi Xing· 2025-08-27 22:28
Core Viewpoint - The financial performance of the company, 山石网科, shows a mixed trend with a slight increase in revenue but continued losses, indicating challenges in profitability and cash flow management [1][9][12]. Financial Performance Summary - Total revenue for the first half of 2025 reached 417 million yuan, a year-on-year increase of 9.46% [1]. - The net profit attributable to shareholders was -76.56 million yuan, improving by 4.31% compared to the previous year [1]. - The gross profit margin decreased to 69.26%, down 5.00% year-on-year, while the net profit margin improved to -18.72%, an increase of 11.52% [1]. - The company reported a significant increase in accounts receivable, which reached 1.03 billion yuan, accounting for 103.38% of total revenue [1]. Cash Flow and Debt Management - Operating cash flow per share was -0.70 yuan, a decrease of 79.89% year-on-year, indicating cash flow challenges [1][11]. - The company’s total liabilities increased, with interest-bearing debt rising to 608 million yuan, a 37.75% increase [1]. - The company has a low cash flow to current liabilities ratio, with cash and cash equivalents at 225 million yuan, highlighting liquidity concerns [11]. Business Model and Strategy - The company is focusing on a "technology + ecosystem" business model to improve profitability and stabilize revenue growth [12]. - There is an emphasis on optimizing personnel and restructuring the organization to enhance operational efficiency [12][14]. - The company is actively expanding its market presence in the financial sector and exploring opportunities in new industries such as energy and overseas markets [13]. Expense Management - Total selling, general, and administrative expenses accounted for 46.58% of revenue, a decrease of 21.57% year-on-year, indicating improved cost management [1][14]. - The company has implemented measures to reduce expenses while enhancing productivity, with sales personnel productivity increasing significantly [14].
天融信(002212):二季度收入实现正增长,一体机成为新增长点
Shanxi Securities· 2025-08-25 10:54
Investment Rating - The report maintains an "Accumulate-A" rating for the company [1][8]. Core Views - The company achieved positive revenue growth in Q2, with all-in-one machines becoming a new growth point. Despite a weak cybersecurity market, the company has improved its product system and marketing layout, leading to a recovery in revenue [5][6]. - The company is focusing on enhancing product competitiveness and marketing strategies, which has resulted in a significant improvement in net profit margins. The financial sector saw a year-on-year revenue increase of 19.52%, while the telecommunications sector grew by 25.31%, and the energy sector by 32.35% [5][6]. - The integration of AI capabilities into security products is advancing, with the company launching various AI-enhanced security solutions and cloud products, contributing to revenue growth [6][7]. Financial Performance Summary - In the first half of 2025, the company reported revenue of 826 million yuan, a year-on-year decrease of 5.38%. However, Q2 revenue reached 491 million yuan, a year-on-year increase of 8.72% [4][5]. - The gross profit margin for the first half of 2025 was 67.41%, an increase of 4.10 percentage points compared to the same period last year. The net profit margin improved to -7.90%, up 15.66 percentage points year-on-year [5][6]. - The company expects earnings per share (EPS) to be 0.14, 0.21, and 0.28 for the years 2025, 2026, and 2027, respectively, with corresponding price-to-earnings (P/E) ratios of 71.31, 48.48, and 36.87 [8][10].
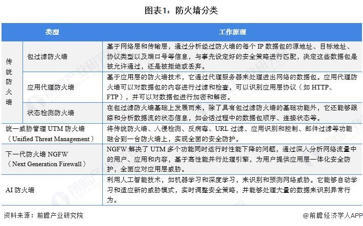
趋势研判!2025年中国信息安全设备行业发展历程、产业链、市场规模、重点企业及未来前景:数字化转型加速信息安全设备需求,行业规模达744.34亿元[图]
Chan Ye Xin Xi Wang· 2025-08-25 01:21
Core Viewpoint - The information security equipment industry is experiencing robust growth driven by the acceleration of digital transformation and increasing demand for security solutions in various sectors, including government, finance, and telecommunications [1][14]. Industry Overview - Information security equipment includes hardware and software tools designed to protect computer systems, networks, and data from security threats, ensuring confidentiality, integrity, and availability [4]. - Key types of information security equipment include firewalls, intrusion detection systems, antivirus software, data encryption devices, and access control devices [4]. Industry Development History - The development of China's information security equipment industry has gone through four stages: local development before 1995, entrepreneurial development from 1995 to 2001, orderly development from 2002 to 2015, and high-quality development from 2016 to present [6]. - The current high-quality development phase is marked by the introduction of national cybersecurity strategies and laws, expanding the focus to include cloud protection, data security, and personal information protection [6]. Industry Chain - The upstream of the information security equipment industry chain consists of hardware and software suppliers, while the midstream includes research, design, manufacturing, and marketing [8]. - The downstream demand primarily comes from sectors with high information sensitivity, such as government, military, finance, telecommunications, and energy [8]. Market Size and Growth - The market size of China's information security equipment industry is projected to reach approximately 744.34 billion yuan in 2024, with hardware accounting for 391.18 billion yuan and software for 353.16 billion yuan [1][14]. - The industry is expected to enter a higher quality development phase driven by technological innovation and market demand [1][14]. Key Companies - Major companies in the information security equipment industry include Sangfor Technologies, Qihoo 360, Hillstone Networks, Tianrongxin, DP Technology, NSFOCUS, and others [2][16]. - Qihoo 360's revenue from security products is projected to be 2.653 billion yuan in 2024, focusing on network security solutions for government and enterprise clients [20]. Industry Trends - The industry is moving towards digitalization, with a focus on data lifecycle security and the integration of new security solutions such as encryption technology and privacy computing [22]. - The rise of networked environments, driven by 5G and IoT, is leading to a more complex threat landscape, necessitating collaborative and systematic security approaches [23]. - The integration of artificial intelligence in security devices is enhancing automated response capabilities and improving threat detection and prevention [24].
天融信(002212) - 2025年08月21日投资者关系活动记录表
2025-08-22 01:10
Financial Performance - In the first half of 2025, the company reported a revenue of 826 million CNY, a year-on-year decrease of 5.38% [3] - The gross profit margin increased by 4.1 percentage points, reaching 67.41% [5] - Total expenses decreased by 14.04% year-on-year [9] - The net profit attributable to shareholders was a loss of 64.69 million CNY, significantly reducing the loss by 68.56% compared to the previous year [3] Quarterly Highlights - In Q2 2025, revenue was 491 million CNY, an increase of 8.72% year-on-year [4] - The net profit for Q2 2025 was 3.70 million CNY, recovering from a loss of 116 million CNY in Q2 2024, marking a 103.17% improvement [4] Revenue Quality and Structure - The proportion of low-margin projects decreased by 12.5 percentage points in the first half of 2025 [5] - Revenue from intelligent computing cloud products reached 102 million CNY, accounting for 12.40% of total revenue, with a year-on-year increase of 3.00% [6] - Revenue from state-owned enterprises increased by 30.62% year-on-year, while revenue from government and public institutions decreased by 30.35% [9] Cost Control and Efficiency - Total expenses for the first half of 2025 were 784 million CNY, down 14.04% year-on-year [9] - R&D expenses decreased by 15.47%, management expenses by 15.42%, and sales expenses by 12.65% [9] - The total number of employees decreased by 0.87% to 5,250, with a slight increase in marketing personnel by 1.41% [10] Industry Analysis and Business Development - The cybersecurity market in China is projected to reach 17.1 billion USD by 2028, with a compound annual growth rate (CAGR) of 9.2% [10] - The demand for intelligent computing is expected to grow significantly, with the AI model market projected to exceed 36 billion CNY in 2024 [11] - The company is focusing on AI integration to enhance product competitiveness and operational efficiency [12] Future Outlook - The company anticipates continued growth in revenue from state-owned enterprises and cloud security services [25] - The gross profit margin is expected to exceed last year's levels due to a focus on core business and reduced low-margin projects [25]
山石网科股价上涨1.69% 股东完成减持105万股
Jin Rong Jie· 2025-08-18 16:22
Core Viewpoint - As of August 18, 2025, the stock price of Hillstone Networks is 20.49 CNY, reflecting a 1.69% increase from the previous trading day [1] Group 1: Company Overview - Hillstone Networks operates in the software development industry, focusing on the research, production, and sales of network security products [1] - The company's main products include firewalls, VPNs, and intrusion detection systems [1] Group 2: Stock Performance - On August 18, the trading volume was 39,572 hands, with a transaction amount of 0.81 billion CNY [1] - A significant block trade occurred on the same day, involving 120,000 shares at a transaction amount of 2.09 million CNY, with a transaction price of 17.42 CNY, representing a 14.98% discount to the closing price [1] Group 3: Shareholder Activity - On August 18, the company announced that shareholder Guochuang Kaiyuan has completed its reduction plan, cumulatively reducing 1.05 million shares, which accounts for 0.58% of the company's total share capital [1] Group 4: Capital Flow - On August 18, the net inflow of main funds into Hillstone Networks was 1.4252 million CNY, while the net outflow over the past five days was 11.6976 million CNY [1]
故宫里的“避火咒”与“镇火兽”丨京华物语
Xin Jing Bao· 2025-08-18 04:48
Core Insights - The article explores the cultural significance of fire prevention methods embedded in the architecture of the Forbidden City, highlighting various traditional beliefs and practices aimed at disaster prevention [3][14][20]. Group 1: Architectural Features - The intricate design of the "dragon and phoenix" coffered ceiling in the Hall of Supreme Harmony serves not only as a symbol of imperial power but also as a traditional fire prevention tool, believed to have protective qualities against fire [5][10]. - The unique writing style of the character "门" (door) on the gate plaques, which lacks a hook, reflects ancient fire prevention superstitions, dating back to the Southern Song Dynasty [6][8]. - The "Chiwun" (a mythical creature) placed at the roof corners of the Forbidden City is believed to ward off fire, with historical references to its protective role against fire disasters [9][12]. Group 2: Water Sources and Firewalls - The inner Golden Water River, designed to meander through the Forbidden City, serves as a practical water source for firefighting, allowing for quick access to water during emergencies [14][16]. - The construction of solid "firewalls" and "wind-fire eaves walls" in the Forbidden City reflects a strategic approach to fire prevention, particularly after significant fire incidents [16][18]. Group 3: Firefighting Equipment - The use of large bronze water tanks, known as "海," strategically placed throughout the Forbidden City, serves as a primary firefighting resource, with historical records indicating the presence of over 300 tanks during the Qing Dynasty [21][23]. - The "water dragon" and "pumping barrels" represent advanced firefighting technology of the time, with the water dragon being particularly effective in extinguishing fires from a distance [23][24].