Workflow
Yang Zi Wan Bao Wang
icon
Search documents
2026江苏绿建国际博览会筹备启动 科技创新赋能城乡高质量发展
Yang Zi Wan Bao Wang· 2026-01-30 12:46
路宏伟介绍,已成功举办两届的江苏绿色低碳建筑国际博览会,为全省住房城乡建设领域科技创新与产业创新融合提供了有力支撑。其中,2025年博览会 以"科技点亮绿色城乡"为主题,展示规模近1.5万平方米,吸引119家中外知名企业及机构参展,举办近50场活动,接待参观交流1.7万人次,有效推动"四 链"融合发展。 具体来看,上届博览会成效凸显:在科技成果展示上,华为、中建八局等企业展出全屋智能、建筑机器人等前沿方案与装备,多维度呈现绿色低碳转型成 效;在供需对接上,芬兰通力电梯通过展会中标昆山老旧电梯更新项目96%份额,华为达成超4000万元智能家居合作,中亿丰牵头构建智能建造产业创新 集群;在金融赋能上,促成合作意向140亿元,是上届4倍,江苏银行(600919)、太平洋保险分别推出针对性金融及保险服务;在人才集聚上,依托院士 团队建言献策,搭建青年人才交流平台,4个"双碳"先导区成立技术服务站,探索人才培育新路径。 2026年1月30日下午,江苏省住房和城乡建设厅召开2026江苏绿色低碳建筑国际博览会新闻通气会,副厅长路宏伟介绍了上届博览会成效及本届筹备进 展。据悉,本届博览会以"科技创新赋能城乡高质量发展"为主题 ...
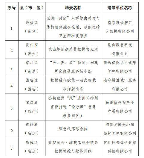
公共数据“跑起来”,江苏一步不停歇!
Yang Zi Wan Bao Wang· 2026-01-30 12:46
扬子晚报网1月30日讯(记者万承源)进入2026年,江苏省推进公共数据开发利用又有新动作。1月30日, 江苏省数据局发布新一批公共数据"跑起来"场景县(市、区)实践案例。 记者注意到,本次发布的7个实践案例覆盖医疗健康、城市治理、农业农村等多个领域,如《区域"两 病"人群健康档案与体检数据融合应用,赋能医疗卫生精准化服务》《"医、养、数"协同:构建居家康 养服务新生态》《公共数据"跑"进田》等。这些案例充分展现了各地立足实际、因地制宜,以公共数据 赋能产业高质量发展的生动实践。 从2025年7月开始,省数据局每月发布一批的"跑起来"场景实践案例,目前已累计发布7批共65个。这些 案例全部有实际场景应用、解决实际问题,江苏推动公共数据从政府"供出来""跑起来"、赋能千行百业 发展初见成效。 | 序号 | 县(市、区) | 场景名称 | 建设单位名称 | | --- | --- | --- | --- | | 1 | 鼓楼区 | 区域"两病"人群健康档案与 | 南京鼓楼智汇 | | | | 体检数据融合应用,赋能医疗 | | | | (南京) | 卫生精准化服务 | 大数据有限公司 | | 2 | 昆山市 | 昆 ...
十条举措,条条暖心!春节超长假期,南京送上“惠民稳岗留工”大礼包
Yang Zi Wan Bao Wang· 2026-01-30 12:28
Group 1: Core Initiatives - Nanjing City has implemented the "Ten Measures for Warm-hearted Benefits and Stable Employment during the 2026 Spring Festival," focusing on "consumer benefits, enterprise stability, and service upgrades" [28] - The measures include 10 specific actions aimed at enhancing consumer spending, supporting enterprises, and improving service efficiency [28][29] Group 2: Consumer Benefits - Over 400 promotional events will be organized, including an online New Year goods festival, with over 50 million yuan in various discount coupons [5][28] - A "Spring Festival Consumption Season" will feature diverse food promotions and a lottery for invoices over 100 yuan, with a maximum prize of 800 yuan [5][28] - Subsidies for consumers include up to 20,000 yuan for car scrapping and replacement, and up to 1,500 yuan for energy-efficient home appliances [9][28] Group 3: Support for Enterprises - Manufacturing enterprises with a quarterly output of over 200 million yuan will receive a reward of 0.1 yuan per kilowatt-hour for electricity used during the Spring Festival [18][29] - Support for foreign trade enterprises includes subsidies for participating in overseas trade exhibitions during the Spring Festival [21][29] - Continuous production incentives and targeted employment services will be provided to enterprises facing labor shortages [18][29] Group 4: Employment and Service Efficiency - Nanjing plans to hold over 60 "Talent Night Market" events and 400 recruitment activities, offering over 150,000 job positions [24][30] - The city will enhance transportation services during the Spring Festival, ensuring adequate supply for public transport and emergency services [27][30] - The implementation details of the measures will be accessible through platforms like "Ningqi Tong" and "My Nanjing" APP for streamlined service delivery [30]
养老金发放日成 “双倍温暖日”, 镇江银医携手网点义诊惠老人
Yang Zi Wan Bao Wang· 2026-01-30 12:22
扬子晚报网1月30日讯(通讯员刘满生陈燕记者万凌云姜天圣)每月养老金发放日,如今成了镇江老人们的"双倍温暖日"。1月30日,尽管室外雨雪纷飞,邮 政储蓄银行城西分公司火车站营业所内却暖意融融。前来取钱的老人惊喜地发现,大厅一隅悄然变身"健康驿站"——镇江三五九医院的骨科、口腔科专家 正坐镇现场,为大家提供免费义诊。 现场 现场 这温馨一幕,源于去年7月镇江三五九医院与邮储银行(601658)城东分公司签订的党建共建协议。作为协议的重要内容,双方联合推出"银医携手健康同 行"惠民项目,每月的养老金集中发放时,医院抽组专家在邮储不同网点开展义诊。而此次在城西网点启动服务,标志着共建范围进一步扩大,更多老年 人在"家门口"就能享受优质医疗资源。 现场 "阿姨,您这膝关节要注意防寒,平时少爬楼梯。"义诊现场,三五九医院派出的骨科、内科、口腔科骨干医生耐心接诊,为老人测量血压,细致解答关节 疼痛、腰腿不适等常见问题,并给出专业的诊疗建议和日常保健指导。刚咨询完膝关节问题的王阿姨开心地说:"来银行取个钱,还能顺便看看专家,不 用专门跑医院排队,太贴心了!" 现场 现场 现场 校对潘政 党建共建不是空话,而是实打实的惠民行 ...
养老新职业悄然兴起,我们需要“真专业”
Yang Zi Wan Bao Wang· 2026-01-30 12:22
不知您是否注意到,身边像"陪诊师"、"老年人能力评估师"这样的称呼渐渐多了起来。这些新兴的职业,与我们的家庭生活息息相关,它们并非遥不可及 的概念,而是精准地回应了当下许多家庭面临的现实状况:当父母年岁渐长,如何让他们看病更方便、生活照料更科学、精神世界更充实? 这些工作的出现,可说是养老服务从"粗放"走向"精细"的一个真切变化。过去,照顾老人可能更多是生活起居上的帮助。但现在,需求变得更加具体:老 人独自去医院流程不熟怎么办?(陪诊师的作用)如何科学判断老人的身体状况,以匹配最合适的照顾方式?(评估师的价值)这些新职业,正是填补了传统 家庭照护与专业机构服务之间的那些细微缺口。 当然,任何新事物的发展都需要过程。目前,这一领域也面临一些成长的挑战。比如,大众对这些职业的具体工作内容和专业价值还不够了解,其职业发 展的"路径图"也有待更加清晰。这提醒我们,看待这些机会时需要多一份理性与长远眼光。投身于此,需要的不仅是一纸证书,更是持续的学习、经验的 积累,以及一份可贵的耐心与责任心。 要让这些新职业茁壮成长,成为支撑社会养老体系的可靠力量,离不开系统性的支持。这包括建立清晰的职业规范、提供专业的培训通道,并让 ...
泰州严厉打击拒执违法犯罪 去年司法拘留478人(次)
Yang Zi Wan Bao Wang· 2026-01-30 11:46
"泰州法院将始终保持打击拒执违法犯罪的高压态势,以'零容忍'态度向规避执行、逃避执行、抗拒执行行为亮剑,凝聚多方合力、强化精准发力,切实 维护司法权威、保障群众合法权益,为建设诚信泰州、优化法治营商环境注入强劲司法力量!"泰州市中级人民法院党组副书记、副院长陆红梅表示。 泰州市委政法委常务副书记王国祥,就继续做好打击拒执违法犯罪工作指出,要进一步深化法治化营商环境建设,将打击拒执工作与助力经济高质量发展 深度结合,实现政治效果、社会效果、法律效果相统一;要凝聚各方面工作合力,加强跨区域、跨部门联动协作,健全完善信息共享机制与联合惩戒体 系,通过多部门联动强化执行力度,切实维护司法权威与当事人合法权益。 发布环节结束后,泰州市检察院副检察长华为民围绕检察机关如何协同打击拒执违法犯罪;泰州市中级人民法院审判委员会专职委员全俊围绕追究拒执犯 罪法律途径;泰州市公安局刑侦支队支队长王祥围绕公安机关如何发挥职能,帮群众挽回损失;泰州市中级人民法院执行局局长张荣围绕对未构成拒执犯 罪的被执行人有哪些惩戒措施等内容,逐一回答了记者提问,回应社会关切。 扬子晚报网1月30日讯(通讯员张海陵陆婷记者王国柱)1月30日,泰州市委 ...
2026年南京首场土地招商推介活动在雨花台区进行
Yang Zi Wan Bao Wang· 2026-01-30 10:43
今年,雨花台聚焦城市发展和民生改善需求,推出了位于数字城、新滨江等重点功能片区的多幅重点土地资源,地块指标设置坚持"差异化定位、精准化 匹配"原则。既有在雨核片区挖潜推出的"小而美"地块,也有秦淮河边的低密宅地,还有学校边的高层住宅用地,可满足多元化的住房需求。推介会上, 雨花台区同步推出了雨花新村二化机厂、粮仓π.数字文旅产业园、三山片区等一批待更新项目,涵盖了城镇老旧居住区域改造、老旧街区(厂区)更新改造 等多个类型,将进一步推动存量空间提质增效。 座谈交流环节,与会企业围绕土地指标、片区建设、合作模式、审批服务等话题展开深入交流,并就地块出让策略等提出了意见建议。区领导及相关部门 负责人现场回应企业关切,表示将全程做好服务保障,进一步提档工程审批的"雨花速度"。通讯员喻华轩扬子晚报/紫牛新闻记者张昊 1月29日下午,2026年南京首场土地招商推介活动在雨花台区智慧城市软件产业基地召开。活动以"数字赋能智造兴城"为主题,聚焦雨花台区的产业发展 优势和土地资源价值,现场集中推介了多幅优质地块,并发布了雨花台区城市更新机会清单。 本次活动上,雨花台区倾听企业诉求、共商发展合作。华润置地、保利发展(600048 ...
金晨回应“肇事顶包”传闻并致歉,警方通报:助理曾谎称驾驶员,未构成骗保
Yang Zi Wan Bao Wang· 2026-01-30 10:16
2026年1月30日,针对近日网络流传关于艺人金晨在绍兴柯桥涉及交通肇事"顶包"的传闻,绍兴市公安局柯桥区分局发布警情通 报,还原了该事件具体情况。扬子晚报/紫牛新闻记者注意到,随后,金晨工作室及本人通过社交平台发布声明,承认并未在现场 处理事故,解释了原委并诚恳致歉。 警方通报:助理谎称驾驶员,但未进行保险理赔 据绍兴警方通报显示,事件发生于2025年3月16日。当日中午,金某(金晨)、徐某青(助理)、刘某祎(经纪人)三人在绍兴柯桥古镇游 玩。15时07分,金某驾驶租赁的沪F牌照越野车途经柯桥湖塘街道某路段时,为避让路上窜行的犬只发生单车事故,导致车辆、路 牌及村居围墙受损,车内三人轻微受伤。 通报指出,事故发生后,金某因面部受伤急于就诊,在经纪人刘某祎陪同下直接前往上海就医,由助理徐某青留在现场处置。在交 警调查过程中,徐某青曾谎称自己为驾驶员。警方初查判为单车事故,按简易程序处理。 针对网传的"骗保"质疑,警方经过复核确认:徐某青事后并未向保险公司实际理赔,不存在骗保事实。对于涉及的交通违法行为, 警方将依法依规予以处理,同时上级公安机关已对当事交警的执法情况开展复核。 金晨透露,所有车损费用及路边设施 ...
扬州举办网络统战助力“人工智能+”双创主题沙龙,揭牌“扬州市网络人士之家”
Yang Zi Wan Bao Wang· 2026-01-30 10:11
扬子晚报/紫牛新闻记者了解到,扬州市委、市政府一直重视人工智能产业发展,将人工智能作为"613"产业体系中重点发展的领域,加快布局"人工智能 +"未来赛道。前不久举办的人工智能OPC创新发展大会明确提出,扬州将打造"中国最优OPC创业之城"。此次举办网络统战助力"人工智能+"创新创业主 题沙龙,既是贯彻落实市委市政府关于人工智能产业发展部署要求的具体行动,也是深化网络统战工作创新、服务全市经济社会高质量发展的生动探索。 1月30日,"网联赋能共创未来"——扬州市网络统战助力"人工智能+"创新创业主题沙龙活动,在中国移动(600941)江苏有限公司扬州分公司举办。活动 中,全体人员集中参观了扬州移动5G+未来体验中心,"扬州市网络人士之家"在该公司揭牌。 现场交流 市委常委、统战部部长丁四海,市委统战部副部长杨秀华,市委网信办副主任沈娟娟,市数据局副局长乔有金,市网联会会长、市大数据管理中心主任韩 义森,中国移动江苏有限公司扬州分公司党委书记、总经理宗迅怀等出席活动。活动现场,市委网信办、市数据局分别作人工智能产业发展政策解读,中 国移动江苏有限公司扬州分公司发布了"AI+OPC灵犀晓伴智能体"。座谈交流环节, ...
仪征市空气质量连续两年“双达标”创历史新纪录
Yang Zi Wan Bao Wang· 2026-01-30 10:11
铸造企业"一企一策"整治全面收官。针对全市33家在产铸造企业,仪征生态环境局制定"一企一策"精准整改方案,目前33家企业均已完成整治。其中,仪 征亚新科双环活塞环有限公司铸造生产线实施搬迁计划,包括镀铬车间在内的相关生产设施已全部完成搬迁;仪征市龙港机械有限公司因现状难以达到铸 造企业整治要求,被列入《全市深入打好污染防治攻坚战突出问题清单》,已实现彻底关停,有效消除污染隐患。 砖瓦窑企业高效深度治理全覆盖。仪征市4家砖瓦窑企业均完成石灰石法脱硫、炉内脱硝改造,进一步降低污染物排放。在此基础上,又陆续实施了湿电 除尘项目也全部改造,实现污染物深度净化,排放状况持续优化。 2025年,仪征市PM2.5浓度均值为28.7微克/立方米,同比下降3.7%;环境空气质量优良天数比率达82.5%,两项指标在扬州9个县市功能区排名均列第一。 更可喜的是,继2024年两项指标首次实现"双达标"后,2025年再度圆满"双达标",连续实现历史新纪录。如今,"天空蓝"已然成为仪征最动人的城市底 色,"生态美"更化作市民触手可及的幸福体感。 精准发力:重点行业企业深度治理见实效 空气质量提升的背后,是仪征生态环境局对重点行业企业污染 ...