公司管理层调整
Search documents
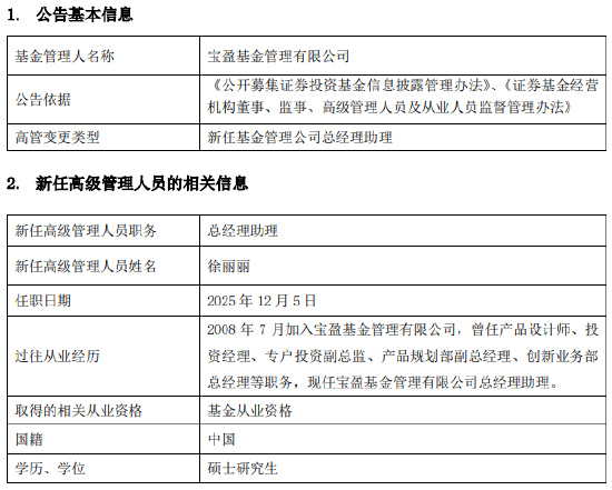
宝盈基金“换将”落定!产品老将徐丽丽升任副总
Xin Lang Cai Jing· 2025-12-09 01:56
近日,宝盈基金发布高级管理人员变更的公告,新任徐丽丽为总经理助理,任职日期2025年12月5日。 此次任命是宝盈基金在年内经历前副总李俊离职后,对核心管理层的又一次关键补充,或标志着公司管 理层调整与战略传承进入新阶段。 | 基金管理人名称 | 宝盈基金管理有限公司 | | --- | --- | | 公告依据 | 《公开募集证券投资基金信息披露管理办法》、《证券基金经营 | | | 机构董事、监事、高级管理人员及从业人员监督管理办法》 | | 高管变更类型 | 新任基金管理公司总经理助理 | | 新任高级管理人员职务 | 总经理助理 | | --- | --- | | 新任高级管理人员姓名 | 徐丽丽 | | 任职日期 | 2025年12月5日 | | 过往从业经历 | 2008年7月加入宝盈基金管理有限公司,曾任产品设计师、投 | | | 资经理、专户投资副总监、产品规划部副总经理、创新业务部 | | | 总经理等职务,现任宝盈基金管理有限公司总经理助理。 | | 取得的相关从业资格 | 基金从业资格 | | 国籍 | 中国 | | 学历、学位 | 硕士研究生 | 宝盈基金成立于2001年5月18日,注册 ...
碧桂园:莫斌调任联席主席,程光煜接任总裁
Cai Jing Wang· 2025-12-05 03:09
主席杨惠妍将继续为领导董事会及监督董事会运作负责人,并履行就公司组织章程细则、香港联合交易 所有限公司证券上市规则附录C1《企业管治守则》及上市规则而言之主席角色。杨惠妍也将全面主导 集团战略顶层设计,统筹审议并决策集团发展全局中的重大战略事项、核心资源配置及关键风险管控等 根本性议题,引导集团锚定长期发展方向。 碧桂园表示,随着境外债务重组顺利推进,碧桂园正努力恢复正常经营。在此背景下,设置联席主席有 利于促进董事会的有效运作,以应对公司在新时期所面临的业务挑战。莫斌在担任公司执行董事和总裁 期间,主导了集团的日常运营管理及行政管理,董事会对其工作能力和表现高度认可。在董事会的领导 下,杨惠妍及莫斌将继续致力于为公司及其股东长期服务,为社会和公司股东创造价值。 此外,本公司执行董事程光煜博士获委任为本公司总裁,主要负责承接董事会战略部署,全面统筹本集 团各业务板块工作,组织搭建并落地经营管理体系,统筹本集团日常运营管控与行政管理,确保战略部 署有效达成。程博士亦获委任为本公司薪酬委员会成员及授权代表,所有委任自2025年12月4日起生 效。 12月4日,碧桂园发布公告称,公司执行董事及总裁莫斌由公司总裁调任 ...
宗馥莉辞职前,多地关联公司密集动作
Xin Lang Cai Jing· 2025-10-11 07:40
Core Viewpoint - The resignation of Zong Fuli from her positions as the legal representative and chairman of Wahaha Group marks a significant shift in the company's management structure, coinciding with a series of name changes among its affiliated companies to "Hongsheng" [1][2][3]. Group 1: Management Changes - Zong Fuli resigned from her roles at Wahaha Group on September 12, 2023, following the necessary procedures through the company's shareholder and board meetings [3]. - Prior to her resignation, there were adjustments in the shareholder and management structure of related companies, indicating a strategic shift within the organization [2]. - Despite the name changes, the actual control of the companies remains with Zong Fuli, as she is still the legal representative of several entities involved [2][3]. Group 2: Company Name Changes - Since September 2023, multiple companies previously associated with Wahaha have changed their names to include "Hongsheng," such as "Xishuangbanna Wahaha Beverage Co., Ltd." to "Xishuangbanna Hongsheng Beverage Co., Ltd." [1]. - Over ten Wahaha subsidiaries have undergone similar name changes this year, reflecting a broader trend of "de-Wahaha" branding [1][2]. Group 3: Company Background - Wahaha Group, founded in 1987, has grown from a small operation to one of the leading food and beverage producers globally, ranking among China's top 500 enterprises [3]. - The largest shareholder of Wahaha Group is Hangzhou Shangcheng District Cultural and Tourism Investment Holding Group Co., Ltd., which holds 46% of the shares, while Zong Fuli owns 29.4% [3].
国盛证券“新班底”浮现:国盛金控总经理辞职,新任人选已敲定
2 1 Shi Ji Jing Ji Bao Dao· 2025-09-05 08:13
Core Viewpoint - Guosheng Financial Holdings is undergoing significant management changes as part of its absorption merger with Guosheng Securities, with the appointment of Zhao Jingliang as the new general manager pending completion of necessary procedures [7][9]. Management Changes - On September 4, Guosheng Financial announced the resignation of general manager Lu Zhankan due to work adjustments, while he will continue to serve as a director and committee member [4][5]. - Chairman Liu Chaodong will temporarily assume the responsibilities of the general manager until a new appointment is made [3][6]. - Zhao Jingliang, currently the deputy general manager of Caida Securities, has been proposed as the new general manager of Guosheng Securities [7][9]. Company Background - Guosheng Securities, a wholly-owned subsidiary of Guosheng Financial, is the only securities company in Jiangxi Province, established in December 2002 with a registered capital of 4.695 billion yuan [7][8]. - The company is in the process of being absorbed by Guosheng Financial, which will lead to the dissolution of Guosheng Securities and a name change to Guosheng Securities Co., Ltd. [8]. Financial Performance - For the first half of 2025, Guosheng Securities reported total revenue of 1.136 billion yuan, a year-on-year increase of 32.10%, and a net profit attributable to shareholders of 209 million yuan, up 369.91% [9].
余宏获批担任友邦人寿总经理,曾掌舵平安人寿7年半
Guo Ji Jin Rong Bao· 2025-07-30 09:13
Group 1 - The core point of the news is the appointment of Yu Hong as the General Manager and CEO of AIA Life Insurance, following the approval from the financial regulatory authority [1][2] - Yu Hong has extensive experience in the insurance industry, having worked for 27 years at Ping An Life, where she held various senior positions, including General Manager [2] - The management changes at AIA are part of the company's accelerated expansion in the mainland China market, with the establishment of multiple new branches and a significant increase in market reach [3] Group 2 - AIA Life Insurance has expanded its provincial branch network to 14, covering over 70% of the personal insurance market in mainland China [3] - In 2024, AIA Life Insurance reported a 20% increase in new business value, a 10% growth in annualized new premiums, and an 18% rise in total weighted premium income [4] - As of the end of the first quarter, AIA Life Insurance achieved an insurance business revenue of 29.424 billion yuan, a year-on-year increase of 13.69%, and a net profit of 2.247 billion yuan, reflecting a significant growth of 546.44% [4]