高管变动

Search documents
百万年薪高管接连离职,芒果超媒市值两日蒸发76亿元
2 1 Shi Ji Jing Ji Bao Dao· 2025-10-10 13:39
21财经·南财快讯记者以投资者身份致电芒果超媒,接线人员就股价波动方面称"不存在未披露信息",对于公司副总离任"没有更多可以提供的相关信 息",并不清楚随后的工作调动安排。 记者丨林健民 李益文 编辑丨谭婷 芒果超媒(300413.SZ)近日因高管变动与股东户数急剧减少受到市场关注。 10月10日,芒果超媒股价下跌5.12%,报收31.66元/股。10月9日,芒果超媒股价下跌6.68%,两日累计跌幅超过11%,总市值蒸发约76.70亿元。 消息面上,10月9日,芒果超媒发布公告称,公司副总经理罗泽军"因工作调动安排"辞职,此后不再担任公司任何职务。截至本公告披露日,罗泽军先生 未持有公司股份,不存在应当履行而未履行的承诺事项。 这不是芒果超媒近期首次高管变动,早在8月13日公司发布公告称,另一位副总经理申亚东"因个人原因"辞职,此后申亚东先生不再担任公司任何职务。 此前,2022年7月发布的芒果超媒第四届董事会第九次会议决议公告(下称"决议公告")显示,公司董事会同意聘任申亚东先生、罗泽军先生、吴俊女 士、张志红先生为公司副总经理,任期与本届董事会一致。2024年5月,芒果发布公告称董事会换届延期,董事会各专 ...
东海基金高管层再调整:朱一民接棒副总经理 黄河出任首席信息官
Xin Lang Ji Jin· 2025-10-09 09:10
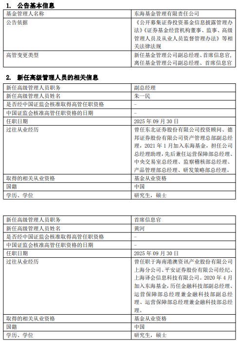
10月9日,东东海基金发布高级管理人员变更公告,副总经理、首席信息官宗华俊因个人原因离任,离 任日期为2025年9月30日。与此同时,公司完成核心岗位补位,任命朱一民为副总经理、黄河为首席信 息官,两人任职日期同步定为9月30日。此次人事变动距4底董事长更迭仅时隔5个月,或成为东海基金 2025年完善治理结构的重要举措。 首席信息官黄河则深耕金融科技领域多年,曾任职于海南港澳资讯、平安证券等机构,2020年4月加入 东海基金后,从金融科技部副总经理逐步晋升至运营保障部与金融科技部 "双料总经理",在科技赋能 基金运营方面积累了扎实经验。两人均持有基金从业资格,且拥有研究生学历背景,符合公募基金高管 任职的专业要求。 半年内两次高管变动:2025年上半年亏损幅度同比收窄82% 此次副总经理兼首席信息官变更,是东海基金在不到半年时间内的第二次重要高管调整。2025年4月 底,东海基金董事长杨明因个人原因离职,随后由东海证券高管袁忠接任。袁忠现任东海证券股份有限 公司党委委员、执行委员会委员、董事会秘书等职务,同时兼任东海期货有限责任公司监事会主席。这 一系列高管变动正值东海基金努力提升业绩之际。 | 基金管理人名 ...
高裕金融(08221)股东将股票由中银国际证券转入宏智证券 转仓市值627.49万港元
智通财经网· 2025-10-09 00:32
公司发布的截至2025年3月31日止年度的全年业绩显示,总收益3049.1万港元,同比增加29.25%;股东 应占亏损1290.7万港元,上年同期股东应占溢利888.7万港元,同比盈转亏;每股基本亏损29.28港仙。 香港联交所最新资料显示,10月8日,高裕金融(08221)股东将股票由中银国际证券转入宏智证券,转仓 市值627.49万港元,占比10.06%。 高裕金融发布公告,霍玉堂先生因其健康原因,已辞任执行董事并将不再为董事会主席、董事会薪酬委 员会成员及董事会提名委员会成员,自2025年8月1日起生效。执行董事谢青纯已获调任为主席,自2025 年8月1日起生效。 ...
董事长配偶被疑违规减持,赢时胜业绩断崖式滑坡,股价近腰斩
Shen Zhen Shang Bao· 2025-10-07 02:51
Core Viewpoint - The company, Yingshisheng, is facing significant challenges, including a sharp decline in stock price and deteriorating financial performance, while also dealing with shareholder concerns and management instability [1][3][6]. Financial Performance - In the first half of 2025, the company's revenue was 578 million, a year-on-year decrease of 7.84%, and it reported a net loss of 79.18 million, which is a 46.22% increase in losses compared to the previous year [6]. - For the full year of 2024, revenue fell by 15.73% to 1.342 billion, with a record net loss of 425 million, marking a staggering year-on-year decline of 727.88% [6]. - The company received a qualified opinion from its auditing firm regarding its financial statements [6]. Stock Performance - As of September 30, the stock price was 21.74, close to its initial public offering price of 21.58, reflecting a year-to-date decline of 21.12% and an approximate 47% drop from its historical high of 41.56 in December 2024 [7]. Shareholder Actions - The company announced that major shareholder Shanghai Tongyi Investment plans to reduce its holdings by up to 15.02 million shares, representing no more than 2% of the total share capital, during the period from September 11, 2025, to December 10, 2025 [3][6]. - Despite concerns about stock price performance, the company did not address any plans for share buybacks or increases in shareholding to boost investor confidence [3]. Management Changes - The company has experienced frequent changes in its executive team, with the resignation of two vice presidents within two months, raising concerns about management stability [6]. - The latest resignation was announced on September 30, with the previous one occurring on July 21 [6]. Legal Issues - The company is currently facing a lawsuit regarding shareholder rights, with a natural person seeking to annul a resolution from the third extraordinary general meeting of shareholders in 2023 [7].
绿地控股执行总裁陈军离职 半年营收已跌破千亿元大关
Zhong Guo Jing Ying Bao· 2025-09-23 01:55
Core Viewpoint - The resignation of Chen Jun, the Executive President of Greenland Holdings, highlights ongoing management instability amid significant financial losses for the company [1][4][6]. Management Changes - Chen Jun resigned due to personal reasons after being on leave for over two months, marking the second resignation of an executive president this year, following Zhang Yun's retirement in May [1][4][5]. - The company appointed five new vice presidents to replace Chen Jun, with their terms aligned with the current board [4][6]. Financial Performance - Greenland Holdings reported a revenue drop of 18.06% in the first half of the year, with total revenue falling below 100 billion yuan, amounting to 94.495 billion yuan [3][7]. - The net profit attributable to shareholders was -3.506 billion yuan, a staggering decline of 1772.4% year-on-year, contributing to a cumulative loss of over 28.6 billion yuan in the past two and a half years [3][8]. - The company attributed the revenue decline to a sluggish real estate and infrastructure market, with significant decreases in project turnover and related income [7][9]. Strategic Initiatives - Greenland Holdings is focusing on inventory reduction and improving market liquidity and cash flow to address its financial challenges [3][9]. - The company is also expanding into the electric vehicle export business, aiming to establish a platform for exporting 100,000 vehicles annually within three years [10].
年内多家电子深企高管变动
Shen Zhen Shang Bao· 2025-09-23 01:20
Group 1 - Tianma Microelectronics Co., Ltd. announced the election of Cheng Wei as the chairman of the board, with a term consistent with the current board [1] - Cheng Wei, born in 1981, joined Tianma in 2007 and has progressed through various key roles in technology research and enterprise management, holding 7,700 shares in the company [1] - Tianma specializes in customized display solutions, focusing on mobile displays and automotive displays as core businesses, with IT displays as a key growth area [1] Group 2 - Wang Lei has been appointed as the general manager of Tianma, nominated by Chairman Cheng Wei, and holds 7,800 shares in the company [1] - Wang Lei, born in 1971, has extensive experience in the industry and has held multiple management positions within Tianma since joining in 1993 [1] Group 3 - Other electronic companies in China, such as China Electronics and Konka Group, have also experienced executive changes this year [2] - China Electronics, a state-owned enterprise, has appointed Li Ligong as the party secretary and chairman, with total assets of 433.6 billion yuan and 18.9 million employees [2] - Konka Group has integrated into China Resources Group's technology and emerging industries sector, with a significant number of board members and executives having backgrounds in China Resources [2]
中国软件高级副总经理姚鹏因工作调动提前离任
Xi Niu Cai Jing· 2025-09-22 08:05
9月15日,中国软件技术服务股份有限公司(600536.SH,以下简称"中国软件"或)发布公告称,公司高级管理人员姚鹏因工作调动请求辞职,离任职务为高 级副总经理,离任时间为2025年9月15日。值得注意的是,原定任期到期日为2027年1月15日,姚鹏将继续担任公司科技委副主任、子公司大连中软软件有限 公司董事长。中国软件表示,其离任不会影响公司的正常经营。 中国软件 关于公司 本公司董事会及全体董事{ 遗漏,并对其内容的真实性、冰 一、董事/高级管理人员离任 (一)提前离任的基本情况 2025年8月27日中国软件发布2025年半年度报告,上半年实现营业收入22.42亿元,同比增长13.01%。 截至2025年9月16日,中国软件股价为49.38元/股,涨1.75%。 | 姚鹏 | 高级剧总 일본 1 | 2025年9 月 15日 | 2027 年 月 15 | | --- | --- | --- | --- | | 姓名 | 离任职务 | 高任时间 | 原定任 到期 | (二) 离任对公司的影响 姚鹏先生已经按照公司 资料显示,姚鹏,男,中国国籍,中共党员,1970年11月出生,大学本科,毕业于哈尔滨工业大 ...
中信建投迎来高管变动,中央汇金背景的朱永担任副董事长
Nan Fang Du Shi Bao· 2025-08-04 08:40
Group 1 - The core point of the article is the election of Zhu Yong as the vice chairman of CITIC Securities, pending shareholder approval, which indicates a shift in the company's leadership structure [1][2] - Zhu Yong has a strong background in financial management and has held various key positions in government, banking, insurance, and investment institutions, which may enhance the company's governance [2] - CITIC Securities is currently experiencing a leadership transition with a new structure of one chairman and two vice chairmen, which could influence its strategic direction and performance [2][3] Group 2 - CITIC Securities' major shareholder, Central Huijin, holds 2.386 billion shares, accounting for 30.76% of the total shares, indicating significant institutional support [2] - The company anticipates a net profit of RMB 4.43 billion to RMB 4.57 billion for the first half of 2025, representing an increase of RMB 1.572 billion to RMB 1.715 billion compared to the previous year, reflecting a year-on-year growth of 55% to 60% [3]
ST葫芦娃持续亏损背后:涉嫌财务造假?销售费用是否藏暗礁
Xin Lang Zheng Quan· 2025-07-18 08:32
Core Viewpoint - ST HULUWA announced a significant decline in expected net profit for the first half of 2025, projecting a loss of up to 10 million yuan, which represents a year-on-year decrease of 75.66% to 100.00% [1] Financial Performance - The company expects a net profit of 0 to 10 million yuan for H1 2025, down from a profit of 3,109.25 million yuan to 4,109.25 million yuan in the same period last year [1] - The expected non-recurring net profit is projected to be between -22 million yuan and -12 million yuan, a decrease of 364.85% to 585.55% compared to the previous year [1] - In 2023, the company reported total revenue of 1,905.18 million yuan, with a net profit of 106.50 million yuan and a gross margin of 52.77% [9] Audit and Compliance Issues - The company received a qualified opinion in its annual audit report for FY 2024, primarily due to incomplete financial data related to accounting errors [2] - The Hainan Securities Regulatory Bureau found inaccuracies in the financial disclosures of the 2023 annual report, leading to administrative corrective measures [2] - The company has not provided complete financial documentation related to the restatement of its 2023 financial statements, affecting the audit process [2] Potential Financial Misconduct - There are allegations of funds being circulated outside the company, with the controlling shareholder allegedly providing financial support to clients through personal accounts [3] - The company has made significant payments for R&D projects to a company closely related to its actual controller, raising concerns about the legitimacy of these transactions [4] - The company has not adequately explained the discrepancies in accounts receivable and revenue recognition, leading to regulatory inquiries [4] Product Performance - The company's core products, particularly in the digestive system category, have seen a dramatic decline in sales, with a reported drop of 56.94% [6] - The sales revenue for digestive system drugs fell to 146.06 million yuan, with a gross margin of 57.92% [7] Management Changes - The CEO, Liu Jingping, resigned from the position to focus on strategic planning while remaining as the chairman [8] - The new CEO, Zhang Mingrui, resigned less than a month after taking office, indicating potential instability in management [8] Marketing and Sales Strategy - The company has a high sales expense ratio, reaching 40%, while R&D expenses remain below 10%, indicating a focus on sales over product development [8] - In 2024, business promotion expenses accounted for 73.18% of total sales expenses, raising questions about the appropriateness of these expenditures [10]
国投证券新任董事长王苏望当过银行储蓄所主任?这是啥职务?
Sou Hu Cai Jing· 2025-07-08 08:47
Group 1 - The core point of the article is the recent change in leadership at Guotou Securities, where Wang Suwang has transitioned from General Manager to Chairman, although the official website has not yet updated this information [1][5]. - Wang Suwang, born in 1971 and currently 54 years old, holds a PhD in Economics and has extensive experience across banking, securities, and industrial operations [3]. - Wang joined Guotou Securities in July 2023 as Deputy General Manager and Head of Financial Derivatives Department, and within a year, he was promoted to General Manager and Chairman of Guotou Securities Investment Co., Ltd. [5]. Group 2 - The article highlights a significant turnover in the executive team at Guotou Securities, with multiple high-level changes since December of the previous year, indicating a potential shortage of senior management [6]. - As of now, apart from Wang Suwang and a representative from the shareholders, there are only three other executives remaining at Guotou Securities, totaling five in the executive team [6]. - The financial data for the first quarter of 2025 has not been disclosed, but as of the end of 2024, Guotou Securities reported total assets of 228.409 billion yuan, net assets of 47.678 billion yuan, net capital of 33.976 billion yuan, and a net profit attributable to shareholders of 2.564 billion yuan, reflecting a significant year-on-year growth of 32.85% [6].