Workflow
上海晶园
icon
Search documents
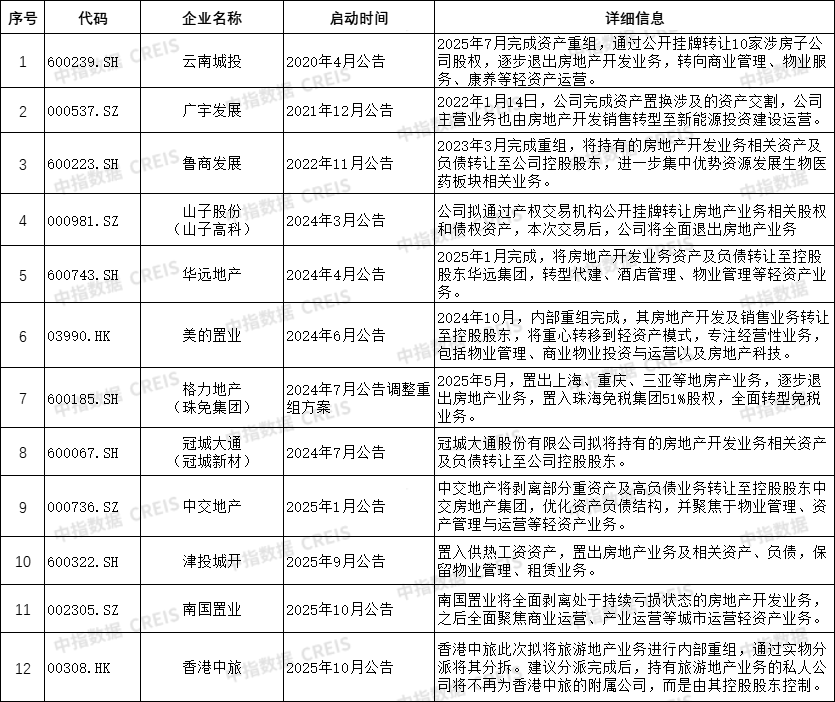
地产开发已成业绩“拖油瓶”,又有上市公司宣布“退房”
第一财经· 2025-10-28 12:24
Core Viewpoint - The article discusses the trend of companies exiting the real estate sector due to ongoing market adjustments and financial pressures, with a focus on the strategic shifts of several firms towards more stable and profitable business models, particularly in the duty-free and tourism sectors [3][4][10]. Group 1: Company Actions - Zhuhai Duty-Free Group announced the transfer of its real estate subsidiary to focus on duty-free business, marking a significant step in its transformation [5][6]. - Hong Kong Travel announced plans to spin off its tourism real estate business, citing it as a performance drag and aiming to reduce debt levels [10][11]. - Zijiang Enterprise, a leader in the packaging industry, plans to exit the real estate sector after completing its current project, indicating a lack of future development plans in real estate [13][14]. Group 2: Financial Performance - Zhuhai Duty-Free Group's real estate business has been a consistent underperformer, with a reported loss of 3.36 billion yuan in the first half of the year [7]. - The real estate segment's revenue has been declining, with a significant drop in gross profit margins from over 40% in 2018 to 21% in 2023, leading to cumulative losses exceeding 2.7 billion yuan over two years [6][8]. - Hong Kong Travel reported a pre-tax loss of 8 million HKD in the first half of the year, with a net loss of 87 million HKD, primarily due to declines in property values [10][11]. Group 3: Market Trends - The article highlights a broader trend of companies exiting the real estate sector due to shrinking market size, increasing inventory pressure, and difficulties in land acquisition [14]. - A total of 12 companies have exited or are planning to exit the real estate business since 2020, reflecting a shift towards lighter asset models and stable cash flow businesses [3][12].
地产开发已成业绩“拖油瓶” 又有上市公司宣布“退房”
Di Yi Cai Jing· 2025-10-28 06:53
Core Viewpoint - The real estate sector is facing significant challenges, prompting several companies to divest or exit their real estate businesses in favor of more stable and profitable sectors, such as duty-free and tourism-related activities [1][2][5]. Group 1: Company Actions - Zhuhai Duty-Free Group announced the transfer of its real estate subsidiary to focus on duty-free business, marking a significant shift from its previous real estate operations [2][3]. - Hong Kong Travel announced plans to spin off its tourism real estate business due to its underperformance, which has been a drag on overall company profits [5][6]. - Zijiang Enterprise, a leader in the packaging industry, plans to exit the real estate sector after completing its current project, indicating a strategic shift away from real estate development [8][9]. Group 2: Financial Performance - Zhuhai Duty-Free Group reported a decline in real estate revenue, with a loss of 3.36 billion yuan in the first half of the year, highlighting the ongoing struggles of its real estate segment [4][5]. - Hong Kong Travel's revenue decreased by 8% to 19.74 billion HKD, with a net loss of 870 million HKD, primarily due to declines in property values and performance [6]. - Zijiang Enterprise expects a significant increase in net profit for the first three quarters of 2025, driven by the successful delivery of its Shanghai project, despite plans to exit the real estate sector [8][9]. Group 3: Industry Trends - Since 2020, 12 companies have exited the real estate sector or restructured to focus on lighter asset models, reflecting a broader trend of divestment in the industry [1][5]. - The real estate sector is experiencing a contraction, with rising inventory pressures and difficulties in project development, leading companies to refocus their investments [9].
地产开发已成业绩“拖油瓶”,又有上市公司宣布“退房”
Di Yi Cai Jing· 2025-10-28 06:49
Group 1: Core Views - The real estate sector is facing significant challenges, prompting companies like Zhuhai Jiumian Group and Hong Kong Travel to divest from their real estate businesses to focus on more stable revenue streams such as duty-free operations and tourism [1][5][6] - A total of 12 companies have exited the real estate sector since 2020, indicating a broader trend of divestment in response to market adjustments and financial pressures [1][5] - Companies are seeking to reduce debt and optimize their financial structures by shedding real estate assets, which are currently undervalued in the capital markets [1][3] Group 2: Zhuhai Jiumian Group Developments - Zhuhai Jiumian Group announced a major asset restructuring, transferring 100% of its real estate subsidiary, Zhuhai Gree Real Estate Co., to Zhuhai Toujie Holdings, marking a critical step in its transition to a duty-free business model [2][3] - The company has committed to exiting the real estate sector entirely within five years, having already divested five subsidiaries outside of Zhuhai [3][5] - The real estate business has been a significant drag on Zhuhai Jiumian's performance, with a reported net loss of over 2.7 billion yuan from 2022 to 2023 [3][4] Group 3: Hong Kong Travel's Strategy - Hong Kong Travel plans to spin off its tourism real estate business, which includes five core projects, due to its underperformance and the associated risks [5][6] - The company reported a decline in revenue and a shift from profit to loss, primarily due to the depreciation of investment properties [6] - The divestment aims to lower overall debt levels and refocus resources on tourism-related operations, which are expected to yield better profitability [6] Group 4: Industry Trends and Challenges - The real estate industry is experiencing a contraction, with increasing inventory pressures and difficulties in project development, leading many companies to exit the sector [8][9] - Companies like Zijiang Enterprises, despite currently benefiting from real estate projects, have indicated plans to exit the sector after completing existing developments [8][9] - The overall trend reflects a shift in focus for many firms, moving away from real estate towards more sustainable and less capital-intensive business models [8][9]
紫江企业:预计2025年前三季度归母净利润同比增长70%到90%
Zhong Zheng Wang· 2025-10-14 14:00
Core Viewpoint - The company, Zijang Enterprise, anticipates a significant increase in net profit for the first three quarters of 2025, projecting a range of 897 million to 1,002 million yuan, representing a year-on-year growth of 70% to 90% [1] Group 1: Performance Drivers - The expected profit increase is attributed to two main factors: the impact of core business operations and non-operating gains [1] - The management team has focused on innovation and green transformation, enhancing customer collaboration, and optimizing cost control, which has led to steady growth in sales revenue and operational performance [1] - The completion and revenue recognition from the final 14 villas of the "Shanghai Crystal Garden" Phase III project in the first half of 2025 contributed significantly to the revenue and profit growth [1] Group 2: Non-Operating Gains - The company has completed the transfer of a 27.89% stake in Shanghai Zijang New Materials Technology Co., Ltd. to Shanghai Weitai Industrial Automation Co., Ltd., which is expected to impact the consolidated net profit by approximately 240 million yuan [1]
紫江企业:预计2025年前三季度净利润约8.97亿元~10.02亿元,同比增加70%~90%
Mei Ri Jing Ji Xin Wen· 2025-10-14 08:32
Core Viewpoint - Zijiang Enterprise (SH 600210) forecasts a net profit attributable to shareholders of approximately 897 million to 1.002 billion yuan for the first three quarters of 2025, representing an increase of about 369 million to 475 million yuan compared to the same period last year, with a year-on-year growth of 70% to 90% [1] Financial Performance - The company attributes its revenue and profit growth to strategic goals focused on innovation and green transformation, enhanced customer collaboration, and the production launch of previously invested main projects [1] - The revenue composition for the first half of 2025 is as follows: Industrial sector 83.4%, Real estate 6.86%, Commercial 6.23%, Other businesses 3.33%, and Tourism and food services 0.19% [1] Project Highlights - The final 14 villas of the "Shanghai Crystal Garden" Phase III in Shanghai have been delivered in the first half of 2025, contributing to the recognition of corresponding revenue [1] Market Position - As of the report, Zijiang Enterprise has a market capitalization of 11 billion yuan [1]