CBG(000009)
Search documents
鞠彤欣(女,1991年出生),任深圳国资系一上市公司副总裁
Di Yi Cai Jing· 2026-02-25 22:26
2026.02.25 本文字数:1066,阅读时长大约2分钟 2月23日晚,深圳国资系上市公司中国宝安(000009.SZ)发布公告,公司第十五届董事局第八次会议于2月14日以通讯方式召开,会议全票通过《关于聘 任高级管理人员的议案》,正式聘任鞠彤欣为公司副总裁。这位拥有粤民投履历、熟悉公司治理的90后高管,将进入经营决策层,进一步强化公司管理层 的资本运作与产业整合能力。 公告显示,本次会议应参与表决董事9人,实际参与表决9人,会议召开及表决程序符合法律法规及公司章程规定。鞠彤欣的任职资格已通过董事局提名委 员会审核,任期自本次会议审议通过之日起,至第十五届董事局任期届满之日止。 截至目前,鞠彤欣未持有公司股份,与公司控股股东、实际控制人及其他董事、监事、高级管理人员不存在关联关系,未受到证券监管部门处罚,任职资 格合规。 年仅35岁的鞠彤欣,此次任命后成为了中国宝安管理层中最年轻的副总裁。公开履历显示,鞠彤欣,1991年出生,密歇根大学(安娜堡)精算学学士,哥 伦比亚大学(纽约)统计学硕士。她曾任职于万科战略与投资部,后加入粤民投,担任投资总监、国际业务板块负责人,深度参与新能源、新材料等领域 的产业投资 ...
中国宝安迎来“90后”女副总裁!简历亮眼
Shen Zhen Shang Bao· 2026-02-25 11:02
2月24日,中国宝安(000009)(000009.SZ)公告,公司第十五届董事局第八次会议2026年2月14日以 通讯方式召开,审议通过了《关于聘任高级管理人员的议案》,会议决议聘任鞠彤欣为公司副总裁。 截至2月25日收盘,中国宝安股价报9.59元,涨0.52%,总市值247.35亿元。 公告显示,截至目前,鞠彤欣未持有公司股份,除在公司5%以上股东韶关市高创企业管理有限公司关 联公司任职外,与其他持有公司5%以上股份的股东及公司其他董事、高级管理人员不存在关联关系, 未受到证券监管部门处罚,任职资格合规。 公告显示,本次会议应参与表决董事9人,实际参与表决9人,同意9票。会议决议聘任鞠彤欣为公司副 总裁,任期自本次董事局会议审议通过之日起至第十五届董事局任期届满之日止,其任职资格已经公司 董事局提名委员会审议通过。 简历显示,鞠彤欣1991年出生,密歇根大学(安娜堡)精算学学士,哥伦比亚大学(纽约)统计学硕 士。曾任万科企业股份有限公司战略与投资部合伙人,广东民营投资股份有限公司投资部投资总监,粵 民投国际投资控股有限公司董事,粤民投私募基金管理(广东)有限公司执行董事,国高材高分子材料 产业创新中心有限 ...
90后鞠彤欣出任中国宝安副总裁,系管理层最年轻高管
Mei Ri Jing Ji Xin Wen· 2026-02-25 07:26
3、会议应参与表决董事9人,实际参与表决9人。 #90后鞠彤欣任中国宝安副总裁# 【#250亿市值上市公司迎90后副总裁#】2月23日晚,深圳国资系上市 公司中国宝安发布公告,正式聘任鞠彤欣为公司副总裁。据悉,鞠彤欣出生于1991年,现年35岁,此次 任命后,鞠彤欣成为了中国宝安管理层中最年轻的副总裁。鞠彤欣,女,1991 年出生,密歇根大学 (安娜堡)精算学学士,哥伦比亚大学(纽约)统计学硕士。曾任万科企业股份有限公司战略与投资部 合伙人,广东民营投资股份有限公司投资部投资总监,粵民投国际投资控股有限公司董事,粤民投私募 基金管理(广东)有限公司执行董事,国高材高分子材料产业创新中心有限公司监事,贝特瑞新材料集 团股份有限公司监事,中国宝安第十一届监事会监事长。现任韶关市高腾企业管理有限公司董事。截至 发稿,中国宝安总市值为247.09亿元。(每日经济新闻,泽塔) 证券代码:000009 证券简称:中国宝安 公告编号:2026-002 中国宝安集团股份有限公司第十五届董事局 第八次会议决议公告 本公司及董事局全体成员保证信息披露内容的真实、准确和完整,没有虚假记载、误导 性陈述或者重大遗漏。 一、董事局会议 ...
鞠彤欣(女,1991年出生),任深圳国资系上市公司副总裁
Sou Hu Cai Jing· 2026-02-24 13:16
截至目前,鞠彤欣未持有公司股份,与公司控股股东、实际控制人及其他董事、监事、高级管理人员不存在关联关系,未受到证券监管部门处罚,任职资 格合规。 2月23日晚,深圳国资系上市公司中国宝安(000009.SZ)发布公告,公司第十五届董事局第八次会议于2月14日以通讯方式召开,会议全票通过《关于聘 任高级管理人员的议案》,正式聘任鞠彤欣为公司副总裁。这位拥有粤民投履历、熟悉公司治理的90后高管,将进入经营决策层,进一步强化公司管理层 的资本运作与产业整合能力。 公告显示,本次会议应参与表决董事9人,实际参与表决9人,会议召开及表决程序符合法律法规及公司章程规定。鞠彤欣的任职资格已通过董事局提名委 员会审核,任期自本次会议审议通过之日起,至第十五届董事局任期届满之日止。 年仅35岁的鞠彤欣,此次任命后成为了中国宝安管理层中最年轻的副总裁。公开履历显示,鞠彤欣,1991年出生,密歇根大学(安娜堡)精算学学士,哥 伦比亚大学(纽约)统计学硕士。她曾任职于万科战略与投资部,后加入粤民投,担任投资总监、国际业务板块负责人,深度参与新能源、新材料等领域 的产业投资与并购整合,是粤民投体系内具备全球化视野与实操经验的骨干成员。 ...
粤民投背景加持,90后女将鞠彤欣出任中国宝安副总裁
Nan Fang Du Shi Bao· 2026-02-24 06:51
2月23日晚,深圳国资系上市公司中国宝安(000009.SZ)发布公告,公司第十五届董事局第八次会议于2月14日以 通讯方式召开,会议全票通过《关于聘任高级管理人员的议案》,正式聘任鞠彤欣为公司副总裁。这位拥有粤民 投履历、熟悉公司治理的90后高管,将进入经营决策层,进一步强化公司管理层的资本运作与产业整合能力。 公告显示,本次会议应参与表决董事9人,实际参与表决9人,会议召开及表决程序符合法律法规及公司章程规 定。鞠彤欣的任职资格已通过董事局提名委员会审核,任期自本次会议审议通过之日起,至第十五届董事局任期 届满之日止。 截至目前,鞠彤欣未持有公司股份,与公司控股股东、实际控制人及其他董事、监事、高级管理人员不存在关联 关系,未受到证券监管部门处罚,任职资格合规。 证券代码:000009 证券简称:中国宝安 公告编号:2026-002 中国宝安集团股份有限公司第十五届董事局 第八次会议决议公告 本公司及董事局全体成员保证信息披露内容的真实、准确和完整,没有虚假记载、误导 性陈述或者重大遗漏。 一、董事局会议召开情况 1、公司第十五届董事局第八次会议的会议通知于 2026年2月10日以电话、 书面或邮件等方式 ...
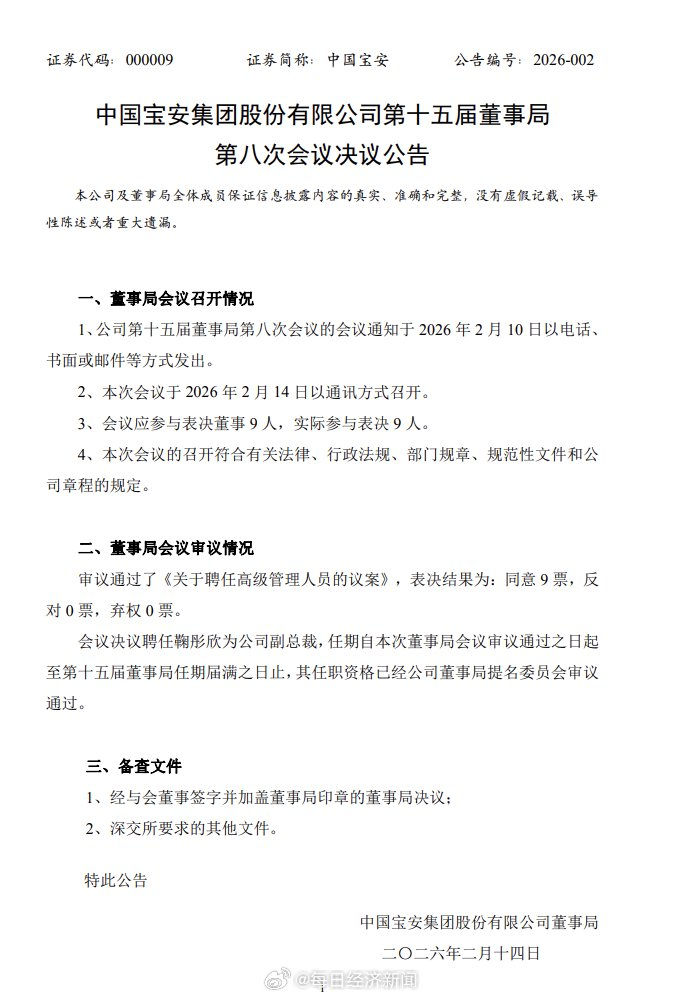
中国宝安集团股份有限公司第十五届董事局第八次会议决议公告
Shang Hai Zheng Quan Bao· 2026-02-23 18:58
登录新浪财经APP 搜索【信披】查看更多考评等级 证券代码:000009 证券简称:中国宝安 公告编号:2026-002 中国宝安集团股份有限公司第十五届董事局 第八次会议决议公告 本公司及董事局全体成员保证信息披露内容的真实、准确和完整,没有虚假记载、误导性陈述或者重大 遗漏。 一、董事局会议召开情况 1、公司第十五届董事局第八次会议的会议通知于2026年2月10日以电话、书面或邮件等方式发出。 2、本次会议于2026年2月14日以通讯方式召开。 会议决议聘任鞠彤欣为公司副总裁,任期自本次董事局会议审议通过之日起至第十五届董事局任期届满 之日止,其任职资格已经公司董事局提名委员会审议通过。 三、备查文件 1、经与会董事签字并加盖董事局印章的董事局决议; 2、深交所要求的其他文件。 特此公告 中国宝安集团股份有限公司董事局 二〇二六年二月十四日 3、会议应参与表决董事9人,实际参与表决9人。 4、本次会议的召开符合有关法律、行政法规、部门规章、规范性文件和公司章程的规定。 二、董事局会议审议情况 审议通过了《关于聘任高级管理人员的议案》,表决结果为:同意9票,反对0票,弃权0票。 附:简历 鞠彤欣,女,199 ...
中国宝安(000009) - 第十五届董事局第八次会议决议公告
2026-02-23 08:30
证券代码:000009 证券简称:中国宝安 公告编号:2026-002 中国宝安集团股份有限公司第十五届董事局 第八次会议决议公告 本公司及董事局全体成员保证信息披露内容的真实、准确和完整,没有虚假记载、误导 性陈述或者重大遗漏。 一、董事局会议召开情况 1、公司第十五届董事局第八次会议的会议通知于 2026 年 2 月 10 日以电话、 书面或邮件等方式发出。 2、本次会议于 2026 年 2 月 14 日以通讯方式召开。 3、会议应参与表决董事 9 人,实际参与表决 9 人。 4、本次会议的召开符合有关法律、行政法规、部门规章、规范性文件和公 司章程的规定。 二、董事局会议审议情况 审议通过了《关于聘任高级管理人员的议案》,表决结果为:同意 9 票,反 对 0 票,弃权 0 票。 会议决议聘任鞠彤欣为公司副总裁,任期自本次董事局会议审议通过之日起 至第十五届董事局任期届满之日止,其任职资格已经公司董事局提名委员会审议 通过。 三、备查文件 特此公告 中国宝安集团股份有限公司董事局 二〇二六年二月十四日 1 附:简历 鞠彤欣,女,1991 年出生,密歇根大学(安娜堡)精算学学士,哥伦比亚 大学(纽约)统计学 ...
中国宝安:截至2026年1月30日公司股东总户数约为14.99万户
Zheng Quan Ri Bao· 2026-02-09 15:09
Group 1 - The core point of the article is that China Baoan has disclosed its total number of shareholders, which is approximately 149,900 as of January 30, 2026 [2]
中国宝安:目前公司合计持有746591901股贝特瑞股份

Zheng Quan Ri Bao Wang· 2026-02-09 13:25
Group 1 - The company currently holds a total of 746,591,901 shares of Betterray [1]
中国宝安:公司存货、应收款上升主要是由于行业经营特点及业务规模发展所致
Zheng Quan Ri Bao Wang· 2026-02-09 13:21
Group 1 - The core viewpoint of the article is that China Baoan (000009) acknowledges the increase in inventory and receivables due to industry characteristics and business scale development [1] - The company is adhering to accounting standards by making provisions for bad debts [1] - China Baoan plans to enhance the management of receivables and strictly control bad debt risks to protect the interests of the company and its shareholders [1]