Workflow
增值税抵扣
icon
Search documents
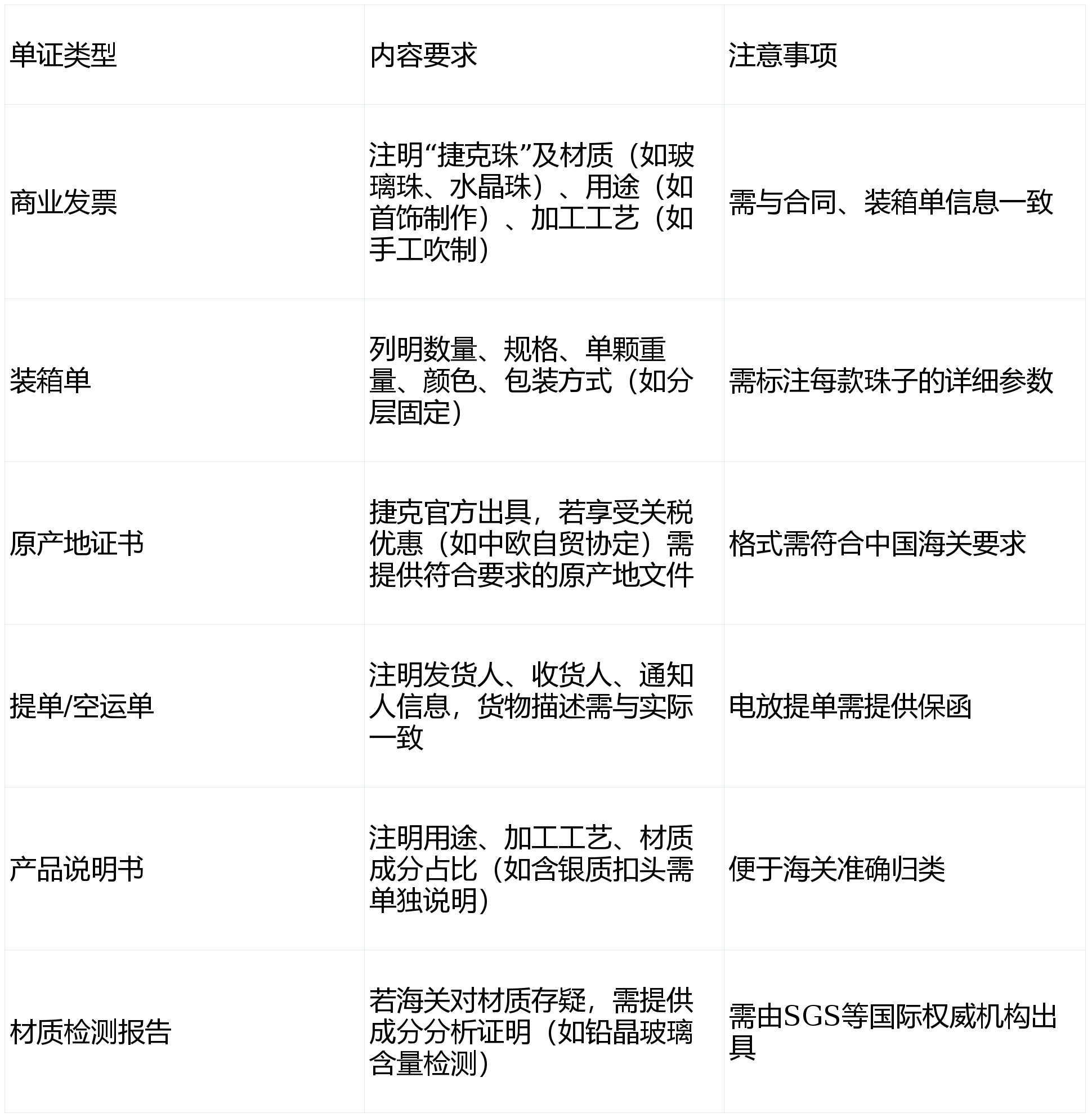
捷克珠进口清关全流程解析:从单证准备到税费缴纳的合规指南
Sou Hu Cai Jing· 2026-01-12 04:15
Core Qualifications - Import and export operation rights require possession of the "Foreign Trade Operator Registration Form" and the Customs Registration Certificate for Consignors and Consignees [1] - If a customs broker is appointed, an electronic customs declaration authorization must be signed through the "International Trade Single Window," with a preference for AEO-certified enterprises, especially those with experience in jewelry category operations [1] Customs Code and Tax Rate Analysis - Common HS codes and their corresponding tax rates are outlined [3] Customs Clearance Process and Operational Key Points - Key steps include document exchange and declaration, customs review and inspection, tax payment, and release [4] - The customs inspection probability is approximately 20%, with checks on the consistency of goods and documents, as well as the appearance and specifications of the jewelry [5] Transportation and Risk Prevention - Sea freight is suitable for large quantities of goods, with a transit time of about 30-40 days from nearby ports like Hamburg to Chinese ports [4][5] - Air freight is more appropriate for small, high-value shipments, with a faster transit time of about 3-5 days but at a higher cost [4][5] - Insurance for transportation is recommended to cover risks of theft and damage, with rates around 0.3%-0.5% [4][5] Compliance and Risk Control - Regular checks on Czech customs policy updates are necessary, such as changes in the "2026 Import and Export Tariff Explanations" [5] - All documents must be retained for at least three years for potential customs audits [5]
增值税普通发票可以抵扣?一文告诉你!
蓝色柳林财税室· 2026-01-11 01:37
Group 1 - The article discusses the tax policies related to the construction and management of affordable housing, highlighting the importance of these policies in addressing urban housing issues and ensuring that all citizens have access to housing [18][19]. - It outlines the tax exemptions available for affordable housing projects, including exemptions from urban land use tax and stamp duty, which are applicable to both the construction and management of these housing projects [19][20]. - The article specifies that affordable housing projects are exempt from various administrative fees and government funds, such as the underground construction fee and urban infrastructure fees, to further support the development of affordable housing [20][21]. Group 2 - The article emphasizes that local governments are responsible for identifying and providing information about affordable housing projects to relevant financial and tax authorities [18]. - It mentions that taxpayers must comply with specific regulations to benefit from the tax incentives outlined in the article, ensuring proper declaration and processing of these benefits [20].
关于发票的三个高频疑问,一次性讲清楚!
蓝色柳林财税室· 2025-09-19 13:47
Group 1 - The article discusses the regulations regarding the issuance of invoices in China, specifically addressing the limitations on the remarks section of invoices and the process for reporting lost or damaged invoices [5][10][11] - It clarifies that there is no specific character limit for the remarks section of invoices, but for electronic invoices, the total length cannot exceed 630 characters, with Chinese characters counting as three characters each [5][10] - In case of lost invoices, taxpayers must report the loss to the tax authority on the same day it is discovered and can do so through the electronic tax bureau [5][10][11] Group 2 - The article explains the types of VAT deduction certificates, including special VAT invoices and customs import VAT payment certificates, which allow taxpayers to deduct input VAT from their output VAT [10][11][13] - It details the calculation methods for input VAT based on the purchase price and deduction rates for agricultural products, emphasizing that certain invoices are not eligible for VAT deduction [13][14] - The article also outlines the requirements for deducting VAT on transportation services, including the need for valid invoices and specific calculation formulas for different types of transportation [17][20]
银行手续费发票可以网上申请了!未取得发票不可在税前列支
蓝色柳林财税室· 2025-09-18 10:15
Core Viewpoint - The article emphasizes that bank service fee invoices can now be applied for online, streamlining the process for businesses to obtain necessary tax documentation for expense deductions [3][12]. Group 1: Application Process - Businesses can log into the corporate online banking system, navigate to the "Invoice Service" section, and fill in required details such as business type, card number, and transaction dates to apply for electronic invoices [4][8]. - After selecting the invoices to print, users can choose between individual or combined printing options, confirming the accuracy of the invoice list before finalizing the request [4][8]. Group 2: Importance of Invoices - Bank service fees are considered taxable items under VAT regulations, necessitating the issuance of invoices for tax deduction purposes [14][24]. - Companies that fail to obtain invoices for bank service fees may face tax adjustments during annual reconciliations [15][17]. Group 3: Consequences of Not Obtaining Invoices - A case study illustrates that a company incurred a fine for not obtaining invoices for credit card processing fees, highlighting the importance of compliance with tax regulations [16][17]. - The article outlines that businesses can face penalties for using alternative documentation instead of official invoices, emphasizing the need for proper tax documentation [16][17]. Group 4: Accounting Treatment - If a business receives a VAT special invoice for bank service fees, it can recognize input tax credits, while those without such invoices may not need to adjust their accounting entries [18][24]. - The article details two scenarios for accounting treatment based on the type of invoice received, guiding businesses on how to handle their financial records accordingly [18][24].
一图掌握车辆购置税减免税优惠
蓝色柳林财税室· 2025-09-08 00:46
Core Viewpoint - The article discusses various tax exemption and reduction policies for vehicle purchase tax in China, particularly focusing on new energy vehicles and specific categories of vehicles that qualify for these benefits [3][4][5]. Group 1: Tax Exemption Policies - Vehicles exempt from vehicle purchase tax include those used by foreign embassies, military vehicles, emergency rescue vehicles, and public transport vehicles [3]. - New energy vehicles purchased between January 1, 2024, and December 31, 2025, are exempt from vehicle purchase tax, with a maximum exemption of 30,000 yuan per vehicle [4][5]. - For new energy vehicles purchased between January 1, 2026, and December 31, 2027, the vehicle purchase tax will be halved, with a maximum reduction of 15,000 yuan per vehicle [4][5]. Group 2: Specific Cases and Examples - An example illustrates that if a new energy vehicle is purchased for 300,000 yuan, the tax would normally be 30,000 yuan, but under the exemption policy, no tax is owed [7]. - If a new energy vehicle is purchased for 500,000 yuan, the tax would be 50,000 yuan, but the exemption limit allows for only 30,000 yuan to be exempted, resulting in a tax payment of 20,000 yuan [7][8]. - Another example shows that for a vehicle purchased in 2026 for 300,000 yuan, the tax would be 30,000 yuan, but with a 50% reduction, the tax owed would be 1,500 yuan [8].
看这篇,申税小微助您顺利申报增值税
蓝色柳林财税室· 2025-09-07 00:46
Core Viewpoint - The article highlights six common misconceptions regarding VAT declaration, aiming to assist taxpayers in correctly completing their VAT submissions for the month. Group 1: Misconceptions and Correct Interpretations - Misconception 1: Gifts to clients do not require VAT declaration. Correct Interpretation: Gifts purchased for clients are considered a sale under tax law and must be declared for VAT [3][4][5]. - Misconception 2: Small-scale taxpayers who register as general taxpayers mid-quarter do not need to file small-scale taxpayer declarations. Correct Interpretation: They must complete both small-scale taxpayer and general taxpayer declarations for the corresponding periods [6][7]. - Misconception 3: Small-scale taxpayers with monthly sales under 100,000 yuan can file zero VAT declarations. Correct Interpretation: Exemption from VAT does not equate to zero declaration; actual exempt amounts must be reported [8][9][10]. - Misconception 4: Companies can deduct input VAT for rented properties used as employee dormitories. Correct Interpretation: Input VAT for employee dormitories cannot be deducted, even with a special invoice [12][13][14]. - Misconception 5: General taxpayers can fully deduct input VAT on water and electricity bills when engaging in both simplified and general taxation projects. Correct Interpretation: Only the portion of input VAT related to general taxation projects can be deducted; the rest must be calculated and adjusted accordingly [15][16][17]. - Misconception 6: General taxpayers can only deduct input VAT at a 9% rate for agricultural products. Correct Interpretation: If agricultural products are used for producing or processing goods at a 13% rate, an additional 1% can be deducted, totaling a 10% deduction rate [18][19].
一图看懂如何申报企业职工新参保往前补缴社保
蓝色柳林财税室· 2025-09-06 09:52
Group 1 - The article discusses the process for declaring and paying social insurance wages for newly insured employees in Zhejiang Province, emphasizing the steps to submit the monthly payment wages after verifying the information [2][8] - It outlines the procedure for making supplementary payments, including accessing the relevant module and submitting the necessary data [2][3] - Users can view detailed information about the declaration of all insurance types by clicking on the appropriate section [5] Group 2 - The article provides a reminder for users to confirm the accuracy of their declaration data before submission [6] - It highlights the importance of following the correct navigation path within the system to ensure proper submission of social insurance payments [2][3] - The content is sourced from the Zhejiang Taxation Bureau, indicating its official nature and relevance for local tax compliance [8][12]
国际慈善日​ ▏税收政策小锦囊,公益性捐赠应如何税前扣除?
蓝色柳林财税室· 2025-09-06 07:15
Core Viewpoint - The article discusses the tax policies related to charitable donations in China, emphasizing the incentives for both individuals and enterprises to engage in philanthropic activities through tax deductions for qualifying donations [6][9][10]. Group 1: Tax Policies for Enterprises - Enterprises can deduct charitable donations made to specific channels, such as public welfare organizations and government agencies, from their taxable income [6][8]. - Donations for poverty alleviation made from January 1, 2019, to December 31, 2025, are fully deductible if directed to targeted poverty-stricken areas [9]. - For general charitable donations, enterprises can deduct amounts up to 12% of their annual profit; any excess can be carried forward for up to three years [8][10]. Group 2: Tax Policies for Individuals - Individuals can deduct charitable donations from their taxable income, with the deductible amount not exceeding 30% of their declared taxable income [10]. - Donations made to specific non-profit organizations, such as those supporting rural education or the Red Cross, are eligible for full tax deductions [11]. - Individuals must retain proper documentation, such as donation receipts, to substantiate their claims for tax deductions [13]. Group 3: Documentation and Compliance - Charitable organizations and government bodies must issue donation receipts to individuals and enterprises, which are necessary for tax deduction claims [4][13]. - If individuals cannot obtain receipts in a timely manner, they may use bank payment vouchers temporarily, but must provide the official receipts within 90 days [13]. - For collective donations organized by enterprises, a summary receipt can be used for tax deduction purposes [14].
《纳税缴费信用管理办法》,发布热点问题有哪些?(上下)
蓝色柳林财税室· 2025-09-02 08:46
Core Viewpoint - The article discusses the implementation of the "Tax Payment Credit Management Measures," which will take effect on July 1, 2025, focusing on the evaluation of tax payment credit for businesses based on various criteria and indicators [3]. Group 1: Tax Payment Credit Evaluation - The tax payment credit evaluation adopts an annual scoring system and direct grading method, with evaluation indicators including internal tax information and external evaluation information [2]. - The annual evaluation score starts from 100 points for businesses with complete information on regular and irregular indicators, while incomplete information leads to lower starting scores of 93 or 90 points [2]. - The evaluation cycle for tax payment credit is one calendar year, and businesses that have not been registered for a full evaluation year will not participate in the current evaluation [2]. Group 2: Credit Level Classification - The tax payment credit levels are classified into five categories: A, B, M, C, and D, with A being for scores above 90, B for scores between 70 and 90, M for newly established businesses or those with no income but scoring above 70, C for scores between 40 and 70, and D for scores below 40 or severe dishonesty [2]. Group 3: Direct Grading Criteria - Businesses that cannot be rated as A include those with less than three years of actual operation, previous D ratings, or failure to maintain proper accounting records [4]. - Certain businesses will be directly rated as D if they engage in tax evasion, fail to pay taxes, or have other serious tax violations [5]. Group 4: Exceptions to Credit Evaluation - Specific circumstances do not affect the tax payment credit evaluation, such as delays caused by tax authorities or force majeure events [7]. - Minor violations that are corrected promptly and do not result in harmful consequences will not impact the credit evaluation [8].
操作指引丨涉税专业服务专项报告报送
蓝色柳林财税室· 2025-08-29 00:49
Core Viewpoint - The article outlines the procedures and requirements for tax-related professional service institutions to submit special reports to tax authorities, emphasizing the importance of compliance with the regulations set by the State Administration of Taxation [3][5]. Group 1: Reporting Requirements - Tax service institutions, including tax firms, accounting firms, and law firms, must submit relevant business information to the tax authorities by March 31 of the year following the completion of professional tax advisory, tax compliance planning, tax certification, and tax situation review services [3][5]. - The submission process involves logging into the electronic tax bureau, selecting the appropriate service category, and filling out the required information on the special report submission interface [4]. Group 2: Policy Basis - The reporting requirements are based on the State Administration of Taxation Order No. 58, which establishes a system for collecting business information related to tax services and mandates the submission of relevant business element information [5]. - The announcement from the State Administration of Taxation further clarifies that tax service institutions must submit the "Special Business Report Element Information Collection Form" by the specified deadline [5]. Group 3: Taxpayer Guidance - A specific case is discussed regarding a company that transitioned from a small-scale VAT taxpayer to a general VAT taxpayer, clarifying that it cannot deduct VAT on purchases made before the transition if it did not meet certain conditions [9][10]. - The article emphasizes that taxpayers must have recorded and accurately accounted for their business results to qualify for VAT deductions, highlighting the importance of compliance with tax regulations [12].