商业航天概念股
Search documents
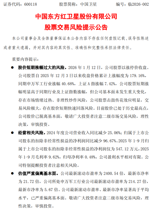
中国卫星,重要公告!
Jing Ji Ri Bao· 2026-01-13 14:31
Core Viewpoint - The commercial aerospace sector has experienced a significant correction after a period of rapid growth, with several stocks hitting the daily limit down. Group 1: Market Performance - The Wind Commercial Aerospace Theme Index saw a remarkable increase of 89% from December 1, 2025, to January 12, 2026, leading to nearly 20 stocks doubling in value during this period [1] - China Satellite's stock closed at the limit-up price on January 12, 2026, with a cumulative increase of 179.16% since December 3, 2025, significantly outperforming the 40.68% rise in the Shenwan Military Industry Index and the 7.42% increase in the Shanghai Composite Index [4] Group 2: Risk Warnings - China Satellite issued a risk warning, indicating that its stock price is at a historical high and detached from its fundamentals, urging investors to be cautious of trading risks [7] - Other companies in the commercial aerospace sector, including Aerospace HuanYu, Aerospace Electronics, and others, have also issued warnings about trading risks due to significant short-term price increases and high turnover rates [7] - Aerospace HuanYu's stock rose by 265.82% since November 21, 2025, while the Shenwan National Defense Industry Index increased by 44.76% and the Shanghai Composite Index by 8.62%, indicating a potential for market overheating and irrational speculation [8] - Aerospace Electronics reported a 194.40% increase since November 27, 2025, also highlighting the lack of fundamental changes and the risks associated with market sentiment [8]
顺灏股份:投资轨道辰光事项对公司2025年经营业绩影响较小
Zheng Quan Shi Bao Wang· 2026-01-12 13:01
Core Viewpoint - The company, Shunhao Co., Ltd. (002565), has announced significant fluctuations in its stock trading, attributed to the recent surge in "commercial aerospace concept stocks" influenced by related policies and events in the commercial aerospace sector [1] Investment Details - On June 2025, the company invested 110 million yuan in Orbit Chuangguang, acquiring a 19.30% stake [1] - Orbit Chuangguang's primary business involves launching computing power satellites into dawn-dusk orbits to establish a space data center, providing computing power services to clients [1] Business Operations - The operational scope of Orbit Chuangguang includes integrated satellite technology applications, satellite navigation services, and manufacturing and sales of satellite mobile communication terminals [1] - The investment in Orbit Chuangguang does not have synergies with the company's existing business and is expected to have a minimal impact on the company's operating performance in 2025 [1] Market Context - The relevant industry is still in its early development stage, leading to significant uncertainty regarding future returns [1] - Orbit Chuangguang is currently a startup and has not yet achieved profitability, which may affect the company's financial results in the future [1]
连续爆发,盘初迅速掀起涨停潮
第一财经· 2025-12-25 01:55
Core Viewpoint - The commercial aerospace sector has experienced a significant surge, with multiple stocks hitting the daily limit up in recent trading days, indicating strong investor interest and market momentum [1]. Group 1: Stock Performance - As of December 25, several stocks in the commercial aerospace sector have shown remarkable performance, with over 20 stocks hitting the daily limit up [1]. - Notable performers include: - Shenjian Co., Ltd. with a six-day consecutive limit up - Guanglian Aviation, Boyun New Materials, Longji Machinery, Changjiang Communication, Tianao Electronics, and Zai Sheng Technology, all hitting the limit up [1]. - Specific stock price changes include: - Guanglian Aviation: +19.99% to 31.21 - Chaojie Co., Ltd.: +14.56% to 128.81 - Aerospace Software: +13.61% to 23.46 - Zhenlei Technology: +13.02% to 129.07 - Boyun New Materials: +10.04% to 12.39 - Longji Machinery: +10.03% to 10.31 - Shenjian Co., Ltd.: +10.02% to 11.97 - Changjiang Communication: +10.02% to 32.73 - Tianao Electronics: +10.01% to 22.09 [2].
臻镭科技:卫星领域营收主要受商业航天行业发展和客户需求影响 存在一定不可预见性
Zheng Quan Shi Bao Wang· 2025-12-15 11:40
Core Viewpoint - The company, Zhenray Technology (688270), has observed significant fluctuations in stock prices due to recent developments in the "commercial aerospace concept stocks" influenced by related policies and events [1] Group 1: Company Operations - The company's revenue in the satellite sector is primarily affected by the development of the commercial aerospace industry and customer demand, which introduces a degree of unpredictability [1] - There have been no significant changes in the company's production and operations [1] Group 2: Market Context - The stock price volatility is notable in the short term, prompting the company to advise investors to discern information carefully and make rational investment decisions [1]
顺灏股份:股票交易异常波动
2 1 Shi Ji Jing Ji Bao Dao· 2025-12-07 08:25
Core Viewpoint - The stock of Shunhao Co., Ltd. experienced an abnormal fluctuation, with a cumulative closing price increase of over 20% during three consecutive trading days from December 3 to December 5, 2025, prompting a self-examination by the company's board of directors [1] Group 1: Stock Performance and Company Response - The company confirmed that there were no corrections or supplements needed for previously disclosed information and that the operating conditions remain normal without significant changes in the internal or external environment [1] - The company noted that the major shareholders and their concerted actions did not trade the company's stock during the abnormal fluctuation period [1] - The stock price increased by 48.19% from December 1 to December 5, 2025, leading the company to remind investors of the risks associated with secondary market trading [1] Group 2: Business Operations and Investments - Shunhao Co., Ltd. invested 110 million yuan in Beijing Treadlight Technology Co., Ltd., holding a 19.30% stake, which focuses on satellite launch and space data center construction [1] - The existing business does not yet have a synergistic effect with Treadlight, and its operations are subject to macroeconomic and industry policy influences, with potential risks related to the long industrialization and commercialization cycle [1] - The "Tianshutian Calculation" business is expected to have clear commercial value within the next five years, while the "Dizhutian Calculation" business is anticipated to gradually gain market competitiveness over the next 5 to 10 years, but these developments are not expected to significantly impact the company's operating performance in 2025 [1]
逆市拉升!涨停!
中国基金报· 2025-12-02 04:34
Market Overview - The A-share market saw all three major indices decline, with the Shanghai Composite Index down 0.55% to 3892.55, the Shenzhen Component Index down 0.77% to 13045.95, and the ChiNext Index down 0.88% to 3065.15 [3][4] - The total trading volume reached 1.06 trillion CNY, with a predicted volume of 1.65 trillion CNY, indicating a decrease of 234.9 billion CNY [4] Sector Performance - Local stocks in Fujian showed strength, with sectors such as ice and snow tourism, duty-free shops, and consumer electronics manufacturing experiencing gains, while shipping, education, and lithium battery sectors faced declines [5][6] - The ice and snow tourism index strengthened, with stocks like Iceberg Cold and others reaching their daily limit [14][15] Consumer Stocks - Several consumer stocks performed well, including Hai Xin Food, Tong Qing Lou, and Gao Le Co., which hit their daily limit, while others like Mao Ye Commercial and Qi Xin Group also saw significant gains [10][13] - Hai Xin Food rose by 10.05% to 8.76 CNY, with a trading volume of 146 million shares [13] Commercial Aerospace Sector - The commercial aerospace sector became active again, with Aerospace Development achieving 9 limit-up days in 13 trading days, alongside other companies like Yaguang Technology and Leike Defense [18] - The National Space Administration announced the establishment of a "Commercial Aerospace Department" to oversee the industry, with a projected market size growth from approximately 0.38 trillion CNY in 2015 to 2.3 trillion CNY by 2024, reflecting a compound annual growth rate of about 22% [20]
上海港湾:三名高管10月14日合计减持9.05万股股份
Xin Lang Cai Jing· 2025-10-14 10:43
Core Viewpoint - Shanghai Port Bay (605598.SH) announced unusual stock trading fluctuations, clarifying that its main business remains unchanged despite being categorized under "commercial aerospace concept stocks" and "perovskite battery concept stocks" by some platforms [1] Business Overview - The company's primary operations focus on ground treatment and pile foundation engineering related to geotechnical engineering [1] - As of the audited financial data for 2024, the revenue contribution from commercial aerospace and perovskite solar businesses is less than 1%, indicating a small scale and lack of profitability [1] Impact on Operations - The categorization of the company’s stock under new concepts does not have a substantial impact on its current main business operations [1] Insider Trading Activity - During the period of unusual stock trading fluctuations on October 14, 2025, several board members executed share reductions: - Vice President Lan Ruixue sold 30,000 shares - Director Liu Yu sold 29,000 shares - Secretary of the Board Wang Yiqian sold 31,500 shares [1]