公共责任保险
Search documents
支付赔款537.2万港元, 香港大埔火灾首批赔付公布
Xin Lang Cai Jing· 2025-12-02 10:45
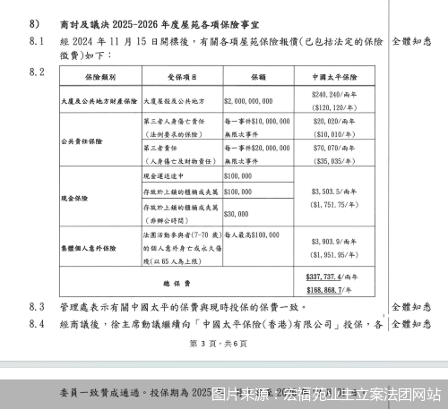
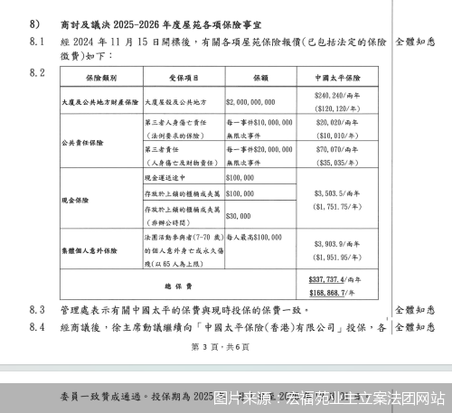
Core Insights - The Hong Kong Tai Po fire is a typical "low-frequency high-loss" disaster event, causing significant casualties and financial impact on insurance companies [3][10] - The total insurance coverage involved exceeds HKD 2 billion, with China Taiping Insurance (Hong Kong) as the primary insurer [4][11] - The incident has prompted a swift response from the insurance sector, including claims processing and emergency support for affected residents [5][12] Insurance Impact - The fire has resulted in 156 confirmed fatalities, with around 30 individuals still missing, leading to a substantial insurance claim environment [3][10] - China Taiping has initiated the first batch of claims, paying out HKD 5.372 million for home insurance [4][11] - The insurance policy includes property insurance for buildings and common areas, with a total premium of HKD 337,700 for two years [4][11] Reinsurance Role - Reinsurance companies like Zhongcai Property & Casualty Insurance and Qianhai Reinsurance are involved in absorbing the losses, which could significantly reduce the net retention for primary insurers [6][13] - The actual net retention for insurers may be as low as 5-10%, highlighting the critical role of reinsurance in stabilizing the market [6][13] - The reinsurance mechanism is seen as essential for risk absorption and enhancing the resilience of the insurance system [6][13] Industry Response - Multiple insurance companies have pledged nearly HKD 100 million in donations to support fire rescue efforts [7][14] - The insurance industry is actively coordinating to streamline claims processes and provide timely support to affected residents [6][12] - Regulatory bodies have emphasized the need for insurance firms to expedite claims and assist disaster victims effectively [6][13]
火险、责任险、工程险、家居险拆解香港大埔火灾“天价”保险:保哪些,怎么赔?
Mei Ri Jing Ji Xin Wen· 2025-11-28 10:54
Core Viewpoint - A significant fire incident occurred at Hong Kong's Macpherson Garden, resulting in major casualties and prompting multiple insurance companies to initiate emergency claims processes. The insurance coverage primarily involves property-related insurance and contractor insurance, with the main insurer being China Taiping Insurance (Hong Kong) [1][12]. Insurance Arrangements - The fire incident involves two main types of insurance: property-related insurance at the estate level and contractor insurance covering engineering and employee protection, both underwritten by China Taiping [1][12]. - The estate's management committee has decided to continue purchasing collective fire insurance from China Taiping for the period from January 1, 2025, to December 31, 2026, with a total premium of approximately HKD 337,737.4 for two years [2][3]. Insurance Coverage Details - The property insurance covers the building structure and common areas with a sum insured of HKD 2 billion, while public liability insurance covers third-party bodily injury with a limit of HKD 10 million per event [3][4]. - The insurance policy includes a "subrogation" clause, allowing the insurer to recover costs from third parties if negligence is proven [6][8]. Claims Process and Emergency Measures - Multiple insurance companies, including major players like China Life and AIA, have activated emergency claims protocols, offering streamlined services and support for affected clients [12]. - The banking sector, represented by Shanghai Bank, has also initiated a donation of HKD 10 million to support rescue and recovery efforts [12]. Home Insurance Insights - Home insurance, which covers personal property within the insured premises, is gaining attention as it provides compensation for losses due to incidents like theft, fire, and natural disasters [13][14]. - The distinction between home insurance and fire insurance is emphasized, with the former covering personal belongings and the latter covering structural damages [16][17]. Industry Perspective - The insurance industry views comprehensive insurance arrangements as essential for disaster recovery and urban stability, highlighting the importance of property and public liability insurance in providing financial support post-disaster [11][12].
你的房屋买保险了吗?
经济观察报· 2025-11-27 12:37
Core Viewpoint - The article highlights the importance of insurance coverage in residential safety, particularly in light of the recent fire incident at Hong Kong's Hongfuyuan, which resulted in significant casualties and raised concerns about housing safety and risk management [2][3]. Group 1: Incident Overview - On November 26, 2025, a fire broke out in multiple residential buildings at Hongfuyuan, New Territories, Hong Kong, leading to 55 fatalities [2]. - The incident has prompted discussions regarding the adequacy of insurance coverage for residential properties and the need for improved safety measures [3]. Group 2: Insurance Coverage Details - China Taiping Insurance (Hong Kong) Co., Ltd. provided comprehensive insurance for the Hongfuyuan maintenance project, including construction all-risk insurance, employee compensation insurance, third-party liability insurance, property all-risk insurance, and public liability insurance [3][4]. - The insurance plan for the Hongfuyuan estate for the period from January 1, 2025, to December 31, 2026, includes a total premium of HKD 337,700 for four types of insurance [4]. Group 3: Insurance Premium Breakdown - The building and common area property insurance has a coverage limit of HKD 2 billion, with a premium of HKD 240,200 for two years [5]. - Public liability insurance covers third-party personal injury and liability, with limits of HKD 10 million and HKD 200 million, respectively, and corresponding premiums of HKD 20,000 and HKD 70,000 for two years [5]. - Cash insurance covers various scenarios with a total premium of HKD 10,507 for two years, while collective personal accident insurance has a premium of HKD 3,903.9 for two years [5]. Group 4: Broader Insurance Market Context - The article discusses the limited development of home insurance in mainland China compared to Hong Kong, noting that while new housing quality defect insurance is mandatory, there is no compulsory insurance system for existing homes [6]. - Home insurance in China has seen significant growth, with premiums increasing from HKD 1.2 billion in 1998 to HKD 28.5 billion in 2024, but it still represents only 1.7% of the total property insurance market [6]. Group 5: Challenges in Home Insurance - The development of home insurance faces challenges such as a lack of mandatory participation and insufficient supply from the insurance industry, which lacks comprehensive databases for risk assessment [7]. - The traditional home insurance model is characterized by low frequency of claims, leading to a disconnect between consumers and insurance products [7]. Group 6: Innovations in Home Insurance - Recent innovations in home insurance include the introduction of risk reduction services and expanded coverage options, such as plumbing and electrical inspections, fire alarm responsibilities, and pet liability insurance [8]. - These innovations aim to enhance consumer engagement and address emerging risks, such as those associated with electric bicycles and extreme weather events [8].
保额逾20亿港元!香港大埔火灾涉事小区曾投保太平香港
Guo Ji Jin Rong Bao· 2025-11-27 12:15
Core Viewpoint - The fire incident at Wangfuk Court in Tai Po, Hong Kong, resulted in 55 fatalities, prompting a significant response from insurance companies to manage claims and support affected residents [2][9]. Group 1: Incident Overview - A five-alarm fire occurred at multiple residential buildings in Wangfuk Court, resulting in 55 casualties [2]. - The Hong Kong government reported that the maintenance work at Wangfuk Court was managed by the owners' corporation and supervised by an independent review team [1]. Group 2: Insurance Response - China Taiping Insurance (Hong Kong) has activated its emergency mechanism to handle claims related to the fire, emphasizing a commitment to prompt and fair compensation [9]. - The insurance coverage includes construction all-risk insurance, employee compensation insurance, third-party liability insurance, and property insurance for the owners' corporation [9]. - The total insurance premium for the coverage provided by China Taiping Insurance is approximately HKD 337,700 for a two-year period [8]. Group 3: Industry Actions - Multiple insurance companies, including China Life Overseas and Ping An, have initiated emergency response plans to streamline claims processes and provide support to affected clients [10][11]. - The Hong Kong Insurance Authority has formed a dedicated task force to coordinate the insurance industry's response to the fire incident and ensure adequate resources are allocated for claims processing [9].
中国太平香港:全力以赴做好大埔火灾保险理赔
Zhong Guo Jing Ying Bao· 2025-11-27 11:59
Core Viewpoint - A significant fire occurred in multiple residential buildings at Hong Fu Court in Tai Po, Hong Kong, resulting in major casualties, prompting the Hong Kong government and various sectors to engage in firefighting, rescue, medical treatment, and post-incident support efforts [2] Insurance and Risk Management - The owners' committee of Hong Fu Court discussed and decided to continue insurance coverage with China Taiping Insurance (Hong Kong) Co., Ltd. for the period from January 1, 2025, to December 31, 2026, which includes property insurance, public liability insurance, cash insurance, and collective personal accident insurance [2] - Following the fire incident, Taiping Hong Kong activated its emergency response mechanism and committed to adhering to the principles of "quick compensation, full compensation, and reasonable pre-compensation" to assist affected residents [2]
香港大埔火灾小区买了多项保险 保额逾20亿港元!业内人士:大概率全额赔付
Mei Ri Jing Ji Xin Wen· 2025-11-27 11:08
Core Viewpoint - The fire incident at Hong Kong's Hong Fuk Court has led to significant insurance implications, with expectations of large-scale collective claims potentially marking a historic moment in Hong Kong's residential insurance sector [2][5]. Insurance Details - The insurance coverage includes property insurance for the building and common areas with a coverage amount of HKD 2 billion and a premium of HKD 240,240 for two years [4]. - Public liability insurance covers third-party personal injury with a limit of HKD 10 million per incident and a premium of approximately HKD 20,020 for two years, while third-party liability (personal injury and property damage) has a limit of HKD 20 million per incident with a premium of about HKD 70,070 for two years [4]. - The total insured amount across various policies is approximately HKD 2.03 billion, with total premiums around HKD 337,737.4 for two years [4]. Expected Claims and Industry Impact - The building's property insurance is likely to be fully paid out due to the extent of the fire damage, and the public liability insurance may also see full payouts based on the incident's impact [5]. - The expected compensation for deceased individuals is estimated at HKD 10 million per person, potentially totaling over HKD 4 million if there are more than 40 fatalities [5]. - The incident may trigger the largest collective claims in Hong Kong's residential insurance history, with some insurers facing losses due to inadequate risk assessment during underwriting [5]. - Insurers, including those from mainland China and Hong Kong, have activated emergency response plans for claims processing, including simplified procedures and direct services for affected clients [5]. Market Reaction - Following the fire incident, shares of China Taiping Insurance (HK00966) experienced a decline, with a drop of over 8% at one point, closing at HKD 17.9 per share, reflecting a market capitalization of HKD 643.3 billion [9].
香港大埔火灾小区买了多项保险,保额逾20亿港元!业内人士:大概率全额赔付
Mei Ri Jing Ji Xin Wen· 2025-11-27 10:25
Core Viewpoint - A significant fire incident occurred at Hong Kong's Hong Fuk Court, resulting in major casualties and potential insurance claims implications for the involved parties [1]. Insurance Details - The management committee of Hong Fuk Court decided to continue insurance coverage with China Taiping Insurance (Hong Kong) for the period from January 1, 2025, to December 31, 2026, covering various insurance types including property, public liability, cash, and personal accident insurance [2][4]. - The property insurance covers a total amount of HKD 2 billion, with a premium of HKD 240,240 for two years [4]. - Public liability insurance includes coverage for third-party personal injury up to HKD 10 million per incident, with a premium of approximately HKD 20,020 for two years, and for third-party liability (personal injury and property damage) up to HKD 20 million per incident, with a premium of about HKD 70,070 for two years [4]. Expected Insurance Claims - The public area property insurance is likely to fully compensate due to the fire damage, while the third-party liability insurance may also see full payouts based on the incident's impact [5]. - The compensation standard for personal insurance is HKD 100,000 per deceased individual, which could total over HKD 4 million if there are more than 40 fatalities [5]. - This incident may trigger the largest collective claim in Hong Kong's residential insurance history, with some insurers potentially facing losses due to inadequate risk assessment during underwriting [5]. Market Reaction - Following the fire incident, shares of China Taiping Insurance (HK00966) experienced a decline, dropping over 8% at one point, and closing at HKD 17.9 per share, reflecting a market capitalization of HKD 643.3 billion [8].
宏福苑火灾触发多重保险 国寿海外、平安等多险企启动应急预案
2 1 Shi Ji Jing Ji Bao Dao· 2025-11-27 08:48
Core Points - A fire in Hong Kong's Tai Po district resulted in 55 fatalities, as reported by the Hong Kong Fire Services Department [1] - The affected residential complex, Wang Fuk Court, had previously discussed insurance matters for the years 2025-2026, opting to continue coverage with China Taiping Insurance (Hong Kong) Co., Ltd. [1] - The total insurance premium for the residential complex is HKD 337,700 for two years, covering various aspects including property, public liability, cash, and personal accident insurance [1][2] Insurance Coverage Details - The property and public area insurance has a coverage amount of HKD 2 billion, with a premium of HKD 240,200 for two years [1] - Public liability insurance includes personal injury liability of HKD 10 million per incident and general liability of HKD 200 million per incident, with respective premiums of HKD 20,000 and HKD 70,000 for two years [1] - Cash insurance covers amounts during transport and in locked drawers or safes, with coverage amounts of HKD 100,000 and HKD 30,000, each with a premium of HKD 3,503.5 for two years [1][2] Emergency Response by Insurance Companies - Multiple insurance companies activated emergency response plans following the fire incident [3] - China Life Insurance (Overseas) Co., Ltd. announced the initiation of simplified claims procedures and proactive outreach to policyholders [3] - Ping An Life and Ping An Property & Casualty also established emergency response teams to manage the situation promptly [3] -招商仁和人寿 set up a management team for emergency response, offering expedited claims processing without the need for documentation for confirmed victims [3]
香港大埔住宅楼火灾,业主买了哪些保险、如何赔付
2 1 Shi Ji Jing Ji Bao Dao· 2025-11-27 08:21
Core Insights - A significant fire occurred in Hong Kong's Tai Po district, resulting in major casualties and prompting emergency response efforts from the government and various sectors [1] - Multiple insurance companies have activated emergency claims services, including simplified claims processes and proactive outreach to affected clients, although no claims have been reported yet [1] - The insurance coverage for the affected properties includes various types of insurance, such as building and public liability insurance, with specific coverage limits outlined [2][3] Insurance Coverage Details - The building and public area property insurance has a coverage limit of HKD 2 billion, while public liability insurance covers third-party personal injury with a limit of HKD 10 million [2] - Cash insurance covers three scenarios with limits of HKD 100,000 for cash in transit and HKD 30,000 for cash stored in safes during non-office hours [2] - Collective personal accident insurance provides coverage for participants in corporate activities, with a maximum coverage of HKD 100,000 per person [2] Fire Insurance Specifics - Fire insurance, also known as building structure insurance, covers the physical structure of the building but does not cover personal property losses [3][4] - Home insurance, in contrast, protects personal belongings within the property, such as furniture and appliances, from losses due to incidents like fire [3][4] - In Hong Kong, banks typically require homeowners to purchase fire insurance as a condition for mortgage approval, although homeowners can choose their insurance provider [4]
宏福苑大厦财险保额20亿港元!或因涉及大维修,多家保险公司此前无意报价
Xin Lang Cai Jing· 2025-11-27 07:31
Core Viewpoint - The Hong Kong residential complex, Hong Fuk Court, is undergoing insurance renewal following a recent fire incident, with the owners' corporation opting to continue coverage with China Taiping Insurance for the period from January 1, 2025, to December 31, 2026 [2][5]. Insurance Details - The property insurance coverage for the building and common areas is set at HKD 2 billion, while public liability insurance includes HKD 10 million per incident for personal injury and HKD 20 million per incident for third-party liability [2][3]. - The total premium for the insurance coverage is HKD 337,737, which is consistent with the current premium being paid [2][4]. Insurance Market Response - Nine insurance companies were approached for quotes, but many either declined to quote or did not respond, indicating a potential increase in underwriting risk due to ongoing major repairs [3][4]. - The only company that provided a quote was China Taiping Insurance, while others like New World Insurance and Ping An Insurance expressed no interest in quoting [4]. Risk Management and Claims Process - The insurance coverage is expected to include various aspects of risk management related to ongoing repairs, such as coverage for material loss, damage to construction equipment, and third-party liability during the repair process [5]. - The claims process involves several steps, including reporting the incident, submitting claims documentation, and undergoing loss assessment, but the exact scale of potential claims remains uncertain pending further evaluations [5][6].