Zhengping Road & Bridge (603843)
Search documents
1个月内15天涨停!603843,明起复牌
Di Yi Cai Jing· 2025-10-15 11:28
10月15日晚,*ST正平公告,近日,公司就股票交易情况进行核查,鉴于相关核查工作已完成,经向上 交所申请,公司股票将于10月16日(星期四)开市起复牌。 经公司自查,2025年9月17日公司收到青海省自然资源厅颁发的《采矿可许证》。公司开采能力不足, 矿产资源开发未来需大规模投入建设和运营,但公司目前无充足资金、人员及设备等用于后续开采,矿 产资源后续开采进展、能否产生收益均存在重大不确定性。截至2025年6月30日,公司货币资金为 101723487.39元,其中因农民工专户保证金、诉讼冻结等受限的货币资金81664227.39元,资产负债率为 92.22%。受制于资金投入、市场环境、行业政策及外部环境、人员缺乏等多重因素影响,矿产资源后 续开发进展、能否产生收益均存在重大不确定性。 此外,经公司自查,公司目前生产经营情况正常,未发生重大变化,未发现其他可能对公司股价产生较 大影响的重大事件;不存在应披露而未披露的重大信息。 *ST正平同时提示风险称,公司近期股票涨幅较大,股价短期内上涨过快,严重脱离基本面,积累了较 高的交易风险。公司还面临终止上市风险,如非标意见所涉事项在2025年度无法消除,公司股票 ...
1个月内15天涨停!603843,明起复牌
第一财经· 2025-10-15 11:19
10月15日晚,*ST正平公告,近日,公司就股票交易情况进行核查,鉴于相关核查工作已完成,经向上交所申请,公司股票将于10月16日(星期四)开 市起复牌。 经公司自查,2025年9月17日公司收到青海省自然资源厅颁发的《采矿可许证》。公司开采能力不足,矿产资源开发未来需大规模投入建设和运营,但 公司目前无充足资金、人员及设备等用于后续开采,矿产资源后续开采进展、能否产生收益均存在重大不确定性。截至2025年6月30日,公司货币资金 为101723487.39元,其中因农民工专户保证金、诉讼冻结等受限的货币资金81664227.39元,资产负债率为92.22%。受制于资金投入、市场环境、 行业政策及外部环境、人员缺乏等多重因素影响,矿产资源后续开发进展、能否产生收益均存在重大不确定性。 此外,经公司自查,公司目前生产经营情况正常,未发生重大变化,未发现其他可能对公司股价产生较大影响的重大事件;不存在应披露而未披露的重大 信息。 *ST正平同时提示风险称,公司近期股票涨幅较大,股价短期内上涨过快,严重脱离基本面,积累了较高的交易风险。公司还面临终止上市风险,如非标 意见所涉事项在2025年度无法消除,公司股票将被 ...
*ST正平(603843.SH):相关核查工作已完成 10月16日起复牌
Ge Long Hui A P P· 2025-10-15 10:30
格隆汇10月15日丨*ST正平(603843.SH)公布,近日,公司就股票交易情况进行核查,鉴于相关核查工作 已完成,经向上海证券交易所申请,本公司股票于2025年10月16日(星期四)开市起复牌。经公司自 查,并书面征询控股股东及实际控制人,截至本公告披露日,不存在应披露而未披露的重大事项或重要 信息。 ...
*ST正平:股票交易停牌核查完成 10月16日起复牌
Zheng Quan Shi Bao Wang· 2025-10-15 10:20
Core Viewpoint - *ST Zhengping (603843) announced that its stock will resume trading on October 16 after completing a review of its trading situation, following a significant price increase and trading volatility [1] Summary by Relevant Sections Stock Performance - From September 1 to September 30, 2025, the company's stock price increased by 101.86%, with 15 days of trading hitting the daily limit and experiencing 4 instances of abnormal fluctuations [1] Trading Risks - The rapid increase in stock price has led to a serious disconnection from the company's fundamentals, resulting in accumulated trading risks [1]
*ST正平(603843) - 正平股份关于股票交易停牌核查结果暨复牌的公告
2025-10-15 10:15
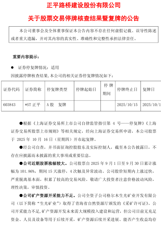
证券代码:603843 证券简称:*ST 正平 公告编号:2025-066 正平路桥建设股份有限公司 关于股票交易停牌核查结果暨复牌的公告 本公司董事会及全体董事保证本公告内容不存在任何虚假记载、误导性陈述 或者重大遗漏,并对其内容的真实性、准确性和完整性承担法律责任。 重要内容提示: 证券停复牌情况:适用 ●公司非经营性资金占用尚未解决。2024 年,公司控股子公司贵州水利实业 有限公司(以下简称"贵州水利")的少数股东贵州欣汇盛源房地产开发有限公司 (以下简称"欣汇盛源")存在对贵州水利的非经营性资金占用,经公司核查实际 占用资金为 1,320.9219 万元,2025 年 7 月欣汇盛源以现金方式归还占用资金 900 万元,截至目前占用余额为 420.9219 万元(公告编号:2025-035)。 ●公司业绩持续亏损。2024 年公司实现营业收入 13.62 亿元,归母净利润 -4.84 亿元,扣非后的归母净利润-4.75 亿元,2025 年上半年公司实现营业收入 3.44 亿元,归母净利润-0.88 亿元,扣非后的归母净利润-1.15 亿元。 ●请广大投资者理性投资,注意二级市场的交易风险。 因披露停 ...
*ST正平:停牌核查完成 股票复牌
Mei Ri Jing Ji Xin Wen· 2025-10-15 10:00
Core Viewpoint - *ST Zhengping (603843.SH) announced that its stock will resume trading on October 16, 2025, after completing a suspension review, indicating no undisclosed significant matters [1] Group 1: Stock Performance and Trading Risks - The company's stock has experienced a significant increase recently, leading to concerns about a rapid rise that is severely detached from its fundamentals, resulting in high trading risks [1] - There is a risk of termination of the company's listing if issues related to non-standard opinions are not resolved by the end of 2025 [1] Group 2: Operational Challenges - The company faces significant uncertainty regarding its mineral resource extraction capabilities and the potential for future revenue generation [1] - Non-operating fund occupation issues remain unresolved, contributing to ongoing financial losses [1]
上交所:9月29日至10月10日对*ST正平等异常波动风险警示股票进行重点监控
Zheng Quan Shi Bao Wang· 2025-10-10 10:18
Core Insights - The Shanghai Stock Exchange has implemented self-regulatory measures against 70 cases of abnormal trading behaviors, including price manipulation and false declarations, from September 29 to October 10, 2025 [1] - The stock *ST Zhengping (603843) has been placed under key monitoring due to abnormal volatility risks [1] - The exchange has conducted special investigations into 8 significant corporate events and reported one case of suspected illegal activities to the China Securities Regulatory Commission [1]
新股发行及今日交易提示-20251010





HWABAO SECURITIES· 2025-10-10 08:27
New Stock Listings - New stock "Aomeisen" (920080) listed at an issue price of 8.25 on October 10, 2025[1] - "Shangwei New Materials" (688585) has a tender offer period from September 29 to October 28, 2025[1] Delisting and Trading Alerts - "Zitian Tui" (300280) is in the delisting arrangement period with only 1 trading day remaining[1] - "Pinming Technology" (688109) is experiencing severe abnormal fluctuations[1] Market Updates - Multiple companies including "Kesi Technology" (688788) and "Bory Medical" (688166) have recent announcements related to trading activities[1] - "Ganfeng Lithium" (002460) and "Luoyang Molybdenum" (603993) have also made recent disclosures[1] Additional Information - A total of 30 companies have been highlighted for various trading activities and announcements on October 10, 2025[1] - Links to detailed announcements for each company are provided for further insights[1]
新股发行及今日交易提示-20251009





HWABAO SECURITIES· 2025-10-09 09:43
New Stock Offerings - The tender offer for Shangwei New Materials (688585) is open from September 29, 2025, to October 28, 2025[1] - Zitian Tui (300280) is in the delisting adjustment period with only 2 trading days remaining until the last trading day[1] Market Alerts - Kesi Technology (688788) and Pinming Technology (688109) have recent announcements but no specific details provided[1] - Magu Technology (688448) is experiencing severe abnormal fluctuations[1] Trading Updates - Multiple companies including Dongjing (002199) and Guosheng Jinkong (002670) have announcements dated October 9, 2025, indicating ongoing trading activities[1] - Companies like Hunan Yuneng (301358) and Wanrun New Energy (688275) have announcements from October 1, 2025, indicating recent trading updates[1] Financial Disclosures - Several companies have disclosed their financial information, with specific announcements linked to their respective stock codes[1] - The report includes links to detailed announcements for various companies, providing transparency in their financial activities[1]
10月9日盘前停复牌汇总



Xin Lang Cai Jing· 2025-10-09 00:43
Group 1 - Three companies have been temporarily suspended from trading: *ST Zhengping, Shenyang Chemical, and Delixi Shares [1] - One company has resumed trading: *ST Mingjia [1]