东诚药业
Search documents
1月4日增减持汇总
Xin Lang Cai Jing· 2026-01-04 14:03
Group 1 - Guizhou Moutai repurchased 87,059 shares of its own stock [2] - Dongcheng Pharmaceutical plans to repurchase shares worth between 100 million to 200 million yuan [2] - Industrial Fulian has cumulatively repurchased 9.3199 million shares, accounting for 0.05% of total share capital [2] - CATL has cumulatively repurchased 15.99 million A-shares, with a total transaction amount of 4.386 billion yuan [2] - Century Huatong plans to repurchase shares worth between 300 million to 600 million yuan [2] Group 2 - Hunan Baiyin disclosed a reduction in holdings by Great Wall Asset to below 5% [1]
1月4日增减持汇总:贵州茅台等5股增持 湖南白银减持(表)




Xin Lang Cai Jing· 2026-01-04 13:49
据统计,1月4日,贵州茅台、东诚药业、工业富联、宁德时代、世纪华通(维权)披露增持情况。湖南 白银披露减持情况。 | | | 1.4上市公司盘后增持情况 | | --- | --- | --- | | 1 | 贵州茅台 | 回购公司股份87 059股 | | 2 | 东诚药业 | 拟以1亿-2亿元回购公司股份 | | 3 | 「业富联 | 已累计回购931.99万股股份 占总股本0.05% | | র্ব | 宁德时代 | 累计回购公司A股股份1599万股 成交总金额为43.86亿元 | | 5 | 世纪委颁 | 拟以3亿元-6亿元回购公司股份 | | | | 1.4上市公司盘后减得情况 | | 1 | 湖南白银 | 长城资产减持至5%以下 | 炒股就看金麒麟分析师研报,权威,专业,及时,全面,助您挖掘潜力主题机会! 炒股就看金麒麟分析师研报,权威,专业,及时,全面,助您挖掘潜力主题机会! 据统计,1月4日,贵州茅台、东诚药业、工业富联、宁德时代、世纪华通(维权)披露增持情况。湖南 白银披露减持情况。 | | | 1.4上市公司盘后增持情况 | | --- | --- | --- | | 1 | 贵州茅台 | ...
2026年国家继续支持医疗设备更新,建议关注相关赛道机会
Ping An Securities· 2026-01-04 13:45
Investment Rating - The industry investment rating is "Outperform the Market," indicating an expected performance that exceeds the market by more than 5% over the next six months [29]. Core Insights - The report highlights that the national government will continue to support the renewal of medical equipment in 2026, which is expected to drive demand in the medical device sector. The focus is on high-end equipment and companies with significant performance improvements and international expansion, such as Mindray Medical, United Imaging, Aohua Endoscopy, and Kaili Medical [3]. - The report emphasizes the optimization of application conditions and review processes for equipment renewal projects, aiming to lower investment thresholds and enhance support for small and medium-sized enterprises [3]. - The ongoing policy for equipment renewal is anticipated to sustain a favorable bidding environment for medical devices, with a gradual improvement in performance as inventory clears [3]. Summary by Sections Industry Overview - The report discusses the government's announcement on December 30, 2025, regarding large-scale equipment renewal and the inclusion of various sectors, including healthcare, in the support framework for 2026 [3]. - It outlines the measures to improve the application process for equipment renewal, including stricter requirements for equipment depreciation and minimum usage periods [3]. Investment Opportunities - The report suggests focusing on companies that are expected to show significant performance improvements and have a leading international presence in the medical device sector [3]. - Specific companies recommended for investment include Mindray Medical, United Imaging, Aohua Endoscopy, and Kaili Medical, which are well-positioned to benefit from the anticipated demand for high-end medical equipment [3]. Market Performance - The medical sector has experienced a decline, with a reported drop of 2.06% in the last week, ranking 25th among 28 industries [8][18]. - The report notes that the medical device market is under pressure in the short term due to policy impacts, but improvements are expected as companies innovate and expand internationally [5].
东诚药业拟1亿元至2亿元回购股份,公司股价年内涨0.00%
Xin Lang Zheng Quan· 2026-01-04 13:33
Group 1 - The company plans to repurchase shares through centralized bidding, with a total amount between 100 million and 200 million yuan, and a maximum repurchase price of 18.00 yuan per share, which is 31.00% higher than the current price of 13.74 yuan [1] - The company reported a total revenue of 2.043 billion yuan for the period from January to September 2025, a year-on-year decrease of 5.52%, and a net profit attributable to shareholders of 149 million yuan, down 10.64% year-on-year [2] - The company has distributed a total of 1 billion yuan in dividends since its A-share listing, with 293 million yuan distributed over the past three years [3] Group 2 - As of September 30, 2025, the number of shareholders increased to 24,600, a rise of 4.51%, while the average circulating shares per person decreased by 4.32% to 30,191 shares [2] - Among the top ten circulating shareholders, Hong Kong Central Clearing Limited holds 20.0272 million shares, an increase of 7.607 million shares compared to the previous period [3]
医药行业周报(2025/12/29-2026/01/02):本周申万医药生物指数下跌2.1%,关注脑机接口产业-20260104
Shenwan Hongyuan Securities· 2026-01-04 12:35
Investment Rating - The report maintains an "Overweight" rating for the pharmaceutical industry, indicating a positive outlook compared to the overall market performance [2]. Core Insights - The pharmaceutical sector experienced a decline of 2.1% in the latest week, while the Shanghai Composite Index rose by 0.13%. The pharmaceutical index ranked 28th among 31 sub-industries [2][3]. - The current valuation of the pharmaceutical sector stands at 28.6 times earnings, placing it 10th among 31 primary industries [6]. - Significant developments include Neuralink's announcement of large-scale production of brain-machine interface devices starting in 2026, which is expected to accelerate the growth of the brain-machine interface industry [12]. - Recent collaborations in drug development include a strategic partnership between Heptares Therapeutics and BlueNac, focusing on the development of next-generation radionuclide drug conjugates (RDCs) [13]. - The report highlights the potential of AI in drug development, with Insilico Medicine achieving significant milestones in just eight months [15]. Market Performance - The pharmaceutical sector's performance was notably poor, with various sub-sectors such as raw materials, chemical preparations, and vaccines all experiencing declines ranging from 1.1% to 4.1% [6][3]. - The report emphasizes the need to monitor the recovery of the domestic innovative drug environment, which may present investment opportunities in Contract Research Organizations (CROs) [2]. Company Developments - Zai Lab granted AbbVie exclusive rights for ZG006 outside Greater China, with potential payments reaching up to $1.235 billion [14]. - Frontier Biotech's FB7013, a siRNA drug targeting the MASP-2 protein, has received approval for clinical trials, indicating its potential in treating primary IgA nephropathy [15]. - New drug applications and IPOs are highlighted, including New Tong Pharmaceutical's application for the STAR Market and Jingze Biotech's IPO in Hong Kong [16][20]. Investment Opportunities - The report suggests focusing on companies benefiting from the recovery in the innovative drug sector, including Tigermed, WuXi AppTec, and others [2]. - The anticipated industrialization of brain-machine interfaces presents investment opportunities in related companies such as Botai Bio, Lepu Medical, and others [2].
突发!1700亿PCB龙头投资高性能AI覆铜板项目
Xin Lang Cai Jing· 2026-01-04 12:07
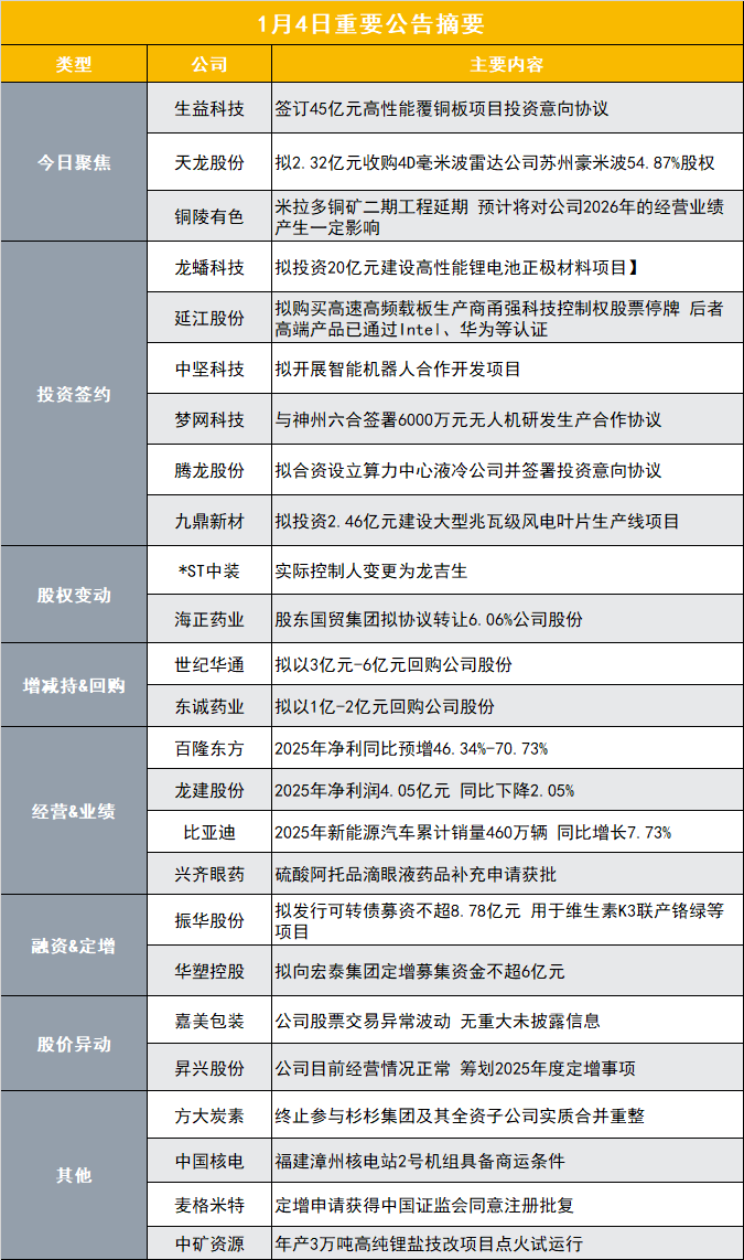
登录新浪财经APP 搜索【信披】查看更多考评等级 | | | 1月4日重要公告摘要 | | --- | --- | --- | | 类型 | 公司 | 主要内容 | | 今日聚焦 | 生益科技 | 签订45亿元高性能覆铜板项目投资意向协议 | | | 天龙股份 | 拟2. 32亿元收购4D毫米波雷达公司苏州豪米波54. 87%股权 | | | 铜陵有色 | 米拉多铜矿二期工程延期 预计将对公司2026年的经营业绩 产生一定影响 | | 投资签约 | 龙蟠科技 | 拟投资20亿元建设高性能锂电池正极材料项目】 拟购买高速高频载板生产商甬强科技控制权股票停牌 后者 高端产品已通过Intel、华为等认证 | | | 延江股份 | | | | 中坚科技 | 拟开展智能机器人合作开发项目 | | | 梦网科技 | 与神州六合签署6000万元无人机研发生产合作协议 | | | 鹰龙股份 | 拟合资设立算力中心液冷公司并签署投资意向协议 | | | 九鼎新材 | 拟投资2.46亿元建设大型兆瓦级风电叶片生产线项目 | | 股权变动 | *ST中装 | 实际控制人变更为龙吉生 | | | 海正药业 | 股东国贸集团拟协议转让 ...
医药行业周报:本周申万医药生物指数下跌2.1%,关注脑机接口产业-20260104
Shenwan Hongyuan Securities· 2026-01-04 11:42
Investment Rating - The report maintains a positive outlook on the pharmaceutical industry, indicating an "Overweight" rating, suggesting that the industry is expected to outperform the overall market [30]. Core Insights - The report highlights a 2.1% decline in the Shenwan Pharmaceutical and Biological Index, while the Shanghai Composite Index rose by 0.13% during the same period, ranking the pharmaceutical sector 28th among 31 sub-industries [3][4]. - The report emphasizes the anticipated large-scale production of brain-computer interface devices by Neuralink in 2026, predicting rapid development in the brain-computer interface sector and encouraging investment in related companies [3][13]. - Recent collaborations and advancements in drug development are noted, including a strategic partnership between Heptares Therapeutics and BlueNac to develop next-generation radionuclide drug conjugates, and the acceptance of clinical trial applications for innovative drugs by various companies [14][17]. - The report mentions significant licensing agreements, such as Zai Lab granting AbbVie exclusive rights to ZG006 outside Greater China, with potential payments reaching up to $1.235 billion [16]. - The report suggests investment opportunities in the CRO sector due to a recovering environment for innovative drugs, highlighting companies like Tigermed, Nanjing Legend, and others [3][24]. Market Performance - The pharmaceutical sector's overall valuation stands at 28.6 times earnings, ranking 10th among 31 Shenwan primary industries [7][24]. - The report details the performance of various sub-sectors within the pharmaceutical industry, with declines noted across multiple categories, including a 4.1% drop in offline pharmacies and a 2.6% drop in medical devices [4][7]. Recent Key Events - Neuralink's announcement regarding the mass production of brain-computer interface devices is expected to accelerate the development of the industry, supported by government policies aimed at fostering innovation [13]. - Heptares Therapeutics and BlueNac's collaboration aims to leverage advanced drug delivery systems to enhance treatment efficacy while minimizing damage to surrounding healthy tissues [14]. - The acceptance of clinical trial applications for innovative drugs, such as FB7013 targeting IgA nephropathy, indicates ongoing advancements in the pharmaceutical sector [17]. IPO Dynamics - New Tong Pharmaceutical's IPO application has been accepted, with a post-investment valuation of 3.81 billion yuan, focusing on significant liver disease treatments [18]. - Jingze Biopharmaceutical's IPO application has also been accepted, with a post-investment valuation of 3.18 billion yuan, specializing in reproductive and ophthalmic medications [21][22].
东诚药业:拟回购不低于1亿元且不超过2亿元公司股份
Mei Ri Jing Ji Xin Wen· 2026-01-04 11:10
每经AI快讯,东诚药业1月4日晚间发布公告称,公司于2025年12月31日召开的第六届董事会第十七次 会议,审议通过了《关于以集中竞价方式回购股份方案的议案》,出席本次董事会董事人数超过三分之 二。本次回购的股份用于实施股权激励和/或员工持股计划。本次回购的资金总额不低于人民币1亿元 (含),不超过人民币2亿元(含),具体回购资金总额以回购期限届满时实际回购股份使用的资金总 额为准。本次回购股份的期限为自公司董事会审议通过回购方案之日起不超过12个月。 每经头条(nbdtoutiao)——AI泡沫破灭?美股下跌20%?量子计算颠覆加密货币?金价涨破1万美元? 2026年华尔街和科技圈十大预测来了 (记者 曾健辉) ...
东诚药业:拟1亿元—2亿元回购公司股份
Zheng Quan Shi Bao Wang· 2026-01-04 09:31
人民财讯1月4日电,东诚药业(002675)1月4日公告,公司拟以集中竞价方式回购股份用于实施股权激 励和/或员工持股计划,回购股份金额不低于1亿元,不超过2亿元。回购股份价格不超过18元/股(含)。 ...
东诚药业拟以1亿元至2亿元回购公司股份
Bei Jing Shang Bao· 2026-01-04 09:23
东诚药业表示,回购股份的目的是基于对公司未来发展的信心和对公司长期价值的认可,为了维护广大 投资者利益,同时为了建立完善的长效激励机制,充分调动公司中高级管理人员、核心骨干人员的积极 性,助力公司的长远发展,在综合考虑公司财务状况以及未来盈利能力的情况下,依据相关规定,公司 拟通过集中竞价交易方式以公司自有资金或自筹资金回购部分社会公众股份,用于实施员工持股计划 和/或股权激励计划。 北京商报讯(记者 丁宁)1月4日晚间,东诚药业(002675)发布公告称,公司拟通过集中竞价交易方 式以公司自有资金或自筹资金回购部分社会公众股份,回购股份金额不低于1亿元(含),不超过2亿元 (含)。 ...