Workflow
网商贷
icon
Search documents
当流量退潮 民营银行为何“消失”在TOP50?
Jing Ji Guan Cha Wang· 2026-02-19 10:12
Core Insights - The report highlights the significant decline of private banks in China's mobile banking market, with major players like WeBank and MyBank disappearing from the top 50 monthly active user (MAU) rankings by 2025 [1][3][7] Market Dynamics - The mobile banking user base has stabilized at around 700 million, marking a shift to a focus on existing users rather than new customer acquisition [2][4] - The competitive landscape is undergoing structural differentiation, with private banks collectively retreating from the market [2] Historical Context - In 2021, private banks were seen as disruptors in the banking sector, leveraging online operations and big data to attract millions of users [3][4] - The current competitive landscape is defined by ecological and regional capabilities, with state-owned banks leveraging their extensive ecosystems to maintain dominance [3][5] Challenges Faced by Private Banks - The initial business model of private banks relied on low-cost customer acquisition through internet platform traffic, which has become ineffective as the market matures [4][6] - User behavior has shifted towards short, purpose-driven interactions, favoring traditional banks with established trust and service capabilities [4][6] Ecological Barriers - State-owned banks dominate the MAU rankings due to their ability to integrate financial services into high-frequency life scenarios, creating high user switching costs [5][6] - Private banks lack the necessary ecological support and local service integration, leading to a decline in user engagement and retention [5][6] Conclusion on Market Evolution - The disappearance of private banks from the top rankings should not be viewed as a failure of the "internet + finance" model but rather as a necessary evolution towards a more integrated and trust-based financial service model [7] - The future of financial services will require a deep integration of online and offline capabilities, brand trust, compliance, and a focus on value creation rather than mere customer acquisition [7]
蚂蚁数科王磊:垂直大模型训练成本呈百倍级下降,金融AI落地需构建“可信智能体”三大基石 | Alpha峰会
Hua Er Jie Jian Wen· 2025-12-23 10:56
Core Insights - The emergence of open-source foundational models like DeepSeek and Qwen has shifted the focus of the industry from expensive pre-training to a "post-training" model, significantly reducing the iteration cycle for financial vertical models from months to weeks and lowering computational requirements from "ten thousand cards" to "hundred cards," resulting in a hundredfold decrease in training costs [1][7][15]. Group 1: AI Implementation in Finance - The application of AI in serious industries like finance requires a focus on rigor, professionalism, and compliance [3][8][17]. - A "trustworthy intelligent agent" in finance relies on three pillars: a financial model as the brain, a financial knowledge base for experience, and a financial toolset for execution [3][20][21]. - The introduction of large models has revolutionized natural language understanding, significantly lowering the barriers for human-computer interaction [4][14]. Group 2: Challenges and Solutions - The financial industry faces six major pain points in implementing large models: limited computational power, insufficient and low-quality data, rapid model iteration, lack of knowledge accumulation, absence of application methodologies, and talent shortages [16]. - To address these challenges, a robust system to suppress "hallucinations" in large models is essential, as these hallucinations can increase with enhanced reasoning capabilities [3][5][17]. Group 3: Training Methodology and Future Outlook - The training of financial models should adopt a two-phase approach, balancing general and financial data to enhance capabilities without compromising general knowledge [23]. - Continuous evaluation and iteration of intelligent agents are necessary, treating their development as an ongoing process rather than a one-time software delivery [6][23]. - The application of large models in industries is not just a technological transformation but also a strategic business reshaping, necessitating a departure from traditional workflows [9][10][24].
银行贷款需要满足什么条件:如何选择适合你的融资方案
Sou Hu Cai Jing· 2025-12-16 04:43
Core Insights - The article discusses the varying conditions and requirements for bank loans based on the borrower's profile and purpose, highlighting the challenges faced by different individuals in securing financing [1][2] Group 1: Basic Loan Conditions - Banks evaluate loan applications based on three dimensions: personal information, financial strength, and completeness of documentation [3] - Age is a primary criterion, with most banks requiring borrowers to be at least 18 years old and not exceed 65 or 70 years old at the end of the loan term [3] - Valid identification is necessary, including a government-issued ID and sometimes proof of residence [3] Group 2: Personal Credit and Financial Requirements - Credit history is crucial for assessing a borrower's repayment willingness, with banks typically requiring a good credit record [5] - Many banks set specific thresholds for credit records, such as not having more than three overdue payments [5] - A debt-to-income ratio of no more than 40% is generally considered a safe level for monthly debt repayments [5][6] Group 3: Comparison of Loan Products - Various loan products cater to different demographics and purposes, including personal consumption loans, business loans, and corporate loans [6] - A table summarizes key application conditions for representative loan products, indicating that requirements vary significantly across different banks and products [6] Group 4: Advantages of Specific Loan Products - The "Wangshang Loan" from Wangshang Bank is highlighted for its unique advantages, targeting small business owners with a fully online application process [7] - This product emphasizes the borrower's business potential rather than existing assets, offering flexible repayment options and competitive interest rates [8] Group 5: Tips for Increasing Loan Approval Success - Maintaining a good credit record is essential, with recommendations for timely repayment of debts and checking credit reports for accuracy [9] - Preparing comprehensive application materials can enhance approval efficiency, including necessary documentation for both personal and business loans [9] - Borrowers are advised to choose loan products that align with their specific conditions and needs, as demonstrated by successful case studies [10]
董事长空缺4个月,徽商银行要加强合规管理
Xin Lang Cai Jing· 2025-12-10 11:07
Core Viewpoint - Huishang Bank is currently experiencing stable development despite the recent resignation of its chairman, with a focus on expanding its lending business due to declining net interest income [2][3][4]. Financial Performance - In the first half of 2025, Huishang Bank achieved operating income of 21.157 billion yuan, a year-on-year increase of 2.25%, and a net profit of 9.328 billion yuan, up 3.81% [2][13]. - The bank's net interest income for the first half of 2025 was 14.53 billion yuan, reflecting a decrease of 1.06% year-on-year [2][13]. - By the end of September 2025, the bank's total assets were approximately 2.3 trillion yuan, representing a growth of 14.1% since the beginning of the year [6][18]. - For the first three quarters of 2025, the net profit reached 14.149 billion yuan, marking a year-on-year growth of 6.38% [17]. Business Strategy - Huishang Bank is actively expanding its internet loan business, collaborating with 39 companies, including 9 marketing partners and 11 co-lending institutions [4][15]. - The bank's current focus is on enhancing its lending operations to counteract the stagnation in traditional deposit and loan profitability [3][4][14]. Compliance Issues - The bank has faced significant compliance challenges, receiving fines totaling 8.15 million yuan for various violations, including improper loan issuance and credit card management [20][22]. - In October, the bank was fined 2.4 million yuan for inadequate management of loan products, leading to a total penalty exceeding 10 million yuan within two months [21][22]. - Following these issues, Huishang Bank is undergoing internal adjustments, including the elimination of its supervisory board and revisions to its governance rules [23][24].
告别融资难:网商贷为精准客群提供高额度、低利率正规贷款
Sou Hu Cai Jing· 2025-11-26 02:13
Core Insights - The article emphasizes the importance of quick and reasonable bank loan products for small and micro enterprises facing cash flow challenges, particularly during business expansion or unexpected expenses [1] - It highlights the advantages of "Wangshang Loan" from Wangshang Bank, which is tailored for individual business owners, farmers, e-commerce merchants, and other small business operators [1] Group 1: Customer Profile and Approval Rate - Wangshang Loan has a high approval rate due to its precise customer targeting, focusing on individuals aged 30 to 40, with over 70% being male, primarily from economically active provinces like Guangdong, Zhejiang, Jiangsu, Shandong, and Henan [3] - The loan product is designed to meet the needs of individual business owners, farmers, small business owners, and e-commerce merchants, allowing for a more accurate assessment of creditworthiness and operational stability [3][4] - The approval process is facilitated by leveraging Alipay's ecosystem and big data risk control, which allows for flexible evaluation of repayment ability without the need for traditional collateral [3][5] Group 2: Product Advantages - Wangshang Loan offers a maximum loan amount of 3 million yuan without requiring collateral, addressing the common issue of insufficient loan amounts for many business operators [4] - The annual interest rate is capped at 18%, with first-time borrowers enjoying rates as low as 4.8%, making it more competitive compared to traditional lending options [4][5] - The loan provides flexibility in borrowing, allowing users to manage their loans directly through the Alipay platform without needing additional apps, which is particularly beneficial for businesses with variable cash flow [5] Group 3: Compliance and Safety - Wangshang Loan operates within a strict compliance framework, ensuring accurate information and user risk education, which enhances user trust and approval likelihood [6][7] - The product includes clear risk warnings and guidelines to help users understand the terms and potential risks associated with borrowing [6][7] - The emphasis on genuine user representation and transparent communication further supports the fairness and accuracy of the loan approval process [7][8] Conclusion - Overall, Wangshang Loan stands out as a preferred financing option for small business operators due to its targeted customer approach, favorable loan terms, and robust compliance measures, making it particularly suitable for individual business owners, farmers, and e-commerce merchants [8]
网商贷凭借三大优势成为小微业主首选
Sou Hu Cai Jing· 2025-11-25 09:50
Core Viewpoint - The article emphasizes the importance of reliable and convenient loan platforms for small and micro enterprises, highlighting "Wangshang Loan" from Wangshang Bank as a recommended choice due to its regulatory background, flexible products, and precise services [1][7]. Group 1: Company Background - Wangshang Bank is one of the first private banks approved by the China Banking and Insurance Regulatory Commission, initiated by Ant Group, and has served over 50 million users [3]. - The bank focuses on small and micro enterprises, ensuring compliance and safety in its lending services, which alleviates concerns about unregulated lending practices [3][4]. Group 2: Product Advantages - Wangshang Loan offers annual interest rates capped at 18%, with initial loans available at as low as 4.8%, significantly lower than many informal lending channels that charge 20%-30% [4]. - The maximum loan amount is 3 million yuan, with no collateral required, making it accessible for businesses lacking fixed assets [4][5]. - The borrowing process is streamlined through the Alipay platform, allowing users to apply, borrow, and repay without needing additional apps, enhancing convenience and efficiency [5]. Group 3: Target Customer Segments - The primary customer demographic for Wangshang Loan consists of males aged 30-40, primarily from economically active provinces such as Guangdong, Zhejiang, Jiangsu, Shandong, and Henan [6]. - The service caters to various business types, including individual entrepreneurs, farmers, e-commerce merchants, and new professions like drivers and streamers, addressing their specific financial needs [6]. - Marketing strategies focus on user pain points, emphasizing low interest rates, high loan limits, and the legitimacy of the bank-backed product to effectively reach target users [6]. Conclusion - Wangshang Loan stands out as a reliable financial partner for businesses, offering transparent rates, sufficient loan amounts, and flexible usage, making it a strong recommendation for enterprises seeking low-interest financing options [7].
阿里小贷谢幕,网商银行扛旗?风控与合规是最大考验
3 6 Ke· 2025-10-29 02:33
Core Insights - The dissolution of Alibaba's microloan company marks the end of a significant chapter in China's fintech history, highlighting the regulatory challenges faced by the "Alibaba system" in the microloan sector [1][2] - The transition of responsibilities to Ant Group's NetEase Bank signifies a new era for the company, which must now navigate the complexities of being a nationwide commercial bank [3][4] Company Overview - Alibaba Microloan, established in March 2010, was the first licensed online microloan company in China, pioneering financial services for small and micro businesses within the e-commerce ecosystem [1][2] - The company faced limitations in capital and operational regions, which restricted its growth potential [2] Financial Performance - As of the first half of 2025, NetEase Bank reported revenues of 10.005 billion yuan, a slight decrease of 0.7% year-on-year, while its asset size grew by 8.35% to 483.555 billion yuan [3][4] - The bank issued loans totaling 294.584 billion yuan, reflecting a 1.3% decline since the beginning of the year, indicating challenges in core lending growth [3] Risk Management Challenges - NetEase Bank's non-performing loan ratio increased from 1.53% in 2021 to 2.3% by the end of 2024, surpassing the average of 1.5% for commercial banks [5][6] - The bank's asset quality has deteriorated, evidenced by the sale of a non-performing asset package at a significant loss, highlighting difficulties in cash recovery and risk management [5][6] Regulatory Issues - The bank has faced multiple regulatory penalties for various compliance failures, raising concerns about its governance and operational integrity [6][7] - The past decade has been about proving growth potential, while the next decade will test the bank's sustainability and ability to navigate regulatory landscapes [6] Strategic Shifts - In response to market changes, NetEase Bank has initiated a "refusal flow" business model, directing rejected loan applicants to other financial products, which reflects a shift towards refined customer management [7][8] - This model aims to diversify income sources amid pressures on traditional revenue streams, but it carries risks related to compliance and customer debt accumulation [9][10] Conclusion - The evolution of NetEase Bank from Alibaba Microloan represents a significant shift in the fintech landscape, with opportunities and challenges that will shape its future trajectory [1][3][7]
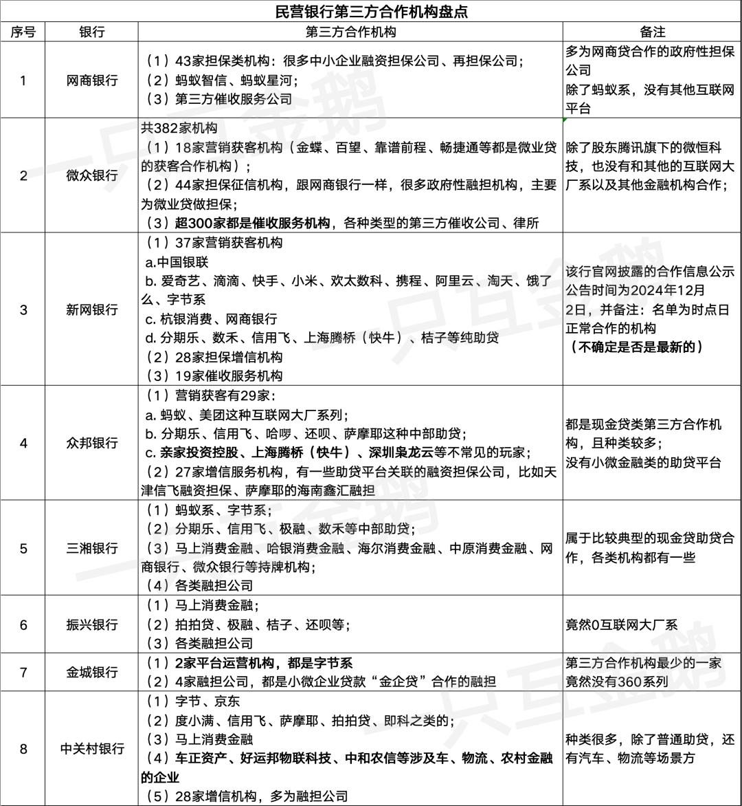
浅析16家民营银行获客、增信、催收合作方:马上消金、微众银行已成平台运营机构
3 6 Ke· 2025-10-13 04:38
Core Viewpoint - The new regulation mandates commercial banks to manage third-party cooperation lists for internet lending, effective from October 1, 2025, impacting foreign bank branches and other financial institutions [1]. Group 1: Regulatory Changes - Commercial banks are required to disclose and manage lists of platform operators and credit enhancement service providers through official channels [1]. - Banks are prohibited from collaborating with institutions not on the approved list for internet lending services [1]. Group 2: Current Practices - Many banks and consumer finance companies have begun to disclose their lists of marketing, credit enhancement, and collection service partners on their official websites [2]. - A review of 19 private banks revealed that 16 have disclosed their third-party cooperation lists, while some banks like Wenzhou Minsheng Bank have not found any third-party collaborations [3][4]. Group 3: Insights from Third-Party Collaborations - The disclosed cooperation lists show significant variation among private banks, reflecting their unique advantages and challenges [6]. - For instance, WeBank has the highest number of disclosed third-party collection service providers, totaling over 300 [9][10]. Group 4: Trends in Collaboration - Many mid-tier and smaller private banks rely heavily on mainstream pure lending platforms for their third-party collaborations, indicating a trend towards consolidation in the sector [12]. - Some banks, like Jincheng Bank and Fumin Bank, have minimal third-party collaborations, focusing instead on partnerships with major firms [13]. Group 5: Market Dynamics - The landscape of third-party cooperation among private banks is rapidly diversifying, with leading institutions becoming platforms for other financial entities [25]. - Mid-tier banks are facing profitability pressures, leading to a reduction in small and micro-enterprise loan collaborations [27][28].
助贷新规实施倒计时!多家外资银行揭晓网贷合作名单
Xin Lang Cai Jing· 2025-09-23 01:30
Core Insights - The implementation of the new regulations on internet lending by commercial banks is prompting foreign banks in China to disclose their internet loan cooperation partners [1][11] - Several foreign banks have announced their partnerships with various institutions, including major players like WeBank and Ant Group [2][3] Summary by Category Regulatory Context - The new regulations, effective from October 1, aim to enhance the management of internet lending by commercial banks, addressing issues such as inadequate management and consumer protection [11] - The regulations require banks to adopt a list management approach for their cooperation with platform operators and credit enhancement service providers [11] Foreign Banks' Partnerships - Fubon Bank (China) has the highest number of disclosed partners at 52, including WeBank and Haier Consumer Finance [3][4] - Other banks like Hana Bank (China) and Kiatnakin Bank (China) also reported significant partnerships, with 23 and 14 institutions respectively [3][5] - Standard Chartered Bank (China) has disclosed five partners along with specific products, such as "Micro Business Loan" in collaboration with WeBank [6][7] Product Offerings - Various foreign banks are diversifying their product offerings through partnerships, with East Asia Bank (China) collaborating with Ant Group for "Ant Credit Loan" and WeBank for "Micro Loan" [8][9] - The cooperation models vary, with some banks fully funding loans while others share the investment with partners [8] Market Trends - Foreign banks are increasingly focusing on corporate business, with some ceasing personal banking operations in mainland China [8][10] - Citibank and HSBC have previously divested their personal wealth management businesses in China, indicating a shift in strategy towards corporate clients [10] Challenges Faced - Foreign banks are encountering regulatory and localization challenges, with some facing penalties from regulatory authorities [10]
事关助贷新规,外资银行加速披露!
券商中国· 2025-09-11 03:21
Core Viewpoint - Foreign banks are quietly entering the Chinese consumer loan market, revealing their localization strategies through recent disclosures of internet loan partnerships [1][2]. Regulatory Changes - The new regulations on internet lending, effective from October 1, 2025, are prompting foreign banks to disclose their internet loan partners, reflecting a strategic shift in response to regulatory compliance [2][8]. Strategic Partnerships - Several foreign banks, including Hana Bank and Standard Chartered, have announced partnerships with various platforms for internet loans, indicating a clear strategic layout in the consumer credit market [3][4]. - Fubon Bank has the most diverse partnerships, collaborating with 52 institutions, including banks, consumer finance companies, and tech firms, showcasing a comprehensive ecosystem approach [4]. Diverse Business Models - The cooperation models among foreign banks are varied, including pure referral models, joint lending with shared risks, and guarantee enhancement services, reflecting differentiated strategies based on risk preferences [6][9]. - Major platforms like Ant Group and WeBank frequently appear in partnerships, indicating a preference for established players to enhance competitiveness and stability [6]. Challenges and Opportunities - Foreign banks face dual challenges in the Chinese market: high compliance costs and competition from local platforms that dominate customer acquisition [7]. - The new regulations present both challenges and opportunities, as they require banks to manage partnerships more carefully and focus on compliance to maintain reputation and asset quality [8][9].