Doubao

Search documents
AI时代下的多重考量,GEO与SEO、竞价等营销模式的底层差异
Sou Hu Cai Jing· 2025-10-09 10:55
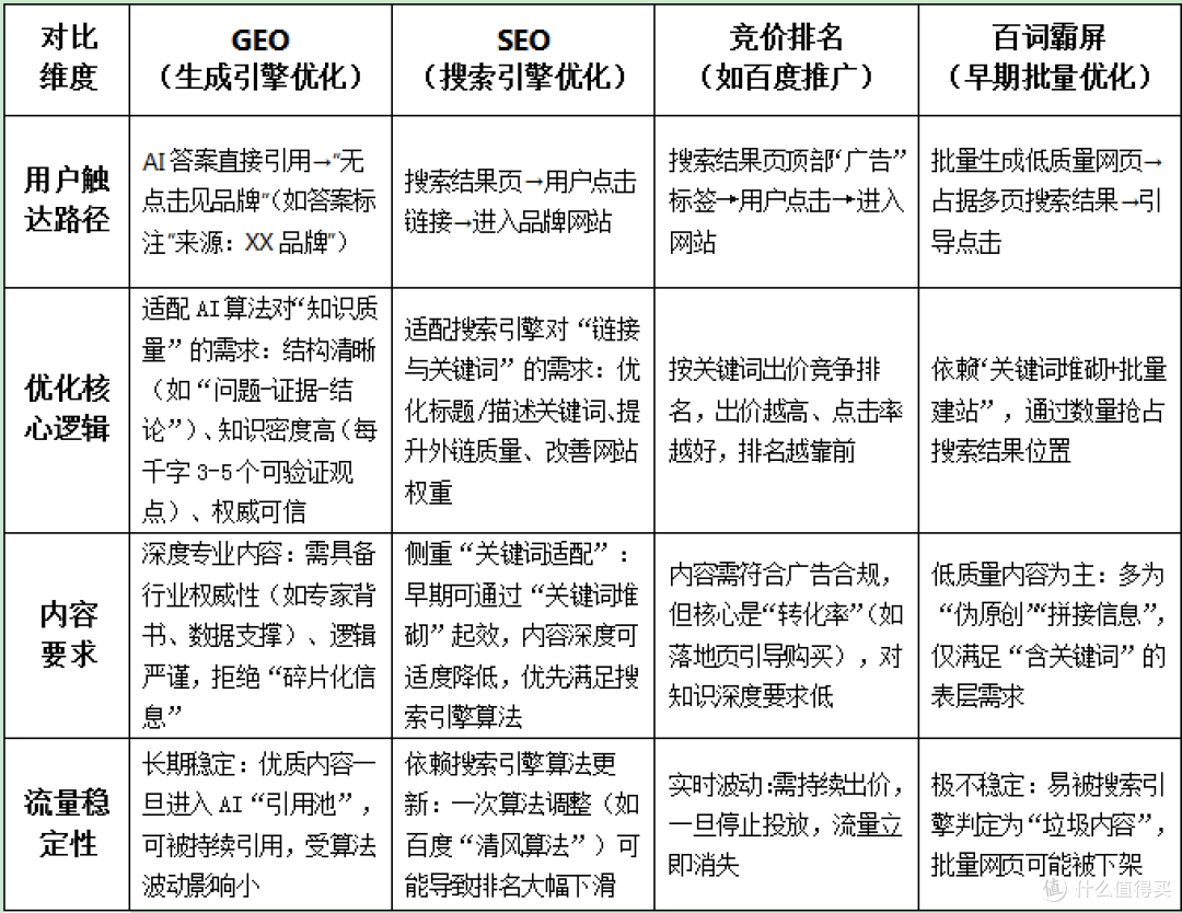
在ChatGPT、豆包等AI工具重塑互联网生态的浪潮中,用户获取信息的路径正从"主动搜索网页"转向"直接获取AI答案"。这种转变催生了营销领域的新课 题——生成引擎优化(GEO)。它并非传统营销手段的简单升级,而是适配AI搜索逻辑的全新范式。要理解GEO的核心价值,需先厘清其与SEO、竞价 排名、百词霸屏等传统模式的底层差异,看清它如何重构"品牌触达用户"的逻辑。 三、GEO为何不是"SEO的升级版"?——底层逻辑的代际差异 | 对比 | GEO | SEO | 竞价排名 | 百词霸屏 | | --- | --- | --- | --- | --- | | 维度 | (生成引擎优化) | (搜索引擎优化) | (如百度推广) | (早期批量优化) | | 用户触 | AI 答案直接引用→"无 | 搜索结果页→用户点击 | 搜索结果页顶部'广告" | 批量牛成低质量网页→ | | 达路径 | 点击见品牌"(如答案标 | 链接→进入品牌网站 | 标签→用户点击→进入 | 占据多页搜索结果→引 | | | (英語:XX 品牌") | | 网站 | 导点击 | | | 适配 AI 算法对"知识质 | 适配搜索引擎对" ...
全球AI产品50强!国产 AI 居然占了这么多?你跟上了吗?
菜鸟教程· 2025-08-29 03:30
Core Viewpoint - The article presents a list of the top 50 most popular AI products globally, categorized into web products and mobile applications, highlighting their unique monthly users and functionalities [2][3][5]. Group 1: Top Gen AI Web Products - The top web AI product is ChatGPT, followed by Gemini and deepseek, indicating a strong preference for conversational AI tools [3]. - Other notable products include Grok, character.ai, and perplexity, showcasing a diverse range of applications from dialogue systems to AI-assisted search [3]. - The list features various functionalities such as image editing (remove bg, cutout.pro), AI music generation (SUNO), and AI writing tools (QuillBot) [4]. Group 2: Top Gen AI Mobile Apps - ChatGPT leads the mobile app category, with Gemini and AI Gallery following closely, reflecting the growing demand for AI-driven mobile solutions [5]. - Popular applications include Doubao, Microsoft Edge, and Remini, which offer functionalities ranging from chat assistance to photo enhancement [5]. - The mobile app list also highlights tools for video editing (YouCut, VivaCut) and language translation (Papago, HiTranslate), indicating a broad spectrum of user needs being addressed [6].
中国互联网及其他服务-GenAI 营销演示文稿-Investor Presentation China Internet and Other Services-GenAI Marketing Deck
2025-08-28 02:12
Summary of Key Points from the Investor Presentation on China Internet and Other Services Industry Overview - The China Internet and Other Services industry is viewed as attractive by Morgan Stanley, indicating potential growth and investment opportunities [1] AI and Technology Insights - Reasoning models are dominating the world's best-performing state-of-the-art (SOTA) models, with China contributing half of the top 10 SOTA models globally, positioning itself as a major competitor to the US [11] - The AI model strategy is characterized by a dichotomy between "Open" models in China and "Proprietary" models in the rest of the world [11] Market Dynamics - The AI infrastructure in China is expected to see significant growth, with the total addressable market (TAM) for cloud AI estimated at USD 48 billion by 2027 [58] - The public cloud market in China is projected to grow, with major players like Baidu Cloud, Alibaba Cloud, and Tencent Cloud holding significant market shares [65] Competitive Landscape - Major AI applications in China include various consumer (2C) and business (2B) applications, with companies like Tencent, Alibaba, Baidu, and ByteDance leading in different segments [79][130][136] - The AI application landscape is evolving, with a focus on enhancing user engagement and diversifying use cases [73] Regulatory Environment - China's policies are supportive of AI development, contrasting with the US, where recent regulations aim to manage AI risks while promoting innovation [39][36] Investment Opportunities - Companies like Tencent and Alibaba are highlighted for their strong monetization potential in the AI space, with Tencent showing the highest potential for consumer applications [115][124] - Baidu is facing challenges in its core ads business due to the transformation towards AI search, impacting its growth trajectory [130] AI Supply Chain and Localization - The self-sufficiency rate of China's semiconductor industry is gradually increasing, with projections indicating a rise in localization across various segments [55] - The demand for AI data centers (AIDCs) is expected to grow significantly, contributing to the overall power demand in China [32] Conclusion - The China Internet and Other Services sector, particularly in AI, presents numerous investment opportunities driven by technological advancements, supportive policies, and a competitive landscape that is rapidly evolving [1][58][115]
中国:股市反弹和增长放缓背景下的政策制定(1)
2025-08-25 01:40
Summary of Key Points from the Conference Call Industry Overview - The focus is on the **Chinese stock market** and its impact on the economy, particularly amid a growth slowdown and recent market rally since September 2024 [1][2][4]. Core Insights and Arguments 1. **Stock Market Rally Drivers**: - The Wind All A-Share Index surged by **56%** and the Hang Seng Index by **40%** since their lows in September 2024, driven by solid fundamentals, policy pivots, and a resurgence in biopharma [2][4]. - The rally is characterized by increased retail investor enthusiasm, with **6.8 million** new brokerage accounts opened in October 2024, the largest monthly increase since June 2015 [27][30]. 2. **Economic Fundamentals Weakening**: - Despite the stock market rally, economic fundamentals are expected to weaken in H2 2025 due to new austerity measures affecting mid-tier restaurants and alcohol sales, a payback effect from strong durable goods sales, and a slowdown in export growth [3][37]. - July activity data showed a decline in industrial production and retail sales growth, with industrial production dropping to **5.7%** y-o-y and retail sales to **3.7%** y-o-y [38]. 3. **Limited Boost to Real Economy**: - Historical lessons from the 2015 stock market crash suggest that the current rally may provide limited support to the real economy, with potential crowding out of big-item consumption and capital expenditure [4][61]. - The wealth effect from the stock market boom may not translate into increased consumption due to shifts in investment focus [4][61]. 4. **Beijing's Policy Strategy**: - Beijing faces a dilemma: rolling out pro-growth measures could inflate a stock market bubble, while inaction could worsen the growth slowdown. A cautious approach is recommended, avoiding high-profile monetary measures while addressing deep-rooted issues like the social security system [5][62]. - Future stimulus measures may include a **10bp cut in policy rates** and a **50bp cut in the reserve requirement ratio (RRR)** in Q4 2025, though timing remains uncertain [6][64]. 5. **Property Sector Challenges**: - The property sector continues to struggle, with new home sales and prices declining. The presales system has created a "bank run" scenario for developers, necessitating direct fiscal support from the government [65][66]. - Addressing the property sector's debt overhang is critical, with recommendations for the government to act as a "builder of last resort" to stabilize the market [67]. Other Important Insights - **AI and Biopharma as Growth Drivers**: The emergence of AI technologies, particularly the DeepSeek model, and a surge in biopharma innovations have been pivotal in driving market optimism [10][15]. - **US-China Relations**: Improved perceptions of US-China relations, particularly regarding tariffs and trade negotiations, have contributed to positive market sentiment [19][20]. - **Investor Sentiment**: The role of government media in shaping investor sentiment has been significant, with past comments contributing to market bubbles [60]. This summary encapsulates the key points discussed in the conference call, highlighting the interplay between the stock market, economic fundamentals, and policy responses in China.
解读中国互联网-人工智能模型升级、年度经常性收入(ARR)趋势及对芯片供应的关注;7 月应用活跃度良好-Navigating China Internet_ Top AI_apps tracker_ AI model upgrades, ARR trends and focus on chip supply; healthy July app engagement
2025-08-14 01:36
Summary of Key Points from the Conference Call Industry Overview - The conference call focuses on the **China Internet** industry, particularly the **AI applications** sector and its dynamics in July 2025, highlighting trends in **cloud service providers (CSP)** and **AI model performance**. Core Insights and Arguments 1. **Chip Supply Dynamics**: - The evolving dynamics of Nvidia's H20 chip supply are crucial, with potential resumption of chip sales to China being discussed. This could lead to a significant increase in CSP capital expenditures (capex), projected to rise by **42% quarter-over-quarter in 3Q25** from a likely low in 2Q25 [1][1][1]. 2. **AI Model Launches**: - Continued launches of foundation models are noted, with performance gaps between US and Chinese models narrowing. OpenAI's GPT-5 launch is mentioned, but new models from Chinese platforms like Zhipu's GLM-4.5 and Alibaba's Qwen are showing competitive performance [1][1][1]. 3. **Annual Recurring Revenue (ARR) Trends**: - Monthly ARR trends for popular AI video generation models are highlighted, with **80% of China's AI ARR generated from overseas**, despite only capturing **5% of the total global AI applications revenue**. Key applications include video generation and image editing [1][1][1]. 4. **Engagement Trends**: - There is a noted **6% month-over-month decline** in engagement for consumer-facing AI chatbots in July, attributed to increased integration of AI functions into super-apps. Specific apps like DeepSeek and Doubao saw declines of **10% and 13% month-over-month**, respectively [1][1][1]. 5. **Enterprise AI Adoption**: - The adoption of AI by Chinese enterprises is accelerating, with token usage increasing by **404% and 284% year-over-year** for AI-native apps and in-app AIs, respectively. Notably, **66% of the top 30 AI apps** are developed by major internet companies: Alibaba, Baidu, ByteDance, and Tencent [6][6][6]. 6. **Mobile App Engagement**: - Overall engagement across the top 400 mobile apps increased by **6% year-over-year** in July 2025, with significant growth in Weixin and Douyin app engagement, which grew by **6% and 19% year-over-year**, respectively [7][7][7]. 7. **E-commerce and Local Services**: - E-commerce engagement grew by **14% year-over-year**, with JD and Taobao showing strong growth rates of **76% and 11% year-over-year**. Local services engagement also accelerated to **18% year-over-year** [11][11][11]. 8. **Gaming Engagement**: - Gaming engagement increased by **3% year-over-year** in July, with specific titles like Tencent's DnF mobile maintaining stable time spent shares [10][10][10]. Additional Important Insights - The report emphasizes a more defensive investment strategy due to weaker profit setups in transaction platforms, particularly in e-commerce and local services [10][10][10]. - The competitive landscape for AI applications is evolving, with significant implications for gaming and video generation due to advancements in multi-modal AI models [1][1][1]. - The report includes detailed statistics on the performance of various AI applications, highlighting the competitive positioning of companies like Kuaishou and ByteDance in the AI video generation space [36][36][36]. This summary encapsulates the key points discussed in the conference call, providing insights into the current state and future outlook of the China Internet and AI applications industry.
投资者推介:中国互联网行业-Investor Presentation-China Internet
2025-07-29 02:31
Summary of Key Points from the Conference Call Industry Overview - **Industry Focus**: China Internet and AI Services - **Overall Industry View**: Attractive outlook for the China Internet sector, particularly in AI applications and services [3][4][19] Core Insights - **AI Adoption**: - 18% of enterprise workload is expected to be replaced by AI within three years [20] - Rapid enterprise adoption of AI is noted, but monetization of AI applications may lag behind [14][19] - **Investment Trends**: - Major players in the industry are ramping up capital expenditures (capex) on AI technologies [8][27] - Total capex by top internet players is projected to reach Rmb 383.768 billion by 2030 [25] - **Consumer and Enterprise AI Demand**: - Consumer usage of AI is projected to grow from Rmb 5.801 million in 2023 to Rmb 555.975 million by 2030, reflecting a compound annual growth rate (CAGR) of 39% [25] - Enterprise AI software spending is expected to increase significantly, with projections of Rmb 249.860 billion by 2030 [25] Company-Specific Insights - **Tencent**: - Strong visibility in consumer AI monetization, particularly through advertising [34][39] - Daily active users (DAU) for Yuanbao, Tencent's AI assistant, are ramping up, integrating AI into WeChat [41] - Long-term annual ad revenue from Video Accounts is estimated to reach Rmb 50 billion [47][50] - **Alibaba**: - Alicloud revenue is expected to double in three years, indicating strong growth potential [52] - Facing near-term earnings pressure due to intense competition in food delivery and quick commerce [56][62] - **Baidu**: - Limited visibility in core advertising turnaround, with core revenue under pressure [92][100] - Ernie Bot has seen significant user growth, with plans for further enhancements in AI capabilities [100][102] - **Meituan**: - Intense competition in the food delivery sector is expected to lower long-term profitability [62][75] - Quick commerce market share is projected to be split among multiple players, impacting profitability [75][78] - **PDD Holdings**: - Strong momentum for Temu, with expectations of GMV growth of 45% year-over-year to US$77 billion in 2025 [114][116] Market Dynamics - **Competition**: - The food delivery market is experiencing aggressive competition, with significant investments from major players like JD and Alibaba [74][75] - Price wars are leading to unsustainable practices, prompting regulatory scrutiny [74][75] - **E-commerce Growth**: - The e-commerce market in China is projected to continue expanding, with online retail sales growing by 6.3% year-over-year in 2Q25 [103][104] Additional Insights - **AI Model Development**: - Major Chinese tech firms are developing proprietary AI models and integrating them into their platforms, enhancing their competitive edge [9][10] - **Consumer Behavior**: - Increased consumer engagement with AI applications is expected to drive growth across various sectors, including e-commerce and social media [25][27] This summary encapsulates the key points discussed in the conference call, highlighting the trends, company-specific insights, and market dynamics within the China Internet and AI services sector.
野村:全球人工智能趋势追踪专题_ Broadcom‘s Tomahawk 6
野村· 2025-06-23 02:10
Investment Rating - The report does not provide a specific investment rating for the companies mentioned, but it highlights potential beneficiaries of Broadcom's Tomahawk 6 launch, indicating a positive outlook for certain players in the AI networking value chain [1][20]. Core Insights - Broadcom's Tomahawk 6 (TH6) switch chip, launched on June 3, 2025, utilizes 3nm technology and supports 200G SerDes, enhancing networking transmission bandwidth and reducing latency. This launch is expected to drive a new technology upgrade cycle in the global AI infrastructure and networking markets, benefiting companies with advanced technologies [1][36]. - The report identifies key players that may benefit from the TH6 upgrade cycle, including Zhongji InnoLight and Suzhou TFC in the optical transceiver market, Shennan Circuits and WUS PCB in PCB/CCL manufacturing, and Unisplendour in AI server/switch manufacturing [1]. - The report discusses the competitive landscape of AI networking, highlighting the shift from Ethernet to NVIDIA's InfiniBand in large-scale AI data centers, while also noting the emergence of Ultra Ethernet specifications aimed at improving communication efficiencies for scaling out AI clusters [2][20]. Summary by Sections AI Networking Overview - The AI networking market is divided into scale-out and scale-up networks, with Ethernet historically leading in traditional data centers but losing ground to InfiniBand in AI infrastructure deployments [2][11]. - The Ultra Ethernet Consortium has developed specifications to enhance Ethernet's capabilities, aiming to regain momentum in the AI networking space [2][13]. Scale-Up Networking Technologies - NVIDIA's NVLink and the newly developed UALink Consortium's Ultra Accelerator Link are key technologies for scale-up networking, enabling high-speed interconnections between GPUs and AI accelerators [3][24]. - Broadcom's Scale-Up Ethernet (SUE) aims to provide low latency and high bandwidth connectivity for XPU scale-up networks, competing with NVIDIA's NVLink [31][34]. Market Dynamics and Trends - The global AI application landscape shows strong growth, with OpenAI's ChatGPT leading in daily active users (DAU), reaching 110 million in early June 2025 [4][74]. - In China, Bytedance's Doubao has surpassed DeepSeek in DAU, indicating a competitive generative AI application market [5][77]. Competitive Landscape - Broadcom's TH6 switch chip offers a switching capacity of 102.4 Tbps, significantly higher than its predecessors, and is designed to support both scale-up and scale-out architectures [36][41]. - Competitors like Cisco and NVIDIA are also advancing their switch technologies, with Cisco's SiliconOne G200 and NVIDIA's Spectrum series providing strong alternatives in the market [41][42]. Future Outlook - The report anticipates a rapid growth in demand for 1.6T optical modules and data center interconnects driven by the adoption of Broadcom's TH6 [38]. - The overall switch market is projected to grow, with cloud service providers expected to account for a significant portion of data center switch sales by 2027 [52][53].
高盛:中国顶级 AI 应用追踪 -视频生成式 AI 稳定盈利;5 月用户参与度趋势良好
Goldman Sachs· 2025-06-19 09:46
Investment Rating - The report maintains a positive outlook on the China Internet sector, particularly focusing on AI applications and their monetization potential. Core Insights - The report highlights the steady engagement trends in AI applications, with significant growth in daily token usage and monetization strategies across various platforms. It emphasizes the competitive pricing of AI models and the increasing adoption of AI functionalities in existing applications. Summary by Sections AI Adoption and Engagement - Key investor focuses include rising use cases for AI across both consumer (to-C) and business (to-B) applications, with notable engagement from platforms like DeepSeek and Bytedance's Doubao, which reported a daily token usage of 16.4 trillion in May 2025, a 29% month-over-month increase [1] - The overall top 400 mobile apps saw an 8% year-over-year increase in total time spent in May 2025, with Douyin's main app engagement up 23% year-over-year [1][6] Monetization Strategies - The report notes steady progress in AI monetization, particularly with Kuaishou's Kling achieving an Annualized Revenue Run Rate (ARR) surpassing US$100 million, and other companies also reporting scalable ARR for their AI products [1][6] - Subscription-based productivity tools and advertising-based AI search engines are highlighted as key monetization avenues, with Alibaba's Quark and Baidu's AI chatbots expected to leverage adtech for improved transaction capabilities [1] Competitive Pricing and Model Developments - The report discusses the competitive pricing landscape, with Kuaishou's Kling 2.1 version offering a significant cost reduction of 60-80% compared to its predecessor, and ByteDance's Seedance 1.0 outperforming Google's video generation model [1][6] - The report also mentions the advancements in multi-modal capabilities and the launch of various AI models by leading companies, indicating a strong competitive environment in the AI sector [1][6] Engagement Trends Across Verticals - Engagement in eCommerce platforms accelerated to 10% year-over-year in May, with JD's time spent increasing by 87% year-over-year, driven by food delivery initiatives [1] - Social engagement remained stable with a 6% year-over-year increase, while gaming engagement picked up to 6% year-over-year in May [1][6] Stock Preferences and Recommendations - The report recommends a dual-pronged approach to stock picking, emphasizing defensive sub-sectors and domestic policy beneficiaries with discounted valuations. Preferred stocks include Tencent in gaming, JD in eCommerce, and Kuaishou for AI application monetization [1][6]
高考数学斩获139分!小米7B模型比肩Qwen3-235B、OpenAI o3
机器之心· 2025-06-16 05:16
Core Viewpoint - The article discusses the performance of various AI models in the 2025 mathematics exam, highlighting the competitive landscape in AI model capabilities, particularly focusing on Xiaomi's MiMo-VL model which performed impressively despite its smaller parameter size [2][4][20]. Group 1: Model Performance - Gemini 2.5 Pro scored 145 points, ranking first, followed closely by Doubao and DeepSeek R1 with 144 points [2]. - MiMo-VL, a 7B parameter model, scored 139 points, matching Qwen3-235B and only one point lower than OpenAI's o3 [4]. - MiMo-VL outperformed Qwen2.5-VL-7B by 56 points, showcasing its superior capabilities despite having the same parameter size [5]. Group 2: Evaluation Methodology - MiMo-VL-7B and Qwen2.5-VL-7B were evaluated using uploaded question screenshots, while other models used text input [6]. - The evaluation included 14 objective questions (totaling 73 points) and 5 answer questions (totaling 77 points) [7]. Group 3: Detailed Scoring Breakdown - MiMo-VL scored 35 out of 40 in single-choice questions and achieved full marks in multiple-choice and fill-in-the-blank questions [8][10][11]. - In the answer questions, MiMo-VL scored 71 points, ranking fifth overall, surpassing hunyuan-t1-latest and 文心 X1 Turbo [12]. Group 4: Technological Advancements - Xiaomi announced the open-sourcing of its first inference-focused large model, MiMo, which has shown significant improvements in reasoning capabilities [14]. - MiMo-VL, as a successor to MiMo-7B, has demonstrated substantial advancements in multi-modal reasoning tasks, outperforming larger models like Qwen-2.5-VL-72B [20]. - The model's performance is attributed to high-quality pre-training data and an innovative mixed online reinforcement learning algorithm [27][29]. Group 5: Open Source and Accessibility - MiMo-VL-7B's technical report, model weights, and evaluation framework have been made open source, promoting transparency and accessibility in AI development [32].
知识类型视角切入,全面评测图像编辑模型推理能力:所有模型在「程序性推理」方面表现不佳
量子位· 2025-06-13 05:07
Core Viewpoint - The article discusses the development of KRIS-Bench, a benchmark for evaluating the reasoning capabilities of image editing models, focusing on the structured knowledge acquisition process similar to human learning [2][3][16]. Group 1: KRIS-Bench Overview - KRIS-Bench is a collaborative effort involving multiple prestigious institutions aimed at assessing AI's reasoning abilities in image editing [2]. - The benchmark categorizes knowledge into three types: Factual Knowledge, Conceptual Knowledge, and Procedural Knowledge, allowing AI to face progressively complex editing challenges [4][8]. - It features 7 reasoning dimensions and 22 typical editing tasks, ranging from basic to advanced difficulty levels [6]. Group 2: Evaluation Metrics - KRIS-Bench introduces a four-dimensional automated evaluation system to score editing outputs: Visual Consistency, Visual Quality, Instruction Following, and Knowledge Plausibility [10][11][13]. - The evaluation process includes a total of 1,267 image-instruction pairs, meticulously curated by experts to ensure diverse data sources [12]. Group 3: Model Performance Insights - The benchmark tests 10 models, including 3 closed-source and 7 open-source models, revealing performance gaps particularly in procedural reasoning and natural science tasks [14][16]. - Closed-source models like GPT-Image-1 lead in performance, while open-source models like BAGEL-Think show improvements in knowledge plausibility through enhanced reasoning processes [17].