Workflow
Lakala(300773)
icon
Search documents
互联网金融板块大涨,同花顺创历史新高
第一财经· 2026-01-14 03:07
Core Viewpoint - The article highlights significant stock price increases for various companies, indicating a bullish market trend in the technology and information sectors [2][3]. Group 1: Stock Performance - Lakala (300773) experienced a price surge of +20.02%, with a total market value of 24.92 billion and a current price of 32.08 [3]. - New Zhisoft (688590) saw a rise of +13.32%, with a total amount of 5.81 billion and a market value of 7.069 billion [3]. - Yuncong Technology (688327) increased by +12.27%, with a total amount of 11.91 billion and a market value of 19.58 billion [3]. - Other notable performers include Tonghui Information (+10.13%), Hehe Information (+10.06%), and Jinqiao Information (+10.02%) [3]. Group 2: Market Trends - The overall market sentiment appears positive, with multiple companies hitting their daily price limits, suggesting strong investor interest and confidence in the sector [2][3]. - Companies like Yonyou Network (200688) and Focus Technology (002315) also reported gains of +10.01% and +10.00%, respectively, reflecting a broader trend of growth in the technology and information industries [3].
ETF盘中资讯|互联网券商+金融IT双双发力!拉卡拉20CM涨停,金融科技ETF(159851)暴力涨超5%再创阶段新高!
Sou Hu Cai Jing· 2026-01-14 02:39
Group 1 - The core viewpoint of the news highlights a significant surge in the financial technology sector, with internet brokerages and financial IT companies experiencing substantial gains, particularly with stocks like Lakala and Taxfriend reaching their limits [1] - The financial technology ETF (159851) saw a remarkable increase of over 5%, with trading volume exceeding 500 million yuan, marking a new high for the period [1] - A-shares trading volume exceeded 3.6 trillion yuan at the beginning of the year, setting a historical record, indicating a potential performance release for internet brokerages in 2025 and the first half of 2026 [1] Group 2 - The financial IT sector is undergoing a transformation driven by policy, technology, and business needs, with a focus on domestic alternatives and compliance [2] - By 2025, approximately 75%, 85%, and 90% of financial institutions are expected to have completed cloud deployment for core business systems, office systems, and peripheral business systems, respectively [2] - AI is rapidly penetrating core business areas, facilitating a shift from rule-based to intelligent decision-making, with brokerages enhancing their trading systems for microsecond latency control [2] Group 3 - Emerging business scenarios such as wealth management and inclusive finance are driving IT investments from rigid expenditures to structural growth [2] - The financial technology ETF (159851) has shown strong liquidity, with an average daily trading volume of 800 million yuan over the past six months, leading among similar ETFs [2]
市场量能放大,金融科技ETF华夏(516100)上涨5.19%,拉卡拉20CM涨停
Sou Hu Cai Jing· 2026-01-14 02:33
Group 1 - The three major indices strengthened collectively, with the AI application concept gaining momentum, as evidenced by the financial technology ETF Huaxia (516100) rising by 5.19% [1] - As of January 13, the financial technology ETF Huaxia has seen a net value increase of 46.05% over the past year, with the highest monthly return since inception reaching 55.18% and an average monthly return of 9.96% [1] - Longcheng Securities noted that market volume has continued to expand, surpassing 30 trillion, with margin financing and securities lending reaching new highs, indicating favorable conditions for brokerage and financial IT sectors [1] Group 2 - The Huaxia financial technology ETF closely tracks the CSI Financial Technology Theme Index, which has its top ten weighted stocks including Dongfang Wealth, Tonghuashun, and Guiding Compass, collectively accounting for 51.09% of the index [1] - The top ten stocks in the index have shown significant price increases, with Tonghuashun rising by 8.55% and Dongfang Wealth by 2.45%, reflecting strong performance in the financial technology sector [3]
互联网券商+金融IT双双发力!拉卡拉20CM涨停,金融科技ETF(159851)暴力涨超5%再创阶段新高!
Xin Lang Cai Jing· 2026-01-14 02:21
Core Viewpoint - The financial technology sector is experiencing significant growth, driven by the performance of internet brokerages and financial IT companies, with notable stock price increases and record trading volumes in the A-share market [1][3][4]. Group 1: Market Performance - Internet brokerages have seen a surge in trading volume, with A-share turnover exceeding 3.6 trillion yuan at the start of the year, marking a historical high [3][8]. - The financial technology ETF (159851) has experienced a substantial increase, with a more than 5% rise and trading volume exceeding 500 million yuan, reaching a new peak [1][4]. Group 2: Future Projections - By 2025, A-share trading volume is projected to surpass 400 trillion yuan, indicating sustained market activity and potential performance releases for internet brokerages in 2025 and the first half of 2026 [3][8]. - The financial technology sector is expected to benefit from a combination of policy, technology, and business dynamics, reshaping growth logic [3][8]. Group 3: Investment Opportunities - Investors are encouraged to focus on the financial technology ETF (159851) and its associated funds, which cover a wide range of themes including internet brokerages, financial IT, cross-border payments, AI applications, and Huawei's HarmonyOS [4][9]. - The financial technology ETF has demonstrated strong liquidity, with an average daily trading volume of 800 million yuan over the past six months, outperforming other ETFs tracking the same index [4][9]. Group 4: Technological Advancements - Financial institutions are increasingly adopting cloud computing, with projections indicating that by 2025, approximately 75%, 85%, and 90% of institutions will have completed cloud deployment for core business systems, office systems, and peripheral business systems, respectively [5][9]. - AI is rapidly penetrating core business operations, facilitating a shift from rule-based to intelligent decision-making processes, with brokerages enhancing their trading systems for microsecond latency control [5][9]. Group 5: Business Evolution - Emerging business scenarios such as wealth management and inclusive finance are driving IT investments from "rigid expenditures" to "structural growth," indicating a shift in value creation dynamics within the financial technology sector [5][9].
互联金融板块持续走高 拉卡拉20cm涨停
Xin Lang Cai Jing· 2026-01-14 02:20
Core Viewpoint - The internet finance sector is experiencing significant growth, with multiple companies reaching new highs and hitting trading limits [1] Group 1: Company Performance - Lakala and Junzheng Group both hit the trading limit, indicating strong market performance [1] - Tonghuashun saw an increase of over 10%, reaching a historical high [1] - Other companies such as Sifang Jingchuang, Huijin Co., Great Wisdom, Wealth Trend, and Guiding Compass all experienced gains of over 5% [1]
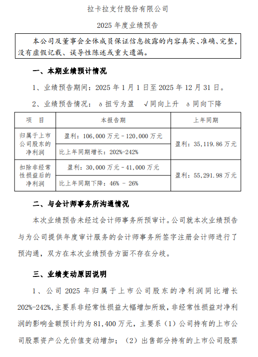
拉卡拉:预计2025年净利润同比增长202%至242%
Jing Ji Guan Cha Wang· 2026-01-14 02:11
经济观察网2026年1月13日,拉卡拉(300773)发布2025年度业绩预告,预计2025年净利润10.6亿元至 12亿元,同比增长202%至242%;扣除非经常性损益后的净利润3亿元至4.1亿元,同比下降26%至 46%。 ...
拉卡拉1月13日获融资买入3.22亿元,融资余额13.88亿元
Xin Lang Zheng Quan· 2026-01-14 01:32
Group 1 - On January 13, Lakala's stock fell by 6.54%, with a trading volume of 2.471 billion yuan [1] - The margin trading data showed that on the same day, Lakala had a financing purchase amount of 322 million yuan and a financing repayment of 364 million yuan, resulting in a net financing outflow of 41.96 million yuan [1] - As of January 13, the total margin trading balance for Lakala was 1.392 billion yuan, with the financing balance of 1.388 billion yuan accounting for 6.69% of the circulating market value, indicating a high level compared to the past year [1] Group 2 - As of September 30, Lakala had 104,400 shareholders, a decrease of 26.11% from the previous period, while the average circulating shares per person increased by 35.37% to 7,038 shares [2] - For the period from January to September 2025, Lakala reported an operating income of 4.068 billion yuan, a year-on-year decrease of 7.32%, and a net profit attributable to shareholders of 339 million yuan, down 33.90% year-on-year [2] - Since its A-share listing, Lakala has distributed a total of 2.615 billion yuan in dividends, with 1.035 billion yuan distributed over the past three years [2]
上市公司动态 | 浦发银行2025年净利增10.52%;东鹏饮料净利预增30.46%-37.97%;TCL科技营收破千亿,净利预增169%-191%
Sou Hu Cai Jing· 2026-01-13 19:04
Group 1: Shanghai Pudong Development Bank - The bank reported a net profit of 50.017 billion yuan for 2025, an increase of 10.52% year-on-year [1][2] - Total operating income reached 173.964 billion yuan, reflecting a growth of 1.88% compared to the previous year [2] - The bank's total assets exceeded 1 trillion yuan, reaching 1,008.1746 billion yuan, a 6.55% increase from the previous year [3] Group 2: Dongpeng Beverage - Dongpeng Beverage expects a net profit between 4.34 billion and 4.59 billion yuan for 2025, representing a year-on-year growth of 30.46% to 37.97% [4] - The anticipated operating income is projected to be between 20.76 billion and 21.12 billion yuan, indicating a growth of 31.07% to 33.34% [4] Group 3: TCL Technology - TCL Technology forecasts a net profit of 4.21 billion to 4.55 billion yuan for 2025, marking a significant increase of 169% to 191% year-on-year [5][6] - The company expects to surpass 100 billion yuan in operating revenue, with net profit exceeding 8 billion yuan [5] Group 4: Changjiang Electric Power - Changjiang Electric Power reported a net profit of 34.167 billion yuan for 2025, a 5.14% increase year-on-year [8] - The total operating revenue for the year is expected to be 85.882 billion yuan, reflecting a growth of 1.65% [8] Group 5: China Gold - China Gold anticipates a net profit of 286 million to 368 million yuan for 2025, a decrease of 55% to 65% year-on-year [21] - The decline is attributed to market fluctuations and reduced consumer traffic [21] Group 6: LaKala - LaKala expects a net profit between 1.06 billion and 1.2 billion yuan for 2025, representing a growth of 202% to 242% year-on-year [22] - The increase is primarily due to significant investment income from stock holdings [22] Group 7: Baiwei Storage - Baiwei Storage projects a net profit of 850 million to 1 billion yuan for 2025, indicating a year-on-year increase of 427% to 520% [23] - The growth is driven by improved sales and gross margins in the AI sector [23] Group 8: Shengxin Lithium Energy - Shengxin Lithium Energy forecasts a net loss of 600 million to 850 million yuan for 2025, similar to the previous year's loss [24] - The company attributes the loss to industry supply-demand dynamics and increased exchange losses [24] Group 9: Zhongguancun Online - Zhongguancun Online expects a net loss of 580 million to 700 million yuan for 2025, a significant increase from the previous year's loss of 243 million yuan [25] - The losses are linked to increased promotional investments in overseas markets [25] Group 10: Huaxia Happiness - Huaxia Happiness anticipates a net loss of 16 billion to 24 billion yuan for 2025, a substantial increase from the previous year's loss of 4.817 billion yuan [26] - The decline is due to reduced project turnover and high financial costs [26]
拉卡拉:预计2025年归母净利润10.6亿元—12亿元,同比增长202%—242%
Xin Lang Cai Jing· 2026-01-13 12:35
Core Viewpoint - Lakala expects a significant increase in net profit attributable to shareholders for 2025, driven primarily by substantial non-recurring gains, despite a decline in core operating performance [1][7]. Group 1: Performance Forecast - The company forecasts a net profit attributable to shareholders of 1.06 billion to 1.2 billion yuan for 2025, representing a year-on-year growth of 202% to 242% [1][4]. - The expected impact from non-recurring gains on net profit is approximately 814 million yuan [1][11]. Group 2: Adjusted Profit Analysis - Excluding non-recurring gains, the net profit attributable to shareholders is projected to decline by 26% to 46% year-on-year, primarily due to a decrease in the scale of bank card payment transactions [1][11]. - The adjusted net profit is estimated to be between 300 million to 410 million yuan [4][11].
拉卡拉(300773.SZ):预计2025年净利润同比增长202%-242%
Xin Lang Cai Jing· 2026-01-13 12:33
Core Viewpoint - Lakala (300773.SZ) expects a net profit attributable to shareholders of 1.06 billion to 1.2 billion yuan for 2025, representing a year-on-year growth of 202% to 242%, primarily due to significant increases in non-recurring gains [1][2] Group 1: Financial Performance - The projected net profit growth is mainly attributed to a substantial increase in non-recurring gains, estimated at approximately 814 million yuan, driven by the increase in fair value of listed company stock assets and significant investment income from the sale of some holdings [2] - Excluding non-recurring gains, the net profit is expected to decline by 46% to 26% year-on-year, primarily due to a decrease in the scale of bank card payment transactions [2] Group 2: Business Development - During the reporting period, the company has continuously enhanced its digital payment comprehensive service capabilities and accelerated its global business layout, with a sustained increase in QR code payment transaction amounts and rapid growth in cross-border payment transaction amounts [2] - The company has significantly advanced its "Payment + SaaS" transformation, which has improved the added value of merchant services and driven rapid growth in technology service revenue [2] Group 3: Future Outlook - Looking ahead to 2026, the company plans to further integrate payment services with SaaS and AI, with steady development in its main business and a significant year-on-year increase in investment income observed this year [2]