债券展期
Search documents
12306回应“取消靠窗选座”
第一财经· 2025-12-03 08:09
Core Viewpoint - The article discusses recent changes to the seat selection interface on the 12306 ticketing platform, specifically regarding the labeling of window seats, which has led to confusion among passengers [1]. Group 1: Interface Changes - The 12306 ticketing platform has optimized its seat selection interface, changing the labeling of A and F seats from "window" to a vertical line to avoid misunderstandings about whether the seats are next to a window [2]. - Despite the change in labeling, A and F seats remain window-side seats, although they may not be directly in front of a window [2]. Group 2: Customer Feedback - There have been reports from passengers who purchased window seats but found themselves in seats without windows, referred to as "wall-facing seats," prompting suggestions for clearer seat labeling from the railway authorities [3].
一财主播说丨惠誉将万科、万科香港列为负面观察 万科系债券先涨后落
Di Yi Cai Jing· 2025-12-03 05:00
Core Viewpoint - Vanke's bonds are under pressure as Fitch Ratings places its long-term foreign and local currency issuer default ratings at "CCC-" on negative watch, indicating rising risks of distressed debt exchange [1] Group 1: Rating Actions - Fitch Ratings has placed Vanke's long-term foreign and local currency issuer default ratings at "CCC-" on negative watch [1] - The negative watch follows Vanke's announcement of a bondholder meeting to discuss the extension of a 2 billion RMB domestic bond maturing on December 15 [1] Group 2: Market Reaction - Vanke's bonds initially rebounded in early trading but subsequently showed a gradual decline [1] - Recent volatility in Vanke-related bonds has been significant, reflecting market concerns over the company's financial stability [1] Group 3: Implications of Debt Exchange - Fitch believes that the upcoming bondholder meeting indicates an increased risk of distressed debt exchange, which could lead to significant reductions in original terms [1] - Such actions may allow the issuer to avoid a potential default, but according to Fitch's corporate rating standards, this could be considered a form of distressed debt exchange [1]
万科债券展期新动向
Shang Hai Zheng Quan Bao· 2025-12-02 12:44
Core Viewpoint - Vanke's bonds have been temporarily suspended due to a drop of 20% or more in trading prices, indicating significant market concerns about the company's financial health [2] Group 1: Bond Suspension - Four bonds, "21 Vanke 02", "21 Vanke 04", "21 Vanke 06", and "23 Vanke 01", were suspended from trading after their prices fell significantly [2] - The suspension reflects the market's reaction to Vanke's ongoing financial difficulties and the potential for further instability [2] Group 2: Debt Restructuring - Vanke is seeking to extend the repayment period for its "22 Vanke MTN004" bond by one year, with the new repayment date set for December 15, 2026 [5] - The proposed plan includes delaying interest payments for one year, maintaining a fixed interest rate of 3% during the extension period [5][6] - Industry insiders suggest that Vanke's situation may necessitate a broader debt restructuring strategy, as merely extending repayment does not resolve underlying financial issues [6] Group 3: Financial Pressure - Vanke's total domestic debt amounts to 21.798 billion, with 83% maturing within one year, alongside 1.3 billion in overseas debt [6] - The upcoming bond maturities, including "22 Vanke MTN005" on December 28, 2025, add to the urgency of the situation [6] Group 4: Market Sentiment - The upcoming bondholder meeting on December 10, 2025, is seen as a critical juncture for Vanke, potentially influencing its future direction [9] - Market participants are closely monitoring Vanke's approach to managing its debt, as effective resolution could benefit the broader real estate sector [10]
本金、利息全部展期一年,万科20亿债券展期初始方案出炉
Guan Cha Zhe Wang· 2025-12-02 05:55
Core Viewpoint - The company is facing severe operational challenges and has announced a one-year extension for the repayment of its "22 Vanke MTN004" bond due to various influencing factors [1] Group 1: Bond Extension Details - The original repayment date for the "22 Vanke MTN004" bond, with a principal amount of 2 billion and an annual interest rate of 3%, was set for December 15, 2025 [1] - The new repayment date has been extended to December 15, 2026, with interest accrued before the extension to be paid on the same date without compound interest [1][4] - The bondholders' meeting to discuss the extension will take place on December 10, 2025, with a final version of the proposal to be disclosed by December 5, 2025 [1][4] Group 2: Market Reactions and Comparisons - Many bondholders have shown a high acceptance of the extension plan but expressed dissatisfaction regarding the arrangement for unpaid and new interest, with some demanding at least the current interest to be paid [2] - The comparison with the "18 Ocean Group 01" bond extension highlights a significant difference in repayment structure, where Ocean Group offered a combination of principal installments and a one-time interest payment, contrasting with Vanke's all-extension approach [3][4] Group 3: Industry Implications - The handling of Vanke's debt situation is critical for the real estate industry, as improper management could negatively impact market sentiment and the capital market [5] - The one-year extension is seen as a positive signal, indicating Vanke's capability to manage its debt, which may provide psychological support to the market [6] - Continuous efforts in debt resolution and operational improvement are necessary for Vanke to navigate the upcoming peak repayment period and the complex market environment [6]
深圳万科被冻结5.7亿元股权,万科资产处置遇司法铁拳,瘦身自救再添变数
Sou Hu Cai Jing· 2025-12-01 16:26
Core Viewpoint - The freezing of 570 million RMB worth of shares in Shenzhen Vanke Development Co., a subsidiary of Vanke, highlights the financial difficulties faced by major real estate companies in China [1][6]. Company Summary - Shenzhen Vanke Development Co. was established in 1994 and is a wholly-owned subsidiary of Vanke Group, serving as a core profit-generating entity for the group [4]. - The company has a registered capital of 600 million RMB, with Vanke holding 95% and Shenzhen Vanke Financial Consulting Co. holding 5% [6]. - The frozen shares amount to 570 million RMB, which corresponds exactly to Vanke's 95% equity stake in Shenzhen Vanke [6]. Financial Situation - Vanke is currently facing a significant funding gap, with two bonds totaling 5.7 billion RMB maturing in December 2025 [6]. - The bonds include "22 Vanke MTN004" with a balance of 2 billion RMB and an interest rate of 3%, originally due on December 15, 2025 [6]. - Following the announcement of a meeting to discuss the extension of these bonds, Vanke's A-shares and H-shares experienced sharp declines, with A-shares hitting a nearly ten-year low of 5.17 RMB [6][7]. Market Reaction - The freezing of shares has triggered panic in the capital markets, leading to a sell-off of Vanke's domestic and international bonds [6][7]. - The market is concerned about the potential for further financial distress within the real estate sector, as the freezing of shares is seen as a significant warning sign [7].
拟展期一年 万科20亿债券展期方案细节浮出水面
Xin Lang Cai Jing· 2025-12-01 16:13
Core Viewpoint - Vanke is proposing a one-year extension for the "22 Vanke MTN004" bond, with the new maturity date set for December 15, 2026, while maintaining the current interest rate of 3% [1][2]. Group 1: Bond Details - The principal repayment date for the bond is currently December 15, 2025, with an outstanding balance of 2 billion yuan [2]. - The interest accrued during the extension period will be paid along with the principal at maturity [1]. Group 2: Market Reaction - Following the announcement of the bond extension, Vanke's bonds experienced significant declines, with "21 Vanke 02" dropping over 41%, "21 Vanke 06" over 36%, and "22 Vanke 02" over 28% on November 27, leading to temporary suspensions [3]. - On December 1, further declines were noted, with "21 Vanke 04" down over 45% and "21 Vanke 06" down over 39% [3]. Group 3: Implications of the Extension - The bond extension may not necessarily indicate a default if approved by bondholders before the principal repayment date [4]. - The extension is viewed as a long-term strategy to alleviate financial pressure, especially in light of declining sales in the new housing market [4]. Group 4: Challenges and Support - Vanke faces challenges in its operations, including a recent equity freeze involving 570 million yuan, which may impact its financial flexibility [5]. - The company is encouraged to manage its assets effectively to improve cash flow and capitalize on market opportunities, while also relying on support from major shareholders [5].
万科20亿债券展期方案出炉
Di Yi Cai Jing· 2025-12-01 16:02
Core Viewpoint - Vanke has proposed a one-year extension for its "22 Vanke MTN004" bond, originally due on December 15, 2025, now set to mature on December 15, 2026, in an effort to avoid default and manage its debt obligations [2][3] Group 1: Bond Extension Details - The principal repayment for the bond will be postponed by 12 months, with interest accrued before the extension to be paid on the new maturity date, December 15, 2026, without compound interest during the extension period [2] - The coupon rate remains unchanged at 3%, and any new interest accrued during the extension will be paid alongside the principal [2] Group 2: Market Reaction and Debt Pressure - Following the announcement of the bond extension, Vanke's stock and bonds experienced significant declines, with certain bonds dropping over 30%, leading to temporary trading halts [3] - As of November 27, 2025, Vanke has a total of 15 outstanding bonds, with a combined balance of 20.316 billion, of which 13 are domestic bonds, indicating substantial repayment pressure in the coming years [3]
万科20亿债券展期方案出炉
第一财经· 2025-12-01 15:48
Core Viewpoint - Vanke has proposed a one-year extension for its "22 Vanke MTN004" bond, originally due on December 15, 2025, now set to mature on December 15, 2026, to avoid default and manage debt repayment [3][4]. Group 1: Bond Extension Details - The initial plan for the bond's repayment involved a staggered payment of 10%, 10%, and 80%, but the new proposal eliminates any upfront payment and extends the maturity by one year [3]. - Interest accrued before the extension will be paid on December 15, 2026, without compounding during the extension period, while the coupon rate remains at 3% [3]. Group 2: Market Reaction and Debt Pressure - Following the announcement of the bond extension, Vanke's stock and bonds experienced significant declines, with some bonds dropping over 30% and facing temporary trading halts [5]. - As of November 27, 2025, Vanke has 15 outstanding bonds totaling 20.316 billion, with a substantial portion maturing before 2026, indicating considerable repayment pressure [5].
万科20亿债券展期方案出炉 拟本息展期一年
Di Yi Cai Jing· 2025-12-01 15:10
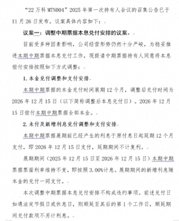
根据此前公告,本次展期议案的表决截止日期为12月12日。该笔中票余额20亿元。 自11月26日晚披露该笔中票将进行展期的信息以来,万科股债已连续多日下挫。今日,"21万科 04"、"22万科02"等债券因跌幅超30%,盘中临时停牌。截至收盘,"21万科04"跌45%,"21万科06"跌 39%,"22万科02"跌38%,"21万科02"跌20%,"23万科01"跌17%。 接下来,万科仍面临较大的偿债压力。据华创证券研报,截至2025年11月27日,万科存续债券共15只, 其中境内债13只,债券余额合计203.16亿元,均为公募债,其中2025-2027年行权到期规模分别为57亿 元、123.66亿元、22.5亿元,2026年之前到期债券占比88.9%。 宣布要进行展期仅五天,万科就拿出了"22万科MTN004"的展期初始方案。 12月1日,第一财经记者从知情人士处获悉,对于"22万科MTN004"的本息兑付安排,原定于2025年12 月15日到期,现拟展期12个月,调整至2026年12月15日偿付本期中票全部本金。 对于未付及新增利息,万科表示,展期前已经产生的利息,于原付息日起延期12个月支付,即2026 ...
万科20亿债券展期方案出炉,拟本息展期一年
Di Yi Cai Jing· 2025-12-01 15:03
Group 1 - Vanke has proposed a one-year extension for its "22 Vanke MTN004" bond, moving the maturity date from December 15, 2025, to December 15, 2026, with interest payments deferred for 12 months [1] - The interest rate remains at 3%, and no compound interest will be accrued during the extension period [1] - This approach is unusual as other major developers typically opt for installment payments rather than a direct one-year extension of principal and interest [1] Group 2 - Following the announcement of the extension, Vanke's stock and bonds have experienced significant declines, with some bonds dropping over 30% and others like "21 Vanke 04" falling by 45% [2] - As of November 27, 2025, Vanke has a total of 15 outstanding bonds, with a combined balance of 20.316 billion, and a significant portion maturing before 2026 [2] - The upcoming debt repayment pressure is substantial, with 88.9% of the bonds maturing before 2026 [2]