Workflow
中国式现代化
icon
Search documents
习言道|习近平新年贺词里的你与我
Zhong Guo Xin Wen Wang· 2026-01-01 08:37
Core Viewpoint - The New Year address by President Xi Jinping emphasizes the importance of every individual's contribution to the nation's progress and highlights the resilience and vitality of the Chinese economy, projecting a growth rate of around 5% and a total economic output of approximately 140 trillion yuan [5]. Group 1: Economic Performance - The Chinese economy has shown strong resilience and vitality, with a projected growth rate of about 5% and a total economic output expected to reach around 140 trillion yuan [5]. - The past five years have seen significant advancements in China's economic, technological, and defense capabilities, marking a new stage in national strength and modernization [5]. Group 2: Focus on People - President Xi Jinping has consistently recognized the contributions of various labor groups, including delivery workers, sanitation workers, taxi drivers, farmers, and entrepreneurs, emphasizing their role in the nation's achievements [4]. - The address reiterates the principle that every individual is a key player in the journey of Chinese-style modernization, with each contribution being invaluable [5]. Group 3: Social Welfare and Livelihood - The address highlights the government's commitment to improving people's livelihoods, with specific measures such as increased subsidies for families with children and enhanced protections for new employment groups [7]. - President Xi has made it clear that ensuring a happy life for the people is the top priority, with a focus on addressing urgent public concerns and enhancing social welfare services [7][6].
国际锐评|阔步而行的中国为2026的世界注入信心
Xin Lang Cai Jing· 2026-01-01 08:29
转自:国际锐评 岁序更替,华章日新。当时间的钟摆指向2026年,世界迎来了新年曙光。 这份信心,还来自中国促进世界和平、完善全球治理的智慧与贡献。过去一年,全球局部战争和跨境冲突频发,创下二战结束以来新高。作为负责任大 国,中国坚持劝和促谈为热点问题降温,成为国际秩序中的稳定器和定盘星。在上合组织天津峰会上,习主席提出全球治理倡议,切中当今世界迫切需 求,获得150多个国家和国际组织的响应支持。同时,中国隆重纪念中国人民抗日战争暨世界反法西斯战争胜利80周年,向国际社会发出正义必胜、和平 必胜、人民必胜的时代强音。 这份信心,也来自中国以开放合作对冲封闭逆风的责任与担当。面对单边主义、保护主义,中国倡导"拉手"而不是"松手"、"延链"而不是"断链",持续推 进高水平对外开放。2025年底,海南自由贸易港正式启动全岛封关,见证中国高水平对外开放稳步推进。一些西方媒体评价称,它为国际经贸合作提供了 一个更加稳定的平台。这再次验证了那句话——世界好,中国才会好;中国好,世界会更好。 天道酬勤,日新月异。2026年是中国"十五五"开局之年。"我们要锚定目标任务,坚定信心、乘势而上,扎实推动高质量发展,进一步全面深化改 ...
布局·新程
Xin Lang Cai Jing· 2026-01-01 07:31
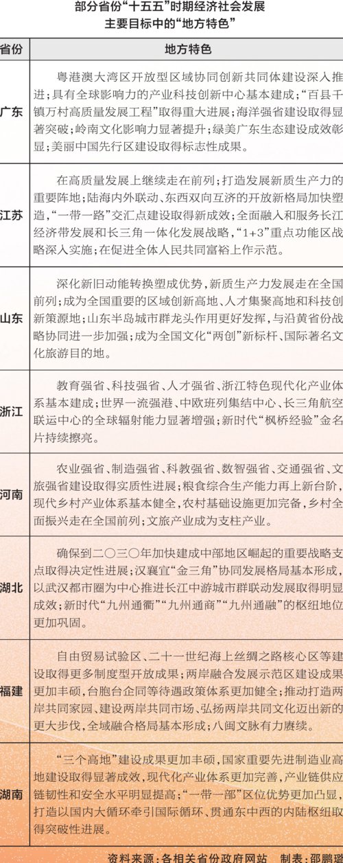
(来源:中国经济导报) 转自:中国经济导报 "十五五"时期是基本实现社会主义现代化夯实基础、全面发力的关键时期,各地立足自身禀赋、锚定国 家战略,谋划发展蓝图、明确攻坚路径。近期,各省份"十五五"规划建议陆续出台,勾勒出中国式现代 化的省域实践图景。这些蓝图既紧扣国家部署,又立足禀赋彰显鲜明特质。广东以粤港澳大湾区创新共 同体建设、"百县千镇万村高质量发展工程"为抓手,江苏扛起"走在前、作示范"使命融入长三角,浙江 锚定共同富裕示范区打造人工智能领跑格局,福建深耕两岸融合发展与海丝核心区建设,山东以新旧动 能转换强化北方辐射力,河南聚力"六个强省"夯实农业与交通优势,湖北打造中部崛起战略支点守护长 江生态,湖南以"三个高地"建设激活"一带一部"区位潜能……各地以差异化路径凝聚起全国一盘棋的发 展合力,推动高质量发展落地生根。 | સ્ત્ર સિ | 地方特色 | | --- | --- | | 广东 | 粤港澳大湾区开放型区域协同创新共同体建设深入推 进:具有全球影响力的产业科技创新中心基本建成:"百县千 | | | 镇万村高质量发展工程"取得重大进展;海洋强省建设取得显 | | | 著突破;岭南文化影响力 ...
好评中国丨增进民生福祉,不断提升人民幸福底色
Xin Lang Cai Jing· 2026-01-01 07:30
编辑:文建美 实现人民对美好生活的向往是中国式现代化的出发点和落脚点。党的二十届四中全会强调,"十五五"时 期经济社会发展必须坚持人民至上,以满足人民日益增长的美好生活需要为根本目的,加大保障和改善 民生力度,扎实推进全体人民共同富裕。新时代新征程上,无论是发展经济、推动创新,还是深化改 革、扩大开放,都必须始终坚持以人民为中心,把实现人民对美好生活的向往作为现代化建设的出发点 和落脚点,不断增进人民福祉,推动人的全面发展。稳就业、促增收,坚实托举民生之基。就业是最大 的民生工程、民心工程、根基工程,是社会稳定的重要保障,必须抓紧抓实抓好。在"十四五"规划收官 之年,面对复杂局面,党中央将稳就业摆在突出位置,各地各部门聚焦重点、精准施策,全力拓宽就业 渠道。今年1至11月,全国城镇新增就业1210万人,城镇调查失业率平均值控制在5.2%,就业形势保持 总体稳定。面对预计达1270万人的2026届高校毕业生规模,专项服务行动已全面展开,直播带岗、精准 招聘等新形式为青年学子铺就更宽广的就业之路。展望来年,"制定实施城乡居民增收计划""实施稳岗 扩容提质行动"等系列部署,标志着就业优先政策体系将更加精准有力。从落 ...
聆听新年贺词,汲取信心和力量
Xin Lang Cai Jing· 2026-01-01 07:30
Core Viewpoint - The New Year speech by President Xi Jinping emphasizes China's achievements over the past five years and sets a positive tone for the future, highlighting economic growth, technological advancements, and the importance of collective effort in achieving modernization [1][2][3]. Economic Strength - China's GDP is projected to reach 140 trillion yuan in 2025, marking a significant milestone in economic growth [1]. - The speech underscores the continuous improvement in the overall economic strength, technological capabilities, and national defense [1]. Technological Advancements - The speech highlights breakthroughs in artificial intelligence, chip development, and other innovative sectors, positioning China as one of the fastest-growing economies in terms of innovation [2]. - Specific projects mentioned include the Tianwen-2 mission and the commissioning of the first electromagnetic aircraft carrier, showcasing advancements in various fields [2]. Social Welfare and Employment - The speech connects national policies with individual welfare, emphasizing the importance of improving the quality of life for citizens through job security and social support [3]. - Initiatives such as monthly subsidies for families and improvements in elderly care are highlighted as part of the government's focus on enhancing living standards [3]. Future Development Goals - The speech outlines a clear path for the upcoming "15th Five-Year Plan," focusing on high-quality development, deepening reforms, and promoting common prosperity [3]. - It encourages individuals from various sectors, including technology, industry, and agriculture, to actively participate in the modernization process [3]. National Pride and Unity - The speech reflects on historical milestones, such as the 80th anniversary of the victory in the Anti-Japanese War, fostering a sense of national pride and unity among citizens [2]. - It emphasizes the importance of remembering history to inspire future progress and collective effort towards national rejuvenation [2].
增进民生福祉,不断提升人民幸福底色
Xin Lang Cai Jing· 2026-01-01 07:30
民生无小事,枝叶总关情。保障和改善民生没有终点,只有连续不断的新起点。面向"十五五"发展新 程,只要我们始终把人民放在心中最高位置,坚持尽力而为、量力而行,一件事情接着一件事情办,一 年接着一年干,就一定能在高质量发展中持续书写更加精彩厚重的民生答卷,让中国式现代化建设的成 果,实实在在地惠及每一位百姓,凝聚起迈向民族复兴伟业的磅礴力量。(甄郝) 强保障、解民忧,织密扎牢民生安全网。民生冷暖,系于保障水平。当前,一张覆盖全民、统筹城乡、 公平统一、安全规范、可持续的多层次社会保障网正在加快完善。在健康领域,长期护理保险制度稳步 推行,公立医院门诊预交金全面取消,全国医保影像云实现跨省调阅,多款罕见病用药加速上市并纳入 医保,全方位、全周期的健康守护持续升级。在住房领域,"优化保障性住房供给""对城镇低保住房困 难家庭兜底保障"等要求清晰明确,因城施策满足新市民、青年人等群体基本住房需求,努力实现全体 人民住有所居、住有宜居。在救助领域,中央及时下达44.4亿元冬春救助资金,惠及2601万受灾群众, 确保温暖过冬;巩固拓展脱贫攻坚成果的机制持续完善,坚决守牢不发生规模性返贫底线……件件实 事,直指民生痛点;项项 ...
以党的自我革命引领经济社会发展
Xin Lang Cai Jing· 2026-01-01 07:30
以党的自我革命引领经济社会发展 祝灵君 治国必先治党,党兴才能国强。在党的二十届四中全会上,习近平总书记指出:"党的自我革命和经济社会发 展是紧密相联、相互促进、相得益彰的。通过党的自我革命,弘扬新风正气、纠治顽瘴痼疾,营造良好政治生 态,激励干部担当作为,凝聚民心民力,就能为经济社会发展源源不断注入正能量。"这一重要论述深刻阐明了党 的自我革命与经济社会发展之间的内在关系,揭示了党为什么要自我革命的道理,为进一步坚定自我革命的信心 和决心、推动"十五五"开好局起好步提供了有力指导。 党的自我革命以引领伟大社会革命为根本目的。马克思主义认为,社会革命以生产力和生产关系的矛盾运动 为基础,不仅仅是一种破除旧的政治上层建筑的社会运动,更是一种新的社会建设运动。在革命、建设、改革不 同时期,我们党领导人民一以贯之推进社会革命,通过解放和发展生产力破解矛盾问题,从而推动社会进步和历 史前进。随着社会生产力的快速发展,生产关系、上层建筑中的不适应问题也不断产生,这就要求我们党必须以 自我革命的精神,净化政治生态、淬炼干部队伍、完善制度机制,破除影响经济社会发展的矛盾问题、利益固化 藩篱,确保党中央重大决策部署落地生根, ...
好评中国|增进民生福祉,不断提升人民幸福底色
Huan Qiu Wang· 2026-01-01 06:47
办实事、增福祉,用心用情回应民生期盼。民之所盼,政之所向。高质量发展的成效,最终要落到解决 群众急难愁盼的具体实事上。各地持续推进的城市更新行动,让旧厂房变身文创空间,闲置用地改建为 便民设施,废弃矿区修复为生态公园,"家门口"的变化不断提升生活品质。全国已建成的18万个工会驿 站、2187个"司机之家",成为户外劳动者的温馨港湾。针对新就业形态劳动者,职业伤害保障试点参保 累计超2420万人,行业集体合同覆盖企业1.32万家,权益保障网日益健全。近期,多项直指群众关切的 政策密集推出:完善幼儿园收费政策,降低家庭教育负担;推进教育资源布局调整,增加普通高中学位 与优质高校本科招生;实施老年护理服务能力提升行动,推动服务向社区居家延伸……每一件实事的推 进,都在用心用情用力中提升着民生温度,不断回应着人民对更美好生活的期盼。 民生无小事,枝叶总关情。保障和改善民生没有终点,只有连续不断的新起点。面向"十五五"发展新 程,只要我们始终把人民放在心中最高位置,坚持尽力而为、量力而行,一件事情接着一件事情办,一 年接着一年干,就一定能在高质量发展中持续书写更加精彩厚重的民生答卷,让中国式现代化建设的成 果,实实在在 ...
【好评中国】砥砺前行,为梦想与幸福奋斗打拼
Xin Lang Cai Jing· 2026-01-01 06:25
Core Viewpoint - The New Year message from President Xi Jinping emphasizes the importance of courage, vitality, and diligence in pursuing dreams and happiness, reflecting on past achievements while looking forward to future challenges and opportunities [1][2][3][4] Group 1: Courage in Challenges - The past five years have seen unprecedented challenges due to global changes, including rising trade protectionism and geopolitical conflicts, which have disrupted production and supply chains [2] - The Chinese government, under Xi Jinping's leadership, has successfully navigated these challenges, completing key objectives and making steady progress in the journey towards modernization [2] Group 2: Innovation and Vitality - The pursuit of Chinese-style modernization is a groundbreaking endeavor that requires both courage and the ability to stimulate creativity and innovation across various sectors [3] - China has emerged as one of the fastest-growing economies in terms of innovation, with significant advancements in technology, including artificial intelligence and autonomous chip development [3] Group 3: Diligence and Practicality - Achieving socialist modernization is a continuous process that demands persistent effort and dedication, with a focus on high-quality development and deepening reforms [4] - The commitment to maintaining momentum and addressing future challenges is crucial, with an emphasis on self-discipline and a strong sense of mission among the leadership and the populace [4]
山海寻梦,不觉其远 前路迢迢,阔步而行
Xin Lang Cai Jing· 2026-01-01 06:25
Group 1 - The core message emphasizes China's achievements in economic growth, technological advancements, and national strength, with the economy expected to reach 140 trillion yuan in 2025 [1][2] - The integration of technology and industry has led to significant innovations, including breakthroughs in AI and chip development, positioning China as one of the fastest-growing economies in terms of innovation [2] - Cultural initiatives have gained momentum, with a rise in interest in traditional heritage and modern cultural expressions, contributing to a vibrant tourism market [2] Group 2 - China continues to engage with the global community through successful international summits and initiatives aimed at addressing climate change and promoting global governance [3] - The commitment to the "One Country, Two Systems" policy is reinforced, with a focus on supporting Hong Kong and Macau's integration into national development [3] - The government aims to deepen reforms and promote common prosperity as part of the agenda for the upcoming "15th Five-Year Plan" [3]