哈基米概念
Search documents
九阳股份澄清与哈基米概念无关,股价异动引关注
Zhong Guo Jing Ying Bao· 2025-11-17 08:23
Group 1 - The stock price of Jiuyang Co., Ltd. experienced significant fluctuations, with a cumulative increase of 20.95% over two consecutive trading days, triggering an abnormal trading situation as per Shenzhen Stock Exchange regulations [1][2] - Jiuyang Co., Ltd. clarified that it is not involved in the production or sale of food and beverage products, focusing instead on the small home appliance industry [1][2] - The recent market buzz around the "Hachimi" concept originated from a popular meme linked to the anime "Uma Musume," which led to the rapid popularity of the "Hachimi North and South Mung Bean Milk" product created by Jiuyang Bean Products [1] Group 2 - Due to the similarity in names, some investors mistakenly confused Jiuyang Bean Products with Jiuyang Co., Ltd., resulting in a stock price surge on November 12, with a limit-up on November 13 and a further limit-up at the opening on November 14 [2] - Jiuyang Co., Ltd. clarified on an interactive platform that it has not launched any products related to "Hachimi," and it no longer holds any equity in Jiuyang Bean Products since December 2023 [2]
哈基米战争:乐子人VS爱猫人,让A股彻底疯了
3 6 Ke· 2025-11-17 03:01
Group 1 - The article discusses the phenomenon of "Haqimi" and its impact on stock prices, particularly focusing on the product launch by Jiuyang Douye and the subsequent stock surge of Jiuyang Co., which is unrelated to the product [3][6][7] - Jiuyang Douye's new product "Haqimi North-South Mung Bean Milk" sold out quickly, leading to a backlog of orders and a significant increase in demand [6][8] - Jiuyang Co. experienced a stock price surge after the product launch, despite clarifying that it had no operational ties to Jiuyang Douye, which had sold its stake in the bean milk business [7][8] Group 2 - The article highlights the emergence of "Haqimi" as a meme culture, with various companies and stocks being associated with it, leading to a speculative investment environment [8][9][28] - The phenomenon has sparked a broader internet culture war, with opposing views on animal rights and meme usage, resulting in increased engagement and controversy [28][40][61] - The article suggests that the "Haqimi" trend represents a shift in how companies engage with controversial topics, potentially leading to more businesses taking sides in cultural debates [61][63]
九阳股份澄清哈基米概念传闻,两日市值增16亿
Mei Ri Jing Ji Xin Wen· 2025-11-16 18:31
Core Viewpoint - Jiuyang Co., Ltd. has clarified its non-involvement in the food and beverage sector amidst stock price fluctuations attributed to the "Hakimi" concept, emphasizing its focus on the small home appliance industry [1] Group 1: Stock Performance - Jiuyang's stock price experienced a cumulative increase of 20.95% over two trading days (November 13 and 14, 2025), leading to a market capitalization growth of over 1.6 billion yuan, reaching 9.286 billion yuan [1] - The stock hit its first trading limit on November 13 due to the popularity of "Hakimi soy milk," followed by another limit-up on November 14 [1] Group 2: Company Clarification - Jiuyang stated that it does not engage in the research, production, or sales of food and beverage products, focusing solely on kitchen small appliances [1] - The company clarified on November 13 that there is no equity relationship with "Jiuyang Soy Milk," which is associated with the recently popular "Hakimi" product [1] - Jiuyang exited its shareholder position in Hangzhou Jiuyang Soybean Products Co., Ltd. in December 2023, confirming no direct equity ties between the two companies [1]
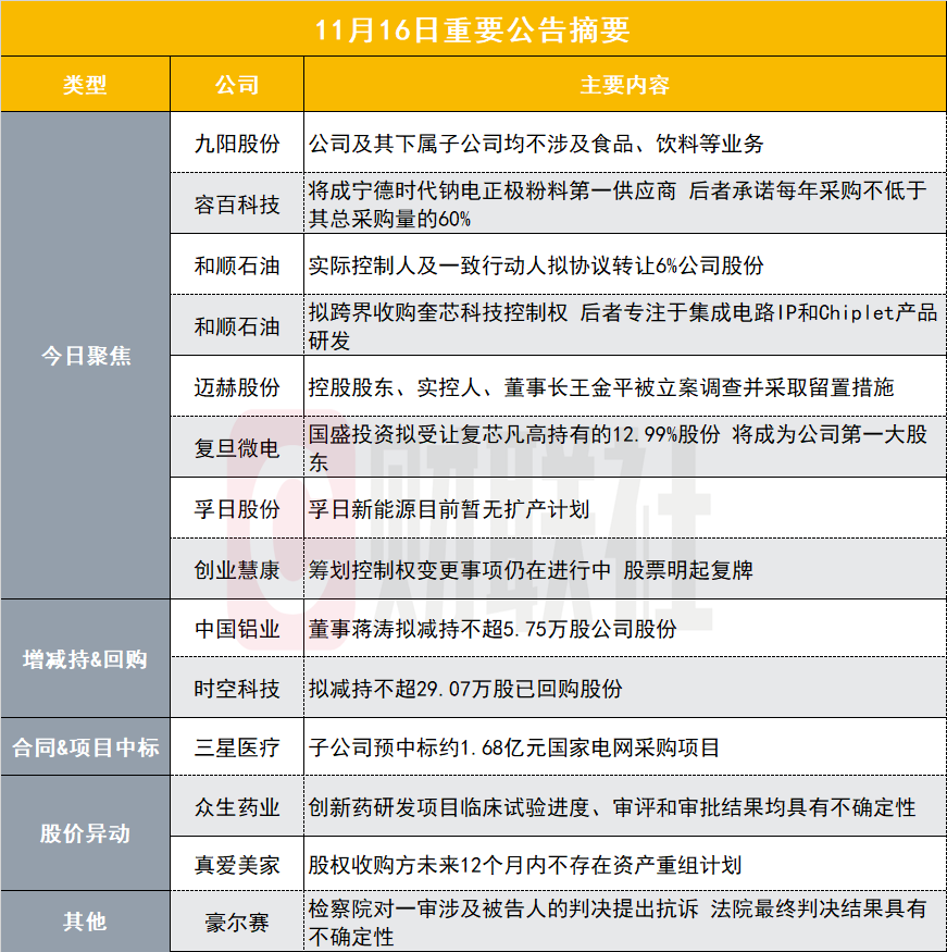
不涉及食品、饮料等业务!两连板大消费股撇清“哈基米”概念
Xin Lang Cai Jing· 2025-11-16 11:23
Company Announcements - Joyo Co., Ltd. clarifies that it and its subsidiaries are not involved in the food and beverage business, focusing instead on the small home appliance industry [1] - Rongbai Technology has signed a cooperation agreement with CATL, becoming its primary supplier for sodium battery cathode materials, with a commitment for annual purchases of at least 60% of total procurement [2] - Heshun Petroleum's actual controller and related parties plan to transfer 6% of the company's shares through an agreement [3] - Fudan Microelectronics announces that Guosheng Investment intends to acquire 12.99% of its shares, making it the largest shareholder [4] - Maihe Co., Ltd. reports that its controlling shareholder and chairman is under investigation, with management responsibilities temporarily assumed by the general manager [5] - Heshun Petroleum plans to acquire a controlling stake in Kuixin Technology, which focuses on integrated circuit IP and Chiplet products [7] Stock Movements - Zhenai Home announces that the acquirer has no plans for asset restructuring in the next 12 months, maintaining its focus on home textile products [15] - Zhongsheng Pharmaceutical's clinical trial progress for innovative drug projects is uncertain, affecting stock performance [14] - Suning Medical's subsidiary is expected to win a procurement project worth approximately 168 million yuan from the State Grid [13] Shareholding Changes - Chuangye Huikang is in the process of a control change, with stock resuming trading soon [9] - Qianli Technology's major shareholder plans to reduce its stake by up to 2% [10] - Time Space Technology plans to reduce its repurchased shares by up to 290,700 shares [11] - China Aluminum's director plans to reduce his holdings by up to 57,500 shares [12]
搞抽象带飞上市公司!九阳股份第三季度赚了85万,靠“哈基米概念”市值涨超16亿
Sou Hu Cai Jing· 2025-11-14 09:39
Core Insights - The recent launch of "Haqimi North-South Green Bean Milk" by Joyoung has gone viral, leading to significant stock price increases for Joyoung Co., Ltd. [1][5] - The product's popularity stems from its connection to a meme culture within the ACG (Anime, Comic, Game) community, which has now reached a broader audience [2][3] - Joyoung's stock experienced a surge, with a market capitalization increase from 7.668 billion to 9.286 billion RMB in just two days, reflecting a growth of over 1.6 billion RMB [5] Company Performance - Joyoung Co., Ltd. has faced declining performance, with five consecutive quarters of revenue decline until a slight recovery in Q3 2023, reporting a net profit of 854,600 RMB [4] - The company had previously sold its bean milk division for 177 million RMB in 2023, which was a strategic move to focus on its core small appliance business [4][5] Market Reaction - The viral success of the Haqimi product has led to a significant increase in consumer interest, with over 100,000 orders placed on Taobao within a week and a backlog extending to January [3][5] - The phenomenon has sparked interest among other appliance manufacturers, suggesting a new avenue for product development and marketing strategies [5]