金融信息服务数据分类分级
Search documents
债市早报:资金面呈紧平衡态势;债市小幅走强
Sou Hu Cai Jing· 2026-01-26 03:21
Core Viewpoint - The financial market is experiencing a tight balance in liquidity, with various indicators showing mixed trends in both domestic and international debt markets, alongside significant movements in commodity prices. Group 1: Domestic News - The People's Bank of China (PBOC) Governor Pan Gongsheng stated that by 2025, the "Technology Board" in the bond market is expected to issue a total of 1.8 trillion yuan in technology innovation bonds [2] - The China Securities Regulatory Commission (CSRC) has released guidelines for public fund performance benchmarks, effective from March 1, aimed at addressing issues like "style drift" and enhancing the value investment attributes of public funds [2] Group 2: International News - In January, the S&P Global PMI report indicated that U.S. business activity continues to grow, with the manufacturing PMI at 51.9, slightly below expectations, and the services PMI at 52.5, also below forecast [4] - The Bank of Japan maintained its policy interest rate at 0.75%, aligning with market expectations, while raising its medium- to long-term inflation forecasts, indicating a more optimistic view on price pressures [5] Group 3: Commodity Market - International crude oil prices increased, with WTI crude rising by 2.88% to $61.07 per barrel, and natural gas prices surged over 10% [6] Group 4: Financial Market Operations - On January 23, the PBOC conducted a 125 billion yuan reverse repo operation at a fixed rate of 1.40%, resulting in a net liquidity injection of 38.3 billion yuan for the day [7] - The liquidity in the market remains tight, with the DR001 and DR007 rates slightly declining to 1.398% and 1.494%, respectively [8] Group 5: Bond Market Dynamics - The bond market showed slight strength, with the yield on the 10-year government bond decreasing by 1.00 basis points to 1.8300% [9] - In the secondary market, several corporate bonds saw significant price movements, with some bonds from Vanke rising over 10% [11] Group 6: Convertible Bonds - The convertible bond market followed the equity market's upward trend, with major indices rising by approximately 1.28% to 1.32%, and a total trading volume of 104.1 billion yuan [19] - Notable individual convertible bonds saw substantial increases, with some rising over 19% [19] Group 7: Overseas Bond Market - U.S. Treasury yields generally declined, with the 10-year yield down by 2 basis points to 4.24% [21] - In the European bond market, the 10-year yields showed mixed trends, with Germany's yield rising by 2 basis points to 2.90% while France's yield fell by 2 basis points [24]
金融信息服务数据 分类分级规则征求意见
Zhong Guo Zheng Quan Bao· 2026-01-25 23:55
Core Viewpoint - The National Internet Information Office, in collaboration with relevant departments, has drafted the "Guidelines for the Classification and Grading of Financial Information Service Data (Draft for Public Consultation)" to standardize data processing activities and enhance data security in financial information services [1][2]. Group 1: Data Classification - Financial information service data is categorized based on business attributes into three primary categories: business data, user data, and enterprise data [1]. - Business data is further divided into five secondary categories: financial market data, macroeconomic data, industry indicator data, organizational data, and information report data, which can be broken down into 52 tertiary categories including stock data, bond data, fund data, wealth management data, foreign exchange data, and commodity data [1]. - User data is classified into personal user data and institutional user data, with personal user data including basic information, transaction data, and biometric identification information, while institutional user data includes basic information and transaction data [1]. - Enterprise data is categorized into operational management data and system operation and maintenance data [1]. Group 2: Data Grading - The guidelines classify data into four levels based on its importance and sensitivity, which are core data, important data, general sensitive data, and general routine data [2]. - The classification is determined by analyzing factors such as data coverage, time span, accuracy, public status, and geographic location [2]. - Regular reviews and updates of data classification are mandated when there are changes in business attributes, importance, or potential harm [2]. Group 3: Industry Insights - Industry experts emphasize that the financial sector has a high sensitivity to information, and effective data security measures are crucial for ensuring financial safety [2]. - The classification and grading of data will help financial institutions clarify data security priorities, allocate resources effectively, reduce risks, and enhance security management levels [2].
国家网信办:金融信息服务数据分类分级规则征求意见
Zhong Guo Zheng Quan Bao· 2026-01-25 23:31
Core Viewpoint - The National Internet Information Office, in collaboration with relevant departments, has drafted the "Guidelines for the Classification and Grading of Financial Information Service Data" to enhance data security in financial information services, which is currently open for public consultation [1][2]. Group 1: Data Classification - Financial information service data is categorized based on business attributes into three primary categories: business data, user data, and enterprise data [1]. - Business data is further divided into five secondary categories: financial market data, macroeconomic data, industry indicator data, organizational data, and information report data, which can be detailed into 52 tertiary categories including stock data, bond data, fund data, wealth management data, foreign exchange data, and commodity data [1]. - User data is classified into two secondary categories: individual user data and institutional user data, with individual user data encompassing basic information, transaction data, and biometric identification information [1]. - Enterprise data is categorized into two secondary categories: operational management data and system operation and maintenance data [1]. Group 2: Data Grading - The guidelines classify data into four levels based on its importance and sensitivity, which are core data, important data, sensitive general data, and routine general data [2]. - The grading of data is determined by factors such as coverage, time span, accuracy, public status, and geographic location, and should be regularly reviewed and updated when there are changes in business attributes or potential harm [2]. - Industry experts emphasize that due to the high sensitivity of information in the financial sector, effective data security measures are crucial for ensuring financial safety, and the classification and grading will help financial institutions clarify data security priorities and allocate resources effectively [2].
金融信息服务数据分类分级规则征求意见
Zhong Guo Zheng Quan Bao· 2026-01-25 21:05
Group 1 - The core viewpoint of the news is the introduction of the "Guidelines for the Classification and Grading of Financial Information Service Data" to enhance data security in financial information services [1][2] - The guidelines categorize financial information service data into three primary categories: business data, user data, and enterprise data, with further subdivisions into nine secondary categories and sixty-six tertiary categories [1] - Business data is further divided into five secondary categories, including financial market data and macroeconomic data, which are then broken down into fifty-two tertiary categories such as stock data and bond data [1] Group 2 - The guidelines classify data into four levels based on its importance and sensitivity, ranging from core data to routine general data, considering the potential harm from data breaches [2] - Factors influencing data classification include coverage, time span, accuracy, public status, and geographic factors, with a requirement for regular reviews and updates of data classifications [2] - Industry experts emphasize the high sensitivity of information in the financial sector, stating that effective data security measures are crucial for ensuring financial safety, and that classification helps institutions prioritize data protection efforts [2]
俄美乌三方首轮会谈细节披露;U23 国足获得亚洲杯亚军;黄仁勋现身上海菜市场;中科宇航完成IPO辅导丨每经早参
Mei Ri Jing Ji Xin Wen· 2026-01-24 22:49
Group 1 - The National Internet Information Office is seeking public opinion on the draft guidelines for the classification and grading of financial information service data to enhance data security in financial services [5] - The Beijing Municipal Economic and Information Bureau has issued measures to promote the development and utilization of commercial satellite remote sensing data resources, emphasizing the integration of new information technologies like cloud computing and AI in satellite constellations [6] - Hainan Free Trade Port is expected to see a significant increase in passenger flow during the upcoming Spring Festival, with an estimated 22.368 million travelers, representing a year-on-year growth of over 5.3% [7][8] Group 2 - Nvidia CEO Jensen Huang made his first visit to China in 2026, starting in Shanghai, where he will participate in the company's annual meeting [11] - Douyin has refuted multiple false claims regarding actor Sun Tao, emphasizing the importance of maintaining public figures' images and transparency in information [12] - Zhongke Aerospace has completed its IPO counseling, marking a key milestone in the commercial aerospace sector [13][14] - Guizhou Moutai's online platform "iMoutai" has seen a surge in orders, prompting the company to add two new shipping warehouses in Nanjing and Beijing to improve delivery speed [15] - Amazon plans to initiate a second round of layoffs, potentially affecting around 30,000 employees, which would represent nearly 10% of its workforce, marking the largest layoffs in the company's history [17] - Apple is launching significant discounts on various products, including a 2,500 yuan reduction on the iPhone Air, aimed at stimulating consumer demand [18]
金融信息服务数据分类分级指南公开征求意见稿
Xin Hua Wang· 2026-01-24 10:25
Core Viewpoint - The National Internet Information Office, in collaboration with relevant departments, has drafted the "Guidelines for the Classification and Grading of Financial Information Service Data (Draft for Public Consultation)" to standardize data processing activities and enhance data security in financial information services [1] Group 1: Data Classification and Grading - The draft outlines a classification and grading system for financial information service data based on its importance and sensitivity in economic and social development [1] - Data is categorized into four levels: core data, important data, sensitive general data, and routine general data, depending on the potential harm caused by data breaches, alterations, or illegal access [1] - The classification process involves identifying grading elements, analyzing affected parties, and assessing the degree of impact, with regular reviews and updates required when data attributes or importance change [1]
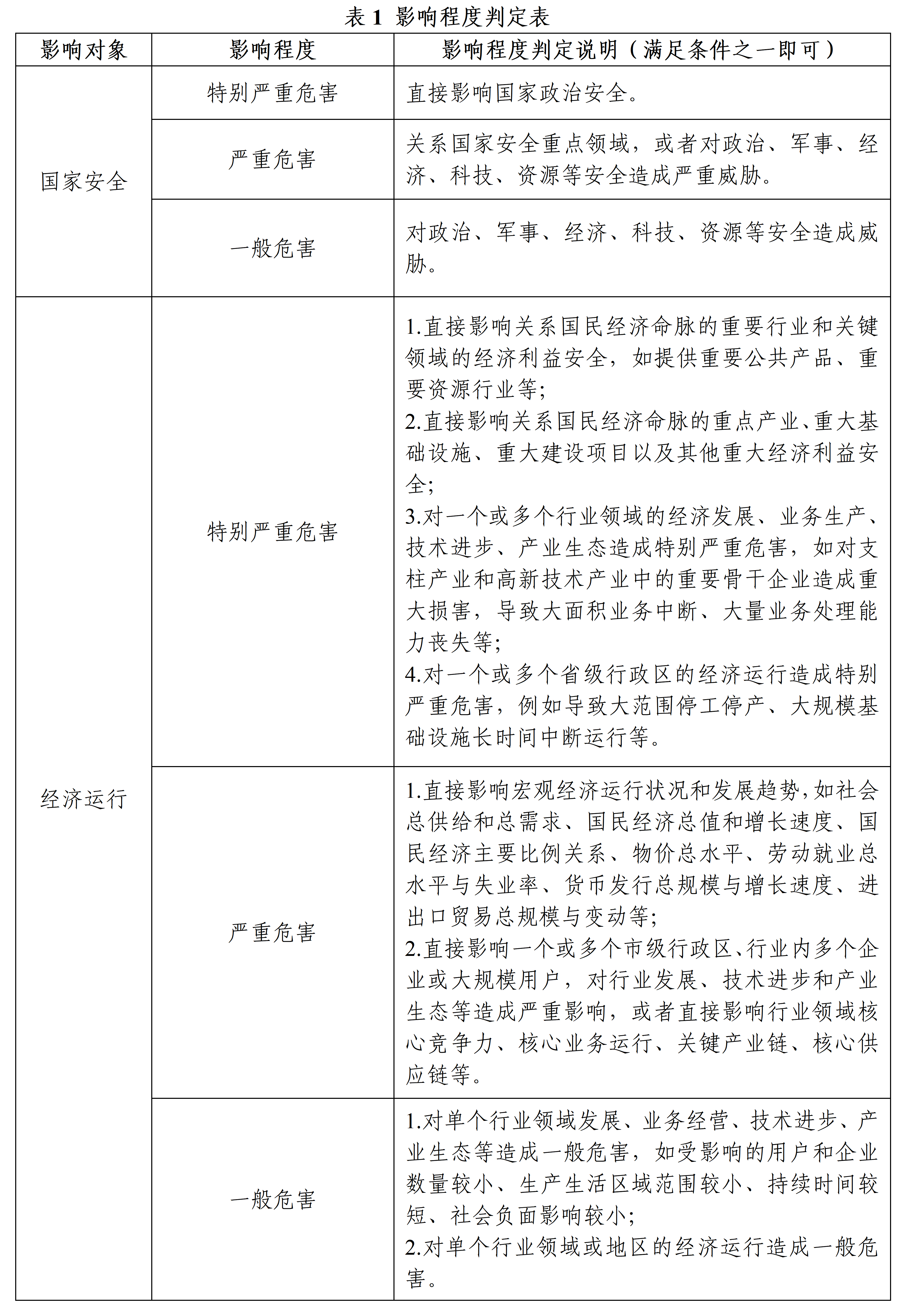
事关金融信息服务数据分类分级 国家网信办公开征求意见
Yang Shi Wang· 2026-01-24 09:13
Core Viewpoint - The National Internet Information Office, in collaboration with relevant departments, has drafted the "Guidelines for the Classification and Grading of Financial Information Service Data" to standardize data processing activities and enhance data security in financial information services [1][3]. Group 1: Purpose and Basis - The guidelines aim to regulate financial information service data processing and improve data security levels, based on various laws and regulations including the Cybersecurity Law and the Data Security Law of the People's Republic of China [3]. - The document references the national standard GB/T 43697—2024 for data classification and grading rules [3]. Group 2: Scope of Application - The guidelines apply to financial information service providers operating within the territory of the People's Republic of China, focusing on data classification, grading, and identification of important data [4]. - Data related to national secrets and military data is explicitly excluded from these guidelines [5]. Group 3: Definitions - Financial information services are defined as services that provide information and/or financial data that may affect financial markets to users engaged in financial analysis, transactions, or decision-making [6]. - Financial information service data refers to data collected and generated during the provision of financial information services [8]. - Important data is categorized as data that, if leaked or altered, could directly harm national security, economic operation, social stability, or public health and safety [11]. Group 4: Data Classification Rules - Financial information service data can be classified based on business attributes into three primary categories: business data, user data, and enterprise data, with further subdivisions into nine secondary categories and sixty-six tertiary categories [15]. - Business data includes financial market data, macroeconomic data, industry indicators, organizational data, and information reports [15][16][17][18][19]. Group 5: Data Grading Rules - Data is graded into four levels based on its importance and sensitivity, which include core data, important data, sensitive general data, and routine general data [20]. - Factors influencing data grading include coverage, time span, precision, public status, and geographic relevance [21][24]. Group 6: Data Grading Process - The process for data classification and grading involves identifying and analyzing grading factors, assessing the impact on national security, economic operation, social order, public interest, organizational rights, and personal rights [53]. - Regular reviews and updates of data classification and grading are required, especially when significant changes occur in data attributes or usage [52][54].