Milkground(600882)
Search documents
妙可蓝多创始人遭免职,并被提起仲裁!曾领导妙可蓝多成为“A股奶酪第一股”,2024年薪酬近500万元,蒙牛系高管火线接任
Mei Ri Jing Ji Xin Wen· 2026-01-26 06:41
Core Viewpoint - The recent leadership changes at Miaokelando, including the dismissal of founder Chai Xiu and the appointment of Kuai Yulong as the new general manager, are linked to ongoing arbitration related to a merger fund, which may significantly impact the company's financial performance [1][2][3]. Group 1: Leadership Changes - Chai Xiu was dismissed from her positions as vice chairman, general manager, and legal representative on January 23, 2026, due to "removal" rather than voluntary resignation, and she has not fulfilled her public commitments [1]. - Kuai Yulong has been appointed as the new general manager and legal representative, with a term lasting until the end of the twelfth board of directors [1][12]. - Chai Xiu remains the second-largest shareholder with a 14.92% stake, while the largest shareholder, Mengniu Dairy, holds approximately 37% [9]. Group 2: Arbitration and Financial Impact - Miaokelando has initiated arbitration against Chai Xiu due to her failure to fulfill commitments related to a merger fund, which has resulted in financial losses for the company [2][3]. - The company expects to recognize a fair value change loss of 129 million yuan related to its investment in the merger fund, which will significantly impact its net profit [5][6]. - The anticipated fair value change loss is expected to reduce the company's net profit for 2025 by 119 million to 127 million yuan, although it is projected that the net profit will remain positive [7]. Group 3: Company Performance - Miaokelando's main business, cheese sticks, has shown signs of recovery after two years of declining revenue, achieving 3.96 billion yuan in revenue in the first three quarters of 2025, a 10% increase [13]. - The company reported a net profit of 176 million yuan for the first three quarters of 2025, surpassing the total net profit of 114 million yuan for the entire year of 2024 [13].
妙可蓝多创始人遭免职 并被提起仲裁!曾领导妙可蓝多成为“A股奶酪第一股” 2024年薪酬近500万元 蒙牛系高管火线接任
Mei Ri Jing Ji Xin Wen· 2026-01-26 06:39
Core Viewpoint - The recent leadership changes at Miaokelan Duo, including the dismissal of founder Chai Xiu and the appointment of Kuai Yulong as the new general manager, are linked to ongoing arbitration related to a merger fund, which may significantly impact the company's financial performance [2][3][6]. Group 1: Leadership Changes - Chai Xiu was dismissed from her positions as vice chairman, general manager, and legal representative on January 23, 2026, due to "dismissal" rather than voluntary resignation, and she has not fulfilled her public commitments [2][3]. - Kuai Yulong has been appointed as the new general manager and legal representative, with a term lasting until the end of the twelfth board of directors [2][11]. - Chai Xiu remains the second-largest shareholder with a 14.92% stake, while the largest shareholder, Mengniu Dairy, holds approximately 37% [11]. Group 2: Arbitration and Financial Impact - Miaokelan Duo has initiated arbitration against Chai Xiu due to issues related to a merger fund, specifically concerning debts owed by Jilin Yaohua to Inner Mongolia Mengniu Dairy [3][6]. - Chai Xiu had previously committed to compensating the company for any losses arising from the merger fund but has not provided a clear plan for fulfilling this commitment [4][5]. - The company anticipates significant fair value changes in its non-current financial assets related to the merger fund, estimating a loss of 129 million yuan, which could reduce the net profit for 2025 by 119 million to 127 million yuan [7][8]. Group 3: Company Performance - Miaokelan Duo's revenue for the first three quarters of 2025 reached 3.96 billion yuan, marking a 10% increase, with a net profit of 176 million yuan, surpassing the total net profit of 114 million yuan for 2024 [13]. - Despite the leadership changes and ongoing arbitration, the company is expected to maintain a positive net profit for 2025 [9].
妙可蓝多创始人遭免职,并被提起仲裁!曾领导妙可蓝多成为“A股奶酪第一股”,2024年薪酬近500万元
Mei Ri Jing Ji Xin Wen· 2026-01-26 06:35
Core Viewpoint - The recent leadership changes at Miaokelando, including the dismissal of founder Chai Xiu and the appointment of Kuai Yulong as the new general manager, are linked to ongoing arbitration related to a merger fund, which may significantly impact the company's financial performance [1][2][3]. Group 1: Leadership Changes - Chai Xiu was dismissed from her positions as vice chairman, general manager, and legal representative on January 23, 2026, due to "dismissal" rather than voluntary resignation, and she has unfulfilled public commitments [1]. - Kuai Yulong has been appointed as the new general manager and legal representative, with a term lasting until the end of the twelfth board of directors [1]. - Chai Xiu remains a significant shareholder, holding 14.92% of the company, while the largest shareholder, Mengniu Dairy, holds approximately 37% [6]. Group 2: Arbitration and Financial Impact - Miaokelando has initiated arbitration against Chai Xiu due to her failure to fulfill commitments related to a merger fund, which has resulted in financial liabilities for the company [2][3]. - The company anticipates recognizing a fair value change loss of 129 million yuan related to the merger fund investments, which is expected to significantly impact net profit [4]. - The estimated loss from the fair value change is projected to reduce the company's net profit for 2025 by 119 million to 127 million yuan [4]. Group 3: Financial Performance - For the first three quarters of 2025, Miaokelando reported revenue of 3.96 billion yuan, a 10% increase, and a net profit of 176 million yuan, surpassing the total net profit of 114 million yuan for 2024 [8]. - As of September 30, 2025, the company's unaudited net profit was 176 million yuan, and the anticipated fair value change loss is not expected to turn the net profit negative [5].
妙可蓝多拟确认重大资产减值 创始人柴琇被免职并被提起仲裁
Nan Fang Du Shi Bao· 2026-01-26 06:24
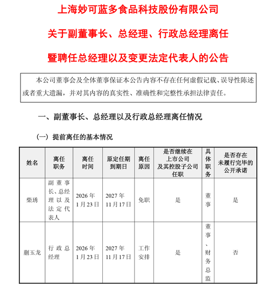
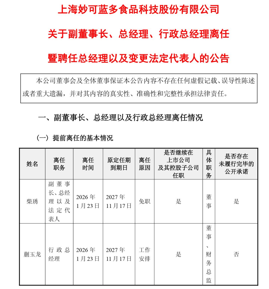
| 姓名 | | 离任 职务 | 离任 时间 | 顾定任期 到期日 | 腐任 原因 | 是否继续在 上市公司 体 及其控股子公司 职 | 是否存在 未履行完毕的 | | --- | --- | --- | --- | --- | --- | --- | --- | | | (一)提前离任的基本情况 | | | | | | 从工通常 | | 柴琇被免职或与妙可蓝多同时披露的公允价值变动相关。妙可蓝多在公告中指出,其参股的并购基金因 | | --- | 担保的债务人逾期未偿债而无法清算分配,导致公司投资面临损失风险。公司已正式向上海国际经济贸 易仲裁委员会提起仲裁,要求未能履行补偿承诺的原实控人柴琇进行赔偿。 1月26日,妙可蓝多连发多个公告,创始人柴琇被免去副董事长及总经理职务,仍在公司任非独立董 事;同时聘任蒯玉龙为公司总经理。 妙可蓝多于2026年1月23日召开董事会会议,审议通过了关于拟确认公允价值变动的议案。核心内容涉 及公司对参股并购基金及底层资产的投资价值进行重估,预计将减少公司2025年度归属于上市公司股东 的净利润约1.19亿元至1.27亿元。 资料显示,蒯玉龙现任公司董事、财务总监,本次聘任后 ...
对赌失败出局?“蒙牛系”职业经理人正式接手妙可蓝多,柴琇时代结束
3 6 Ke· 2026-01-26 03:28
Core Viewpoint - The sudden dismissal of founder Chai Xiu from her positions at Miaokelando (600882.SH) marks a significant shift in the company's leadership and direction, indicating a potential end to the entrepreneurial spirit of the "Chai Xiu era" and a transition into a more structured management under Mengniu's influence [1][3]. Group 1: Leadership Changes - Chai Xiu was removed from her roles as Vice Chairman, General Manager, and legal representative, with the announcement emphasizing the term "dismissal" rather than a more amicable "resignation," suggesting a serious internal conflict [1][2]. - The new CEO, Kuai Yulong, previously served as CFO for five years and is characterized as a professional manager from the Mengniu system, indicating a shift towards a more corporate governance style [2][3]. Group 2: Financial Implications - The dismissal of Chai Xiu is linked to unresolved debts from a fund she established, which has resulted in significant financial repercussions for Miaokelando, with projected net profit reductions of 119 to 127 million yuan for 2025 [4][7]. - Kuai Yulong's strategy upon taking office involves clearing historical debts to start with a clean balance sheet, a common tactic among professional managers [7]. Group 3: Company History and Market Position - Miaokelando experienced rapid growth during Chai Xiu's leadership, particularly from 2018 to 2021, when the company capitalized on the emerging cheese market in China, leading to a tenfold increase in stock price [10][11]. - However, the company now faces a declining revenue trend, with an 8.99% drop reported in 2024, marking its first negative growth since going public [16]. Group 4: Competitive Landscape - The cheese market has shifted from a blue ocean to a red ocean, with increased competition and changing consumer preferences, particularly in the children's cheese stick segment, which is facing saturation [16][18]. - Kuai Yulong is expected to implement strategies focused on compliance, cost reduction through Mengniu's supply chain, and expanding B2B channels to adapt to the current market challenges [18]. Group 5: Future Outlook - The transition from Chai Xiu's leadership to a more structured management under Kuai Yulong raises questions about the company's ability to innovate and grow in a competitive market, potentially leading to a more stable but less dynamic future [19]. - While the company may become safer under Mengniu's governance, the loss of Chai Xiu's entrepreneurial spirit could hinder its ability to navigate future growth opportunities [19].
重磅!对赌失败出局?“蒙牛系”职业经理人正式接手妙可蓝多,柴琇时代结束!
Xin Lang Cai Jing· 2026-01-26 03:14
Core Viewpoint - The sudden dismissal of founder Chai Xiu from Miaokelando (600882.SH) marks a significant shift in the company's leadership and direction, transitioning from the "Chai Xiu era" to a more regulated management under Mengniu's influence [1][3][25]. Group 1: Leadership Changes - Chai Xiu was removed from her positions as Vice Chairman, General Manager, and legal representative, indicating a serious internal conflict rather than a voluntary resignation [1][2]. - The new CEO, Kuai Yulong, previously served as CFO and is seen as a professional manager from the Mengniu system, suggesting a shift towards a more structured corporate governance [2][24]. Group 2: Financial Implications - The dismissal was triggered by a significant debt issue involving a fund established by Chai Xiu, which has led to a projected net profit reduction of Miaokelando by 119 to 127 million yuan for 2025 [5][28]. - Kuai Yulong's strategy upon taking office involves clearing historical debts to start with a clean balance sheet, a common tactic among professional managers [6][28]. Group 3: Historical Context - Chai Xiu's entrepreneurial journey began with a bold bet on the cheese market, which was previously dominated by foreign brands, leading to a significant growth period for Miaokelando from 2018 to 2021 [9][10][33]. - The company's rapid expansion was supported by aggressive marketing strategies, including partnerships with popular children's brands, which significantly increased brand recognition and stock value [10][33]. Group 4: Challenges Ahead - The new leadership faces a declining revenue trend, with a reported 8.99% drop in revenue for 2024, marking the first negative growth since the company went public [16][38]. - The competitive landscape has intensified, with the cheese market becoming saturated and brand premiums diminishing, posing significant challenges for future growth [16][38]. Group 5: Future Strategies - Kuai Yulong is expected to implement strict compliance and risk management practices, leveraging Mengniu's supply chain to reduce costs and focusing on B2B channels to drive sales [40][41]. - The shift towards a more conservative and structured approach may lead to a less dynamic company culture, potentially stifling innovation and aggressive market strategies that characterized the previous leadership [42][43].
中国消费行业:2026 年 GCC 会议要点 -估值仍具吸引力,消费复苏迹象显现-China Consumer Sector_ 2026 GCC takeaways_ Sector valuation remains attractive with signs of consumption recovery
2026-01-26 02:50
Summary of Key Points from the Conference Call Industry Overview - **Sector**: China Consumer Sector - **Key Insights**: The sector shows signs of consumption recovery despite a near-term property market downturn. Valuation remains attractive, approximately 1 standard deviation below 10-year averages, indicating that a consumption recovery is not yet priced in [2][21]. Consumer Staples - **Baijiu**: Anticipated demand support for mid-end baijiu due to easing alcohol bans and private consumption growth. Companies are expected to accelerate channel transformations for sustainable EPS growth [3][8]. - **Beer**: Premiumization continues through product diversification and in-home channel expansion, despite on-trade softness. CR Beer expects low-single-digit volume growth in 2025, with Heineken volumes projected to grow by 20% YoY [3][8]. - **Dairy**: Liquid milk sales are expected to recover modestly in 2026, driven by marketing and innovation, despite a weak 2025. Fresh milk shows resilience with double-digit growth [3][8]. - **Freshly-Made Beverages (FMB)**: Guming is expected to maintain steady SSSG in 2026 through category expansion and dine-in growth, despite the phase-out of delivery subsidies [3][8][19]. - **Condiments**: Sequentially improving demand is expected, with Haitian focusing on multi-product categories and Jonjee anticipating a cleaner 2026 after a weak 4Q25 [3][8]. Consumer Discretionary - **Home Appliances**: Companies like Midea and Haier expect higher overseas growth compared to domestic markets in 2026. Strategies include price hikes and operational efficiencies [4][10]. - **Jewelry**: Brands with unique designs may consolidate post-VAT reform. Laopu is expected to achieve strong sales growth due to increased focus on value-added services [4][10]. - **Restaurants**: Intense competition leads to divergent strategies, with some companies lowering prices while others upgrade offerings. DPC Dash is on track for expansion despite market uncertainties [4][10]. Stock Implications - **Most Preferred Stocks**: CR Beer, Guming, MIXUE, China Foods, YUM China, among others, are highlighted as preferred investments due to their growth potential [5]. - **Least Preferred Stocks**: Companies like Swellfun, Nongfu, and Gree are noted as less favorable due to various challenges [5]. Key Risks - Risks include demand recovery uncertainties, cost inflation or deflation, and changes in the competitive landscape. These factors could significantly impact the consumer sector's performance [21]. Additional Insights - **Pet Food**: The industry is shifting towards online sales, with over 85% of sales occurring digitally. Competition is intensifying, pushing brands towards innovation and product differentiation [13]. - **Snack Sector**: Rapid category diversification and channel restructuring are creating growth opportunities, particularly through snack discounters [9][12]. This summary encapsulates the essential insights and projections from the conference call, providing a comprehensive overview of the current state and future outlook of the China consumer sector.
上海妙可蓝多食品科技股份有限公司 关于参股并购基金进展及相关风险的提示性公告
Zhong Guo Zheng Quan Bao - Zhong Zheng Wang· 2026-01-25 23:10
登录新浪财经APP 搜索【信披】查看更多考评等级 证券代码:600882 证券简称:妙可蓝多 公告编号:2026-007 上海妙可蓝多食品科技股份有限公司 关于参股并购基金进展及相关风险的提示性公告 本公司董事会及全体董事保证本公告内容不存在任何虚假记载、误导性陈述或者重大遗漏,并对其内容 的真实性、准确性和完整性承担法律责任。 重要内容提示: 由于上海妙可蓝多食品科技股份有限公司(以下简称"公司"或"妙可蓝多")参股的上海祥民股权投资基 金合伙企业(有限合伙)(以下简称"并购基金")及其下属主体担保的吉林省耀禾经贸有限公司(以下 简称"吉林耀禾"或"债务人")逾期未清偿债务,并购基金及其下属主体因相关担保无法实现清算分配, 公司无法收回并购基金中本金及相应收益。 鉴于承诺人柴琇女士未能履行其此前向公司作出足额补偿的承诺,公司就柴琇女士该项承诺向上海国际 经济贸易仲裁委员会(上海国际仲裁中心)(以下简称"上海国际仲裁中心")提出仲裁申请,并于近日 收到《仲裁受理通知》[上国仲(2026)第175号]。 一、公司参股并购基金的基本情况 有关公司参与并购基金的决策程序、并购基金对外投资情况、承诺人涉及并购基金的相 ...
突发,妙可蓝多创始人被免职
Xin Lang Cai Jing· 2026-01-25 14:37
Group 1 - The company announced the resignation of its Vice Chairman, General Manager, and legal representative, Chai Xiu, who will continue to serve as a board member. Kuai Yulong has been appointed as the new General Manager and legal representative [1][4] - Chai Xiu, the founder of the company, had a reported annual salary of 4.8663 million yuan for 2024. His departure was described as "dismissal" rather than "voluntary resignation," indicating potential unresolved issues [1][3] - The company is facing financial challenges due to debts owed by Jilin Yaohua, a company under the Shanghai Xiangmin Equity Investment Fund, which has not repaid its obligations to Inner Mongolia Mengniu Dairy [1][2] Group 2 - Inner Mongolia Mengniu Dairy has initiated arbitration against Jilin Yaohua and related parties for debt recovery, and has started asset takeover procedures for the overseas underlying assets of the merger fund [1][2] - The company holds priority rights to recover debts from the auction or sale of shares in Changchun Lianxin Investment Consulting Co., Ltd. and Jilin Zhiran Dairy Technology Co., Ltd. [2] - Chai Xiu had previously committed to compensate the company for any losses arising from the merger fund's guarantees, but has not fulfilled this commitment as of the announcement date [3][7]
妙可蓝多创始人遭免职!
Shen Zhen Shang Bao· 2026-01-25 12:30
内蒙蒙牛所享有的该等债权,在并购基金所持长春市联鑫投资咨询有限公司(简称"长春联鑫")99.99%股权、长春联鑫所持吉林芝然乳品科技有限公司(简 称"吉林芝然")90%股权经拍卖或变卖后所得价款享有优先受偿权。内蒙蒙牛后续将根据该仲裁案件的执行情况、接管程序的落实情况,酌情依法申请强 制执行,包括但不限于可能通过启动对祥民基金所持长春联鑫99.99%股权、长春联鑫所持吉林芝然90%股权等担保物的拍卖、变卖程序实现债权清偿。 据了解,柴琇曾出具《关于并购基金相关事项的说明》并承诺: 由于并购基金上述担保事项导致公司面临直接或间接损失的(包括但不限于无法在合伙协议约定期限内足额、及时回收在并购基金中的出资及应得收益), 其本人承诺将向公司足额补偿,并确保公司不至于因担保事项而出现损失。 1月25日,妙可蓝多(600882)公告,公司副董事长、总经理以及法定代表人柴琇离任,辞职后继续担任公司董事。 值得一提的是,柴琇离职的原因不是通常所见到的主动离职,而是"免职",其还存在未履行完毕的公开承诺。 同时,公司聘任蒯玉龙为总经理,法定代表人亦相应变更为蒯玉龙,其不再兼任公司行政总经理。 | 妙可蓝多在公告中依然对柴琇表 ...