Crown Advanced Material (688560)
Search documents
研判2026!全球及中国光伏背板行业政策、产业链、发展现状、重点企业及未来展望:光伏背板市场需求萎缩,玻璃背板成为行业主流[图]
Chan Ye Xin Xi Wang· 2026-02-25 01:26
内容概况:从市场规模来看,中国光伏背板行业市场规模整体呈现波动态势。2015-2017年,受益于光 伏行业政策支持与装机规模扩大,光伏背板市场规模逐年增长。2018-2019年受"531新政"调整及产业链 价格下行影响,市场规模出现阶段性回调。2020年后,在"双碳"目标推动及光伏平价上网进程加速的背 景下,下游装机需求复苏带动光伏背板市场回升,2021年至2022年规模持续增长,2022年达到85亿元。 2023年至2024年,受双玻组件渗透率快速提升、传统背板价格竞争加剧以及全球光伏供应链阶段性调整 等多重因素影响,市场规模有所回落。作为光伏背板的重要组成部分,随着玻璃背板技术发展与市场接 受度提升,有望为行业带来新的增长动力与结构性机会。 相关上市企业:中来股份(300393)、福斯特(603806)、赛伍技术(603212)、明冠新材 (688560)、激智科技(300566)、回天新材(300041)、璞泰来(603659)、巨化股份(600160)、 隆基绿能(601012)、特变电工(600089)等。 相关企业:苏州弘道新材料有限公司、苏州佳尔特新材料科技股份有限公司、康维明工程薄膜(张家 港 ...
产能出清加速 多家光伏产业链上市公司近期宣布终止、出售相关项目
Mei Ri Jing Ji Xin Wen· 2026-02-24 14:40
其中,行业龙头晶科能源(SH688223,股价7.59元,市值759.4亿元)2025年归母净利润预亏59亿元至 69亿元,天合光能(SH688599,股价19.56元,市值458.2亿元)2025年归母净利润预亏65亿元至75亿 元,通威股份(SH600438,股价18.16元,市值817.6亿元)2025年归母净利润预亏90亿元至100亿元。 值得注意的是,在业绩亏损背后,近期部分产业链上市公司宣布终止、延期、出售或调整相关项目,理 由包括各环节产品价格大幅下跌、项目进度低于预期、避免推高公司整体运营成本等。 今年1月份以来,光伏行业上市公司密集披露2025年业绩预告。《每日经济新闻》记者梳理发现,多家 行业龙头2025年业绩延续亏损,且亏损呈现加剧趋势。 其中,1月24日,天合光能公告称,拟终止"年产35GW直拉单晶硅片项目"的二期15GW部分,并将剩余 募集资金17亿元转投"分布式智慧光伏电站建设项目";同样在1月24日,TCL中环(SZ002129,股价 10.40元,市值420.5亿元)宣布拟以5100万美元出售海外子公司Maxeon旗下的马来西亚光伏工厂;2月8 日,明冠新材(SH688560, ...
2026年中国铝塑膜行业政策、规模现状简析:全产业链布局加速,行业安全、绿色、高质量发展[图]
Chan Ye Xin Xi Wang· 2026-02-18 23:28
内容概况:铝塑膜是软包锂电池电芯封装的关键材料,单片电池组装后用铝塑膜密封形成电池,可以起 到保护电池内部电芯材料的作用。动力电池领域需求温和复苏、占比缓步提升,供给端国产替代进程加 快,有效匹配下游需求扩张,行业整体供需保持稳定平衡。2025年中国铝塑膜市场规模达63亿元,其中 动力电池领域4.74亿元,3C/储能等领域58.74亿元,较2024年同比实现显著增长。 相关上市企业:紫江企业 (600210)、福斯特 (603806)、明冠新材 (688560)、道明光学 (002632)、璞泰来 (603659) 关键词:铝塑膜销量 铝塑膜市场规模 铝塑膜企业 铝塑膜政策 铝塑膜产业链 一、铝塑膜产业概述 铝塑膜是软包锂电池电芯封装的关键材料,单片电池组装后用铝塑膜密封形成电池,可以起到保护电池 内部电芯材料的作用。铝塑膜由外阻层(ON层)、阻透层(AL层)、热封层(CPP层)通过胶黏剂复 合而成,外阻层由尼龙构成,位于最外侧,用来保护铝箔免于划伤,减少碰撞对电池带来的伤害。阻透 层由压铝箔构成,位于中间层,起到防止氧气、水分侵入的作用。热封层由流延聚丙烯膜组成,位于最 内侧,起封口粘接的作用。铝塑膜在阻隔 ...
或终止项目或剥离资产,部分A股“追光者”止损
Shang Hai Zheng Quan Bao· 2026-02-16 00:07
Core Viewpoint - The photovoltaic industry is transitioning from oversupply to a phase of accelerated capacity clearance, with expectations of a more intense market correction in 2026 compared to 2025, driven by weakening demand forecasts and increased competitive pressure [1][4]. Group 1: Company Actions - Several photovoltaic companies, including Mingguan New Materials and Trina Solar, have halted or adjusted their projects due to unfavorable market conditions, with Mingguan New Materials terminating a project with an initial investment plan of 5 billion yuan, having only invested approximately 163 thousand yuan so far [2]. - Trina Solar announced a reduction in funding for its original project to redirect resources towards a new distributed smart photovoltaic power station project, which is expected to contribute a net profit of 94.91 million yuan annually [2]. - Some companies, like Oujing Technology and Tianyi New Materials, have temporarily suspended production due to decreased demand from downstream customers, with Tianyi reporting a capacity utilization rate of only 14.66% for its subsidiaries [3]. Group 2: Industry Trends - The photovoltaic industry is facing significant overcapacity, with analysts noting that the supply-demand imbalance is worsening, leading to accelerated industry consolidation and a potential return to profitability if the market correction is decisive enough [4][6]. - The China Photovoltaic Industry Association projects a decline in new photovoltaic installations in 2026, estimating a range of 180 GW to 240 GW compared to 315.07 GW in 2025, indicating a decrease of 24% to 43% [4]. - Global photovoltaic installation growth is also expected to slow, with projections for 2026 ranging from 500 GW to 667 GW, down from 580 GW in 2025 [4]. Group 3: Future Strategies - Companies are exploring new avenues for growth, such as cost control and efficiency improvements, to maintain competitiveness in a challenging market [8]. - The industry is encouraged to develop a "Photovoltaic+" strategy, integrating photovoltaic technology with energy storage, hydrogen energy, and new applications in commercial aerospace and consumer electronics [8]. - Trina Solar has set ambitious performance targets, aiming for a net profit of no less than 200 million yuan in 2026, reflecting confidence in recovering profitability through enhanced product margins and rapid growth in energy storage and system solutions [8].
明冠新材(688560) - 明冠新材料股份有限公司2026年第一次临时股东会会议资料
2026-02-12 08:45
1 | | œ | | --- | --- | | 1 | | | 1 | | | | A | 证券代码:688560 证券简称:明冠新材 明冠新材料股份有限公司 2026 年第一次临时股东会会议资料 2026 年 3 月 | 2026 | 年第一次临时股东会会议须知 3 | | --- | --- | | 2026 | 年第一次临时股东会会议议程 5 | | 2026 | 年第一次临时股东会会议议案 7 | 2026 年第一次临时股东会会议须知 为维护广大投资者的合法权益,确保明冠新材料股份有限公司(以下简称"公 司")股东会的正常秩序和议事效率,保障股东在本次股东会期间依法行使权利, 根据《中华人民共和国公司法》(以下简称"《公司法》")、中国证监会《上市 公司股东会规则》和公司《股东会议事规则》等有关规定,特制定本会议须知: 一、公司负责本次股东会的议程安排和会务工作,为确认出席会议的股东或其代 理人或其他出席者的出席资格,会议工作人员将对出席会议者的身份进行必要的核 对工作,请被核对者给予配合。 二、出席会议的股东及股东代理人须在会议召开前半小时到会议现场办理签到 手续,并按规定出示身份证明文件或营业 ...
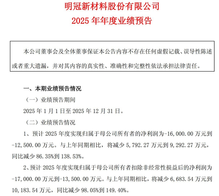
明冠新材:拟终止50亿合肥项目,2.9亿新项目已启动
Xin Lang Cai Jing· 2026-02-12 08:20
Core Viewpoint - The company has decided to terminate the investment in the solar backsheet and functional film production base project in Feidong County due to industry overcapacity and intensified price competition in the photovoltaic sector [1] Group 1: Project Termination - The project was signed in 2023 with an estimated total investment of 5 billion yuan [1] - Cumulative investment to date is 1.6341 million yuan (excluding tax), with outstanding payments of 871,600 yuan (including tax) [1] - The decision to terminate was made in agreement with the Feidong County government to avoid increased operational costs [1] Group 2: New Project Development - The company plans to transfer the first phase of production capacity from the Hefei project to Yichun, Jiangxi [1] - The new project will focus on producing 350 million square meters of special functional films, with a total investment of 290 million yuan [1] - Construction of the new project has already commenced and is subject to approval by the shareholders' meeting [1]
或终止项目或剥离资产 部分A股"追光者"止损
Shang Hai Zheng Quan Bao· 2026-02-12 05:51
Core Viewpoint - The photovoltaic industry is transitioning from oversupply to a phase of accelerated capacity clearance, with expectations of a more intense market correction in 2026 compared to 2025 due to weakening demand forecasts [1][4]. Group 1: Company Actions - Several photovoltaic companies, including Mingguan New Materials and Trina Solar, have announced project terminations or fund reallocations to more promising areas due to declining profitability in the photovoltaic packaging materials sector [2]. - Mingguan New Materials terminated its investment in a solar backplane production project, initially planned with a total investment of 5 billion yuan, citing industry competition and rising operational costs as reasons for the decision [2]. - Trina Solar plans to reduce funding for its original project and redirect the remaining funds to a new distributed smart photovoltaic power station project, which is expected to contribute a net profit of 94.91 million yuan annually [2]. Group 2: Production Halts - Some companies, such as Oujing Technology and Tianyi New Materials, have suspended production due to decreased demand from downstream customers, with production utilization rates as low as 14.66% for certain subsidiaries [3]. - *ST Green Kang, a company that crossed into the photovoltaic sector from veterinary medicine, has completely exited the photovoltaic industry by selling all related assets and liabilities to alleviate financial pressure [3]. Group 3: Supply and Demand Dynamics - The photovoltaic industry is facing significant overcapacity, with analysts indicating that the supply-demand imbalance is worsening, leading to accelerated industry consolidation [4][5]. - The China Photovoltaic Industry Association projects that the new photovoltaic installation capacity in China for 2026 will be between 180 GW and 240 GW, a decrease of 24% to 43% compared to 2025's 315.07 GW [4]. - Globally, the new photovoltaic installation capacity is expected to decline slightly in 2026, with estimates ranging from 500 GW to 667 GW, down from 580 GW in 2025 [5]. Group 4: Future Outlook and Strategies - Despite the high levels of existing capacity, the industry may find a path to recovery through necessary market corrections, which could lead to a return to profitability and normal investment cycles [6]. - Companies are encouraged to explore diversification strategies, such as integrating photovoltaic technology with energy storage and hydrogen energy, to mitigate risks associated with reliance on a single business line [8]. - Trina Solar has set ambitious performance targets, aiming for a net profit of no less than 200 million yuan in 2026, reflecting confidence in recovering profitability and growth in related sectors [8].
或终止项目或剥离资产 部分A股“追光者”止损
Shang Hai Zheng Quan Bao· 2026-02-11 17:57
Core Viewpoint - The photovoltaic industry is transitioning from oversupply to a phase of accelerated capacity clearance, with expectations of a more intense market correction in 2026 compared to 2025 due to weakening demand forecasts [1][4]. Group 1: Company Actions - Several photovoltaic companies, including Mingguan New Materials and Trina Solar, have announced project terminations or fund reallocations to more promising areas due to declining profitability in the industry [2]. - Mingguan New Materials terminated its investment in a solar backplane production project, initially planned with a total investment of 5 billion yuan, citing industry competition and rising operational costs as reasons [2]. - Trina Solar plans to reduce funding for its original project and redirect remaining funds to a new distributed smart photovoltaic power station project, which is expected to contribute a net profit of 94.91 million yuan annually [2]. Group 2: Production Adjustments - Some companies, such as Oujing Technology and Tianyi New Materials, have suspended production due to decreased demand from downstream customers, with utilization rates as low as 14.66% for certain subsidiaries [3]. - Cross-industry companies like *ST Lvkang have completely exited the photovoltaic sector to alleviate financial pressures by selling all assets related to photovoltaic film business [3]. Group 3: Supply and Demand Dynamics - The photovoltaic industry is facing significant excess capacity, with analysts noting that the slowdown in short-term demand exacerbates supply chain pressures [4]. - The China Photovoltaic Industry Association projects a decrease in new photovoltaic installations in 2026, estimating a range of 180 GW to 240 GW, down from 315.07 GW in 2025, indicating a decline of 24% to 43% [4]. Group 4: Future Market Outlook - Global photovoltaic installation growth is also expected to slow, with projections for 2026 ranging from 500 GW to 667 GW, compared to 580 GW in 2025 [5]. - Analysts predict that the era of high growth in the photovoltaic sector may be over, with annual growth rates potentially stabilizing at around 3% after 2027 [5]. Group 5: Industry Resilience and New Opportunities - The competitive environment has fostered resilience and adaptability among Chinese companies, prompting them to seek new growth avenues beyond traditional photovoltaic operations [7]. - Companies are focusing on cost control and efficiency improvements to maintain competitiveness, while also exploring diversification into areas like energy storage and new photovoltaic applications [8][9]. - Trina Solar has set ambitious profit targets for 2026, reflecting confidence in recovering profitability and expanding into energy solutions [8].
化工新材料龙头,50亿项目终止!
DT新材料· 2026-02-09 16:05
Core Viewpoint - Since 2025, an increasing number of photovoltaic material manufacturers have begun to actively reduce their presence in the photovoltaic sector, with some companies even choosing to exit the market. Recently, another leading company decided to adjust its pace [2]. Group 1: Project Termination - On February 8, Mingguan New Materials announced the termination of its investment in a solar backsheet and functional film production base project in Feidong County, Anhui, with a total investment of 5 billion yuan [3]. - The project was signed in February 2023 and was planned to be constructed in two phases, with the first phase's factory and infrastructure nearly completed, aiming for an annual production of 300 million square meters of solar backsheets and 200 million square meters of functional films [4]. - The direct reason for the project's termination is the overcapacity in the photovoltaic industry leading to a deteriorating market environment, with signs of overcapacity emerging since Q4 2023 [8]. Group 2: Market Dynamics - The photovoltaic industry is expected to experience widespread losses in 2024 and 2025, with the profitability of photovoltaic packaging materials gradually declining due to intensified competition [8]. - By 2026, the global market share of photovoltaic backsheets is projected to drop below 5% [8]. - Mingguan New Materials has decided to optimize the planned capacity of 500 million square meters of backsheets and functional films from the original project and transfer it to Yichun Economic and Technological Development Zone in Jiangxi [21]. Group 3: Financial Performance - In the first half of 2025, the company reported a significant decline in sales, with total sales volume of photovoltaic packaging materials at 63.86 million square meters, a year-on-year decrease of 16%, and sales revenue of 350 million yuan, down 39% [16]. - The company experienced a net loss of approximately 52.71 million yuan in the first half of 2025, marking its first half-year net loss since its listing in 2020 [17]. - The annual net profit forecast for 2025 is expected to be a loss between 125 million and 160 million yuan, representing a decline of 86.35% to 138.53% compared to the previous year [18]. Group 4: Product Development - The company has developed a 0BB functional film (smart grid film) that has received high recognition from leading manufacturers such as Aiko Solar, State Power Investment Corporation, and LONGi Green Energy, indicating a foundation for large-scale implementation [20]. - The company is also adjusting its production strategy to focus on specialized functional films, with an initial construction plan for a new project in Jiangxi to produce 350 million square meters of new battery packaging functional films, with a total investment of 290 million yuan [21].
明冠新材终止50亿合肥光伏项目,转投2.9亿宜春特种膜
3 6 Ke· 2026-02-09 07:37
Core Insights - Mingguan New Materials has terminated a 50 billion yuan solar backplane and functional film production base project in Hefei, shifting its focus to a new special functional film project in Yichun with an investment of 290 million yuan [1] Group 1: Strategic Adjustments - The decision to abandon the Hefei project is driven by the challenging conditions in the photovoltaic industry, which have compressed the survival space for backplane production [1] - The company anticipates a loss of 125 million to 160 million yuan in 2025, primarily due to declining prices of photovoltaic packaging materials, reduced shipment volumes, and impairment provisions [1] Group 2: New Project Details - The Yichun special functional film project will utilize existing facilities to save costs and focus on higher technology content with OBB functional films, which have already gained recognition from several leading component manufacturers [1] - The company aims to leverage this new project to turn around its financial performance amid the oversupply and intensified competition in the photovoltaic industry [1]