招商基金管理有限公司
Search documents
关于招商添兴6个月定期开放债券型证券投资基金第六个开放期开放申购赎回及转换业务的公告
Shang Hai Zheng Quan Bao· 2025-11-27 18:15
登录新浪财经APP 搜索【信披】查看更多考评等级 关于招商添兴6个月定期开放债券型证券投资基金第六个开放期开放申购赎回及转换业务的公告 公告送出日期:2025年11月28日 1、公告基本信息 ■ 本基金在每个封闭期结束之日后的第一个工作日起(包括该日)进入开放期,开放期办理投资者申购、 赎回、转换业务。若由于不可抗力的原因或其他情形导致原定开放起始日或开放期不能办理基金的申购 与赎回,则开放起始日或开放期相应顺延。 本基金的开放日为开放期的工作日。投资人在开放日办理基金份额的申购和赎回,具体办理时间为上海 证券交易所、深圳证券交易所的正常交易日的交易时间,但基金管理人根据法律法规、中国证监会的要 求或基金合同的规定公告暂停申购、赎回时除外。 基金合同生效后,若出现新的证券/期货交易市场、证券/期货交易所交易时间变更、新的业务发展或其 他特殊情况,基金管理人将视情况对前述开放日及开放时间进行相应的调整,但应在实施日前依照《公 开募集证券投资基金信息披露管理办法》的有关规定在规定媒介上公告。 注:1、招商添兴6个月定期开放债券型证券投资基金(以下简称"本基金")为定期开放基金,根据基金 合同的规定,本基金以6个月 ...
招商基金任命董事长敏感时刻 基金经理吐槽“一拖十二”
Sou Hu Cai Jing· 2025-11-27 09:37
Core Insights - The article discusses the recent comments made by Cai Zhen, a fund manager at China Merchants Fund Management Co., expressing a desire to reduce the number of funds he manages and to avoid participating in offline roadshows, highlighting a mismatch between personal needs and company demands [1][2]. Group 1: Fund Management Insights - Cai Zhen currently manages 12 funds, with a total scale of 13.599 billion yuan, including index funds, bond funds, and mixed funds [1]. - Since taking over public fund management in August 2021, all funds managed by Cai Zhen have not incurred any losses, with fixed-income products outperforming their peers [2]. Group 2: Management Changes - China Merchants Fund announced the appointment of Wang Ying as the new chairman, who has a long history with China Merchants Bank, having held various leadership positions [3][5]. - The previous chairman role held by Zhong Wenyue will no longer be assumed by him, indicating a shift in leadership [3]. Group 3: Company Performance Metrics - As of the end of Q3, China Merchants Fund manages approximately 950 billion yuan in assets, ranking 12th in the industry, with over 560 billion yuan in non-public fund management [4]. - The company employs 95 fund managers, with an average of 3.57 funds managed per person, which is above the industry average of 2.74 funds [4].
招商基金迎新“掌舵人”:招行副行长王颖出任董事长
Nan Fang Du Shi Bao· 2025-11-27 08:47
Group 1 - The core point of the article is the announcement of a leadership change at China Merchants Fund, with Wang Ying set to become the new chairman starting November 27, 2025, following the departure of former chairman Wang Xiaoqing [2][5] - Wang Ying has over 28 years of experience within the China Merchants system, having held various senior positions in China Merchants Bank, which is expected to enhance the synergy within the group [4][5] - The fund has undergone several leadership changes this year, including the appointment of new executives and the transition of roles, culminating in the completion of a new leadership team with Wang Ying's appointment [5][6] Group 2 - As of the end of Q3, China Merchants Fund's total asset management scale reached 1.59 trillion yuan, reflecting a 1.27% increase from the end of the previous year [6] - The fund's public offering management scale is close to 950 billion yuan, with a quarterly increase of over 40 billion yuan, while its non-monetary management scale exceeds 560 billion yuan [6] - In terms of financial performance, the fund reported a net profit of 789 million yuan for the first half of 2025, a year-on-year decline of 6.81%, while its operating revenue increased by 1.17% to 2.561 billion yuan [6]
招商瑞和1年持有期混合清盘
Zhong Guo Jing Ji Wang· 2025-11-27 08:03
截至2025年11月11日日终,该基金连续50个工作日基金资产净值低于5000万元,已触发基金合同中约定 的基金终止条款。该基金将根据基金合同约定进入清算程序,且无需召开基金份额持有人大会。基金管 理人于2025年11月12日发布了《关于招商瑞和1 年持有期混合型证券投资基金基金合同终止及基金财产 清算的公告》,该基金自2025年11月12日起进入清算期。 中国经济网北京11月27日讯 今日,招商基金发布招商瑞和1年持有期混合型证券投资基金清算报告。 报告称,招商瑞和1年持有期混合型证券投资基金经中国证券监督管理委员会2021年1月8日《关于准予 招商瑞和1年持有期混合型证券投资基金注册的批复》(证监许可〔2021〕75号)注册公开募集,自 2021年3月24日起基金合同生效。 根据《招商瑞和1年持有期混合型证券投资基金基金合同》第十九部分"基金合同的变更、终止与基金财 产的清算"中"二、《基金合同》的终止事由"中"有下列情形之一的,经履行相关程序后,《基金合同》 应当终止:……3、《基金合同》约定的其他情形";根据《基金合同》第五部分"基金备案"中"三、基 金存续期内的基金份额持有人数量和资产规模"的约定: ...
招商基金任命董事长敏感时刻 基金经理吐槽“一拖十二”
Zhong Guo Jing Ji Wang· 2025-11-27 07:59
Group 1 - The core viewpoint of the article highlights the call for "burden reduction" by Cai Zhen, a fund manager at China Merchants Fund, who expressed a desire to manage fewer products and focus on quality over quantity in his work [1][2] - Cai Zhen currently manages 12 funds with a total scale of 13.599 billion yuan, including index funds, bond funds, and mixed funds [1][2] - Since taking over fund management in August 2021, all of Cai Zhen's funds have not incurred any losses, with fixed-income products outperforming their peers [2] Group 2 - China Merchants Fund has appointed Wang Ying as the new chairman, who has a long history with China Merchants Bank, having held various leadership positions [3][5] - The fund management company currently oversees approximately 950 billion yuan in assets, ranking 12th in the industry, with an average of 3.57 funds managed per fund manager, which is above the industry average [4] - The company has 95 fund managers, with a total asset management per manager of 9.872 billion yuan, also exceeding the industry average [4]
新任董事长到位!招商基金将聚焦新三年规划
Bei Jing Shang Bao· 2025-11-27 04:50
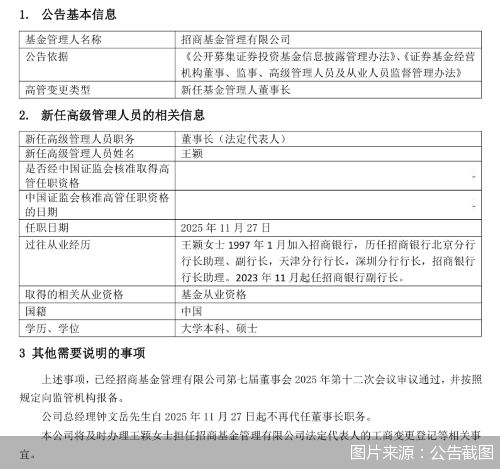
北京商报讯(记者 刘宇阳)11月27日,招商基金发布关于高级管理人员变更的公告。公告显示,王颖 自11月27日起新任公司董事长(法定代表人),总经理钟文岳同日起不再代任董事长职务。 | 基金管理人名称 | 招商基金管理有限公司 | | --- | --- | | 公告依据 | 《公开募集证券投资基金信息披露管理办法》、《证券基金经营 | | | 机构董事、监事、高级管理人员及从业人员监督管理办法》 | | 高管变更类型 | 新任基金管理人董事长 | | 新任高级管理人员职务 | 董事长(法定代表人) | | --- | --- | | 新任高级管理人员姓名 | 王题 | | 是否经中国证监会核准取得高 | | | 管任职资格 | | | 中国证监会核准高管任职资格 | | | 的日期 | | | 任职目期 | 2025 年 11月 27 日 | | 过往从业经历 | 王颖女士 1997年 1 月加入招商银行,历任招商银行北京分行 | | | 行长助理、副行长,天津分行行长,深圳分行行长,招商银行 | | | 行长助理。2023年11月起任招商银行副行长。 | | 取得的相关从业资格 | 基金从业资格 | | ...
中证2000增强ETF(159552)涨0.87%,半日成交额2880.06万元
Xin Lang Cai Jing· 2025-11-27 03:42
Core Viewpoint - The China Securities 2000 Enhanced ETF (159552) has shown a positive performance with a 0.87% increase, closing at 1.963 yuan, with a trading volume of 28.8006 million yuan [1] Group 1: ETF Performance - The China Securities 2000 Enhanced ETF (159552) has a year-to-date return of 94.74% since its inception on June 19, 2024 [1] - The ETF has experienced a decline of 3.36% over the past month [1] Group 2: Top Holdings Performance - Among the top holdings, Haopeng Technology increased by 3.92%, Asia-Pacific Shares by 1.51%, and Fuchun Environmental by 0.82% [1] - Notable performers include Chunqiu Electronics with a rise of 10.03% and Junya Technology with an increase of 1.98% [1] - Focus Technology saw a decline of 1.73% [1]
招商基金董事长人选定了!招行副行长王颖兼任
券商中国· 2025-11-26 23:36
Core Viewpoint - The appointment of Wang Ying as the new chairman of China Merchants Fund marks a significant leadership change, with expectations for new strategic directions and enhanced collaboration with the parent company, China Merchants Bank [1][4][7]. Group 1: Leadership Changes - Wang Ying will assume the role of chairman of China Merchants Fund starting November 27, 2023, while also serving as the vice president of China Merchants Bank [1][2]. - The previous chairman, Wang Xiaoqing, stepped down on September 24, 2023, with the general manager, Zhong Wenyue, temporarily taking over the role until Wang Ying's appointment [4][5]. - Zhong Wenyue will officially cease to act as chairman on November 27, 2025, after returning to the fund in May 2025 [4][5]. Group 2: Company Performance and Strategy - As of the latest data, China Merchants Fund has a total asset size of 957.37 billion yuan, with non-monetary management assets amounting to 570.7 billion yuan [6]. - The new leadership aims to leverage their extensive experience within the China Merchants Bank system to drive the fund's development and enhance strategic collaboration with its parent company [7]. - The fund plans to focus on three key areas: deep research sharing, quality asset organization and product creation, and innovation as a testing ground, to strengthen strategic alignment with its shareholders [7]. Group 3: Recent Developments and Market Position - Since Zhong Wenyue's return, China Merchants Fund has successfully launched several new funds, including the招商均衡优选基金, which raised over 5 billion yuan in just one day [8]. - The fund has also been active in the ETF market, with multiple index funds achieving significant fundraising milestones in recent months [8]. - A recent memorandum of cooperation was signed with a New Zealand fund company to enhance cross-border investment product development, indicating a push towards internationalization [8]. Group 4: Industry Context - The year has seen significant turnover in leadership across the public fund industry, with over 20 fund companies changing general managers and more than 30 changing chairpersons, reflecting a trend of banks consolidating control over their fund management subsidiaries [9][10].
11/26财经夜宵:得知基金净值排名及选基策略,赶紧告知大家
Sou Hu Cai Jing· 2025-11-26 15:50
Core Insights - The article provides an overview of the latest net asset value (NAV) rankings of various funds, highlighting the top-performing and underperforming funds in the market [2][3][5]. Fund Performance Summary Top 10 Funds by NAV Growth - The top-performing funds as of November 26, 2025, include: 1. 红土创新科技创新股票 (LOF) with a NAV of 1.3378 and a growth of 5.87% 2. 红土创新新科技股票 C with a NAV of 4.5610 and a growth of 5.84% 3. 红土创新新科技股票 A with a NAV of 4.5632 and a growth of 5.83% 4. 长安宏观策略混合 C with a NAV of 2.1070 and a growth of 5.83% 5. 红土精选混合 with a NAV of 3.4405 and a growth of 5.82% 6. 长安宏观策略混合 A with a NAV of 2.1400 and a growth of 5.78% 7. 天弘中证全指通信设备指数发起 C with a NAV of 2.2523 and a growth of 5.57% 8. 天弘中证全指通信设备指数发起 A with a NAV of 2.2593 and a growth of 5.57% 9. 融通产业趋势股票 with a NAV of 1.1857 and a growth of 5.56% 10. 红土创新智能制造混合型发起式 C with a NAV of 0.8728 and a growth of 5.54% [2]. Bottom 10 Funds by NAV Decline - The underperforming funds as of November 26, 2025, include: 1. 前海开源沪港深强国产业 with a NAV of 1.1640 and a decline of 2.98% 2. 国投瑞银国家安全混合 A with a NAV of 1.1460 and a decline of 2.63% 3. 国投瑞银国家安全混合 C with a NAV of 1.1279 and a decline of 2.62% 4. 东方阿尔法招阳混合 E with a NAV of 0.4100 and a decline of 2.59% 5. 中欧高端装备股票发起 C with a NAV of 0.9648 and a decline of 2.58% 6. 东方阿尔法招阳混合 A with a NAV of 0.4152 and a decline of 2.58% 7. 中欧高端装备股票发起 A with a NAV of 0.9794 and a decline of 2.58% 8. 招商瑞丰灵活配置混合发起式 C with a NAV of 1.9930 and a decline of 2.54% 9. 招商瑞丰灵活配置混合发起式 A with a NAV of 2.0970 and a decline of 2.51% 10. 前海开源鼎新 D with a NAV of 1.0496 and a decline of 2.48% [3]. Market Analysis - The Shanghai Composite Index experienced a slight decline, while the ChiNext Index showed a rebound after a low opening, closing with a moderate gain. The total trading volume reached 1.79 trillion, with a market breadth of 1,692 gainers to 3,593 losers [5]. - The leading sectors included communication equipment, which rose over 3%, while the shipping and aviation sectors faced declines exceeding 2% [5]. Fund Holdings Analysis Top Holdings of 红土创新科技创新股票 (LOF) - The fund's top holdings include: 1. 工业富联 with a daily increase of 4.10% 2. 中际旭创 with a daily increase of 13.25% 3. 新易盛 with a daily increase of 8.66% 4. 天孚通信 with a daily increase of 6.24% 5. 胜宏科技 with a daily increase of 4.51% - The top ten holdings account for 56.55% of the total portfolio, indicating a focus on the artificial intelligence sector [7]. Top Holdings of 前海开源沪港深强国产业 - The fund's top holdings include: 1. 亚星酒钱 with a daily decrease of 6.68% 2. 中科海讯 with a daily decrease of 5.08% 3. 中船防务 with a daily increase of 8.68% - The top ten holdings account for 75.36% of the total portfolio, reflecting a focus on the military industry [7].
招商基金 新帅到任
Shang Hai Zheng Quan Bao· 2025-11-26 15:16
11月26日晚间,招商基金正式宣布,自11月27日起,王颖任招商基金董事长(法定代表人) 。同日, 公司总经理钟文岳不再代任董事长职务。 | 基金管理人名称 | 招商基金管理有限公司 | | --- | --- | | 公告依据 | 《公开募集证券投资基金信息披露管理办法》、《证券基金经营 | | | 机构董事、监事、高级管理人员及从业人员监督管理办法》 | | 高管变更类型 | 新任基金管理人董事长 | 头部公募官宣换帅! | 新任高级管理人员职务 | 董事长(法定代表人) | | --- | --- | | 新任高级管理人员姓名 | 王颖 | | 是否经中国证监会核准取得高 | | | 管任职资格 | | | 中国证监会核准高管任职资格 | | | 的日期 | | | 任职日期 | 2025年11月27日 | | 过往从业经历 | 王颖女士 1997年 1 月加入招商银行,历任招商银行北京分行 | | | 行长助理、副行长,天津分行行长,深圳分行行长,招商银行 | | | 行长助理。2023年11月起任招商银行副行长。 | | 取得的相关从业资格 | 基金从业资格 | | 国籍 | 中国 | | 学历、学 ...