房屋保险制度

Search documents
房屋保险制度箭在弦上 保什么、如何保
Bei Jing Shang Bao· 2025-10-15 15:40
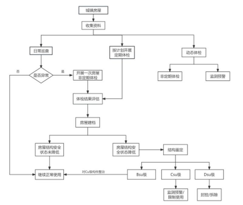
房屋保险制度探索在途 在房屋安全管理领域,一场全新的变革正在悄然酝酿。10月13日,住建部党组书记、部长倪虹发表了署 名文章《新时代新征程城市工作要识变应变求变》。文章称,加快建立房屋体检、房屋安全管理资金、 房屋保险三项制度,为房屋全生命周期安全管理提供制度保障。 三项制度中,房屋保险制度无疑是保险业最受关注的热点。由于我国城镇存量住房数量庞大,且随着时 间推移,房屋老化、质量下降等问题日益凸显,给居民的生命财产安全带来严重威胁。因此,推行房屋 保险制度,为房屋提供全生命周期的安全保障,显得尤为迫切。作为一项新的制度安排,房屋保险将会 怎么保?具体保什么?与现在市面上的家财险将会有哪些区别? 近日,住建部再次"吹风"房屋保险制度。倪虹日前发表了署名文章,其中提到,加快建立房屋体检、房 屋安全管理资金、房屋保险三项制度。 作为住建部提出的三项核心制度之一,房屋保险制度的探索与建立受到关注。有数据显示,截至2022年 底,我国城镇既有房屋中建成年份超过30年的接近20%,预计到2040年前后近80%的房屋将进入"老 年"。随着老旧住房比例的持续增长,房屋安全问题日益突出。通过保险手段对居民住房风险进行管理 与转 ...
房屋保险制度箭在弦上,保什么,如何保
Bei Jing Shang Bao· 2025-10-15 12:05
谈及房屋保险制度发展现状,经济学家、新金融专家余丰慧表示,目前我国房屋保险处于初级阶段,主 要存在产品种类较少、覆盖面有限等问题。相比国外成熟市场,我国房屋保险的发展确实相对滞后。包 括一些保险公司正在探索开发更多元化的房屋保险产品,以及地方政府尝试推行相关政策类保险项目, 以提高房屋保险的普及率。 与家财险各有侧重 房屋保险制度探索在途 近日,住建部再次"吹风"房屋保险制度。倪虹日前发表了署名文章,其中提到,加快建立房屋体检、房 屋安全管理资金、房屋保险三项制度。 作为住建部提出的三项核心制度之一,房屋保险制度的探索与建立受到关注。有数据显示,截至2022年 底,我国城镇既有房屋中建成年份超过30年的接近20%,预计到2040年前后近80%的房屋将进入"老 年"。随着老旧住房比例的持续增长,房屋安全问题日益突出。通过保险手段对居民住房风险进行管理 与转移,对维护居民利益、防范社会风险具有重要意义。 目前,房屋保险制度并没有统一的模式,北京商报记者通过公开资料了解到,广义的房屋保险是指通过 购买保险的方式,为房屋提供风险保障。在房屋遭受损失或损坏时,保险公司将按照合同约定进行赔 付,减轻业主的经济负担。 近两 ...