风电

Search documents
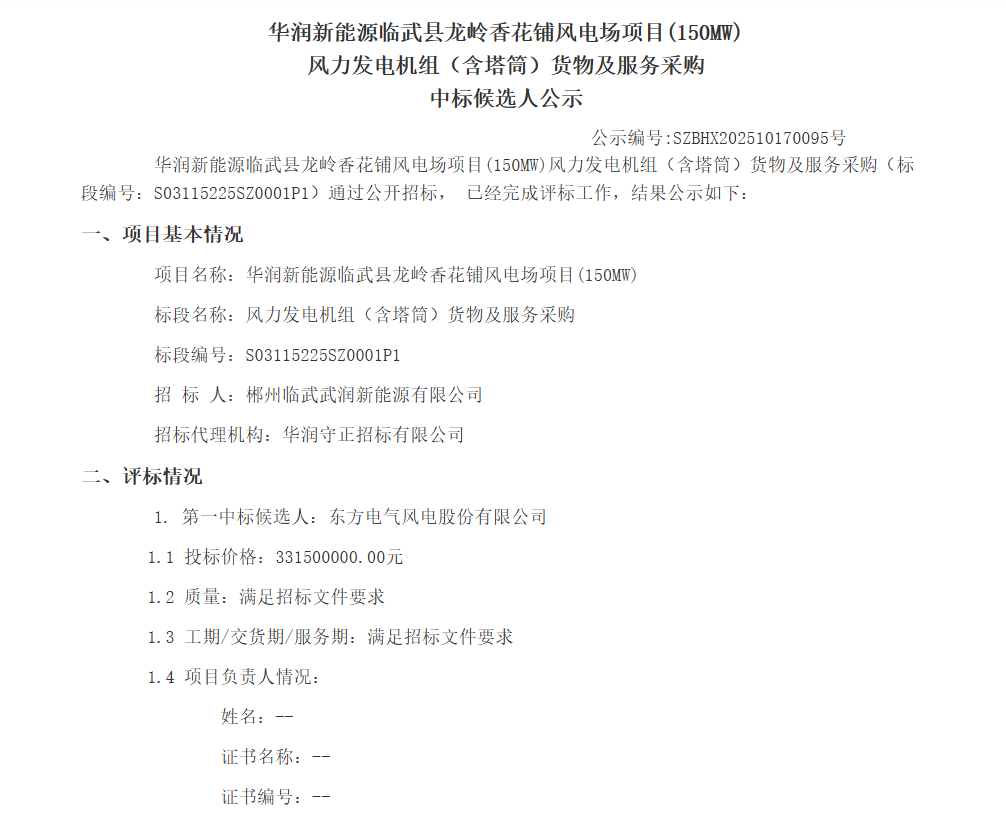
华润150MW风电项目机组采购公示中标候选
Xin Lang Cai Jing· 2025-10-18 14:07
Core Viewpoint - The announcement reveals that the first candidate for the procurement of wind turbine generators (including towers) for the China Resources New Energy Linwu County Longling Xianghuapu Wind Farm Project (150MW) is Dongfang Electric, with a bid price of 331.5 million yuan, equivalent to 2,210 yuan/kW [2][5]. Group 1: Project Overview - The Linwu County Longling Xianghuapu Wind Farm Project has a total capacity of 150MW and will consist of no more than 24 turbine units, with an average unit area of at least 6.0 m²/kW [2][3]. - The maximum capacity per turbine unit is set at 6.25MW, and the tower type is a full steel rigid tower [2][3]. Group 2: Procurement Details - The procurement process was conducted through public bidding, and the evaluation has been completed [3][4]. - The first candidate, Dongfang Electric, has met all quality and service requirements as per the bidding documents [5]. - The second candidate is CRRC Zhuzhou Electric Locomotive Research Institute Co., Ltd., with a bid price of 334.2 million yuan [5].
大唐签约内蒙古科右前旗500MW风电项目开发协议
Xin Lang Cai Jing· 2025-10-18 13:52
在协议签署前,该事业部以国家"十五五"规划作为工作遵循,积极与科右前旗政府沟通协调,扎实做好 各项前期准备工作。该协议整体规划风电装机容量为50万千瓦,先期在科右前旗额尔格图镇开发兴牧风 电场二期25万千瓦风电项目,剩余风电资源将按照科右前旗政府风电发展规划要求,根据实际批复容量 分期建设。 风芒能源获悉,10月15日,大唐蒙东新能源事业部与兴安盟科尔沁右翼前旗人民政府成功签署50万千瓦 风电项目开发合作协议,双方将共同推进该项目申请指标及核准工作。 (来源:风芒能源) ...
财政部官宣,多个行业增值税优惠政策即将取消
第一财经· 2025-10-18 12:21
近日,财政部 海关总署 税务总局公开《关于调整风力发电等增值税政策的公告》(下称《公 告》),取消或调整了多个行业的相关增值税优惠政策。 根据《公告》附件的"废止文件和条款目录",此次8项政策文件中相关条款被废止,涉及风电、核 电、融资租赁、飞机维修、铂金及其制品、钻石、新型墙体材料、煤层气抽采等行业相关企业。 2025.10. 18 本文字数:2750,阅读时长大约4分钟 作者 | 第一财经 陈益刊 在新一轮财税改革中,一项重点任务是规范税收优惠政策,这项工作正加快推进。 陆上风电取消增值税即征即退 根据《公告》,今年11月1日起废止2015年出台的《财政部 国家税务总局关于风力发电增值税政策 的通知》。而当时为了鼓励利用风力发电,自2015年7月1日起,对纳税人销售自产的利用风力生产 的电力产品,实行增值税即征即退50%的政策。 在取消上述优惠政策的同时,《公告》明确自2025年11月1日起至2027年12月31日,对纳税人销 售自产的利用海上风力生产的电力产品,实行增值税即征即退50%的政策。 上海财经大学公共政策与治理研究院执行院长田志伟告诉第一财经,这意味着此次国家废止了陆上风 电的增值税即征即退5 ...
欧洲工厂停摆,中国手握稀土王牌,欧盟在沉默五天后决定与美国联手,对华展示其实力
Sou Hu Cai Jing· 2025-10-18 12:17
车间控制台的警报灯突然闪烁红光,德国沃尔夫斯堡工厂的生产线缓缓停止运转。这是中国稀土新规实施后的第七天,监控屏幕上显示的钕铁硼磁粉库存仅 剩32吨,刚好够8小时的生产需求。 供应链的脆弱平衡 今年夏季,欧盟领导人访华时特意携带了一份行业报告。这份由德国汽车工业协会出具的文件显示,每台电动车的制造需要1.5公斤稀土材料。与此同时, 中国在全球稀土精炼领域占据着绝对主导地位。颇具讽刺意味的是,欧盟随后出台的钢铁关税政策反而使其自身陷入被动,因为欧洲钢铁企业的主要原料供 应国正是中国。 技术标准的博弈 商业谈判的角力 欧洲企业的采购团队带着严苛的合同条款前往中国谈判,要求确保最低供应量和技术合作。但中方企业的回应斩钉截铁:在未获得出口许可的情况下,不会 对外销售任何稀土原料。 中国建立的稀土全流程追溯体系引发了国际关注。这个旨在防止稀土材料流入军事领域的管理系统,却被欧洲议会以压倒性票数认定为"不符合国际贸易准 则"。如此悬殊的投票结果折射出欧洲方面的深层忧虑。 产业震荡的连锁效应 来自大众集团的内部报告揭示了问题的严重性:由于核心材料短缺,其茨维考电动车生产基地已经蒙受巨额损失。更令人担忧的是,日本磁性材料供应商 ...
财政部官宣 多个行业增值税优惠政策即将取消
Di Yi Cai Jing· 2025-10-18 11:30
在新一轮财税改革中,一项重点任务是规范税收优惠政策,这项工作正加快推进。 近日,财政部海关总署税务总局公开《关于调整风力发电等增值税政策的公告》(下称《公告》),取 消或调整了多个行业的相关增值税优惠政策。 根据《公告》附件的"废止文件和条款目录",此次8项政策文件中相关条款被废止,涉及风电、核电、 融资租赁、飞机维修、铂金及其制品、钻石、新型墙体材料、煤层气抽采等行业相关企业。 陆上风电取消增值税即征即退 根据《公告》,今年11月1日起废止2015年出台的《财政部国家税务总局关于风力发电增值税政策的通 知》。而当时为了鼓励利用风力发电,自2015年7月1日起,对纳税人销售自产的利用风力生产的电力产 品,实行增值税即征即退50%的政策。 在取消上述优惠政策的同时,《公告》明确自2025年11月1日起至2027年12月31日,对纳税人销售自产 的利用海上风力生产的电力产品,实行增值税即征即退50%的政策。 上海财经大学公共政策与治理研究院执行院长田志伟告诉第一财经,这意味着此次国家废止了陆上风电 的增值税即征即退50%优惠政策,但短期保留了针对海上风电的这一优惠政策。 田志伟表示,这可能是陆上风电技术非常成熟, ...
财政部官宣,多个行业增值税优惠政策即将取消
Di Yi Cai Jing· 2025-10-18 11:25
根据《公告》,今年11月1日起废止2015年出台的《财政部 国家税务总局关于风力发电增值税政策的通 知》。而当时为了鼓励利用风力发电,自2015年7月1日起,对纳税人销售自产的利用风力生产的电力产 品,实行增值税即征即退50%的政策。 在新一轮财税改革中,一项重点任务是规范税收优惠政策,这项工作正加快推进。 近日,财政部 海关总署 税务总局公开《关于调整风力发电等增值税政策的公告》(下称《公告》), 取消或调整了多个行业的相关增值税优惠政策。 根据《公告》附件的"废止文件和条款目录",此次8项政策文件中相关条款被废止,涉及风电、核电、 融资租赁、飞机维修、铂金及其制品、钻石、新型墙体材料、煤层气抽采等行业相关企业。 陆上风电取消增值税即征即退 融资租赁增值税负超3%即征即退优惠政策取消 在取消上述优惠政策的同时,《公告》明确自2025年11月1日起至2027年12月31日,对纳税人销售自产 的利用海上风力生产的电力产品,实行增值税即征即退50%的政策。 上海财经大学公共政策与治理研究院执行院长田志伟告诉第一财经,这意味着此次国家废止了陆上风电 的增值税即征即退50%优惠政策,但短期保留了针对海上风电的这一优惠 ...
菏泽郓城17.5万千瓦分散式风电项目正式开工
Xin Lang Cai Jing· 2025-10-18 10:32
10月17日,由山东高速集团投资建设的菏泽郓城17.5万千瓦分散式风电项目正式开工,进入场平实施阶 段。该项目由郓城陈坡、杨庄集、张营、黄泥岗、侯咽集、何仓6座分散式风电项目组成,装机总容量 17.5万千瓦,拟安装28台风机,建成后预计年发电量约4.4亿度,可节约标准煤约13.2万吨,减排二氧化 碳约31.5万吨。 ...
逾百亿投建海外风电基地 明阳智能资金压力何解?
Zhong Guo Jing Ying Bao· 2025-10-18 08:01
中经记者 陈家运 北京报道 中研普华研究员李芬珍子在接受记者采访时表示,在国内风电市场竞争白热化、盈利空间收窄的背景 下,明阳智能此次海外布局,旨在通过开拓高潜力市场破解"增收不增利"困局。她指出,欧洲市场价格 水平更高,且英国通过"清洁工业奖金"等政策提供额外收入支持,符合条件的企业可获得CFD合同补 贴。 近日,明阳智能(601615.SH)宣布一项海外投资计划,拟斥资15亿英镑(折合人民币约142.1亿元)在 苏格兰建设英国首个全产业链一体化风电机组制造基地。 百亿投资落子苏格兰 国际能源署数据显示,2024年,全球海上风电新增装机突破60GW,其中欧洲占比45%,东南亚、拉美 等新兴市场增速超30%。 根据明阳智能公告,上述苏格兰风电机组制造基地预计分三个阶段进行。其中,第一期为建设先进的风 电机舱与叶片制造厂,计划2028年年底实现首批投产;第二期为扩建生产线,加速英国漂浮式风电技术 的规模化生产;第三期为进一步扩展至控制系统、电子设备及其他关键部件的生产制造,最终形成全产 业链生态。 从市场布局看,欧洲作为全球海上风电发源地,正迎来新一轮装机热潮。而苏格兰凭借得天独厚的深海 资源,成为欧洲漂浮式风 ...
风机产能出海到欧洲!明阳智能豪掷142亿元英国建厂
Hua Xia Shi Bao· 2025-10-18 01:16
Core Viewpoint - Chinese wind power companies are increasingly seeking opportunities in the European market, with Mingyang Smart Energy planning to establish a comprehensive wind turbine manufacturing base in Scotland, representing a significant investment of £1.5 billion (approximately ¥14.21 billion) [1][4]. Investment Strategy - Mingyang Smart Energy's investment will occur in three phases: 1. Construction of advanced wind turbine nacelle and blade manufacturing facilities, aiming for initial production by the end of 2028 [2]. 2. Expansion of production lines to accelerate the scale production of floating wind technology in the UK [2]. 3. Further expansion into the production of control systems, electronic devices, and other key components [2]. Market Potential - The UK wind power market shows strong performance, with a cumulative installed capacity of approximately 16GW for both onshore and offshore wind by the end of 2024, leading Europe in offshore capacity [5]. - The UK government has set ambitious targets for offshore wind capacity, aiming for 43-50GW by 2030, with plans to quadruple offshore wind installations [5][6]. Challenges and Barriers - Entering the European market presents challenges, including stringent local requirements for operational wind turbines and data accumulation before negotiations with local buyers can commence [7]. - Mingyang Smart Energy's investment will increase financial risks, as it is the largest external investment since the company's listing, with a current cash position of ¥10.87 billion and a debt ratio of 69.93% [8][10]. Financial Performance - Despite a 45.33% year-on-year increase in revenue to ¥17.14 billion, the company reported a net profit decline of 7.68% to ¥610 million due to time lags in reflecting bidding prices in financial results [9]. - The company anticipates a recovery in profitability as industry conditions improve, with a noted increase in wind turbine bidding prices [9]. Regulatory Considerations - The investment plan requires approvals from various governmental bodies, including the UK government and Chinese regulatory authorities, introducing uncertainty regarding the project's execution [10].
金雷股份:公司在东营投建的海上风电核心部件数字化制造项目正处于产能爬坡阶段
Zheng Quan Ri Bao· 2025-10-17 14:13
Core Insights - The company has launched a digital manufacturing project for offshore wind power core components in Dongying, which began production in the second half of 2023 and is currently in the capacity ramp-up phase [2] - The project is designed to meet the demand for offshore wind power and has the production capacity for large offshore wind castings up to 30MW [2] - The company leverages its long-standing expertise in wind power main shafts, quality, and customer advantages, combined with advanced equipment, to establish a unique competitive edge in offshore wind shaft products [2] - The company has developed overseas orders in the casting field, including clients such as Siemens Gamesa [2]