Workflow
德邦稳盈增长灵活配置混合型证券投资基金
icon
Search documents
GEO概念火到基金圈,德邦稳盈增长基金触发限购,23年因老婆买基金而多做家务的雷涛收益回暖
Xin Lang Cai Jing· 2026-01-14 05:54
Core Viewpoint - The heat of the GEO concept is spreading from A-share thematic stocks to the fund market, with significant attention on the Debon Stable Growth Fund due to rumors of massive capital inflows [2][9]. Fund Market Dynamics - The Debon Stable Growth Fund has been highlighted as AI application sector sentiment continues to rise, leading to a surge in investor interest [2][9]. - A limit purchase announcement was made by Debon Fund, effective January 13, 2026, adjusting the quota for large subscriptions to protect the interests of fund shareholders [3][10]. - This limit purchase reflects the reality of concentrated short-term capital inflows, driven by the high performance of certain products in the context of the GEO narrative [3][10]. Fund Performance and Management - The Debon Stable Growth Fund is managed by two fund managers, one of whom, Lei Tao, gained attention for a relatable response during a period of product decline, which has since become a talking point as the fund's performance recovers [4][11]. - Lei Tao's previous comments about doing household chores during downturns have shifted from self-deprecating humor to a point of interest as the fund's performance improves amid the AI application market's strength [6][13]. Investment Insights - As of January 14, Lei Tao's disclosed total investment amount is approximately 2.54 million yuan, with about 310,000 yuan invested in the Debon Stable Growth Fund [14][15]. - The highest investment is in the Debon Fuxin Flexible Allocation Mixed Fund, totaling around 860,000 yuan, while the Debon Stable Growth Fund represents a smaller portion of his overall portfolio [15]. - Recent performance metrics show a 6.35% return over the past week, 13.63% over the past month, and 65.79% over the past year, with significant returns from the Debon Semiconductor Industry Fund and Debon Xinxing Value Fund, achieving returns of 110% and 183% respectively [15].
7亿基金突遭“资金洪流”
Di Yi Cai Jing Zi Xun· 2026-01-13 11:16
Group 1 - The core point of the article highlights the recent surge in interest and investment in the Debon Fund's "Debon Stable Growth" product, leading to significant purchase limits being imposed to protect existing investors [2][4][11] - On January 13, the A-share market reached a record trading volume of nearly 3.7 trillion yuan, with many equity funds hitting new net asset value highs, prompting over 80 equity funds to announce purchase limits since the beginning of the year [2][11][12] - The Debon Stable Growth fund saw a single-day inflow of 12 billion yuan, although the fund company denied disclosing real-time fund size data, emphasizing that such information is not publicly available until the end of the trading day [4][9] Group 2 - The fund's risk rating was raised to "high risk" on the Ant Financial platform due to increased trading activity and market volatility, while another platform still categorized it as "medium to high risk" [6][8] - The fund's A-class share reported a year-to-date return of 29.42% as of January 12, with significant performance from its top holdings in the technology sector [8][9] - The recent market dynamics are attributed to institutional and absolute return funds driving a notable rally, with expectations for continued upward movement in the spring market [3][13]
7亿基金突遭“资金洪流”
第一财经· 2026-01-13 10:52
Core Viewpoint - The article discusses the recent surge in interest and investment in the Debon Wealth Growth Fund, highlighting the implications of its rapid growth and the subsequent restrictions imposed by the fund to protect existing investors [3][4][6]. Group 1: Fund Performance and Market Activity - On January 12, the Debon Wealth Growth Fund reportedly attracted 12 billion RMB in a single day, leading to heightened market attention and subsequent announcements of purchase limits [3][6]. - The fund's A-class shares recorded a year-to-date return of 29.42% as of January 12, with significant performance from its top holdings in the technology sector [10]. - The A-share market has seen a record trading volume, reaching nearly 3.7 trillion RMB on January 13, with almost half of equity funds hitting new net asset value highs [3][14]. Group 2: Purchase Restrictions and Risk Assessment - Debon Fund announced a significant tightening of purchase limits for its Wealth Growth Fund, reducing the maximum purchase amount to 10,000 RMB for A shares and 1,000 RMB for C shares starting January 14 [6][8]. - The fund's risk rating was raised to "high risk" on the Ant Financial platform due to increased trading activity and market volatility, while another platform maintained a "medium-high risk" designation [8][10]. - The imposition of purchase limits is aimed at protecting existing investors and managing the fund's operational stability amid rapid inflows [6][15]. Group 3: Market Sentiment and Future Outlook - Market sentiment remains optimistic, with expectations for continued upward movement in the A-share market, driven by institutional investments and a favorable liquidity environment [4][16]. - Analysts suggest that the current market rally may transition from valuation recovery to profit growth as companies begin to disclose annual performance forecasts [16][17]. - Despite the overall positive outlook, some fund managers express caution regarding high-volatility sectors, indicating a need for careful investment strategy and risk management [17].
1天“吸金”120亿?这家基金紧急回应
Zhong Guo Ji Jin Bao· 2026-01-13 09:24
Core Viewpoint - The company, Debang Fund, has announced a significant adjustment to its subscription limits for the Debang Stable Growth Fund due to a substantial influx of funds, reportedly exceeding 12 billion yuan in a single day, to protect the interests of existing investors [1][2]. Fund Subscription Adjustments - Starting January 14, the subscription limits for Class A and Class C shares of the Debang Stable Growth Fund will be reduced from 10 million yuan and 1 million yuan to 100,000 yuan and 10,000 yuan respectively [2][3]. - The company emphasizes that these adjustments are made to prioritize the interests of existing fund holders and to maintain the stable operation of the fund [2][3]. Fund Performance - As of January 12, the Debang Stable Growth Fund has shown a significant increase in its unit net value, with a growth rate of 29.42% in just six trading days since the beginning of the year [4]. - Over the past year, the fund's unit net value has increased by 52.12%, placing it in the top 30% of its peers [4]. - The fund is managed by Lei Tao and Lu Yang and focuses on sectors such as artificial intelligence, with several of its top holdings experiencing substantial price increases [4].
7亿基金突遭“资金洪流”, 春季行情与限购潮同步上演
Di Yi Cai Jing· 2026-01-13 09:11
Core Viewpoint - The recent surge in interest and investment in the Debon Stable Growth Fund has led to significant market activity, prompting the fund to implement purchase limits to protect existing investors and manage fund operations effectively [1][3][10]. Group 1: Fund Activity and Market Response - On January 13, the Debon Stable Growth Fund announced limits on large purchases, reducing A-class share limits to 1 million yuan and C-class share limits to 100,000 yuan, with further restrictions to 100,000 yuan and 10,000 yuan respectively starting January 14 [3][4]. - The fund experienced a notable increase in attention, with over 210 million views on the Ant Fund platform and a significant rise in risk classification to "high risk" due to heightened trading activity [5][7]. - The fund's A-class shares reported a year-to-date return of 29.42% as of January 12, with significant performance from its top holdings in the technology sector [7][10]. Group 2: Market Trends and Fund Limitations - The A-share market has seen a record trading volume, reaching nearly 3.7 trillion yuan on January 13, with many equity funds hitting new net asset value highs, leading to over 80 equity funds announcing purchase limits since the beginning of the year [1][10][11]. - The trend of imposing purchase limits is a response to the rapid increase in fund inflows, with at least 160 funds implementing similar measures since the start of 2026, indicating a broader strategy to manage investor behavior and market volatility [11][12]. - Analysts suggest that the current market rally is driven by institutional and absolute return funds, with expectations for continued upward movement, although caution is advised regarding high-volatility sectors [2][12][13].
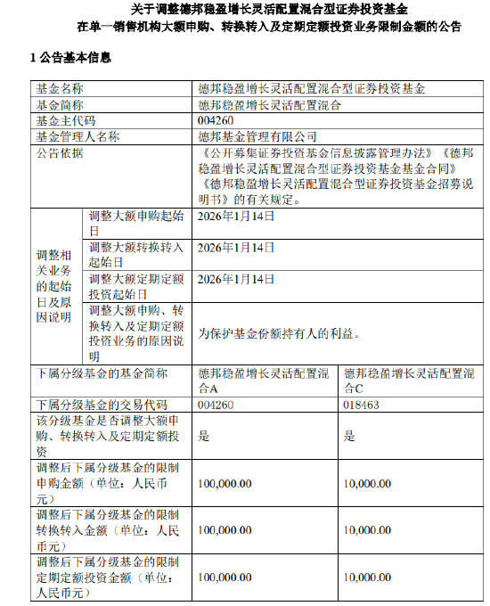
德邦稳盈增长灵活配置进一步调降单渠道大额申购至:10 万元、1 万元
Xin Lang Cai Jing· 2026-01-13 08:01
Core Viewpoint - Debon Fund Management Co., Ltd. has announced a further reduction in the subscription limits for Class A and Class C shares of the Debon Stable Growth Flexible Allocation Mixed Securities Investment Fund, adjusting the previous daily subscription limits from 10 million yuan and 1 million yuan to 100,000 yuan and 10,000 yuan respectively, prioritizing the interests of fund holders [1][3]. Fund Information - Fund Name: Debon Stable Growth Flexible Allocation Mixed Securities Investment Fund [2][4] - Fund Manager: Debon Fund Management Co., Ltd. [2][4] - Fund Main Code: 004260 [2][4] - Announcement Basis: Based on the "Publicly Raised Securities Investment Fund Information Disclosure Management Measures" and relevant fund contract provisions [2][4]. Adjustments Details - Effective Date for Adjustments: January 14, 2026 [2][4] - New Subscription Limits: - Class A: 100,000 yuan - Class C: 10,000 yuan [2][4] - New Conversion Transfer Limits: - Class A: 100,000 yuan - Class C: 10,000 yuan [2][4] - New Regular Investment Limits: - Class A: 100,000 yuan - Class C: 10,000 yuan [2][4] Future Outlook - The company will continue to monitor changes in fund size and market fluctuations, dynamically optimizing arrangements to ensure stable fund operations and protect the long-term interests of holders [2][4].