Workflow
金帝金色小熊巧克力
icon
Search documents
被质疑“擦边”,知名品牌金帝巧克力先后发布两版致歉声明!
Xin Lang Cai Jing· 2026-01-13 19:50
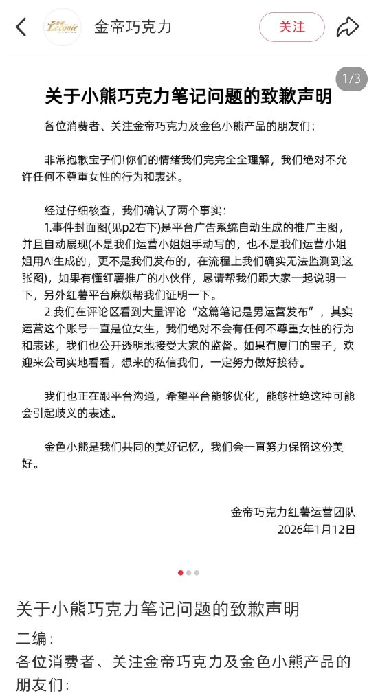
Core Viewpoint - The incident involving Jindi Chocolate highlights the challenges of automated marketing and the importance of maintaining brand integrity in the face of consumer expectations and digital advertising practices [1][13]. Group 1: Incident Overview - Jindi Chocolate faced backlash for allegedly using inappropriate advertising language in a social media post, which was perceived as disrespectful [1]. - The company issued two apologies on January 12, acknowledging responsibility for the incident due to a failure in monitoring the automated advertising process [3][4]. Group 2: Apology Statements - In the first apology, Jindi Chocolate admitted that the inappropriate content was generated by an "automatic optimization feature" during the ad placement process, which was not properly reviewed afterward [3][5]. - The second apology emphasized that the controversial image was automatically generated and not manually created by the marketing team, and the company called for platform support to verify this claim [6][10]. Group 3: Consumer Reactions - Consumers expressed skepticism towards the company's explanation, questioning the reliance on AI and automated systems for content generation, and criticized the brand's professionalism [6][13]. - The disorganized formatting of the apology letters further fueled consumer dissatisfaction, indicating a lack of attention to detail in the brand's communication [13]. Group 4: Brand Integrity and Responsibility - The incident reflects a broader issue within established brands balancing the pursuit of efficiency through automation with the need for careful oversight to protect brand reputation [13]. - Without a clear responsibility mechanism between automated advertising and human oversight, each instance of "system-generated" content could pose a new risk to brand integrity [13].
金帝巧克力就“擦边”广告语致歉 已采取整改措施
Xi Niu Cai Jing· 2026-01-13 02:15
Core Viewpoint - Jindi Chocolate issued an apology for a controversial advertisement on social media, acknowledging significant oversight in marketing management and announcing corrective measures [2] Group 1: Incident Overview - Jindi Chocolate faced backlash for a post on Xiaohongshu that included a phrase perceived as inappropriate, leading to public discomfort and controversy [2] - Consumers criticized the brand for using a pun that was deemed vulgar and inappropriate [2] Group 2: Company Response - In its apology, Jindi Chocolate explained that the post was intended to address consumer feedback regarding the size of its product, the Golden Bear Chocolate, which some users felt was smaller than before [2] - The company clarified that the product was a 1:1 replica of the original and had not been downsized, but the automated optimization feature of the Xiaohongshu platform led to a misleading presentation of the content [2] Group 3: Corrective Actions - Jindi Chocolate has suspended all related advertising on Xiaohongshu and formed a special team to thoroughly investigate the risks associated with the advertising system [2] - The company is implementing a comprehensive review mechanism for marketing content, establishing clear responsibilities for each stage of the advertising process to prevent similar mistakes in the future [2]
被质疑“擦边营销”,金帝巧克力致歉:广告内容是系统自动生成
Mei Ri Jing Ji Xin Wen· 2026-01-12 22:54
Core Viewpoint - The recent marketing incident involving Jindi Chocolate has sparked public controversy due to perceived inappropriate advertising language, leading to two rounds of apologies from the company [1][4]. Group 1: Incident Overview - Jindi Chocolate's marketing content on social media included a phrase that was interpreted as inappropriate, causing discomfort among consumers [1]. - The brand's intention was to clarify that the newly produced golden bear chocolate was a 1:1 replica of the original, but the automated optimization feature of their advertising system led to misleading content being displayed [4][7]. Group 2: Apology Statements - In the first apology, Jindi Chocolate acknowledged their responsibility for the misunderstanding and outlined corrective measures, including pausing all related advertising and establishing a review mechanism for marketing content [4][5]. - The second version of the apology emphasized that the controversial content was generated by an automated system and not manually created by their team, aiming to clarify the situation further [8][18]. Group 3: Brand Background - Jindi Food Co., Ltd. was established on April 10, 2017, and is headquartered in Quanzhou, Fujian Province, with a history dating back to 1990 [19]. - The company focuses on reviving childhood memories through its products and has a diverse range of approximately 200 items, including chocolates and candies [19].
被质疑“擦边营销”,知名品牌致歉:广告内容是系统自动生成,账号运营不是男生
Mei Ri Jing Ji Xin Wen· 2026-01-12 16:54
Core Viewpoint - The recent marketing display by Jindi Chocolate has sparked controversy due to perceived inappropriate advertising language, leading to public backlash and the company issuing multiple apologies [1][5][19]. Group 1: Incident Overview - Jindi Chocolate, a brand associated with childhood memories for many, faced criticism for a social media post that included a phrase interpreted as inappropriate, which was later removed [1][5]. - The controversy arose from a marketing campaign that aimed to address consumer feedback about the size of their product, the "Golden Bear" chocolate, which some customers felt was smaller than they remembered [5][8]. Group 2: Company Response - On January 12, Jindi Chocolate released two versions of an apology statement, with the first acknowledging responsibility for the misunderstanding and outlining corrective measures, including pausing all related advertising and implementing a comprehensive review process [5][6][19]. - The second version of the apology emphasized that the controversial content was generated by an automated system and not manually created by the marketing team, which sparked further debate among consumers [9][19]. Group 3: Brand Background - Jindi Food Co., Ltd. was established in April 2017, with its roots tracing back to a company founded in 1990. It was restructured after being acquired by a parent company in 2016, focusing on reviving childhood memories through its products [20]. - The brand has a history of significant sales, reaching approximately 600 million yuan in national sales around 2012, indicating its strong market presence in the past [20].
被质疑“擦边营销”,金帝巧克力致歉
第一财经· 2026-01-12 15:46
Core Viewpoint - The article discusses a recent controversy involving Jindi Chocolate, which faced backlash for inappropriate marketing content that was perceived as disrespectful to women. The company issued an apology and outlined corrective measures to prevent future occurrences [4][6][7]. Group 1: Incident Overview - Jindi Chocolate's marketing content included a phrase that was interpreted as inappropriate, leading to negative reactions from consumers [4]. - The company acknowledged that the controversial content was a result of an automated system error, not a manual oversight [6][8]. Group 2: Apology and Response - On January 12, Jindi Chocolate released an apology, expressing understanding of consumer concerns and emphasizing their commitment to respectful communication [7]. - The company has implemented immediate corrective actions, including halting related advertising and forming a special team to review marketing practices [6]. Group 3: Company Background - Jindi Chocolate is associated with Jindi Food Co., Ltd., established in April 2017, with a registered capital of 50 million RMB [12]. - The company has registered multiple copyrights for its packaging designs, indicating a focus on intellectual property in its branding strategy [13].
被指“擦边”营销 金帝巧克力道歉
Xin Lang Cai Jing· 2026-01-12 11:47
Core Viewpoint - The company Jin Di Chocolate faced backlash for allegedly using misleading advertising language in a social media post regarding its product, the "Mei Zi Zi Hazelnut Crunch Chocolate" [1][3] Group 1: Company Response - On January 12, Jin Di Chocolate issued an apology via its Xiaohongshu account, acknowledging a lack of oversight in its marketing efforts that led to misunderstandings among consumers [3] - The company admitted to serious lapses in the supervision and management of its marketing campaigns, which resulted in inappropriate content being displayed [3] Group 2: Corrective Measures - Jin Di Chocolate has implemented immediate corrective actions, including the suspension of all Xiaohongshu promotions related to the golden bear chocolate [3] - A special team has been formed to conduct a comprehensive risk assessment of the marketing system and to develop strict preventive measures [3] - The company is establishing a full-process review mechanism for marketing content, clarifying responsibilities for checks at every stage of the advertising process to prevent similar mistakes in the future [3]
金帝巧克力回应营销不当:原意系讲述产品按原版复刻,对投放环节把控不到位引发误解
Cai Jing Wang· 2026-01-12 11:39
Core Viewpoint - The company issued an apology regarding a marketing error related to the Golden Bear Chocolate product, acknowledging that the misrepresentation caused confusion among consumers and undermined their trust [1][2]. Group 1: Incident Overview - The issue arose from a marketing note published on February 18, 2025, which inaccurately displayed the product due to an automatic optimization feature in the Xiaohongshu platform [2]. - The original intent was to clarify that the Golden Bear Chocolate was a 1:1 replica of the childhood version, but the automated system altered the presentation, leading to misunderstandings [2]. Group 2: Company Response - The company recognized its failure in monitoring the marketing campaign and has taken immediate corrective actions, including pausing all related promotions and forming a special team to assess risks in the advertising system [2]. - A comprehensive review mechanism for marketing content will be established to ensure accountability at every stage of the advertising process, preventing similar mistakes in the future [2]. Group 3: Commitment to Improvement - The company reiterated its commitment to preserving childhood memories and ensuring product quality, promising to adopt a more rigorous and transparent approach in future interactions with consumers [3].
金帝巧克力就“擦边”广告致歉:已采取整改措施,绝对不让类似失误再发生
Xin Lang Cai Jing· 2026-01-12 10:39
Core Viewpoint - Jindi Chocolate issued an apology for inappropriate marketing content that was perceived as disrespectful to women, acknowledging the emotional response from consumers and committing to prevent such incidents in the future [6][13]. Group 1: Incident Overview - The controversy arose from an advertisement that included potentially inappropriate language, leading to discomfort among consumers [6][13]. - Jindi Chocolate clarified that the problematic content was generated automatically by the advertising platform and was not manually created or approved by their team [6][13]. Group 2: Company Response - The company has taken immediate action by pausing all advertising related to the Golden Bear Chocolate and forming a special team to assess risks in the advertising system [6][13]. - Jindi Chocolate is implementing a comprehensive review mechanism for marketing content, ensuring that every step of the advertising process is scrutinized to prevent future errors [6][13].
被质疑“擦边营销”,金帝巧克力致歉
新浪财经· 2026-01-12 09:49
Core Viewpoint - The article discusses the recent controversy surrounding Jindi Chocolate's marketing practices, particularly a social media post that was perceived as inappropriate, leading to public backlash and an official apology from the company [2][4]. Group 1: Incident Overview - Jindi Chocolate, a brand nostalgic for many from the 80s and 90s, faced criticism for a social media post that included a potentially inappropriate phrase, which some consumers interpreted as a play on words [2]. - The company issued an apology on January 12, acknowledging that the marketing content was improperly displayed due to automatic optimization by the advertising platform, which led to unintended exposure of inappropriate content [4]. Group 2: Company Response - In response to the incident, Jindi Chocolate admitted to significant oversight in their marketing management and has implemented corrective measures, including: 1. Immediate suspension of all advertising related to the Jindi Golden Bear Chocolate and the formation of a special team to assess risks in the advertising system [6]. 2. Establishment of a comprehensive review mechanism for marketing content, ensuring strict accountability at every stage of the advertising process to prevent similar mistakes in the future [6].
被指擦边营销,金帝巧克力致歉
Bei Jing Shang Bao· 2026-01-12 08:20
Core Viewpoint - The marketing content of Jindi Chocolate's "Little Bear Can" was criticized for being inappropriate, leading to public discomfort, and has since been removed from visibility [1] Group 1: Company Response - On January 12, Jindi Chocolate issued an apology via social media, acknowledging that the misunderstanding was due to inadequate control over the marketing process [1] - The company has taken immediate corrective actions, including the suspension of all related marketing activities on Xiaohongshu and the formation of a special team to comprehensively assess risks in the marketing system [1] - Jindi Chocolate is implementing a full-process review mechanism for marketing content, clarifying responsibilities for checks at every stage to prevent similar mistakes in the future [1]